泉州信息工程学院
软件学院
课程设计报告书
课 程 名:python课程设计
课程设计项目名称:小狗之家网站设计
团队成员: 裴彪陈垚泽
一、项目简介
1.1 项目博客地址
1.2 项目完成的功能与特色
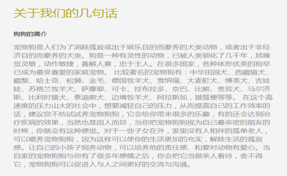
通过使用Django为框架,建立一个宠物狗店的网站,从而让喜欢和家里养狗狗的人们对这类行业知道更多,对狗狗有一点深入了解。该网站具有多个模块,可以让顾客从多个角度和方面知晓狗的生活习性跟养狗的技巧,放心把狗狗交给我们饲养。
本店倡导人与宠物间欢乐甜蜜的陪伴、内外富足的幸福感;小狗之家本着人文与创新的精神,持续整合新科技与管理知识,架设动物关怀网络,将人类在医疗上的关怀触角,延伸至生活圈里的其它动物。
1.2 项目采用的技术栈
前端知识:HTML\CSS\JavaScript、ps技术、Django、Flask webpy、
1.3 项目借鉴源代码的地址
1.5团队成员任务分配表
header
top
service
images
liuyan
lorem
nav
Advantagess
裴彪
√
√
√
√
陈垚泽
√
√
√
√
二、项目的需求分析
宠物现在可以说是与我们的生活息息相关的,我们的生活中已经离不开宠物了,所以也离不开宠物店,人们对宠物是越来越宠爱,也促使人们对宠物店的要求越来越高,所以在这样一个强大的市场需求下,宠物店网站也就应运而生。
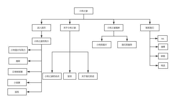
三、项目功能架构图

四、主要功能流程图

五、系统模块说明
4.1 系统模块列表
1
2
3
4
5
6
7
8
模块
header
top
advantagess
images
lorems
liuyan
nav
service
4.2 各模块详细描述
4.2.1Header模块
该模块是首页的简介和网页内的一些内容,后面的联系方式也是放在这个模块里边。




关键代码:










3825

被折叠的 条评论
为什么被折叠?



