分支概述
- 分支流程中包含4类分支,分别是master、release、dev、hotfix,各类分支作用和生命周期各不相同。
- master:该分支是线上稳定版本代码,禁止提交代码
- dev:从master分支切出,是需要开发代码的分支,所有开发均在dev分支
- release:从dev分支切出,dev合并到release分支进行测试,同时也是发布分支
- hotfix:从master分支切出,解决线上紧急BUG的修复
角色及职责
- 开发组员
- dev、hotfix的分支开发
- 开发组长
- 从master打dev、release、hotfix分支
- dev、hotfix的分支开发
- 从dev分支合并到release
- 从release分支合并到master
- 将master合并到release分支
- 删除hotfix分支
分支记录存放位置 - Git->wikis->分支记录
版本号规范
- dev及release版本号命名规则 - <主版本号>.<副版本号>.<发布号>
- 主版本号设置规则
- 产品的主体构件进行重大修改,主版本号加1
- 产品的主体构件之间的接口协议重大修改,主版本号加1
- 副版本号设置规则
- 主版本号变更时,副版本号置0
- 数据结构变更(新增或修改注释含义的情况除外),副版本号加1
- 若副版本号累加至超过90时,采用主版本号进位制,主版本号加1,副版本号重新置0
- 主版本号设置规则
-
- 发布号设置规则
- 主版本号或副版本号变更时,发布号置0
- 若发布的版本无数据结构变更,则发布号加1
- 发布号设置规则
- hotfix版本号命名规则 - <主版本号>.<副版本号>.<发布号>
- hotfix由于即修即删,因此同release版本的版本号即可
主版本号和副版本号的变更标志着重要的功能或结构变动。发布号的变更,用于体现小的功能变更
各种场景流程规则
正常开发常规版本
- 当需要开发常规迭代时:
分值类型命名规范创建自合并到备注devdevx.x.xmasterrelease新功能开发完成后提测releaseggreleasex.x.xdevmaster新版本发布后
- 从
master分支创建dev分支,例如:dev1.3.0 - 在
dev分支上开发代码,push到远程仓库 dev分支代码开发完毕,合并到release分支,例如:release1.3.0 <开发组长>- 测试人员在release1.3.0分支进行测试,测试完毕后拿release1.3.0分支部署
- 上线验收完毕后将release1.3.0分支合并到
master分支
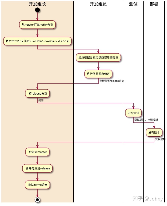
紧急&BUG修复版本流程规则
- 当需要修复线上紧急BUG时:
分值类型命名规范创建自合并到备注hotfixhotfixmasterreleaseBUG修复后提测
- 从
master分支创建hotfix分支 - 在
hotfix分支修复BUG,push到远程仓库 - BUG修复完毕后切出最新的
release分支,例如:release1.3.1 <开发组长> - 测试人员在release1.3.1分支进行测试,测试完毕后拿release1.3.1分支部署
- 上线验收完毕后将release1.3.1分支合并到
master分支
注意事项
- dev分支之间不能合并代码
- release分支不能合并到dev分支
- 从dev分支合并到release分支测试时,只能合并dev分支上自己的commit到release,可参考git cherry-pick、git rebase命令
- 如发现当前release分支测试时,落后于master一个版本及以上,需要将master合并至当前release分支;
相关环境
-
- 预发布环境
- 生产环境
- 开发环境
- 测试环境

被折叠的 条评论
为什么被折叠?



