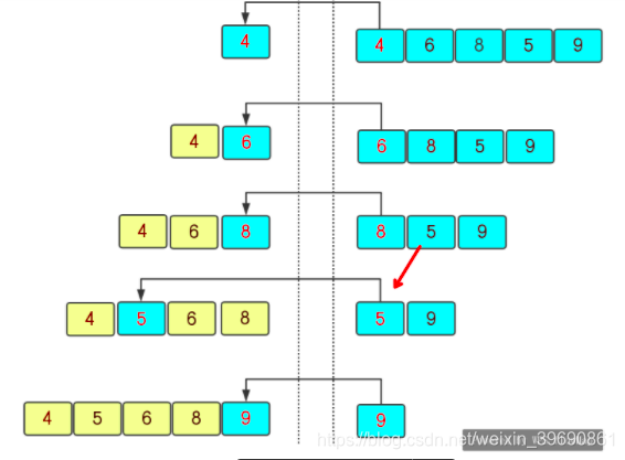
插入排序

/**
 * 从数组的第二位开始遍历每一个元素
 * 对遍历的每一个元素都与前面的元素进行比较,如果比前面遍历到的元素要小,就进行移位
 * 在进行遍历的时候,左边的元素都是一个有序的数组
 *
 * 插入排序
 * @param arr
 */
public static void insertSort2(int[] arr) {
    //移位
    //补位
    for (int i = 1; i < arr.length; i++) {
        int temp = arr[i];
        int leftIndex = i - 1;//起始左下标
        while (leftIndex >= 0 && arr[leftIndex] > temp) {
            //移位
            arr[leftIndex + 1] = arr[leftIndex];
            leftIndex--;
        }
        //补位
        arr[leftIndex + 1] = temp;
    }
}

评论
添加红包

请填写红包祝福语或标题

红包个数最小为10个

红包金额最低5元

当前余额3.43前往充值 >
需支付:10.00
成就一亿技术人!
领取后你会自动成为博主和红包主的粉丝 规则
hope_wisdom
发出的红包
实付
使用余额支付
点击重新获取
扫码支付
钱包余额 0

抵扣说明:

1.余额是钱包充值的虚拟货币,按照1:1的比例进行支付金额的抵扣。
2.余额无法直接购买下载,可以购买VIP、付费专栏及课程。

余额充值