1.背景
随着汽车技术的不断进步,汽车防抱制动系统( anti-lock brake system ,ABS )已成为汽车的标准配置。 汽车常规制动系统在制动时, 随着制动力的逐步加大, 车轮可能出现抱死的情况,即失去转动而只在地面上滑动,从而使车辆失去方向操纵性,导致交通事故同时,车轮的抱死也将降低制动性能,增长制动距离和制动时间。
ABS 的作用是使汽车在制动时充分利用车轮的附着力, 使车轮处于最佳的制动状态, 以缩短制动距离, 同时保证汽车制动方向的稳定,防止产生侧滑和跑偏。
图1.1汽车制动时滑移率与附着系数的关系
滑移率的定义是:s=(v-wr)/v×100%
v 为车轮中心的速度; r 为车轮的滚动半径; ω为车轮的角速度。
2.PID
PID算法通过误差信号控制被控量,而控制器本身就是比例P(proportion)、积分I(integral)、微分D(derivative)三个环节的加和。
具有PID算法的控制图
比例参数P:控制器的输出与输入偏差值成比例关系。系统一旦出现偏差,比例调节立即产生调节作用以减少偏差。特点:过程简单快速、比例作用大,可以加快调节,减小误差;但是使系统稳定性下降,造成不稳定,有余差。
积分参数I:积分环节主要是用来消除静差,所谓静差,就是系统稳定后输出值和设定值之间的差值,积分环节实际上就是偏差累计的过程,把累计的误差加到原有系统上以抵消系统造成的静差。
微分参数D:微分信号则反应了偏差信号的变化规律,或者说是变化趋势,根据偏差信号的变化趋势来进行超前调节,从而增加了系统的快速性。
比例调节:快速反应能力
积分调节:消除误差的作用
微分调节:预测功能
3.汽车ABS原理
在 ABS 系统中, ECU 接受轮速传感器等输入的信号, 分析判断后输出控制指令, 控制制动压力调节器进行压力调节, 实现增压、保压和减压控制过程,从而将滑移率控制在 20%左右。
图3.1汽车汽车ABS结构
4.汽车ABS的数学模型
4.1 汽车动力学模型
由于汽车动力学模型建立是个复杂的过程,故采用单轮模型建立汽车动力学模型,简化的单轮模型如图4.1 。
图4.1 单车轮模型图
车辆运动方程: m *dv/dt=-F (4.1)
车轮运动方程: m *dw/dt=FR-Tb (4.2)
车辆纵向摩擦力: F=u*N (4.3)
m 为 1/4 整车质量(kg); F 为地面制动力(N);
R 为车轮半径(m); I 为车轮转动惯量(kg/m2);
Tb 为制动力矩(N/m); v 为车身速度(m/s);
ω 为车轮角速度(rad/s)。
4.2 汽车轮胎模型
汽车轮胎模型反映了车轮和地面附着系数与滑移率之间的关系。常用的轮胎模型有双线性模型、 魔术公式模型等。 本次采用双线性模型, 把附着系数 —滑移率曲线简化为两段直线。如图所示:
4.3 汽车制动器模型
汽车制动器模型指制动器力矩与制动系气液压力之间的关系模型。 根据相关资料, 制动
系统压力的形成与液压回路、比例阀有关,建立模型如下:
Tb=Kf *P (4.4)
式中, Tb为制动器制动力矩(N*m); Kf 为制动器制动系数(N*m/kPa); P 为制动器气液压力(kPa)。由于制动器中各机械部件存在间隙和摩擦, 导致了制动器滞后等强非线性动态特性, 滞后系统模型如下:
G(s)=100/(TB∙S+1) (4.5)
5.汽车 ABS 的 Simulink 模型
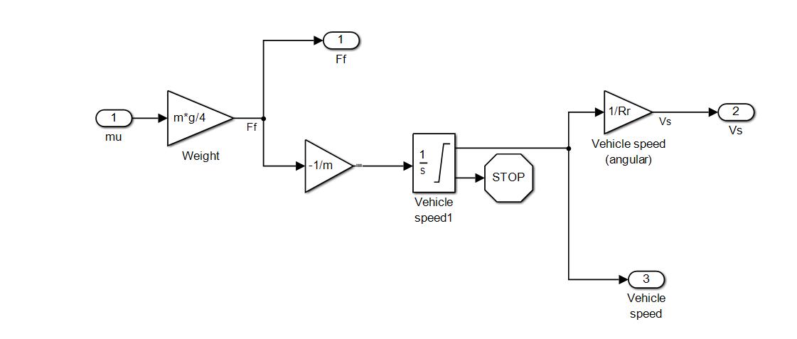
5.1 轮速Simulink模型
5.2 车速Simulink模型
5.3 滑移率仿真模型
6 仿真结果
本次所采用的汽车模型参数如表所示
所采用的汽车模型参数slip-mu如下所示
slip = (0:.05:1.0);
mu = [0 .4 .8 .97 1.0 .98 .96 .94 .92 .9 .88 .855 .83 .81 .79 .77 .75 .73 .72 .71 .7];
结论:
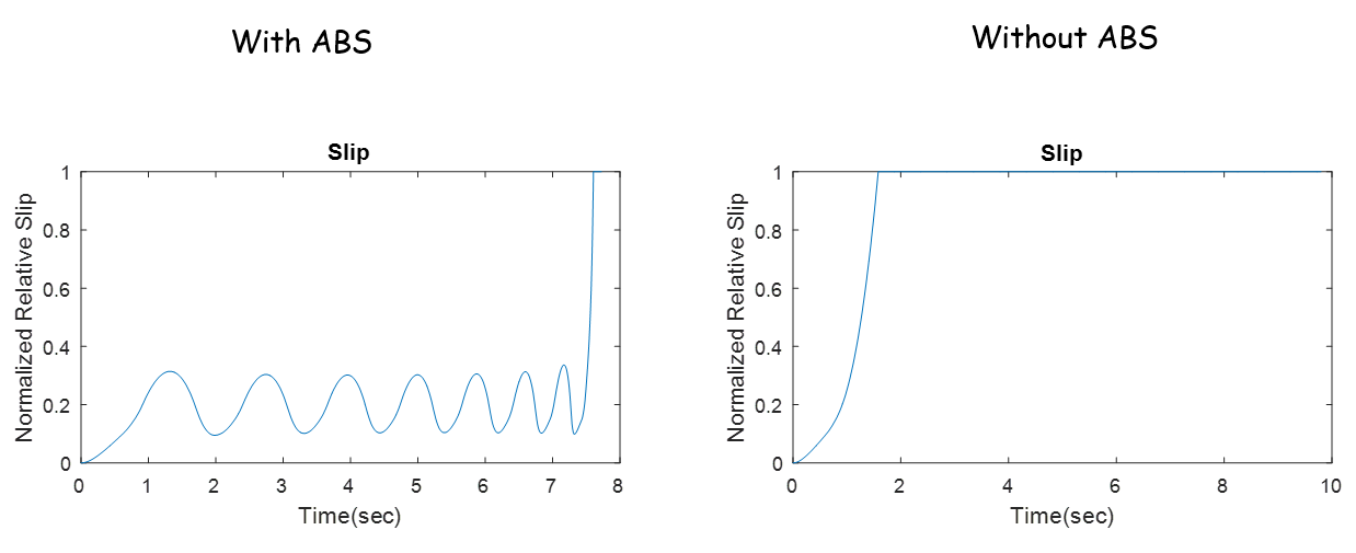
由车速和轮速的波形图可以看出装有ABS的车轮在制动过程中没有抱死,轮速始终在小于车速的附近波动,因为制动器有明显的增压、保压和减压状态,而没有ABS装置时本轮迅速抱死(轮速迅速降为0)。
由滑移率的波形可见,装有ABS装置的滑移率基本保持在最佳滑移率附近(0.1~0.3),符合ABS控制理论。而没有ABS装置的滑移率由0迅速升至1,没有办法维持最佳的滑移率状态。
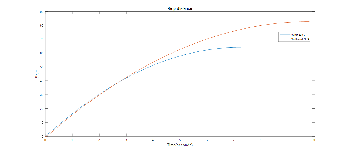
由制动距离的波形可见,装有ABS的装置制动距离为63,没有ABS的制动距离需要83,说明ABS装置能够缩短制动距离。
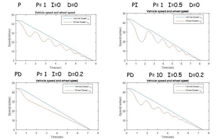
由车速和轮速的波形图、滑移率的波形图、制动距离的波形图可见,对不同的P、I、D参数,得到的车速、轮速、滑移率、制动距离值不同,说明PID能够改善ABS系统。
进一步可以做的工作基于BP神经网络PID的ABS系统
BP网络图
流程图
本文探讨了汽车防抱死制动系统(ABS)的工作原理,通过PID控制算法来优化汽车制动过程中的滑移率,确保车辆在制动时保持稳定并缩短制动距离。ABS利用ECU和轮速传感器监测并调整制动压力,维持滑移率在20%左右,以提高制动性能。同时,介绍了PID控制器的比例、积分和微分作用,以及它们如何影响ABS系统的响应和误差消除。仿真结果显示,PID参数的不同设置会影响ABS的效果,证实了PID在ABS控制中的重要作用。
896

被折叠的 条评论
为什么被折叠?



