
本实用新型涉及计算机网络技术领域,尤其涉及一种基于云计算的计算机网络实验装置。
背景技术:
目前学校的计算机实验室为了保证学生能够人均一机,不得不购置大量的计算机,同时学生下课后计算机都处于闲置状态,计算机实验设备的利用率低下,造成财力和资源的浪费;另一方面,由于接口开放,计算机实验室中计算机容易中毒,不便于统一管理。
技术实现要素:
为克服现有技术的不足,本实用新型提出一种基于云计算的计算机网络实验装置。
本实用新型的技术方案是这样实现的:
一种基于云计算的计算机网络实验装置,包括
至少一个底座;
设置在每个所述底座上方的支撑架;
设置在所述支撑架顶端的实验台;
设置在所述实验台上的网络交换装置;
连接所述网络交换装置的主控制装置;
连接所述网络交换装置的实验数据中枢;和
连接所述主控制装置的主显示装置;其中
所述实验台包括
台板;
设置在所述台板上的指纹采集装置、摄像头和主机;
所述主机连接有显示屏、操作案件、鼠标和耳机,所述主机内设有控制面板;
所述控制面板包括
驱动模块;
连接所述驱动模块的控制模块、PLC模块和云终端模块;
连接所述控制模块的数据存储模块和数据采集模块;
连接所述PLC模块的指纹采集模块和电路模块,所述指纹采集模块连接所述指纹采集装置;和
连接所述云终端模块的通讯模块、远程控制模块和信号模块。
进一步地,所述网络交换装置内夹层设置有电磁抗干扰层。
进一步地,所述指纹采集装置上设置有防护盖板。
本实用新型的有益效果在于,与现有技术相比,本实用新型能够充分发挥计算机硬件的性能,提高计算机实验资源的使用率,节实验室组建成本,能实现其计算机和云终端的深度结合,大大提高了学校计算机实验室的管理水平,从而改善其教学质量,加大学者与教师的互动性,提高学者的学习兴趣。为了能够确保为学生的实名制上课,本实用新型采用了指纹采集装置,为了保护指纹采集装置,本实用新型采用了在指纹采集装置上设置有防护盖板;为了能够确保网络交换装置的安全稳定,本实用新型采用了在网络交换装置内夹层设置有电磁抗干扰层。
附图说明
图1是本实用新型结构示意图。
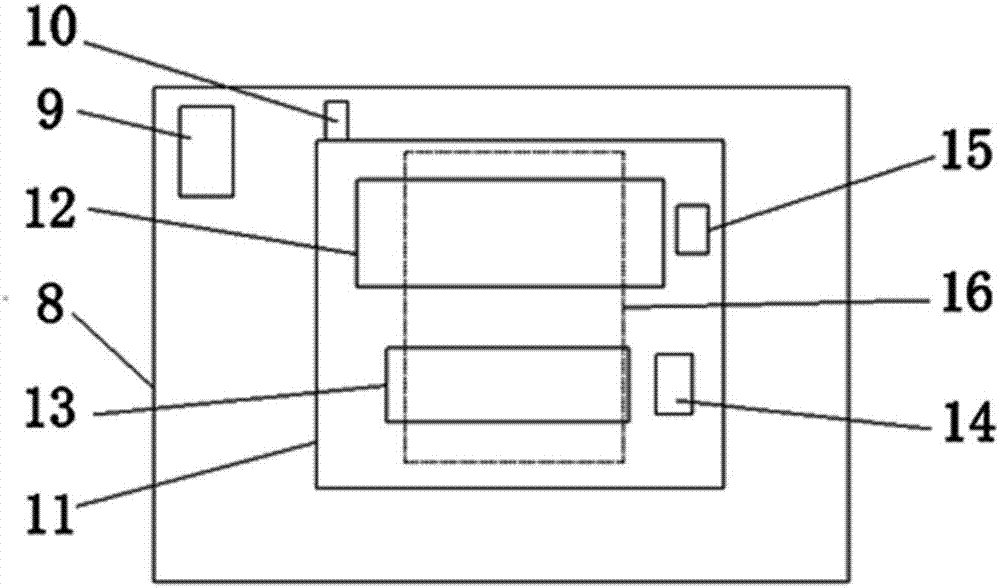
图2是本实用新型的实验台结构示意图。
图3是本实用新型的控制面板原理框图。
具体实施方式
下面将结合本实用新型实施例中的附图,对本实用新型实施例中的技术方案进行清楚、完整地描述,显然,所描述的实施例仅仅是本实用新型一部分实施例,而不是全部的实施例。基于本实用新型中的实施例,本领域普通技术人员在没有作出创造性劳动前提下所获得的所有其他实施例,都属于本实用新型保护的范围。
请参见图1、图2和图3,本实用新型一种基于云计算的计算机网络实验装置,包括底座1、支撑架2、实验台3、主控制装置4、网络交换装置5、实验数据中枢6和主显示装置7,主控制装置4一端连接主显示装置7,主控制装置4另一端连接网络交换装置5,网络交换装置5一端连接实验数据中枢6,网络交换装置5设置在实验台3上,底座1顶部设置有支撑架2,支撑架2顶端设置有实验台3,底座1、支撑架2和实验台3均为若干个。本实用新型能够充分发挥计算机硬件的性能,提高计算机实验资源的使用率,节实验室组建成本,能实现其计算机和云终端的深度结合,大大提高了学校计算机实验室的管理水平,从而改善其教学质量,加大学者与教师的互动性,提高学者的学习兴趣。
本实用新型中,实验台3包括台板8、指纹采集装置9、摄像头10、主机11、显示屏12、操作按键13、鼠标14、耳机15和控制面板16,台板8上设置有指纹采集装置9、摄像头10和主机11,指纹采集装置9设置在主机11的一侧,摄像头10设置在主机11顶部,主机11上设置有显示屏12、操作按键13、鼠标14和耳机15,显示屏12设置在操作按键13的上方,鼠标14设置在操作按键13的一侧,耳机15设置在显示屏12的一侧,控制面板16设置在主机11内。控制面板16包括驱动模块17、控制模块18、PLC模块19、云终端模块20、指纹采集模块21、电路模块22、数据存储模块23、数据采集模块24、通讯模块25、远程控制模块26和信号模块27,驱动模块17电性连接控制模块18、PLC模块19和云终端模块20,控制模块18电性连接数据存储模块23和数据采集模块24,PLC模块19电性连接指纹采集模块21和电路模块22,云终端模块20电性连接通讯模块25、远程控制模26块和信号模块27。本实用新型中,为了能够确保为学生的实名制上课,采用了指纹采集装置;指纹采集装置9上设置有防护盖板,为了确保指纹采集装置不易损坏;网络交换装置5内夹层设置有电磁抗干扰层,能够确保网络交换装置的安全稳定。
以上所述是本实用新型的优选实施方式,应当指出,对于本技术领域的普通技术人员来说,在不脱离本实用新型原理的前提下,还可以做出若干改进和润饰,这些改进和润饰也视为本实用新型的保护范围。

1051

被折叠的 条评论
为什么被折叠?



