
一、新风方案的选择
1.1 空调系统的新风量,应符合下列规定:
(1)不小于人员所需新风量,以及补偿排风和保持室内正压所需风量两项中的较大值;
(2)人员所需新风量应满足下表的要求,并根据人员的活动和工作性质以及在室内的停留时间等因素确定。
(3)工业建筑应保证每人不小于 30m3/h的新风量。



1.2 当空调系统不设新风系统时,室外风仍可通过门、窗的缝隙渗透到室内,因此负荷计算时,必须计算通过围护结构、门、窗缝隙渗入室内的新风负荷,渗入的空气量可按不小于以下换气次数估算:

适用于一面或二面有门、窗暴露的房间,当房间有三面或四面门、窗暴露面时,应乘以系数1.15。
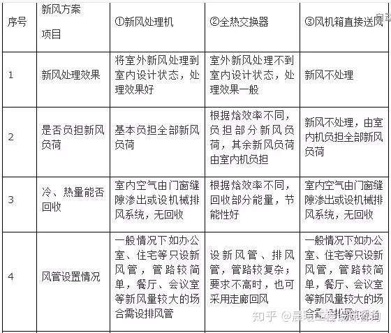
1.3 与多联式中央空调相配套,常用的新风方案有三种:①新风处理机;②全热交换器;③风机箱直接送风(新风不处理)。
(1)板翅式全热交换器
板翅式全热交换器的热交换单元是采用不燃性矿物纤维作为基材,经专门加工制成吸湿、透湿性能良好的纸状波形折摺态,能够实现湿度(水分子)的交换,这样,温度和湿度不同的两股气流相间通过各自流道时,一方面通过传导进行显热的交换,另一方面,也在水蒸气分压力差的作用下,透过薄的纸状层进行质-湿的交换。
(2)三种方案的对比如下:



另外,显热交换器有时也会采用,与全热交换器相比,其优点为:热交换元件是以交叉叠放的铝箔波纹板作为基材制成的,寿命长; 其缺点为:只能回收显热,不能回收潜热,焓效率较低。
(3)通过以上对比,可以看出,“风机箱直接送风”这种新风方案,处理不当会造成室内舒适度下降,实际工程中应用较少; 对于新风处理机和全热交换器这两种方案,应首选新风处理机,因为该方案将室外新风处理到室内设计状态,处理效果最好,最规范。
1.3 除以上三种外,其它新风方案有:
(1)选用风冷热泵水机和水盘管的新风机组;
(2)高层的塔楼选用多联机系统,而裙房选用传统的水机系统时,可以考虑用水机系统带上塔楼的新风系统;
(3)选用其他品牌的直接蒸发的新风机组。
(4)机械排风、自然进风的“会呼吸”的新风系统。
1.4 普通的风管式室内机与新风处理机相比,配件的选用、内部构造、控制方式以及工作范围等有很大的不同,风管机处理的是室内工况(回风工况),不能处理全新风工况,因此不能当作新风机来用。
普通风管机可以处理新风与回风的混合风,新风量不应超过风管机处理风量的30%。
二 、新风系统的设计
2. 1 首先要注意各种新风系统的使用范围,例如:
(1)新风处理机的使用范围为-5℃~43℃,冬季室外计算温度在-5℃以下的地区(包括青岛、济南、北京、大连等北方地区),不能直接使用; 如要使用,应在新风进风管上设空气预热器来预热新风。
(2)选择全热交换器,当室内空气的相对湿度较大或室外温度较低时,有可能会出现冷凝水,设计时必须查焓湿图仔细校核。
(3)当对空调及新风系统的要求较高时,不宜选用风机箱直接送风的方式。
2.2 新风处理机应与室外机连接使用,当新风处理机与其它室内机共同连接到同一台室外机时,其当量制冷量按如下标准计算:140型, 21.0kW; 224型, 33.6kW; 280型, 42.0kW。当室外机只连接新风处理机时,配置率为100%。
2.3 全热交换器连接到室外的两根风管(新风管和排风管)应设置不小于0.03的坡度,坡向室外,以防冷凝水或雨水进入机组。
2.4 必须注意噪音问题
大部分全热交换器样本上标注的噪音是在如下工况下测试的:设置于房间吊顶内,全热交换器的进、出风口均接风管且设消声措施,在机器下方1.5米处测得;当实际工程与测试工况不同时,噪音会增大,风量越大,噪音越大。
(1)中小风量的全热交换器(或新风机),尽量放在专门的设备机房内或走廊、库房、卫生间等的吊顶内,不宜放在房间内,不能放在经理室、贵宾室等重要的房间内。
(2)风量较大的全热交换器(或新风机),应放在专门的设备机房内,且风管系统要考虑设消声器。
2.5 新风口、排风口的设置原则
(1)进风口应设在室外空气较清洁的地方, 且在排风口的上风侧。
(2)当进、排风口在同侧时, 排风口宜高于进风口6米, 进、排风口在同侧同一高度时, 不要相距太近,以免排风短路,其水平距离根据风量的大小不宜小于10-20米。
(3)进风口的底部距离室外地面不宜小于2米,当布置在绿化地带时,不宜小于1米。
(4)进、排风口的噪声应符合环保部门的排放标准, 否则应采取消声措施。
2.6 新风由新风处理机或全热交换器处理过以后,建议单独设置新风口直接送至室内或将新风接至室内机送风口或送风管处,而不要把新风管接至室内机回风管处,以免室内机停机时,新风反吹回风口处的过滤网,将积聚在过滤网上的灰尘吹出。
当采用风机箱直接送新风时,宜将新风接至室内机送风管处,使得新风与处理后的空气混合后送入房间。
2.7 全热交换器非常适合于会议室、多功能厅等大一些的空间,可以集中回风;当给多个房间送新风时,回风的设计有以下几种方案:
(1)每个房间均设回风口和回风管,通过回风主管接至全热交换器。
(2)利用走廊集中回风,在房间与走廊的吊顶内设置一段通风管,连通房间与走廊,进行回风。
(3)利用走廊集中回风,在房间与走廊的隔墙上设置格栅回风口,将房间与走廊相通。本方案走廊的噪声可以通过格栅风口传到房间内。
三、新风量计算方法
某计算机房面积:S=65(㎡)净高h=3(米),人员n=25(人);
每人所需新风量:[取每人所需新风量q=30(m3/h)];
总新风量:Q1=n×q=25×30=750(m3/h);
房间新风换气次数计算:[取房间新风换气次数盘p =4(次/h)],则新风量Q2=p.s.h=4×65×3=780(m3/h);
由于Q2>Q1故取Q2作为设备选项型的依据;
注:房间体积计算公式:体积=长×宽×送风口以下的高度排风量=房间体积×排风换气次数送风量=房间体积×送风换气次数
有些地方要保持负压,如厕所,厨房等;保持正压的地方最好计算一下室内压力是好多,以免设计大了开不了门
房间最小新风量Lw=nRp+Rb*Ab
n-室内总人数,即为人员密度与地面面积之积,人;
Rp-每人最小新风量指标,m3/(h·人);
Rb-每平方米地板所需要最小新风量标准,m3/(h·m2);
Ab-地板面积,m2.
每人所需新风量/[m3/(h·人)]

每平方米地板面积新风量指标/[m3/(h·m2)]


本文来源:暖通i空调
本文详细介绍了新风系统的选择与设计,包括空调系统新风量的规定、新风方案的比较、新风处理机与全热交换器的特性以及新风量的计算方法。在选择新风方案时,应考虑人员需求、气候条件和设备性能,以确保室内舒适度。新风处理机因能提供最佳处理效果而成为优选。在设计新风系统时,需注意噪音控制、风口设置和回风设计,以保证空气质量并避免噪音污染。

被折叠的 条评论
为什么被折叠?



