1 前言
在城市总体规划、控制性详细规划、城市综合交通规划等不同规划层面,我们经常会对交通可达性进行评估。在总规层面,通过评价城市道路网的可达性来反映路网密度、路网覆盖度和城市土地利用之间的协调;在控规层面,通过评价步行网络的可达性来反映居民区周边配套设施是否完善。在公交专项规划中,通过评价公交可达性来反映利用公交出行难易程度,及衡量土地利用和公交建设的相互协调。 今天,在《VISUM在交通可达性上的分析应用》的第一篇中,我们先来一起了解关于VISUM在公共交通可达性分析上的应用。2 公共交通可达性
2.1 公共交通可达性的定义
什么是公共交通可达性?公共交通可达性是指出行者使用公共交通系统从出发点到目的地的便利程度,是决策者衡量公共交通系统服务能力的一项重要指标,也是出行者选择公共交通系统的一个重要指标 [1] 。 从宏观层面上看,它是评价公共交通系统、出行者和土地利用三者之间的相互作用的关键点;从微观层面上来看,可以从出行时间、出行距离和出行成本等要素值来判断使用公共交通的难易程度;最终反馈到规划层面,可以判断站点和线路规划是否合理,进一步考虑如何调整。
图1[2]:交通可达性示意图
2.2 公共交通可达性分析的应用目的
公共交通可达性分析的主要目的具体体现在以下几个方面 [3] :了解规划的公交线路、公交站点和道路规划对交通的影响
识别基于公共交通网络下公共设施服务的最佳选址,便于居民使用
识别因公交改善得益的一些区域
对不同区域的停车配建指标提出建议
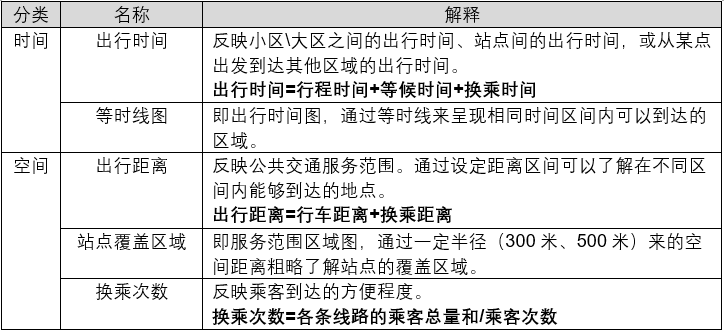
2.3 公共交通可达性分析的主要形式
在定量化分析中,公共交通可达性主要从时间和空间两个方面来体现,时间上可以从出行时间来分析,空间上可以从出行距离、覆盖区域、服务范围来分析。表1:公共交通可达性分析的主要形式汇总

3 等时线
3.1 等时线定义
等时线:又称为等时圈(英文:isochrone),指从出行起点到目的地出行时间相等的点连接成的同心圆或其变形圈层。换句话说,即从某一点出发,在特定时间内交通可到达的距离覆盖的范围,由于不同路段的交通工具的行车时速及路网形式不同,因此根据计算出的同样的出行时间所覆盖的区域用一个闭合的线描绘边界,不一定是个圆形。
图2:等时线示意图
注[4]:图2为从美国Mapbox 华盛顿办公室驾车10分钟的等时圈图。
3.2 VISUM绘制等时线的原理
公共交通可达性的确定是建立在一定的搜索条件上计算得到。VISUM中设定车辆历程、最大换乘次数、阻抗条件来作为搜索的参数。最终图形呈现的指标为 等时线 PuT(IsochronesTimePuT)或属性 换乘频率等时线 PuT(IsochronesNumber of transfers PuT)两种。
图3:搜索参数

本文介绍了GIS中公共交通可达性的概念及其应用,详细阐述了利用PTV Visum进行等时线分析的原理和步骤,包括分类显示路网对象和2D显示等时线覆盖区域的案例分析,旨在提升交通规划和设施选址效率。
最低0.47元/天 解锁文章

被折叠的 条评论
为什么被折叠?



