DOM和CSS渲染过程
DOM
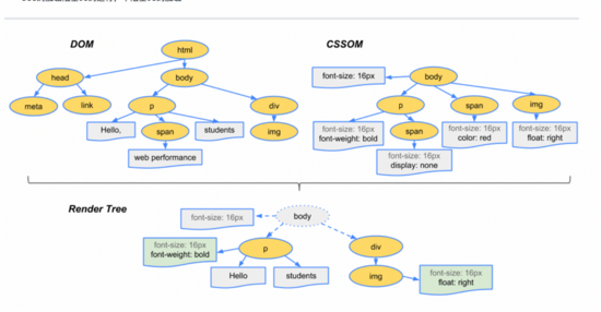
Document一个简单的 html 页面如上所示。
DOM有两个概念:
解析
渲染
DOM解析
DOM解析:就是把你所写的各种html标签,生成一个DOM TREE,可以认为就是生成了一个最原始的页面,一点样式都没有,毫无CSS修饰。
DOM渲染:浏览器会把本身默认的样式+用户自己写得样式整合到一起,形成一个CSS TREE,而DOM渲染就是指DOM TREE 和 CSS TREE 结合到一起,生成一个Render TREE,呈现出一个带有样式的页面。

1)浏览器会解析三个东西:
一个是HTML/SVG/XHTML,事实上,Webkit有三个C++的类对应这三类文档。解析这三种文件会产生一个DOM Tree。
CSS,解析CSS会产生CSS规则树。
Javascript,脚本,主要是通过DOM API和CSSOM API来操作DOM Tree和CSS Rule Tree.
2)解析完成后,浏览器引擎会通过DOM Tree 和 CSS Rule Tree 来构造 Rendering Tree。注意:
Rendering Tree 渲染树并不等同于DOM树,因为一些像Header或display:none的东西就没必要放在渲染树中了。
CSS 的 Rule Tree主要是为了完成匹配并把CSS Rule附加上Rendering Tree上的每个Element。也就是DOM结点。也就是所谓的Frame。
然后,计算每个Frame(也就是每个Element)的位置,这又叫layout和reflow过程。
3)最后通过调用操作系统Native GUI的API绘制。
线程
js 是单线程,但是浏览器是多线程的。
浏览器会有不同的线程,比如说
GUI 渲染线程
JS 线程
定时器触发线程 (setTimeout)
浏览器事件线程 (onclick)
http 异步线程
.....
上面的几个线程,在同一个瞬间,只有一个线程起作用,也就是互斥的。比如说浏览器在执行GUI 渲染线程呢,那么其他的4个进程,都处于挂起的状态,在队列里面呆着。
DOM的渲染对应的就是GUI渲染进程;JS的执行对应的就是JS线程;所以,DOM的渲染与JS代码的运行,在同一瞬间只能有一个执行!
阻塞
阻塞XXX是指让XXX暂停了。比如JS的执行阻塞DOM解析,就是
DOM解析 --> JS执行(此时DOM解析暂停) --> JS执行完毕 --> DOM继续解析
DOM与CSS
先看它俩之间的关系,也就是分析CSS的加载对DOM的解析和渲染的影响。
很明显,DOM自己在那解析DOM TREE 和 css样式有啥关系啊,所以css不影响DOM解析。
也很明显,DOM渲染就是要生成样式呢,肯定和css有关系啊,所以css影响DOM渲染。
结论:
css的加载不会阻塞DOM的解析
css的加载会阻塞DOM的渲染
DOM与JS
JS(加载和执行) 都会阻塞 DOM 的解析,因为JS中可能会对DOM进行操作,可能改变DOM的结构,所以JS的加载和执行是会阻塞DOM解析的。
JS(加载和执行) 都会阻塞 DOM 的渲染,同上面一样,因为JS中可能对样式进行操作。
注: html中每遇到< script >标签,页面就会重新渲染一次,因为要保证标签中的JS代码拿到的都是最新的样式。
结论:
JS的加载和执行会阻塞DOM的解析
JS的加载和执行会阻塞DOM的渲染
CSS与JS
在线程那里说了,CSS的加载会阻塞JS的执行,因为CSS的渲染GUI线程和JS运行线程互斥。
但是CSS不会阻塞JS的加载(浏览器可以预先扫描并下载)
注1:
CSS、JS之间的加载是否阻塞,这里不考虑,因为现代的浏览器都会预先偷看文档,并且下载。
注2:
这里的JS引入方式不包括async和defer
结论:
CSS的加载阻塞JS的运行,不阻塞JS的加载

Note: 简单提一句,请注意 visibility: hidden 与 display: none 是不一样的。前者隐藏元素,但元素仍占据着布局空间(即将其渲染成一个空框),而后者 (display: none) 将元素从渲染树中完全移除,元素既不可见,也不是布局的组成部分。
下面简要概述了浏览器完成的步骤:
处理 HTML 标记并构建 DOM 树。
处理 CSS 标记并构建 CSSOM 树。
将 DOM 与 CSSOM 合并成一个渲染树。
根据渲染树来布局,以计算每个节点的几何信息。
将各个节点绘制到屏幕上。
优化关键渲染路径_就是指最大限度缩短执行上述第 1 步至第 5 步耗费的总时间
本文详细介绍了浏览器如何解析HTML、CSS并构建DOM和CSSOM树,以及它们如何合并成渲染树并进行布局和绘制。重点讨论了CSS和JS对DOM解析和渲染的影响,指出CSS加载不阻塞DOM解析但阻塞渲染,而JS的加载和执行都会阻塞DOM的解析和渲染。此外,还提到了浏览器的多线程模型以及CSS和JS的加载执行顺序对页面显示的影响。
3305

被折叠的 条评论
为什么被折叠?



