知乎作者:彭谟威
来来来,让我们一起,左手右手一个慢动作。
每一个方向都值得一个人用一生去钻研,每一个步骤都有其自身的魅力。
第一步,做出实体芯片。
单片机一般理解为MCU(Microcontroller Unit,微控制单元)
包含定时器、ALU(Arithmetic Logic Unit,算术逻辑单元)、内存、寄存器、总线等部分
而普通的意义的单片机还包含GPIO、串口(UART)、DMA、协处理器、AD\DA等等。
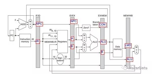
看懂如下图
前置:计算机组成原理,微机原理。
流水线

前置:数字逻辑电路,集成电路设计及其EDA技术,verilog
把各个模块细分为寄存器级,比如移位运算器、节拍器、译码器、存储器等module minicpu(clk, reset, run, in, cs, pcout, irout, qtop, abus, dbus, out);
input clk,reset,run;
input [15:0] in;
output [1:0] cs;
output [15:0] irout, qtop, dbus, out;
output [11:0] pcout, abus;
wire [15:0] qnext, ramout, aluout;
reg [11:0] abus;
reg halt, jump, pcinc, push, pop, thru, qthru, dbus2qtop, dbus2ram, dbus2obuf, ir2dbus, qtop2dbus, alu2dbus, ram2dbus, in2dbus;
reg pop2, ir2abus, qtop2abus, qnext2abus;
reg [11:0] pcout, pcnext;
reg [15:0] out;
statef statef0(.clk(clk),.reset(reset),.run(run),.halt(halt),.cs(cs));
stackm stackm0(.clk(clk),.reset(reset),.load(dbus2qtop),.push(push),.pop(pop),.pop2(pop2),.thru(qthru),.d(dbus),.dthru(ramout),.qtop(qtop),.qnext(qnext));
alu alu0(.a(qtop),.b(qnext),.f(irout[4:0]),.s(aluout));
dpram #(16,10,1024) dpram0(.clk(clk),.load1(dbus2ram),.addr1(abus),.addr2(pcnext),.d1(dbus),.q1(ramout),.q2(irout));
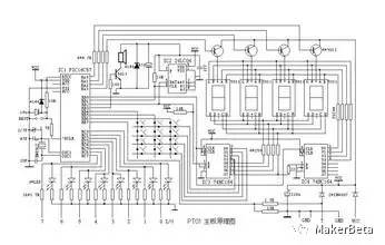
物理上是这样的

然后会调试BUG,看时序。
前置:时序用MODELSIM,综合用QUARTUS II 等等
然后此时才刚刚开始。
继续生成电路网表,时序收敛,如果不对继续返回上述流程继续调试。
前置:Synopsys
回顾一下


此时应该生成版图文件,然后根据制造厂商提供的物理器件库进行最后的各种设计规则检查。
前置:集成电路版图设计,软件有Cadence:VirtuosoLayout Editor

送到代工厂
还要懂元器件
前置:半导体物理,半导体器件物理,固体物理,电介质物理,量子力学,热力学与数理统计。

根据得到的图表设计版图和工艺流程,大概是这样
前置:集成电路制造

然后进行电气测试,电磁测试,最后封装。
前置:集成电路封装技术

最后不能忘记出片的时候
焚香沐浴更衣,朝南拜三拜,祈祷不会有大问题。
第二步,设计系统驱动。
终于得到了物理上的片子
我们开始写汇编器,编译器。
本质上烧写进ROM的是这样的机器码。

汇编器(把汇编语言变成机器码)
前置:perl#!/usr/bin/perl -W
//********
*********//
print "*** LABEL LIST ***\n";
foreach $l (sort(keys(%label))){
printf "%-8s%03X\n",$l,$label{$l};
}
$addr=0;
print "\n*** MACHINE PROGRAM ***\n";
foreach (@source){
$line = $_;
s/\w+://;
if(/PUSHI\s+(-?\d+)/){
printf "%03X:%04X\t$line",$addr++,$MCODE{PUSHI}+($1&0xfff);
} elsif(/(PUSH|POP|JMP|JZ|JNZ)\s+(\w+)/){
printf "%03X:%04X\t$line",$addr++,$MCODE{$1}+$label{$2};
}elsif(/(-?\d+)/){
printf "%03X:%04X\t$line",$addr++,$1&0xffff;
} elsif(/([A-Z]+)/){
printf "%03X:%04X\t$line",$addr++,$MCODE{$1};
} else {
print "\t\t$line";
}
}
编译器 BISON和FLEX(把高级语言转换成汇编语言)
前置:编译原理%{
#include
%}
%union {char *s; int n;}
%token NAME NUMBER
%destructor { free($); } NAME NUMBER
%token IF WHILE DO
%type if0
%token GOTO ELSE INT IN OUT HALT
...
...
%%
int yyerror(char *s){ printf("%s\n",s); }
int main(){ yyparse(); }%{
#include
#include "y.tab.h"
int n=0;
%}
...
...
while {yylval.n=++n;return(WHILE);}
[0-9]+ {yylval.s=strdup(yytext);return(NUMBER);}
[a-zA-Z][a-zA-Z0-9]* {yylval.s=strdup(yytext);return(NAME);}
. {return(yytext[0]);}
%%
int yywrap(){ return(1);}
终于可以固化进ROM可以跑程序了,你还需要一段小型的开启代码(bootloader)
前置:汇编语言start: JK start
nop
sdal 32
sdah 0
datp
loop: ting
inl
ting
inh
jend cxcute
nop
jmp loop
inc
excute: call 32
nop
jmp start
nop
然后开始写操作系统
前置:ucos(嵌入式操作系统)
系统宏定义,系统功能配置,系统头文件,初始化文件,调度文件,任务管理文件
系统时间管理文件,信号量文件,邮箱文件,消息队列文件,内存管理文件,
系统服务文件,MAIN文件。
写操作系统中的任务
前置:C语言,数据结构,算法导论。double KalmanFilter(const double ResrcData,
double ProcessNiose_Q,double MeasureNoise_R,double InitialPrediction)
{
double R = MeasureNoise_R;
double Q = ProcessNiose_Q;
static double x_last;
double x_mid = x_last;
double x_now;
static double p_last;
double p_mid ;
double p_now;
double kg;
x_mid=x_last; //x_last=x(k-1|k-1),x_mid=x(k|k-1)
p_mid=p_last+Q; //p_mid=p(k|k-1),p_last=p(k-1|k-1),Q=噪声
kg=p_mid/(p_mid+R); //kg为kalman filter,R为噪声
x_now=x_mid+kg*(ResrcData-x_mid);//估计出的最优值
p_now=(1-kg)*p_mid;//最优值对应的covariance
p_last = p_now; //更新covariance值
x_last = x_now; //更新系统状态值
return x_now;
}
拿着含辛茹苦的板子还需要配置最小系统以及外围器件
前置:PCB设计和制造,电焊等技艺,模电、高频电子线路,信号与系统


如果有信号传输
通讯协议
前置:SPI,I2C,CAN,TCP/IP、wifi等等uint SPI_RW(uint uchar)
{
uint bit_ctr;
for(bit_ctr=0;bit_ctr<8;bit_ctr++) // output 8-bit
{
MOSI = (uchar & 0x80); // output 'uchar', MSB to MOSI
uchar = (uchar << 1); // shift next bit into MSB..
SCK = 1; // Set SCK high..
uchar |= MISO; // capture current MISO bit
SCK = 0; // ..then set SCK low again
}
return(uchar); // return read uchar
}
RF天线
前置:微波技术,电磁场与电磁波,HFSS,天线技术等等。


被折叠的 条评论
为什么被折叠?



