
图片来源:图虫创意
完整专题,点击查看→超齐全人力资源流程图+制度模板手册
【模板】人力资源管理制度汇编 .doc
企业设计人力资源管理制度的目的,是使人力资源管理人员能够按照制度的规定开展工作,确保工作的规范化和标准化。
在企业人力资源管理实践中,属于制度范畴的有章程、规定、办法、细则、规范等;不属于制度范畴的有公司简介、指导意见、战略发展规划、年度计划、工作计划、说明书、帮助手册、合格标准、配置规范等。

【模板】绩效管理操作手册 .doc
绩效管理所涵盖的内容很多,它所要解决的问题主要包括:如何确定有效的目标?如何使目标在管理者与员工之间达成共识?如何引导员工朝着正确的目标发展?如何对实现目标的过程进行监控?如何对实现的业绩进行评价和对目标业绩进行改进?

【模板】人力资源规划方法与实施步骤 .doc
人力资源规划是指为实现企业的发展战略、完成企业的生产经营目标,根据企业内外环境和条件的变化,运用科学的方法对企业人力资源的需求和供给进行预测,制定相应的政策和措施,从而使企业人力资源的供给和需求达到相对平衡和合理配置,以有效激励员工。文中介绍德尔菲法、分合性预测法、模型推断法、经验预测法、上级估算法、描述法、统计预测法等规划常用方法工具。

【模板】人力资源管理工作细化执行与模板之战略规划制定、预算编制、年度计划制订 .doc
人力资源规划体系从岗位职责、制度、流程、工具、表单和方案六个维度进行设计。只要人力资源规划管理人员按照人力资源规划体系中的各项内容去执行,就一定能够做好各项工作,并不断提高人力资源规划和计划的能力,进而促进人力资源战略目标的实现。

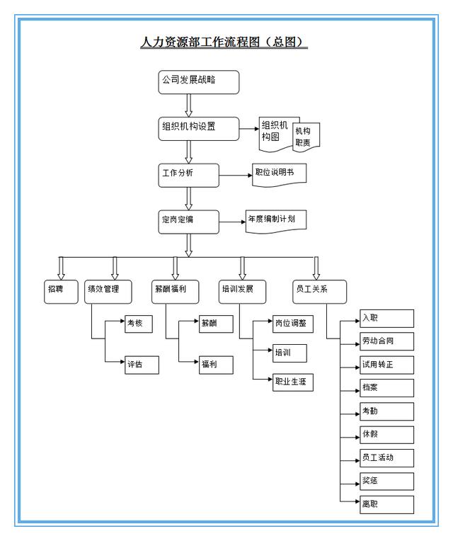
HR工作流程图 .doc
工作流程作为体系中的一个维度,主要采用流程图的方式进行设计。工作流程图是通过适当的符号记录全部工作事项,用以描述工作活动的流向顺序。工作流程图由一个开始节点、一个结束节点及若干中间环节组成,中间环节的每个分支也要有明确的判断条件。

人力资源管理体系设计全案 .ppt
《人力资源管理体系设计全案》按照“岗位职责+管理制度+工作流程+执行工具+实用表单+实施方案”六位一体的模式,对人力资源规划、招聘管理、面试与录用管理、人才测评管理、职业生涯规划、培训与开发管理、薪酬管理、绩效管理、人事事务管理、劳动关系管理和企业文化建设共11项人力资源工作内容进行了系统化设计。

本文提供了一套完整的人力资源管理流程图与模板手册,包括人力资源管理制度、绩效管理、人力资源规划等多个方面,旨在帮助企业规范人力资源管理流程,提升工作效率。
21

被折叠的 条评论
为什么被折叠?



