1. 概述
首先需要知道为什么使用 Shiro+Jwt+Redis 进行登录认证和权限控制。
1. 为什么用Shiro?
主要用的是 shiro 的登录认证、权限控制功能。
Shiro 参见本栏目文章 🍃《Shiro实战》
2. 为什么用JWT?
Shiro 默认的 Session 机制来帮助实现权限管理,用于维护用户的状态信息。而 JWT 是 token认证 的一种具体实现方式,相对于传统的 session认证方式,有如下优点:
- 跨域支持:cookie 是无法跨域的,而 token 由于没有用到 cookie(前提是将 token 放到请求头中),所以跨域后不会存在信息丢失问题。
- 无状态:token 机制在服务端不需要存储 session 信息,因为 token 自身包含了所有登录用户的信息,所以可以减轻服务端压力,节约服务器资源,并且可以很容易地分布式横向扩展应用。
- 更适用CDN:可以通过内容分发网络请求服务端的所有资料。
- 更适用于移动端:当客户端是非浏览器平台时,cookie 是不被支持的,此时采用 token 认证方式会简单很多。
- 无需考虑CSRF:由于不再依赖 cookie,所以采用 token 认证方式不会发生 CSRF,所以也就无需考虑 CSRF 防御。
JWT 参见本栏目文章 🍃《JWT详解》
3. 为什么用Redis?
- JWT 本身不能续期,结合 Redis,可以实现 续期、主动登出。
- Redis 可以 缓存用户信息,减少数据库压力。
- 可以实现分布式环境下的会话共享。
2. Springboot整合Shiro+Jwt+Redis

🍂用户注册流程:
将密码加密后存入数据库中。

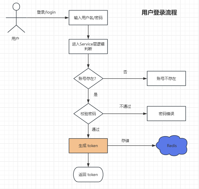
🍂用户登录流程:
主要是校验账号密码并生成 token。

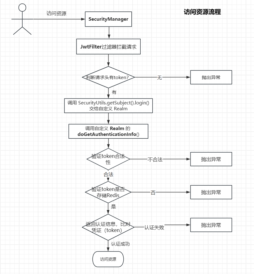
🍂访问资源流程:
Shiro 整合 JWT 的系统中,关键就是通过 JwtFilter 过滤器 去校验请求头中是否包含 token,如果有 token,就交给自定义的 Realm。然后在 Realm 的认证方法里面校验 token 是否正确、是否过期、是否存在 Redis 中等。

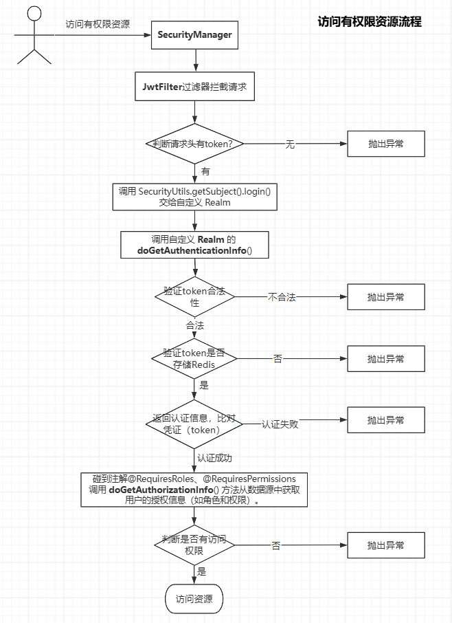
🍂访问有权限资源流程:
相对于访问资源流程,碰到@RequiresRoles、@RequiresPermissions 等注解,增加调用 doGetAuthorizationInfo() 方法从数据源中获取用户的授权信息(如角色和权限),然后判断是否有访问权限。

2.1 JWT配置
2.1.1 依赖
<dependency>
<groupId>com.auth0</groupId>
<artifactId>java-jwt</artifactId>
<version>3.19.0</version>
</dependency>
2.1.2 配置JWT
shiro:
jwt:
# 加密秘钥
secret: kGgySFGcfQML4ZOvvlE7856YvSCsbjBf
# token有效时长,1天,单位毫秒
expire: 86400000
header:
# 加密算法
alg: HS256
# token类型
typ: JWT
2.1.2 ✨JWT工具类
@Component
public class JwtUtil {
@Value("${shiro.jwt.secret}")
private String secret;
@Value("${shiro.jwt.expire}")
private Long expire;
@Value("${shiro.jwt.header.alg}")
private String headerAlg;
@Value("${shiro.jwt.header.typ}")
private String headerTyp;
/**
* 生成token
*/
public String getToken(String account, long currentTimeMillis) {
// 设置秘钥
StringBuilder stringBuilder = new StringBuilder();
stringBuilder.append(account).append(secret);
// 设置jwt头header
Map<String, Object> headerClaims = new HashMap<>();
headerClaims.put("alg", headerAlg); // 签名算法
headerClaims.put("typ", headerTyp); // token 类型
// 设置jwt的header,负载paload以及加密算法
String token = JWT
.create()
.withHeader(headerClaims)
.withClaim("account" ,account)
.withClaim("expire", currentTimeMillis + expire)
.sign(Algorithm.HMAC256(stringBuilder.toString()));
return token;
}
/**
* 无需秘钥就能获取其中的信息
* 解析token.
* {
* "account": "account",
* "timeStamp": "134143214"
* }
*/
public Map<String, String> parseToken(String token) {
HashMap<String, String> map = new HashMap<String, String>();
// 解码 JWT
DecodedJWT decodedJwt = JWT.decode(token);
Claim account = decodedJwt.getClaim("account");
Claim expire = decodedJwt.getClaim("expire");
map.put("account", account.asString());
map.put("expire", expire.asLong().toString());
return map;
}
/**
* 解析token获取账号.
*/
public String getAccount(String token) {
HashMap<String, String> map = new HashMap<String, String>();
DecodedJWT decodedJwt = JWT.decode(token);
Claim account = decodedJwt.getClaim("account");
return account.asString();
}
/**
* 校验token是否正确
* @param token Token
* @return boolean 是否正确
*/
public boolean verify(String token) {
DecodedJWT decodedJwt = JWT.decode(token);
Claim account = decodedJwt.getClaim("account");
Claim expire = decodedJwt.getClaim("expire");
StringBuilder stringBuilder = new StringBuilder();
stringBuilder.append(account.asString()).append(secret);
// 验证JWT的签名和有效性
Algorithm algorithm = Algorithm.HMAC256(stringBuilder.toString());
JWTVerifier verifier = JWT.require(algorithm).build();
try {
verifier.verify(token);
return true; // 验证通过
} catch (JWTVerificationException e) {
return false; // 验证失败
}
}
/**
* 校验token是否过期
* @param token Token
* @return boolean 是否正确
*/
public boolean isExpired(String token) {
DecodedJWT decodedJwt = JWT.decode(token);
Claim expire = decodedJwt.getClaim("expire");
// 验证过期时间
Long expireTime = expire.asLong();
if (System.currentTimeMillis() > expireTime) {
return true;
}
return false;
}
/**
* 获取token过期时间
* @param token Token
* @return boolean 是否正确
*/
public long getExpiredTime(String token) {
DecodedJWT decodedJwt = JWT.decode(token);
Claim expire = decodedJwt.getClaim("expire");
return expire.asLong();
}
}
2.2 Redis配置
2.2.1 依赖
<dependency>
<groupId>org.springframework.boot</groupId>
<artifactId>spring-boot-starter-data-redis</artifactId>
</dependency>
2.2.2 配置 Redis 地址
spring:
redis:
host: localhost
port: 6379
password: 123456
database: 0
timeout: 5000
lettuce:
pool:
max-idle: 16
max-active: 32
min-idle: 8
2.2.3 Redis序列化
/**
* redis序列化
*/
@Configuration
public class RedisConfig {
@Bean(name = "redisTemplate")
public RedisTemplate<String, Object> getRedisTemplate(LettuceConnectionFactory lettuceConnectionFactory) {
// 设置序列化
Jackson2JsonRedisSerializer<Object> jackson2JsonRedisSerializer = new Jackson2JsonRedisSerializer<>(Object.class);
ObjectMapper om = new ObjectMapper();
om.setVisibility(PropertyAccessor.ALL, JsonAutoDetect.Visibility.ANY);
om.enableDefaultTyping(ObjectMapper.DefaultTyping.NON_FINAL);
jackson2JsonRedisSerializer.setObjectMapper(om);
// 配置redisTemplate
RedisTemplate<String, Object> redisTemplate = new RedisTemplate<>();
redisTemplate.setConnectionFactory(lettuceConnectionFactory);
RedisSerializer<?> stringSerializer = new StringRedisSerializer();
// key序列化
redisTemplate.setKeySerializer(stringSerializer);
// value序列化
redisTemplate.setValueSerializer(jackson2JsonRedisSerializer);
// Hash key序列化
redisTemplate.setHashKeySerializer(stringSerializer);
// Hash value序列化
redisTemplate.setHashValueSerializer(jackson2JsonRedisSerializer);
redisTemplate.afterPropertiesSet();
return redisTemplate;
}
}
2.2.4 ✨Redis工具类
封装 RedisTemplate
/**
* RedisUtil 工具类
*/
@Component
public class RedisUtil {
// 使用jwt的过期时间毫秒
private final long defaultTimeout = 1*24*60*60*1000;
@Autowired
private RedisTemplate<String, Object> redisTemplate;
/**
* 是否存在指定的key
*
* @param key
* @return
*/
public boolean hasKey(String key) {
return Boolean.TRUE.equals(redisTemplate.hasKey(key));
}
/**
* 删除指定的key
*
* @param key
* @return
*/
public boolean delete(String key) {
return Boolean.TRUE.equals(redisTemplate.delete(key));
}
//- - - - - - - - - - - - - - - - - - - - - String类型 - - - - - - - - - - - - - - - - - - - -
/**
* 根据key获取值
*
* @param key 键
* @return 值
*/
public Object get(String key) {
return key == null ? null : redisTemplate.opsForValue().get(key);
}
/**
* 将值放入缓存
*
* @param key 键
* @param value 值
* @return true成功 false 失败
*/
public void set(String key, String value) {
set(key, value, defaultTimeout);
}
/**
* 将值放入缓存并设置时间
*
* @param key 键
* @param value 值
* @param time 时间(秒) -1为无期限
* @return true成功 false 失败
*/
public void set(String key, String value, long time) {
if (time > 0) {
redisTemplate.opsForValue().set(key, value, time, TimeUnit.SECONDS);
} else {
redisTemplate.opsForValue().set(key, value, defaultTimeout, TimeUnit.SECONDS);
}
}
//- - - - - - - - - - - - - - - - - - - - - object类型 - - - - - - - - - - - - - - - - - - - -
/**
* 根据key读取数据
*/
public Object getObject(final String key) {
if (StringUtils.isBlank(key)) {
return null;
}
try {
return redisTemplate.opsForValue().get(key);
} catch (Exception e) {
e.printStackTrace();
}
return null;
}
/**
* 写入数据
*/
public boolean setObject(final String key, Object value) {
if (StringUtils.isBlank(key)) {
return false;
}
try {
setObject(key, value , defaultTimeout);
return true;
} catch (Exception e) {
e.printStackTrace();
}
return false;
}
public boolean setObject(final String key, Object value, long time) {
if (StringUtils.isBlank(key)) {
return false;
}
if (time > 0) {
redisTemplate.opsForValue().set(key, value, time, TimeUnit.SECONDS);
} else {
redisTemplate.opsForValue().set(key, value, defaultTimeout, TimeUnit.SECONDS);
}
return true;
}
}
2.2.5 Redis常量
public class RedisConstant {
private RedisConstant() {}
public static final String PREFIX_ACCESS_TOKEN = "access_token";
public static final String PREFIX_SHIRO_JWT = "shiro:jwt:";
}
2.3 Shiro配置
🍃《Shiro实战》已经介绍 Shiro 基本用法,如果需要整合 JWT 进行 token 认证,主要涉及三块改动:
- 关闭
Shiro原有的Session功能,依赖于Token来进行认证。涉及 ShiroConfig 类改造。 - 配置
Shiro的 过滤器链 来指定哪些URL需要进行JWT认证。涉及 ShiroConfig 类改造。 - 自定义
Realm的认证方法主要用来校验token的合法性。涉及 CustomRealm 类改造。
2.3.1 ✨ShiroConfig
配置 SecurityManager 策略 、指定哪些 URL 需要认证。
@Configuration
public class ShiroConfig {
@Bean
public CustomRealm customRealm() {
CustomRealm customRealm = new CustomRealm();
return customRealm;
}
@Bean
public SecurityManager securityManager() {
DefaultWebSecurityManager securityManager = new DefaultWebSecurityManager();
// 设置自定义 Realm
securityManager.setRealm(customRealm());
// 禁用 Shiro 的 Session 存储,这样可以确保 shiro 不会创建或使用 Session,而是依赖于无状态的 Token 来进行认证。
DefaultSubjectDAO subjectDAO = new DefaultSubjectDAO();
DefaultSessionStorageEvaluator defaultSessionStorageEvaluator = new DefaultSessionStorageEvaluator();
defaultSessionStorageEvaluator.setSessionStorageEnabled(false);
subjectDAO.setSessionStorageEvaluator(defaultSessionStorageEvaluator);
securityManager.setSubjectDAO(subjectDAO);
return securityManager;
}
@Bean(name = "shiroFilter")
public ShiroFilterFactoryBean shiroFilter(SecurityManager securityManager) {
ShiroFilterFactoryBean shiroFilterFactoryBean = new ShiroFilterFactoryBean();
// 注入 securityManager
shiroFilterFactoryBean.setSecurityManager(securityManager);
// 添加自定义 Filter,并且取名为 jwt
Map<String, Filter> filterMap = new HashMap<>();
filterMap.put("jwt", new JwtFilter());
shiroFilterFactoryBean.setFilters(filterMap);
/*//登录
shiroFilterFactoryBean.setLoginUrl("/login");
//首页
shiroFilterFactoryBean.setSuccessUrl("/index");
//错误页面,认证不通过跳转
shiroFilterFactoryBean.setUnauthorizedUrl("/notRole");
shiroFilterFactoryBean.setUnauthorizedUrl("/error");*/
// 设置 Shiro 的过滤器链来指定哪些 URL 需要进行 JWT 认证。
Map<String, String> filterChainDefinitionMap = new LinkedHashMap<>();
// authc:所有url都必须认证通过才可以访问; anon:所有url都都可以匿名访问
filterChainDefinitionMap.put("/sys/login", "anon");
filterChainDefinitionMap.put("/api/**", "anon");
// /** 必须放在所有权限设置的最后,表示对所有资源起作用,本例使用自定义 jwt
filterChainDefinitionMap.put("/**", "jwt");
shiroFilterFactoryBean.setFilterChainDefinitionMap(filterChainDefinitionMap);
return shiroFilterFactoryBean;
}
/**
* *
* 开启 Shiro 的注解(如@RequiresRoles、@RequiresPermissions),需借助 SpringAOP 扫描使用 Shiro 注解的类,并在必要时进行安全逻辑验证
* *
* 配置以下两个 bean (DefaultAdvisorAutoProxyCreator(可选)和 AuthorizationAttributeSourceAdvisor)即可实现此功能
* * @return
*/
// 配置 DefaultAdvisorAutoProxyCreator,执行权限注解 @RequiresPermissions 会调用两次 doGetAuthorizationInfo() 方法。故不注入该配置。
/*@Bean
public LifecycleBeanPostProcessor lifecycleBeanPostProcessor() {
return new LifecycleBeanPostProcessor();
}
@Bean
@DependsOn({"lifecycleBeanPostProcessor"})
public DefaultAdvisorAutoProxyCreator advisorAutoProxyCreator() {
DefaultAdvisorAutoProxyCreator advisorAutoProxyCreator = new DefaultAdvisorAutoProxyCreator();
advisorAutoProxyCreator.setProxyTargetClass(true);
return advisorAutoProxyCreator;
}*/
@Bean
public AuthorizationAttributeSourceAdvisor authorizationAttributeSourceAdvisor() {
AuthorizationAttributeSourceAdvisor authorizationAttributeSourceAdvisor = new AuthorizationAttributeSourceAdvisor();
authorizationAttributeSourceAdvisor.setSecurityManager(securityManager());
return authorizationAttributeSourceAdvisor;
}
}
其中,

👉该配置将 禁用 Shiro 的 Session 存储,这样可以确保 shiro 不会创建或使用 Session,而是依赖于 无状态的 Token 来进行认证。

filterMap.put("jwt", new JwtFilter())添加自定义 过滤器Filter,并且取名为jwt。filterChainDefinitionMap.put("/**", "jwt")配置 Shiro 的过滤器链来指定哪些URL需要进行过滤器认证。
2.3.2 ✨自定义过滤器JwtFilter
自定义 JWT 过滤器类 JwtFilter,继承 BasicHttpAuthenticationFilter,主要作用就是 拦截请求,判断请求头中是否携带 token。如果携带,就交给 Realm 处理。
/**
* jwt过滤器,作为shiro的过滤器,对请求进行拦截并处理
*/
@Slf4j
@Component
public class JwtFilter extends BasicHttpAuthenticationFilter {
private String errorMsg;
/**
* 过滤器拦截请求的入口方法
*/
@Override
protected boolean isAccessAllowed(ServletRequest request, ServletResponse response, Object mappedValue) {
// 判断请求头是否带上token
HttpServletRequest httpServletRequest = (HttpServletRequest) request;
String token = httpServletRequest.getHeader("Authorization");
// token不存在,禁止访问
if (StringUtils.isEmpty(token)) {
return false;
}
try {
// 交给自定义 Realm
// getSubject(request, response).login(new JwtToken(token)); //getSubject(request, response) 等同于 SecurityUtils.getSubject()
SecurityUtils.getSubject().login(new JwtToken(token));
return true;
} catch (Exception e) {
errorMsg = e.getMessage();
e.printStackTrace();
return false;
}
}
/**
* isAccessAllowed()方法返回false,即认证不通过时进入onAccessDenied方法
*/
@Override
protected boolean onAccessDenied(ServletRequest request, ServletResponse response) throws Exception {
HttpServletResponse httpServletResponse = (HttpServletResponse) response;
httpServletResponse.setStatus(400);
httpServletResponse.setContentType("application/json;charset=utf-8");
PrintWriter out = httpServletResponse.getWriter();
out.println(JSONUtil.toJsonStr(Result.error(errorMsg)));
out.flush();
out.close();
return false;
}
/**
* 对跨域访问提供支持
*
* @param request
* @param response
* @return
* @throws Exception
*/
@Override
protected boolean preHandle(ServletRequest request, ServletResponse response) throws Exception {
HttpServletRequest httpServletRequest = (HttpServletRequest) request;
HttpServletResponse httpServletResponse = (HttpServletResponse) response;
httpServletResponse.setHeader("Access-control-Allow-Origin", httpServletRequest.getHeader("Origin"));
httpServletResponse.setHeader("Access-Control-Allow-Methods", "GET,POST,OPTIONS,PUT,DELETE");
httpServletResponse.setHeader("Access-Control-Allow-Headers", httpServletRequest.getHeader("Access-Control-Request-Headers"));
// 跨域发送一个option请求
if (httpServletRequest.getMethod().equals(RequestMethod.OPTIONS.name())) {
httpServletResponse.setStatus(HttpStatus.OK.value());
return false;
}
return super.preHandle(request, response);
}
}
isAccessAllowed:过滤器拦截请求的入口方法。后续会交由自定义Realm处理。onAccessDenied:认证不通过时,需要做什么处理。preHandle:前置处理方法,此处放置对 跨域访问提供支持 OPTIONS 请求的代码,也可以自定义其他逻辑。
2.3.3 ✨自定义AuthenticationToken
JWTFilter 传递给 Realm 的 token 必须是 AuthenticationToken 的实现类,通过这个类将 string 的 token 转型成 AuthenticationToken,主要目的是在 Realm 的认证和授权的时候,能够获取到 token。
/*
* 将 String 的 token 转型成 AuthenticationToken,供 Realm 认证和授权使用
*/
public class JwtToken implements AuthenticationToken {
private String token;
public JwtToken(String token) {
this.token = token;
}
@Override
public Object getPrincipal() {
return token;
}
@Override
public Object getCredentials() {
return token;
}
}
✨注:需要重写 getPrincipal 和 getCredentials 方法。本例 principal(身份标识) 和credentials(凭证) 均赋值为 token。
2.3.4 ✨自定义Realm
自定义 Realm 的认证方法 doGetAuthenticationInfo() 主要用来校验 token 的合法性
public class CustomRealm extends AuthorizingRealm {
public final static String GLOBE_SALT = "123456789abcdefg";
@Autowired
private SysUserService sysUserService;
@Autowired
private RedisUtil redisUtil;
@Autowired
private JwtUtil jwtUtil;
// 这个方法要重写,debug源码得知shiro会判断token的类型是不是自己支持的类型,不重写的话会报错
@Override
public boolean supports(AuthenticationToken authenticationToken) {
return authenticationToken instanceof JwtToken;
}
/**
* @MethodName doGetAuthenticationInfo
* @Description 认证配置类,用于获取返回用户的凭证信息(用户名、密码)
* @Param authenticationToken
* @Return AuthenticationInfo
* @return
*/
@Override
protected AuthenticationInfo doGetAuthenticationInfo(AuthenticationToken authenticationToken) throws AuthenticationException {
System.out.println("enter doGetAuthenticationInfo");
if (StringUtils.isEmpty((String) authenticationToken.getPrincipal())) {
return null;
}
// JwtToken 中重写 getPrincipal 方法
String token = authenticationToken.getPrincipal().toString();
if (!jwtUtil.verify(token)){
throw new AuthenticationException("token已失效,请重新登录");
}
// 从 Redis 读取用户信息
SysUser user = (SysUser) redisUtil.get(RedisConstant.PREFIX_SHIRO_JWT + token);
if (null == user) {
throw new UnknownAccountException("用户在Redis不存在");
}
// SimpleAuthenticationInfo 是 Apache Shiro 中的一个核心类,用于封装认证信息。它主要用于在认证过程中传递用户的身份信息和凭证信息。
// 查看源码,其实主要比对 credentials(凭证)。
SimpleAuthenticationInfo simpleAuthenticationInfo = new SimpleAuthenticationInfo(
user, // 身份标识 封装成 SimplePrincipalCollection,传递给 doGetAuthorizationInfo() 方法
token, // 凭证
this.getName() // Realm 名称
);
return simpleAuthenticationInfo;
}
/**
* @MethodName doGetAuthorizationInfo
* @Description 权限配置类,用于获取返回用户配置的角色和权限
* @Param principalCollection
* @Return AuthorizationInfo
*/
@Override
protected AuthorizationInfo doGetAuthorizationInfo(PrincipalCollection principals) {
System.out.println("enter doGetAuthorizationInfo");
// 获取身份标识
// getPrimaryPrincipal() 获取的是 doGetAuthenticationInfo() 返回对象 SimpleAuthenticationInfo 的身份标识 SimplePrincipalCollection 对象。
SysUser principal = (SysUser) principals.getPrimaryPrincipal();
System.out.println(principal);
// 通过用户名获取角色权限集合
SysUser user = sysUserService.listRolePermByName(principal.getUserName());
System.out.println(user);
// 添加角色和权限
SimpleAuthorizationInfo simpleAuthorizationInfo = new SimpleAuthorizationInfo();
for (SysRole role : user.getRoles()) {
//添加角色
simpleAuthorizationInfo.addRole(role.getRoleName());
//添加权限
for (SysPermissions permissions : role.getPermissions()) {
simpleAuthorizationInfo.addStringPermission(permissions.getPermissionsName());
}
}
return simpleAuthorizationInfo;
}
public static void main(String[] args) {
String pwd = "123456";
/*
* SHA-256加密:
* 使用SimpleHash类对原始密码进行加密。
* 第一个参数代表使用 SHA-256 方式加密
* 第二个参数为原始密码
* 第三个参数为盐值
* 第四个参数为加密次数
* 最后用toHex()方法将加密后的密码转成String
* */
String shaPwd = new SimpleHash("SHA-256",
pwd,
ByteSource.Util.bytes(GLOBE_SALT),
1024).toHex();
System.out.println("shaPwd=" + shaPwd);
}
}
详细方法讲解参见本栏目文章 🍃《Shiro实战》,现讲解 Shiro 结合 JWT 和 Redis 后的不同点。
- doGetAuthenticationInfo():增加判断 JWT 的合法性、是否存储在 Redis 等逻辑。
- 参数:
AuthenticationToken,接收 JwtToken 类型。getPrincipal():身份标识(principal)为 JWT。getCredentials():凭证(credentials)为 JWT。
- 返回值:
AuthenticationInfo,用于封装认证信息。- principal: 用户对象。
- credentials: JWT。
- ✨注1:返回对象 SimpleAuthenticationInfo 的凭证(
credentials)和入参 JwtToken 的凭证比对。 - ✨注2:
principal(身份标识)封装成SimplePrincipalCollection,传递给doGetAuthorizationInfo()方法。
- 参数:
- doGetAuthorizationInfo(): 用于从数据源(如数据库、LDAP 等)中获取用户的授权信息(如角色和权限)。
- 参数:
principals,包含 认证身份标识的集合,通常是从AuthenticationInfo中获取的。getPrimaryPrincipal():获取的是doGetAuthenticationInfo()返回对象SimpleAuthenticationInfo的身份标识SimplePrincipalCollection对象,即用户对象。
- 参数:
权限配置方法 doGetAuthorizationInfo ( PrincipalCollection principalCollection ) 中 PrincipalCollection 从何而来?
PrincipalCollection是Shiro用来存储一个或多个principal(即身份标识)的对象。doGetAuthorizationInfo方法通过传入的PrincipalCollection参数,可以访问到当前用户的全部已知身份信息。SimpleAuthenticationInfo是一个封装了用户认证信息的对象,其中包含了PrincipalCollection作为用户的身份标识,以及用户的凭证(如密码)和 Realm 名称。SimplePrincipalCollection类型的身份标识会传递给doGetAuthorizationInfo()方法。
2.4 Controller层-登录
登录流程:查询数据库,判断传入的用户名、密码是否正确。如果正确,生成 JWT,存储到 Redis,返回前端生成的 JWT;如果不正确,返回错误信息。
@Slf4j
@RestController
@RequestMapping("/sys")
public class LoginController {
@Autowired
private SysUserService sysUserService;
@Autowired
private RedisUtil redisUtil;
@Autowired
private JwtUtil jwtUtil;
@PostMapping("/login")
public Result login(@RequestBody SysUser user) {
System.out.println("login");
if (StringUtils.isEmpty(user.getUserName()) || StringUtils.isEmpty(user.getPassword())) {
return Result.error("请输入用户名和密码!");
}
// 通过用户名获取用户信息
SysUser sysUser = sysUserService.getOne(new QueryWrapper<SysUser>().eq("user_name", user.getUserName()));
if (user == null) {
log.error("用户名不存在!");
return Result.error("用户名不存在!");
}
// 传入密码进行 SHA-256 哈希后,和数据库密码进行对比
String shaPwd = new SimpleHash("SHA-256",
user.getPassword(),
ByteSource.Util.bytes(GLOBE_SALT),
1024).toHex();
if (!sysUser.getPassword().equalsIgnoreCase(shaPwd)) {
log.error("密码错误!");
return Result.error("密码错误!");
}
// 验证成功,生成 JWT
String token = jwtUtil.getToken(user.getUserName(), System.currentTimeMillis());
redisUtil.setObject(RedisConstant.PREFIX_SHIRO_JWT + token, sysUser, 60 * 60);
return Result.success(token);
}
@RequiresRoles("admin")
@GetMapping("/admin")
public String admin() {
return "admin success!";
}
@RequiresPermissions("query")
@GetMapping("/query")
public String query() {
return "query success!";
}
@RequiresPermissions("add")
@GetMapping("/add")
public String add() {
return "add success!";
}
@GetMapping("/anon")
public String anon(ServletRequest request) {
return "anon enter!";
}
}
2.5 测试
2.5.1 测试登录
📊 postman:http://localhost:9090/sys/login

登录成功,返回 JWT。
JWT:

Redis:

2.5.2 测试登录,访问资源
📊 postman:http://localhost:9090/sys/anon,请求头携带 JWT。

后台日志:

调用 doGetAuthenticationInfo() 方法校验 token 的合法性。
2.5.3 测试访问有权限的资源
📊 postman:http://localhost:9090/sys/query,请求头携带 JWT。

后台日志:

调用 doGetAuthorizationInfo() 方法从数据源中获取用户的授权信息(如角色和权限)。
2.5.4 测试访问无权限的资源
📊 postman:http://localhost:9090/sys/add,请求头携带 JWT。

后台日志:

无权限,限制访问。
2.5.5 测试Redis过期

📊 postman:http://localhost:9090/sys/anon,请求头携带 JWT。

后台日志:

参考文章:
📖 Shiro+Jwt+Redis
📖 手把手教你Shiro整合JWT实现登录认证
566

被折叠的 条评论
为什么被折叠?



