今天继续给大家介绍Linux运维相关知识,本文主要内容是Openstack简介。
一、Openstack简介
Openstack是一个云平台管理的项目,我们可以使用Openstack来构建一个私有云架构,并提供IaaS的云服务。Openstack包含三大项:计算、网络和存储。其主要目标是简化资源的配置和管理,把计算、网络和存储资源抽象成虚拟资源池,并根据需要对外提供服务。
Openstack官网网址为:https://www.openstack.org/,其首页如下所示:

二、Openstack架构
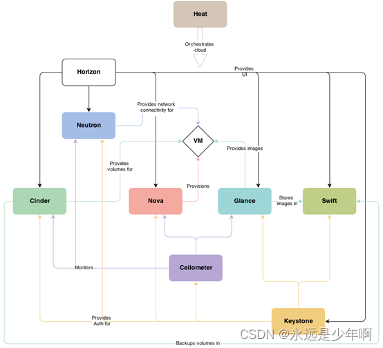
Openstack架构如下所示:

在上图中以VM(虚拟机)为中心,Openstack支持各种各样的服务。注意,Openstack本身没有运行虚拟机的能力,其虚拟机的创建是通过调用KVM或者是ESXI(企业版的Vmware)来实现的。Openstack本身是一个框架,具有调用其他服务的能力,本质上是一个管理平台。
三、Openstack服务
在上图中,除了VM节点外,我们还可以看到很多节点,这些节点都是Openstack提供的服务,下面,我们来简单介绍一下这些服务。
1、Nova
管理VM的生命周期,是Openstack的核心组件之一
2、Glance
为虚拟机进行镜像管理
3、Swift
为虚拟机提供存储资源
4、Keystone
为虚拟机进行权限服务
5、Cellometer
提供Openstack的报警、计算
6、Cinder
为虚拟机提供存储资源
7、Neutron
为Openstack提供网络服务
原创不易,转载请说明出处:https://blog.csdn.net/weixin_40228200
1504

被折叠的 条评论
为什么被折叠?



