一、 关于本文档
(一) 编写目的
(二) 预期读者
二、 项目概要
(一) 建设背景
(二) 建设目标
(三) 建设内容
三、 总体设计
(一) 需求规定
(二) 设计原则
1. 先进性
2. 实用性
3. 规范性
4. 安全性
5. 可维护性
6. 可扩展性
(三) 平台设计思路
1. 全面对象化和组件化
2. 良好的系统架构
3. 先进实用的技术体系
(四) 系统体系架构
1. 概述
2. 技术路线
(五) 系统概述
1. 网络环境
2. 数据库平台
3. 操作系统
4. 开发工具
(六) 技术路线
1. 采用面向服务的体系架构(SOA)
2. 多源异构数据整合技术
3. 采用C/S与B/S模式结合的架构
4. 使用信息资源规划(IRP)方法
5. 应用工作流技术实现流程再造
6. 基于服务总线架构实现跨科室信息协同共享
7. 满足系统兼容性及扩展性
(七) 系统总体设计
1. 设计原则
2. 设计思路
3. 框架设计
(1) 基础设施层
(2) 平台层
(3) 数据层
(4) 应用层
(5) 标准和制度保障体系
(6) 安全保障体系
(八) 关键技术应用
1. 面向服务的框架(SOA)
2. 基于模型驱动开发
3. 面向对象分析和设计
4. WebService技术
5. XML技术
6. AJAX技术
7. WCF
(九) 数据来源
四、 系统模块设计
1. XXX模块
(1) XXX功能
五、 通用数据标准
(一) 通用数据标准制定方法
(二) 通用数据标准的实现
1. 数据需求的定义
2. 数据清单的产生
3. 数据标准的制定
(1) 通用数据标准定义方法
(2) 公共代码定义方法
(3) 公共代码定义的指导原则
六、 数据字典
(一) 建立与维护
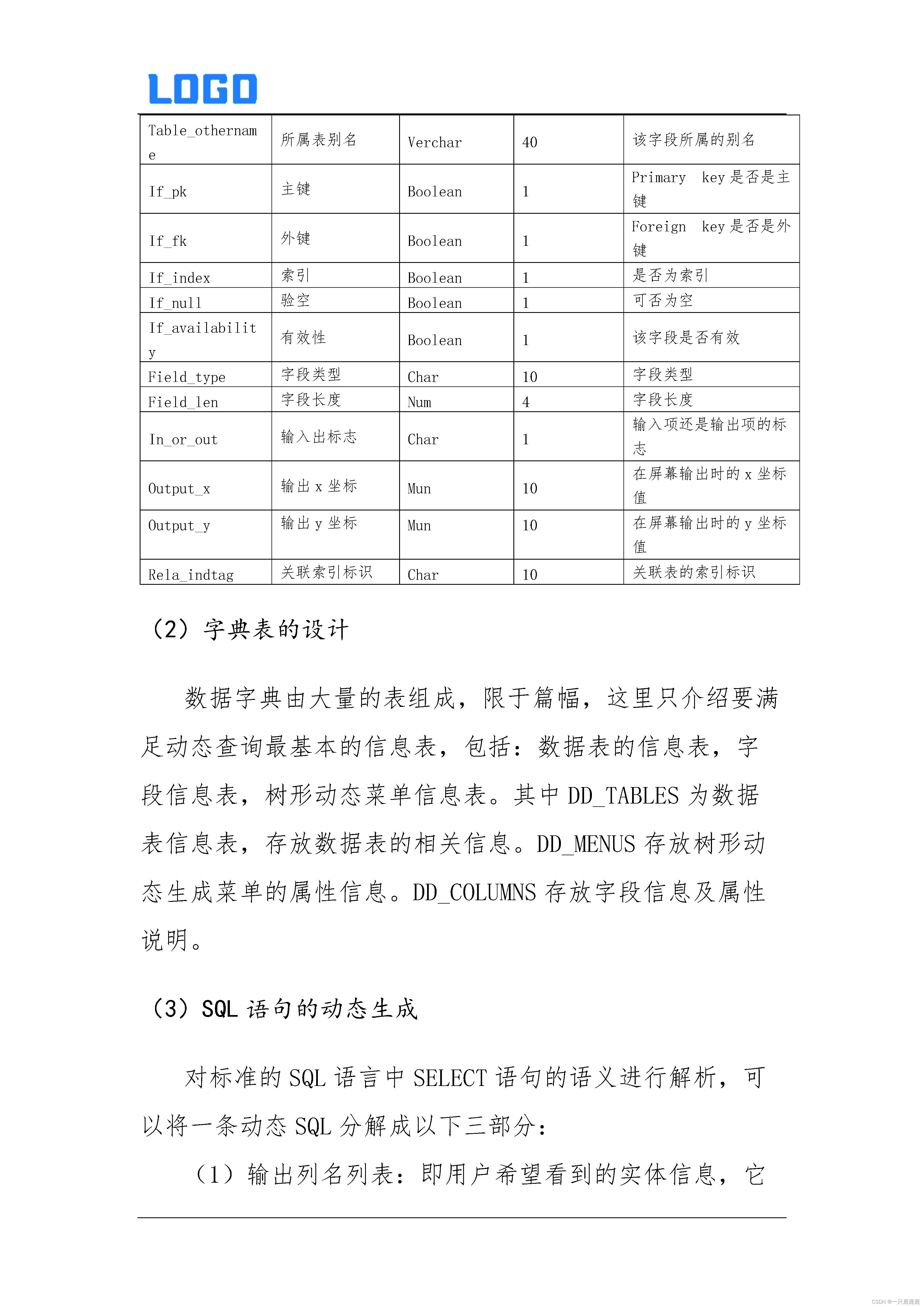
(二) 字典表的设计
(三) SQL语句的动态生成
软件全套资料获取:本文末个人名片直接获取或者进主页。














































511

被折叠的 条评论
为什么被折叠?



