云起ABC
码龄4年
关注
提问 私信
  • 博客:354
    354
    总访问量
  • 暂无
    原创
  • 1,476,158
    排名
  • 10
    粉丝
  • 0
    铁粉

个人简介:在头部云厂商有多年的云计算项目实施、售后服务、售前支持,课程开发与培训经验。微信公众号:智能云计算(ID:AIcloud01)

IP属地以运营商信息为准,境内显示到省(区、市),境外显示到国家(地区)
IP 属地:北京市
  • 加入CSDN时间: 2020-09-05
博客简介:

weixin_41192702的博客

查看详细资料
  • 原力等级
    领奖
    当前等级
    0
    当前总分
    0
    当月
    0
个人成就
  • 获得0次点赞
  • 内容获得0次评论
  • 获得1次收藏
创作历程
  • 4篇
    2024年
创作活动更多

仓颉编程语言体验有奖征文

仓颉编程语言官网已上线,提供版本下载、在线运行、文档体验等功能。为鼓励更多开发者探索仓颉编程语言,现诚邀各位开发者通过官网在线体验/下载使用,参与仓颉体验有奖征文活动。

368人参与 去创作
  • 最近
  • 文章
  • 代码仓
  • 资源
  • 问答
  • 帖子
  • 视频
  • 课程
  • 关注/订阅/互动
  • 收藏
搜TA的内容
搜索 取消

智能布匹检测:基于YOLO的深度学习布匹缺陷检测系统

基于深度学习的布匹缺陷检测系统:从数据准备到模型部署在现代纺织工业中,布匹的质量控制至关重要。随着深度学习技术的发展,我们可以利用先进的YOLO模型来自动检测布匹中的各种缺陷。本篇博客将简单带你实现一个基于深度学习的布匹缺陷检测系统,涵盖数据准备、模型训练、用户界面开发以及最终部署的完整流程。1. 项目背景与意义布匹在生产...
转载
发布博客 2024.08.14 ·
101 阅读 ·
0 点赞 ·
0 评论 ·
0 收藏

HarmonyOS入门之应用文件管理

在Harmony系统中,为了保障用户数据安全与应用之间的隔离,引入了应用沙箱的概念。本文将深入探讨应用沙箱机制、应用文件目录管理以及与之相关的文件访问与管理实践,旨在帮助开发者更好地理解与利用这些特性。应用沙箱:安全隔离的核心应用沙箱是一种以安全防护为目的的隔离机制,它确保每个应用运行在自己的封闭环境中,限制应用访问其他应...
转载
发布博客 2024.08.03 ·
144 阅读 ·
0 点赞 ·
0 评论 ·
1 收藏

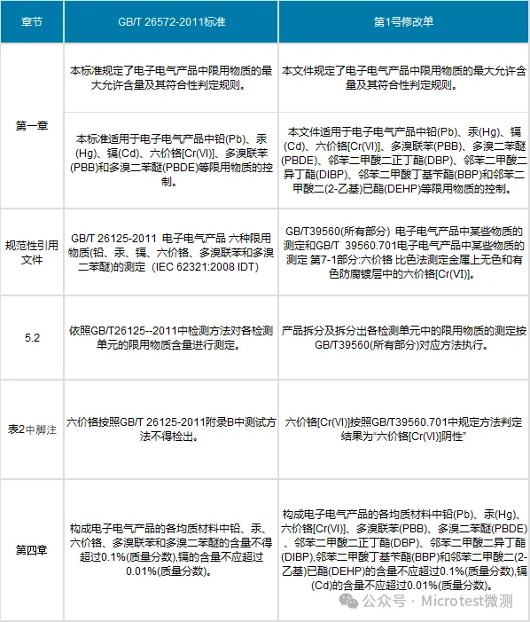
资讯速递 | 中国RoHS限量要求标准修改单已获批,修改单将于2026年1月1日生效

2024年6月29日,国家市场监督管理总局(国家标准化管理委员会)正式发布中国RoHS电子电气产品中限用物质的限量要求《第1号修改单》。新标准除了更新中国RoHS限制物质以外,检测方法也由GB/T 26125变更为GB/T 39560系列方法,此外还对原标准规范性引用文件名及部分脚注也作了修改 ,修改单将于2026年1月...
转载
发布博客 2024.07.12 ·
70 阅读 ·
0 点赞 ·
0 评论 ·
0 收藏

Spring Boot中的内容协商

Spring Boot中的内容协商大家好,我是微赚淘客系统3.0的小编,也是冬天不穿秋裤,天冷也要风度的程序猿!今天我们来探讨一下Spring Boot中的内容协商(Content Negotiation)。内容协商是一个重要的Web服务功能,它允许服务器根据客户端请求中的头信息返回不同格式的数据,例如JSON、XML等。...
转载
发布博客 2024.07.09 ·
39 阅读 ·
0 点赞 ·
0 评论 ·
0 收藏