这篇博客将详细讲解在做电赛题目—增益可控射频放大器的一种解法及注意事项
(2017年题目已更新,请在主页查看)
一、题目解析
综合基础和发挥部分,题目要求如下:
(1)输入信号小于14.14mVpp,经放大电路后大于5.6Vpp,即放大电路最大增益在52dB以上
(2)在50MHz到160MHz同频带内,增益可控范围为12dB到52dB,增益控制步长为4dB,增益控制误差为2dB,通带内增益波动不超过2dB
(3)放大电路的-3dB带宽下限小于40MHz,上限大于200MHz
(4)放大电路对于小于20MHz和大于270MHz的信号增益不大于20dB
(5)放大电路负载为50Ω
(6)提供+12V电压,其他所需电压自行转化
所以,这道题目要求的是一个带通增益可控放大器,下面将讲解一种常规解法:
二、题目求解
2.1低噪放选择
首先,对于如此小的信号我们需要一个低噪声前级(这里插一嘴,信号源输出的14.14mVpp信号很脏很脏。。),需要高放大倍数和低噪声,从而提高信噪比,选择过程如下:
(1)暂且将每一级的增益设定为10倍,两级串联形成100倍放大,考虑电缆线阻抗匹配后为25倍,放大后的信号为0.353Vpp(通过模块板实现,每个板子只有一个放大器,每级之间阻抗匹配)
(2)如果选择电压反馈运算放大器则要求放大器的GBW≥2GHz,这样的宽带放大器虽然有不少,但是极大限制了选择范围;但是对于电流反馈放大器,带宽和增益不是正比例下降,对于高增益实现起来较为容易
(3)压摆率大于0.1765×2×π×200M=221V/us
(4)噪声要求低于信号本身至少100倍,也就是输入噪声电压密度小于
(5)电源暂不做要求,需要啥用12V转化就行
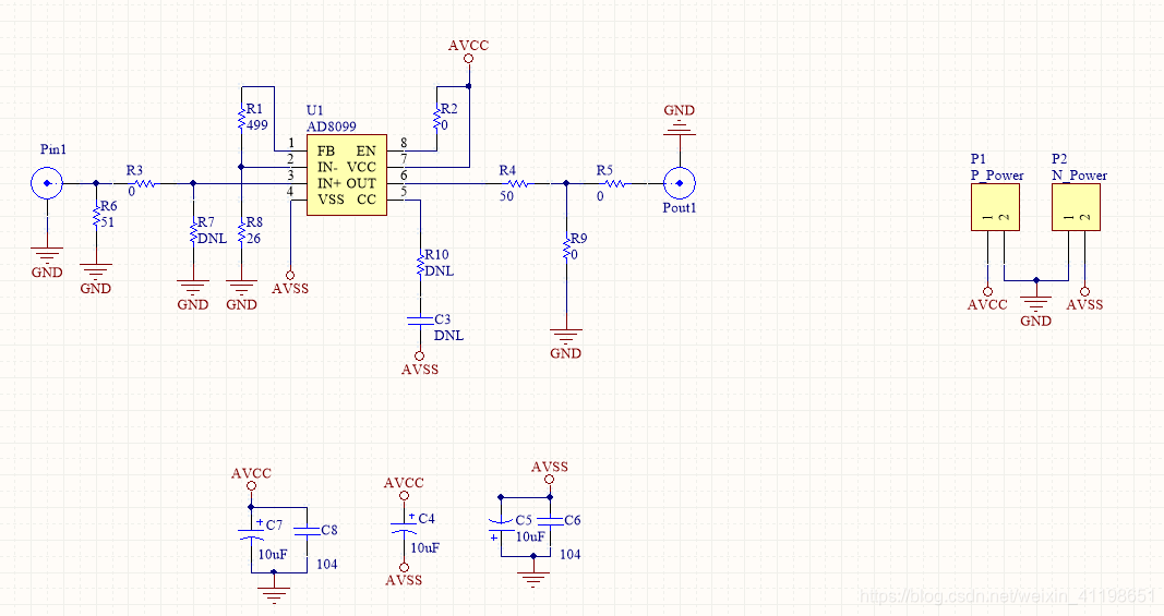
从ADI和TI的官网中根据上述条件和手头器件选择了电流反馈型运放AD8099,电路原理图和PCB布线图如下:


2.2程控增益级选择
增益变化范围从12dB到52dB,40dB的变化范围可以通过VCA821实现,但是根据器件手册,VCA821如果设计为±20dB变化,在200MHz会有很大衰减,所以需要在原有电路上修改,即通过增益电阻RG并联电容来扩展带宽,具体操作如下图:

这是器件手册中给出的解决方案,在实际测量过程中选择RG为75Ω,C9为4p,不接,PCB图如下:
2.3滤波器选择
滤波器部分是该题的一个设计难点,首先可以计算一下阻带衰减速率:,这对于由运放组成的滤波器来说实现困难,首先级数需要很多,其次对于200MHz频率较高,可能出现高频馈通现象。所以这里选用无源滤波器中的椭圆滤波器。
椭圆滤波器的设计过程较为简单,可以通过filtersolution实现,主要的难点在于其硬件调试过程,实际做出来和设计完全是两码事,这里我总结几点调试经验仅供参考:
(1)截止频率低于1MHz的椭圆滤波器,所需电感值较大,而对于一般贴片电感来说,感值越大可以流过的电流越小,所以极大的限制了输入信号电压范围,因此需要在低频段需要选用能流过大电流的色环电感
(2)随着频率升高,所需电感值越来越小,所以这时额定电流已经不是电感选择的主要因素,谐振频率成为了主要,拿这道题来说,200MHz的通带频率所需的电感值为48nH,采用椭圆滤波器的π型结构,则与电感并联的电容仅在10nF,如果仍然采用普通层结贴片电感,其谐振频率只有几百兆,根据自谐振频率的计算公式,可以算出此时电感自身的电容也是nF数量级,甚至大于设计出的电感值,这将对电路的幅频特性产生很大影响,所以需要选择自谐振频率远高于所需通带频率的贴片电感。
(3)为了组合出需要的电感电容,可以通过电容或者电感的串联和并联来实现,对于电感最好选用串联组合,这将减小电感并联电容的影响(但是同时也增大了电感ESR的影响);对于电容需要选用并联组合,这样可以减小ESR影响(这一点很重要,亲测有效)
(4)随着椭圆滤波器阶数的升高,电容电感非理想特性带来的影响在增大,曾做了一个礼拜的椭圆滤波器,但是在四阶之后就实现难度较大。
(5)淘宝上有买椭圆滤波器的,性能很好,对于参加竞赛的学生来说可以在比赛期间购买,下面这张图就是定制的200MHz通带频率,阻带衰减32dB,通带纹波1dB的椭圆滤波器实物图:

(6)相对于低通椭圆滤波器,这道题的高通椭圆滤波器设计显得较为容易,对于40MHz的通带频率不高,没有太多问题,但是其中的电感也要选用高频电感,否则高通滤波器随着频率升高增益在下降。但是仍有的问题是,高通滤波器在通带内会有一个固定的衰减,尚不明原因。
(7)有的人想在这里做带通,理论上可行,但是实际调试过程中带通调试较为复杂。
2.4输出级选择
本题输出级需要在50Ω负载上达到5.656Vpp的信号,如果考虑阻抗匹配就需要输出11.3Vpp的输出电压,所以需要一个大电压的输出级,指标如下:
(1)放大倍数需要选择两倍以上,否则后级没有任何意义
(2)压摆率要求8000V/us以上
(3)输出电流要求达到56mA
通过查找TI和ADI官网上的大电压运放,选出唯一合适的THS3491DDA,将后级分为两级,第一级放大7.25倍,第二级放大4倍并输出。
电路PCB如下:

在使用THS3491的时候有几个注意事项:
(1)散热要做好。上面的PCB布局是我修改的,原因就在于原版在背面放了元件导致没有办法放散热片,而散热不好直接影响THS3491的输出电压范围,这一点的依据可以在THS3491的评估板说明中见到(其实THS3491的输出电压是随着频率增加而下降的,在200MHz的时候器件手册给出只有10Vpp,但是亲测在增益较小时输出电压可以增大)
(2)上电顺序要注意。THS3491的最大值的表格中说明了上电和掉电电压的最大电压变化速率为1V/us,如果超过了这个值会造成正负电源的短路,进而产生过电流烧毁运放。解决办法有两个都要涌上:第一,在电源入端增加磁珠(磁珠的危害也要考虑到,详见https://blog.csdn.net/weixin_41198651/article/details/100128915);第二,先接线再通过电源直接上电,而不要先开电再接线。(烧了6块芯片的选手路过。。。)

3调试记录
(1)电源的去耦电容没有做好会导致电路幅频特性的改变。在调试过程中,接上前两节AD8099和VCA821发现幅频特性比较理想,通带内平坦,但是接上THS3491后发现在130MHz处出现增益的突然隆起,然后再凹陷。通过分线器逐级查找原因,发现这个隆起竟然在第一级AD8099的输出就出现了,去掉THS3491隆起消失。然后在隆起处用示波器查看电源,发现电源出现同频波动,分析原因可能是:虽然各级之间仅是输出和输入之间的关系,没有反馈存在,但是实际上在电源和地线中存在反馈,THS3491的大电流会在电源电阻中产生电压变动,进而影响输出。解决措施如下:电源线加粗;电源上并联1nF小电容去耦。
(2)椭圆滤波器先接高通再接低通,滤除高通产生的噪声
(3)能加屏蔽尽量加屏蔽,否则一举一动都会耦合到电路中
(4)AD8099的补偿引脚要使用好,可以手捏幅频特性很方便
(5)VCA821的输出特性很诡异,最好加一级跟随再接THS3491
欢迎大家斧正!
2139

被折叠的 条评论
为什么被折叠?



