摘 要:本设计旨在实现一款基于单片机的音乐电子门铃,以满足现代家居对门铃功能多样化和智能化的需求。采用STM32单片机作为主控芯片,凭借其强大的数据处理能力与丰富的外设接口,为门铃实现复杂功能奠定基础。硬件设计包含按键模块、音频编解码模块、无线通信模块、功放模块以及电源模块等,各模块协同工作,保证门铃稳定运行。软件采用C语言进行编程,采用Keil作为开发环境,经测试,该音乐电子门铃能快速响应触发信号,播放音质清晰、效果良好的音乐,同时支持多首音乐切换功能。其稳定可靠的运行效果,提升了家居门铃的使用体验,具有广阔的应用前景。
关键词:音乐门铃 STM32单片机 无线通信
目 录
前 言
在随着电子技术、微电子技术快速发展,单片机技术成为自动控制技术的核心之一。传统门铃单调的提示音难以给人留下深刻印象,而电子音乐门铃则能根据不同情境播放丰富多彩的音乐,为家居生活增添温馨、欢快或优雅的氛围。近年来,随着人们生活水平提高,对家居用品的个性化需求愈发凸显。基于单片机的电子音乐门铃,凭借丰富音乐选择、自定义功能,正好填补这一市场空白,为消费者提供彰显个性的家居装饰与实用兼具的产品选择。
本研究旨在设计一款基于STM32单片机的音乐电子门铃。利用STM32单片机高性能、资源丰富的特性,实现门铃多样化音乐播放功能,用户可随心选择喜爱曲目。同时,设计智能化控制方式,支持按键与远程操控,方便操作。通过采用优质音频解码芯片与功放电路,确保输出清晰流畅的音质。经多轮测试优化,保证门铃性能稳定可靠,为用户带来更优质的家居体验,也为智能家居门铃的发展贡献新思路。
系统具有以下关键特点:
核心主控优势:采用STM32单片机作为核心控制器,具备强大的数据处理能力与丰富的外设接口。
信号校验与抗干扰:PT2272需与PT2262的地址码完全匹配才能解码成功,有效避免多设备间的信号冲突.
低功耗电源管理:采用锂电池供电,结合STM32休眠模式(Stop Mode)和外部中断唤醒机制,大幅降低待机功耗。
用户友好的操作界面:通过LED指示灯、蜂鸣器反馈或LCD1602屏幕实时显示信息。
本系统以STM32为核心,通过模块化设计、低功耗优化和灵活的功能扩展,实现了低成本、高性能、易定制的音乐电子门铃解决方案,兼具技术实用性与市场推广潜力,符合智能家居设备微型化、节能化的发展趋势。
第1章 系统概述
1.1 研究背景和意义
近年来,智能家居市场呈现出爆发式增长态势。消费者对于家居设备的智能化、便捷化和个性化需求不断提高。他们希望家居设备能够实现互联互通,通过手机或其他智能终端进行远程控制,为生活带来更多的便利和舒适。门铃作为家居安防和日常交互的重要设备,其智能化升级成为必然趋势[1]。
传统门铃通常采用有线连接方式,安装过程复杂,需要在墙壁上布线,不仅破坏家居装修,而且安装位置固定,缺乏灵活性。此外,传统门铃功能单一,只能发出简单的“叮咚”声,已无法满足用户对于个性化和多样化的需求。在一些大型住宅或嘈杂环境中,传统门铃的声音可能无法及时被住户听到,导致错过了访客。因此,开发一款具有无线功能和音乐播放功能的电子门铃具有重要的现实意义[2]。
随着无线通信技术的不断发展,为无线音乐电子门铃的设计提供了技术支持。这些无线通信技术具有传输距离远、数据传输速率高、功耗低等优点,能够实现门铃与接收端之间的稳定通信。同时,无线通信技术的普及也降低了产品的成本,使得无线音乐电子门铃的大规模生产和应用成为可能[3]。
综上,音乐电子门铃的研究意义重大,技术上,它推动STM32单片机及无线通信技术在家居领域应用,助力产业升级。还为相关专业教学科研提供优质案例,培养创新实践人才,全方位推动智能家居进步与技术革新。
1.2 国内外研究现状
1.2.1 国内研究现状
在国内,伴随智能家居市场的蓬勃发展,基于STM32单片机的无线音乐电子门铃相关研究热度不断攀升。众多科研团队与高校投身其中,着力探索功能的优化与拓展。一些先进设计已成功整合多种无线通信技术,如将蓝牙用于近距离便捷连接,方便用户在门前快速配置门铃设置;Wi-Fi 则用于远程通信,使住户即便身处户外,也能借助手机APP接收门铃触发通知,查看访客影像(若集成摄像头模块)。同时,借助STM32强大的数据处理能力,对音乐播放功能深度开发,支持多种音频格式,实现高保真音质输出,极大提升用户体验。
就技术成熟度而言,国内在硬件设计与软件开发方面均取得显著进展。硬件上,围绕STM32单片机搭建的电路愈发精简高效,采用低功耗元器件与优化的电源管理方案,延长了门铃电池续航时间。软件层面,通过编写稳定可靠的驱动程序与应用程序,实现了各功能模块的协同稳定运行。不过,目前仍存在部分问题,如复杂环境下无线信号的稳定性有待提升,不同品牌智能家居设备间的兼容性还需进一步磨合等,这也为后续研究指明了方向[4]。
在国外,基于STM32单片机的无线音乐电子门铃研究扎根于深厚的智能家居底蕴。众多知名科技企业与科研机构凭借前沿技术,使产品功能走向极致。部分先进设计运用超宽带(UWB)无线技术,实现厘米级精准定位,不仅能感知访客靠近,还能在多楼层建筑中精确告知访客所在位置。音乐播放功能也与智能语音助手深度融合,住户可通过语音指令切换音乐、调节音量,甚至依据时间、天气等情境自动匹配适宜的门铃音乐,让日常交互充满科技感[5]。
在技术创新前沿,国外研究持续优化硬件与软件架构。硬件方面,采用先进的低功耗芯片设计与能量收集技术,利用环境中的太阳能、射频能量为门铃供电,大幅降低能耗。软件层面,借助人工智能算法对访客行为进行分析,预测访客来访规律,提前做好接待准备,如自动播放访客喜爱的音乐。但即便如此,跨品牌智能家居生态的互联互通难题仍待攻克,以实现更广泛、便捷的智能化体验。
1.3 主要研究内容
基于单片机的电子音乐门铃主要研究内容包括硬件设计、软件编程和系统优化。硬件部分涉及单片机(如STC89C52、STM32等)的选型,以及按键输入、音频放大、扬声器驱动和电源模块的设计,确保系统稳定运行。软件部分实现音乐播放及多首音乐切换功能,支持按键触发。音乐数据以频率表或简谱编码形式存储于单片机ROM或外部存储器中。通过优化硬件电路和软件算法,降低功耗,提升音质和响应速度,最终通过调试测试验证功能完整性,确保系统稳定性和用户体验。
第2章 系统功能需求及方案设计
2.1 系统功能
本系统需要通过特定单片机的处理来实现一系列功能,实现功能具体如下:
1.无线触发响应:访客按下门外的门铃按键,通过无线通信模块迅速将信号传输到室内的接收端。接收端接收到信号后,能在短时间内做出响应,触发音乐播放,及时提醒住户有访客到来。
2.多首音乐播放:系统内部存储了多首不同风格的音乐,用户可以根据自己的喜好进行选择。
3.信息显示功能:能够将按门铃及开关门信息实时地显示在LCD1602液晶显示屏上。
4.按键功能:用户能够通过按键来模拟按门铃及开门动作。
2.2 系统方案设计
基于单片机的音乐电子门铃设计需要单片机、电源电路、复位电路、晶振电路、按键输入、喇叭驱动模块、无线模块来实现所需要的功能[6]。根据上述选择绘制出设计的系统框架图如图2.1所示。

图2.1 系统框架图
2.3 系统组成
2.3.1 单片机主控板
作为系统的核心枢纽,单片机主控板整合了处理器芯片、存储记忆单元、输入输出(I/O)接口以及时钟等关键硬件模块。这些硬件模块协同工作,赋予了单片机主控板卓越的性能。得益于丰富的硬件资源,它能兼容多种编程语言,轻松应对复杂的数据处理任务,精准进行逻辑判断,并高效完成决策制定,为整个系统的稳定运行与多样化功能实现提供坚实支撑[7]。
在该系统的运行过程中,单片机主控板具备强大的数据处理能力与丰富的外设接口。其高速运算性能可确保对按键输入迅速响应,快速处理音频数据,实
现流畅的音乐播放。同时,丰富的接口能方便地连接音频解码芯片、存储设备等其他硬件模块,为功能扩展提供了便利。
2.3.2 无线通信模块
无线通信模块是实现门铃与接收端之间的无线通信的重要模块,315MHz通信模块工作在315MHz的无线频段,采用调幅(AM)或调频(FM)等调制方式,将需要传输的音频信号或控制信号加载到高频载波上进行无线传输。在接收端,通过相应的解调电路将信号从载波上分离出来,还原成原始的音频或控制信号,从而实现门铃的无线通信功能[8]。相对其他一些频段,315MHz频段的干扰较少,信号传输的稳定性较高,能有效避免因干扰导致的门铃误触发或音乐播放中断等问题。
2.3.3 音频播放模块
有源蜂鸣器是一种集成了振荡电路与发声元件的电子发声器件,其核心作用是通过内置振荡源直接生成固定频率的声波信号,为各类电子设备提供高效、可靠的声音提示与警报功能。在工作时,蜂鸣器仅需外部直流电源驱动(典型电压范围1.5–24V),无需额外设计振荡电路,通电后即可输出预置音调(如2kHz±300Hz的连续蜂鸣声或断续报警声),简化了电路设计复杂度。凭借即插即用、成本低廉和高可靠性的特点,有源蜂鸣器成为电子设备中不可或缺的声学反馈组件,兼顾功能性、经济性与工程实用性。
2.3.4 显示屏
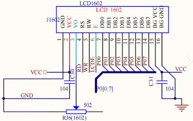
LCD1602液晶显示屏通过电压控制液晶分子的排列方向,从而改变光线的通过情况,配合偏振片形成明暗对比,显示出字符和数字。它的核心是一块内置的控制芯片(如HD44780),能够管理字符存储和显示逻辑:芯片内预存了常用符号(如字母、数字),还允许用户自定义简单图形。使用时,通过“指令模式”设置参数(如光标位置),再通过“数据模式”输入具体显示内容,并利用使能信号锁定数据。显示屏最多可显示两行文字,每行16个字符,实际可存储32个字符(滚动显示)。它能实时展示温度、时间、设备状态等信息,广泛应用于电子钟表、家电控制面板、工业仪表等场景。用户可通过旋钮调节屏幕对比度,并控制背光亮度,适应不同光线环境。这种屏幕结构简单、成本低、耗电少,是嵌入式设备中常用的基础显示模。
2.3.5 存储模块
基于STM32单片机的无线音乐电子门铃中,存储模块是系统的 “记忆仓库”。内部闪存作为基石,是一种非易失性存储,掉电后程序代码完好无损,确保门铃每次启动都能精准执行指令,还能存放如基础配置参数这类关键数据。外部 EEPROM同样具备非易失特性,它能以字节为单位灵活操作,适合存储像用户挑选的门铃音乐、设定的音量大小等个性化信息,而且可承受多次擦写,能应对频繁变更设置的需求。此外,SD卡凭借大容量优势“加盟”,海量存储空间能容纳多首风格各异的音乐,用户可随心更换,极大丰富了门铃的音效选择,全方位提升使用体验。
第3章 系统硬件电路设计
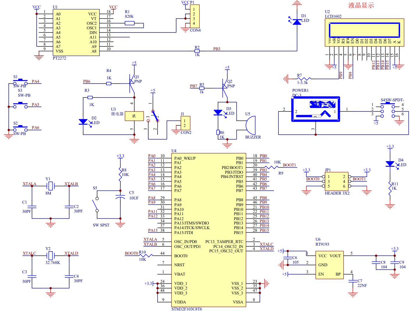
3.1 系统原理及系统原理图
基于单片机的音乐电子门铃的设计基本原理是发射端当访客按下门外的门铃按键时,按键信号会触发发射端的单片机。单片机对该信号进行处理,之后控制无线发射模块将信号发送出去。接收端通过无线模块接收信号,经单片机解码,从存储模块调取音乐数据,交音频模块处理放大,驱动扬声器播放音乐 。
系统原理图如图3.1和图3.2所示。

图3.1 接收板系统原理图

图3.2 遥控板系统原理图
3.2 主控模块电路设计
3.2.1 主控单片机介绍
STM32F103系列主控单片机,作为一款高度集成化的微处理器芯片,以其低成本与便捷的程序控制特性,在众多电子设备中广泛应用。它巧妙整合了中央处理器(CPU)功能,同时集成随机存取存储器、只读存储器以及输入/输出(I/O)接口等关键组件,成为功能完备的核心控制单元。这款主控单片机具备一系列突出特性:
超低功耗运行:该单片机的低功耗特性尤为显著,在长时间运行或依靠电池供电的设备中表现出色,确保设备能够在有限能源下持续稳定工作,显著延长了设备的使用时间和电池续航能力。
强大功能集成:STM32F103系列单片机数据处理能力强,存储量大,接口丰富。它能轻松实现比较器、模数/数模转换、脉宽调制、LCD驱动等功能,不管应用场景多复杂,都能满足需求 。
微型化设计:STM32F103系列单片机又小又轻,能大幅节省电路板空间,降低系统成本,对那些既要求省空间,又要控制成本的项目来说,再合适不过了。
易于程序控制:主控单片机可以通过编程实现各种功能,不需要更改硬件电路,便于开发和调试。
高可靠性保障:面对复杂的电磁环境和恶劣的工作条件,STM32F103系列主控单片机展现出强大的抗干扰能力,具备极高的可靠性,能够确保系统稳定运行,保障设备在各种环境下的正常工作。
成本较低:得益于较低的生产成本,这款单片机能够有效降低整个系统的成本,这种成本优势使其在市场上极具竞争力,低成本的优势使得主控单片机在市场得到了更加广泛的应用。
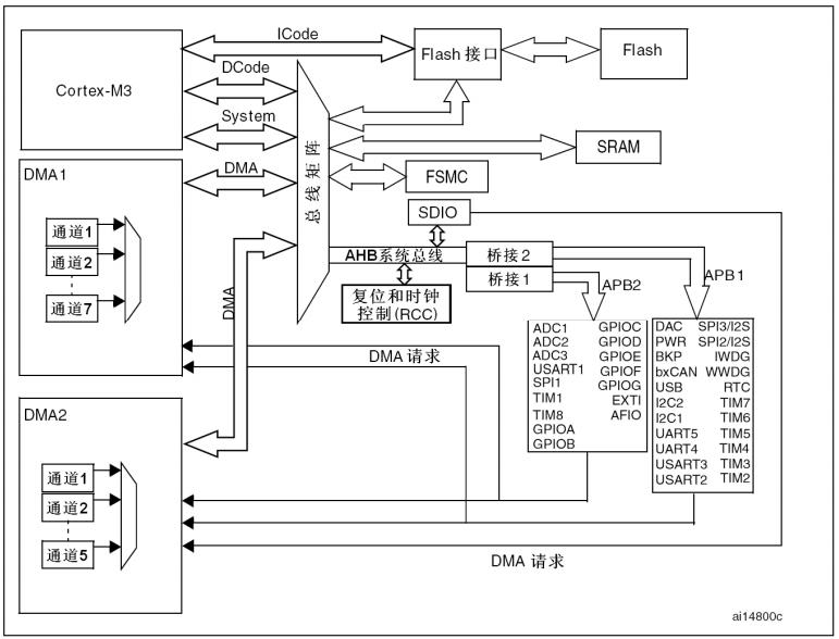
STM32F103C8T6主控单片机结构框图如图3.3所示。

图3.3 主控单片机结构框图
3.2.2 最小系统
最小系统包括单片机及其所需的必要的电源、时钟、复位等部件,能使单片机始终处于正常的运行状态。电源、时钟等电路是使单片机能运行的必备条件,可以将最小系统作为应用系统的核心部分,通过对其进行存储器扩展、A/D扩展等,使单片机完成较复杂的功能。
电源方面,需将外部电压经稳压芯片转换为3.3V给芯片供电,同时通过大小电容配合滤波,去除电源中的高低频干扰,确保电压稳定,为芯片工作提供稳定动力。时钟电路是芯片的“节拍器”,外部8MHz晶振产生的高精度时钟信号,满足如通信模块等对时钟精度严苛的需求;内部也设有高速、低速时钟源,用于不同场景。复位电路能在系统刚通电或出现异常时,让芯片各寄存器和状态回归初始,确保正常启动,有上电、手动及看门狗复位等多种方式。此外,还有调试接口用于程序下载与调试,以及启动模式选择电路,通过BOOT0和BOOT1引脚电平设置,决定芯片从主闪存、系统存储器或内置SRAM启动,共同保障芯片稳定运行。
3.2.3 晶振电路
晶振电路如图3.4所示。STM32103C8T6晶振电路是保障芯片稳定运行的关键环节。该电路主要包含一个外部晶振和两个负载电容。外部晶振常见为8MHz,它宛如一个稳定的“时钟发生器”,产生周期性的电信号,这一信号是整个电路的时间基准。两个负载电容,通常取值在16pF至33pF之间,它们与晶振紧密配合。其作用是微调晶振的振荡频率,确保产生的信号精准稳定。在连接方面,晶振的两端分别接入芯片的OSC_IN和OSC_OUT引脚,负载电容一端连接晶振引脚,另一端接地。晶振电路产生的时钟信号,会输入到STM32103C8T6内部的时钟管理单元,经倍频、分频等操作后,为芯片内不同功能模块,如CPU运算、数据存储与传输等,提供精准的时钟驱动,保障各模块有条不紊地协同工作。

图3.4 晶振电路图
3.2.4 复位电路
复位电路如图3.5所示。STM32103C8T6 的复位电路是确保芯片能正确启动与稳定运行的基础部分。该复位电路一般由一个电阻、一个电容以及一个按键组成。接通电源瞬间,电容开始充电,由于电容两端电压不能突变,此时微控制器的复位引脚为低电平,芯片处于复位状态。随着电容充电,其两端电压逐渐升高,当达到芯片复位引脚的高电平阈值时,芯片脱离复位状态,开始正常工作。若在运行中按下复位按键,电容会迅速放电,复位引脚再次变为低电平,芯片进入复位状态,程序重新开始执行。复位电路的存在意义重大,它能在系统上电、异常情况发生时,让芯片恢复到初始设定状态,清除内部寄存器的错误状态,确保各个功能模块有序启动,保障芯片稳定、可靠地运行,避免因意外干扰等因素导致程序跑飞或系统异常。

图3.5 复位电路图
3.3 无线通信模块电路
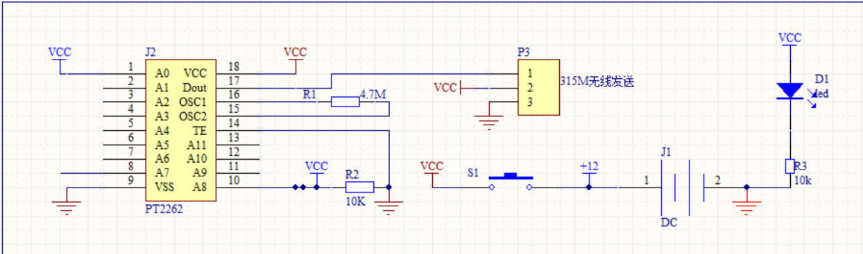
3.3.1 编解码芯片模块
PT2262和PT2272的解码芯片电路图如图3.6所示,实物图如图3.7所示。PT2262/2272是常用的编码解码芯片。在音乐电子门铃设计中,2262一般用于发射端,对要发送的信号进行编码,然后通过315通信模块的发射部分发送出去;2272则用于接收端,与315通信模块的接收部分配合,对接收到的信号进行解码,还原出原始的控制信号,以告知单片机或其他控制单元门铃被触发等信息,从而让音频处理模块播放相应的音乐[9]。


图3.6 PT2262/2272电路图

图3.7 PT2262/2272实物图
3.3.2 通信模块
315MHZ无线发射模块和无线接收模块实物图如图3.8和3.9所示。315MHz无线发射与接收模块,是短距无线通信“搭档”。发射模块内,微控制器把待传数据编码,借射频发射芯片调制到315MHz载波,再经天线化作电磁波发射。它多采用ASK调制,电压适应范围广,声表谐振器稳频,功率适中。接收模块这边,天线负责捕捉信号,射频芯片进行放大与变频操作,解调电路将信号还原成数据,最后由微控制器解码。它有超再生和超外差两种类型,其中超外差抗干扰能力强、灵敏度高,输出 TTL 电平,能轻松与数字电路连接。315MHz无线发射和接收模块配合默契,在遥控、遥测以及小型无线组网等场景发挥重要作用。

图3.8 315MHZ无线发射模块实物图

图3.9 315MHZ无线接受模块实物图
3.4 蜂鸣器模块电路
蜂鸣器电路图如图3.10所示,实物图如图3.11所示。有源蜂鸣器是一种常见的电子发声元件。“有源”指其内部自带振荡源,无需额外的驱动电路来产生振荡信号。它主要由振荡电路、电磁线圈、振动膜片等组成。工作时,接通直流电源,内部振荡电路便产生特定频率电信号,驱动电磁线圈,让其产生周期性磁场。这磁场与永久磁场相互作用,带动振动膜片高频振动,进而发出清晰可闻的声音。其优点显著,发声简单直接,只要供电就能发声,广泛用于电子设备中提示信息,如音乐电子门铃里,作为发出提示音的关键部件,一接收到触发信号就立即发声,提醒屋内人员有访客到来。

图3.10 蜂鸣器电路图

图3.11 蜂鸣器实物图
3.5 显示屏模块电路
显示屏电路如图3.12所示,实物图如图3.13所示。液晶LCD1602显示屏是一款应用广泛的字符型液晶显示器。它能够显示2行,每行16个字符,故得此名。其内部包含控制器、驱动器等电路。工作时,通过与微控制器相连,接收微控制器发送的指令和数据。指令用于设置显示模式、光标位置等,数据则是要显示的具体字符代码。LCD1602采用标准接口,接线简单,能直观呈现各种信息。在音乐电子门铃中,可用于显示门铃状态,或是显示曲目序号等。

图3.12 显示屏电路图

图3.13 显示屏实物图
3.6 继电器模块电路
继电器控制电路图如图3.14所示,实物图如图3.15所示。继电器控制模块电路是一种常用的电气控制电路,能以小电流控制大电流,实现强电与弱电的隔离。它主要由继电器、驱动芯片、光耦、电阻电容等元件组成。当微控制器输出控制信号时,信号经电阻限流后,驱动光耦导通。光耦隔离强弱电,保护电路安全,其导通后,驱动芯片为继电器提供足够电流,使继电器的电磁线圈产生磁场,吸合触点,从而接通或断开与之相连的大功率负载电路。在音乐电子门铃设计中,继电器控制模块可用于控制门铃的电源通断,或切换不同的音乐发声电路,以实现不同功能,可靠且高效。

图3.14 继电器模块电路图

图3.15 继电器实物图
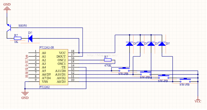
3.7 按键模块电路
按键原理图如图3.16所示,实物图如图3.17所示。按键模块电路在各类电子设备中是不可或缺的人机交互接口,在音乐电子门铃中,其作用尤为关键。这个电路主要由轻触按键与上拉电阻构成。轻触按键采用简单的机械结构,当用户按下按键,内部金属弹片瞬间闭合,电路导通;松开时,弹片复位,电路断开。电路连接上,按键一端接地,确保常态下为低电平;另一端经上拉电阻连接到电源正极,平时保持高电平状态。当按键被按下,该连接端电平迅速被拉低,产生一个明显的电平跳变信号。微控制器持续监测此引脚电平,一旦捕捉到电平由高变低,就能精准识别用户按键操作,进而触发门铃发声、切换曲目或调整音量等功能,为用户提供便捷的控制方式。

图3.16 按键原理图

图3.17 按键实物图
第4章 系统软件设计
4.1 主程序架构
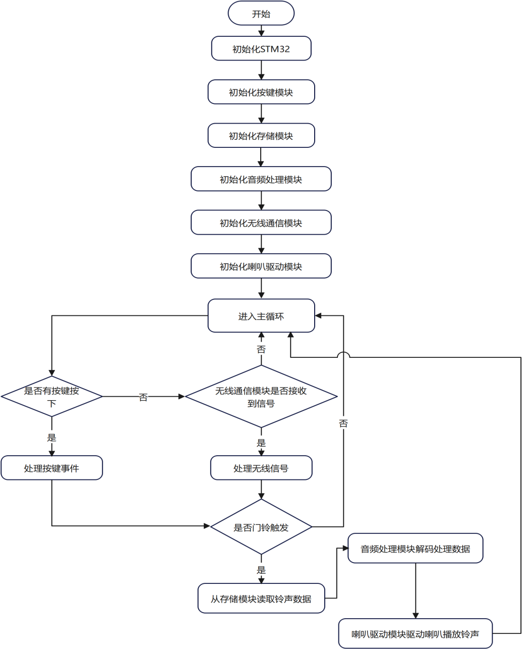
单片机主程序设计流程图展示了单片机程序要进行的步骤和过程,主程序流程图的设计如图4.1所示。

图4.1 主程序设计流程图
以上是主程序部分相关代码:
key = KeyScan(0);
if(key)
{
Beep(200);
refresh = 1;
if(set==0&&trig)
{
trig = 0;
openDooe = 2000;
goto loop;
}
if(key==0x1)
{
if(set)
{
Flash_Write(eep,LEN);
goto loop;
}
else
{
set=1;
LCD_Clear();
}
}
else if(key==0x2)
{
if(set)
{
if(trig==0)trig = 1;
else trig = 0;
}
}
else if(key==0x3)
{
if(set)
{
music++;
if(music>5)music=1;
trig = 0;
}
}
}
4.2 按键子程序
按键模块的主要功能是检测按键是否被按下,若按下则产生相应的事件。其程序流程为:初始化按键引脚,循环检测按键状态,若检测到按键按下,进行消抖处理,确认按下后执行相应操作。

图4.2 按键子程序设计图
4.3 存储器子程序
存储模块用于存储铃声、设置参数等信息。程序流程为:初始化存储模块,判断是读取还是写入操作,若为读取则从指定地址读取数据,若为写入则将数据写入指定地址。

图4.3 存储模块子程序设计图
4.4 音频处理子程序
音频处理模块负责对音频信号进行解码、处理和播放[10]。其程序流程为:初始化音频处理模块,从存储模块读取音频数据,对数据进行解码和处理,最后将处理后的音频数据发送到喇叭驱动模块。

图4.4 音频处理模块子程序设计图
以下是音频处理模块部分相关代码:
u8 MIDI_play_loop(u8 _music)
{
static u8 trace = 0;
static u8 step=0;
static u32 beatDelay=0;
static u8* s;
if(_music==0)
{
step=0;
}
switch (step)
{
case 0:
switch (_music)
{
case 1:
s = (u8*)song1;
break;
case 2:
s = (u8*)song2;
break;
case 3:
s = (u8*)song3;
break;
case 4:
s = (u8*)song4;
break;
case 5:
default:
s = (u8*)song5;
break;
}
trace = 0;
step++;
break;
case 1:
if(s[trace+LAST]==0)
{
setPWM(0);
return 0;
}
UpdateFreq(s[trace+TONE],s[trace+STAGE]);
setPWM(50);
beatDelay = s[trace+LAST]*250;
trace+=3;
break;
case 2:
if(beatDelay)beatDelay--;
else step = 1;
break;
default:
break;
}
return 1;
}
4.5 无线通信子程序
无线通信模块包含发射和接收功能。发射流程为:初始化发射模块,将待发送数据进行编码和调制,然后通过天线发射出去;接收流程为:初始化接收模块,通过天线接收信号,对信号进行解调和解码,最后处理接收到的数据。

图4.5 无线通信发射模块子程序设计图

图4.6 无线通信接收模块子程序设计图
4.6 喇叭驱动子程序
喇叭驱动模块将音频处理模块发送的音频数据放大并驱动喇叭发声。程序流程为:初始化喇叭驱动模块,接收音频数据,对数据进行功率放大,最后驱动喇叭发声。

图4.7 喇叭驱动模块子程序设计图
第5章 系统测试
5.1 系统硬件调试
在基于STM32的音乐电子门铃硬件调试中,电源是首要检查项,用万用表测电压,确保其稳定输出3.3V。对STM32最小系统,示波器观测晶振引脚,应有稳定正弦波,按复位键时,复位引脚电平变化要正常。按键模块可借简单程序,经串口或LED查看按键状态识别情况。音频模块先输入标准信号,示波器看输出波形,再检查喇叭能否发声。无线通信模块则需测试信号强度,编写程序验证数据收发,各模块逐一排查,才能保障门铃硬件正常工作。将供电电压为+5V的 USB 电源线接入系统的外设输入端口。上电瞬间,外部电源指示灯随即亮起,呈现出图5.1所示状态。这一现象直观表明,系统硬件调试已顺利完成。

图5.1系统硬件调试图
5.2 系统软件调试
Keil uVision5是一款专业且功能强大的集成开发环境(IDE),在嵌入式系统开发领域应用广泛。它支持多种微控制器,尤其对ARM架构芯片的开发助力显著。其提供了高效的代码编辑功能,语法高亮与智能代码补全极大提升编写效率。内置的编译器可将C/C++代码精准转换为微控制器能识别的机器码,配合调试器,开发人员能便捷地进行单步执行、设置断点、查看变量值等操作,快速定位并解决代码中的问题。同时,丰富的项目管理功能让文件组织、编译配置变得简单有序,为基于STM32等芯片的音乐电子门铃这类项目开发提供全方位支持。本文的基于单片机的音乐电子门铃系统设计包括无线通信模块、按键模块、音频处理模块、喇叭驱动模块、存储模块,这些模块的函数设计采用的思路是进行模块化编程,每个功能函数都封装在单独的源代码文件(.c文件)和头文件(.h文件)中,然后在主函数进行调用完成系统的设计,开发编程环境如图5.2所示。

图5.2开发编程环境
5.3 系统功能测试
5.3.1 可视化测试
显示屏与STM32开发板正确对接,操作门铃按键,观察屏显是否同步更新,以此直观评估系统功能是否正常。系统设计中显示屏主界面图如图5.3所示,很好的显示了按门铃以及开门信息,测试结果正常,功能达到预期的要求。

图5.3显示屏主界面图
基于STM32的音乐电子门铃无线通信测试,先确保发射与接收模块正常连接。在不同距离与环境下,用发射模块发送特定数据,如“叮铃”指令。在接收端验证数据准确性与接收稳定性,观察是否能正常触发门铃及播放对应铃声,以评估无线通信性能[11]。基于单片机的音乐电子门铃系统设计无线通信检测测试结果如图5.4所示。接收模块能够准确无误地接收到发射模块发送的数据,并将其正确解析,使门铃响起。

图5.4 无线通信检测结果图
5.3.3 人机交互测试
图5.5展示了人机交互测试结果。按键在人机交互里扮演着关键角色,使用户得以对设备开展操作与控制。用户按下按键,就能触发对应功能或命令,按下按键后,可明显看到屏幕上实时显示相关信息且门铃响起,这表明测试结果正常,功能达成了预期要求。


图5.5 人机交互测试结果图
蜂鸣器、继电器控制测试结果如图5.6所示。对基于STM32的音乐电子门铃进行蜂鸣器和继电器功能测试。先给系统上电,操作按键触发指令。观察蜂鸣器,能够按设定规则发出声音;对于继电器,继电器模拟开关门动作,按下开门按键时,继电器模拟开门动作,多次测试动作准确。二者表现都正常,则此部分功能测试通过[12]。


图5.6设备控制测试结果图
结 论
在随着电子技术、微电子技术快速发展,单片机技术成为自动控制技术的核心之一。本研究成功设计并实现了基于STM32的无线音乐电子门铃系统,经全面测试,各项功能均达到预期目标,为智能家居门铃领域提供了创新方案。
在系统设计方面,以STM32微控制器为核心,协同无线通信模块、存储模块、音频处理模块、按键模块及喇叭驱动模块等,构建了完整的硬件架构,并通过精心编写的软件程序,实现各模块间的高效协作。无线通信模块确保了门铃可远程控制,突破了传统门铃仅能本地操作的局限;存储模块能够存储多首音乐,满足用户多样化的铃声需求;音频处理模块则对音乐数据进行精准解码与处理,配合喇叭驱动模块,实现了清晰、悦耳的铃声播放效果。
从功能测试结果来看,按键响应灵敏,消抖机制有效避免误触发;无线通信稳定,在家庭常见环境及一定距离范围内,数据传输准确无误,可及时接收并执行远程指令;存储模块的读写操作可靠,确保音乐文件和系统设置参数安全存储;音频播放音质良好,音量、音调等符合用户听觉体验要求。整体而言,该无线音乐电子门铃在稳定性、可靠性和功能性上表现出色。
与传统门铃相比,基于STM32的无线音乐电子门铃具备显著优势。其丰富的音乐选择提升了用户体验,无线远程控制功能为生活带来更多便利,尤其适用于行动不便或身处不同房间的用户。此外,系统还展现出良好的可扩展性,便于后续集成更多智能家居功能,如与门禁系统联动、连接智能安防设备等。
展望未来,随着智能家居技术的不断发展,本设计可进一步优化。例如,引入更先进的无线通信协议,提升传输速率与安全性;增加传感器,实现人体感应自动触发门铃等功能。相信通过持续改进,基于STM32的无线音乐电子门铃将在智能家居市场中具有更广阔的应用前景。

被折叠的 条评论
为什么被折叠?



