什么是 spark shuffle
- reduceByKey的含义
reduceByKey会将上一个RDD中的每一个key对应的所有value聚合成一个value,然后生成一个新的RDD,元素类型是<key,value>对的形式,这样每一个key对应一个聚合起来的value
问题:每一个key对应的value不一定都是在一个partition中,也不太可能在同一个节点上,因为RDD是分布式的弹性的数据集,他的partition极有可能分布在各个节点上。 - 如何聚合?
- Shuffle Write:上一个stage的每个map task就必须保证将自己处理的当前分区中的数据相同的key写入一个分区文件中,可能会写入多个不同的分区文件中
- Shuffle Read:reduce task就会从上一个stage的所有task所在的机器上寻找属于自己的那些分区文件,这样就可以保证每一个key所对应的value都会汇聚到同一个节点上去处理和聚合
Spark中有两种Shuffle管理类型,HashShufflManager和SortShuffleManager,Spark1.2之前是HashShuffleManager, Spark1.2引入SortShuffleManager,在Spark 2.0+版本中已经将HashShuffleManager丢弃。
HashShuffle 运行原理
每个task会根据reducetask的多少来创建一对一的buffer缓存区,如果缓存区(32k)满了后就写入 blockfile中,所以如果maptask和 redcucetas太多,就会造成磁盘小文件过多,就会oom,并且网络连接过多,就会容易网络卡顿造成的task失败(重试3次),会造成stage重试,加大时长

上图模式产生的磁盘小文件的个数:
M(map task的个数)*R(reduce task的个数)
产生的磁盘小文件过多,会导致以下问题:
a) 在Shuffle Write过程中会产生很多写磁盘小文件的对象。
b) 在Shuffle Read过程中会产生很多读取磁盘小文件的对象。
c) 在JVM堆内存中对象过多会造成频繁的gc,gc还无法解决运行所需要的内存 的话,就会OOM。
d) 在数据传输过程中会有频繁的网络通信,频繁的网络通信出现通信故障的可能性大大增加,一旦网络通信出现了故障会导致shuffle file cannot find 由于这个错误导致的task失败,TaskScheduler不负责重试,由DAGScheduler负责重试Stage。
对上面问题的结果是:合并机制
executor中公用1个缓存区,但是如果reduceTask多的化,还是存在上面问题

产生磁盘小文件的个数:C(core的个数)*R(reduce的个数)
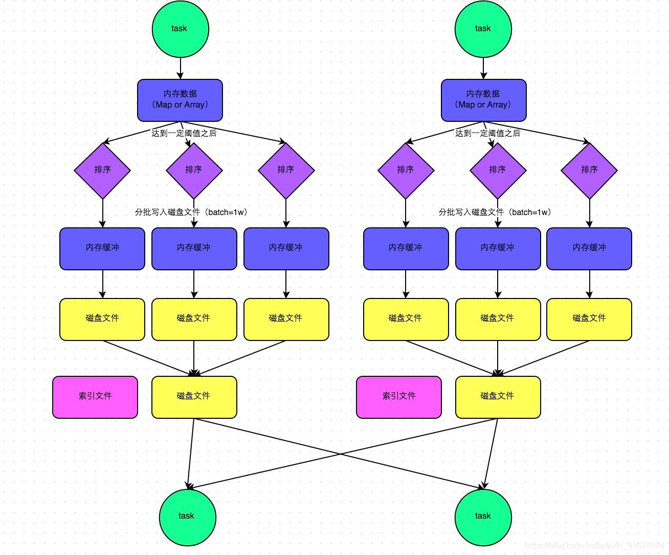
SortShuffle运行原理
-
SortShuffle的运行机制主要分成两种
- 普通运行机制

执行流程
a) map task 的计算结果会写入到一个内存数据结构里面,内存数据结构默认是5M
b) 在shuffle的时候会有一个定时器,不定期的去估算这个内存结构的大小,当内存结构中的数据超过5M时,比如现在内存结构中的数据为5.01M,那么他会申请5.012-5=5.02M内存给内存数据结构。
c) 如果申请成功不会进行溢写,如果申请不成功,这时候会发生溢写磁盘。
d) 在溢写之前内存结构中的数据会进行排序分区
e) 然后开始溢写磁盘,写磁盘是以batch的形式去写,一个batch是1万条数据,
f) map task执行完成后,会将这些磁盘小文件合并成一个大的磁盘文件,同时生成一个索引文件。
g) reduce task去map端拉取数据的时候,首先解析索引文件,根据索引文件再去拉取对应的数据。
总结
产生磁盘小文件的个数: 2M(map task的个数,索引文件和磁盘文件)- bypass运行机制

① .bypass运行机制的触发条件如下:
shuffle reduce task的数量小于spark.shuffle.sort.bypassMergeThreshold的参数值。这个值默认是200。
② .产生的磁盘小文件为:2*M(map task的个数)
sortByKey 和 repartiton是采用这种模式。不需要排序
shuffle 文件寻址
- MapOutputTracker
MapOutputTracker是Spark架构中的一个模块,是一个主从架构。管理磁盘小文件的地址。
MapOutputTrackerMaster是主对象,存在于Driver中。
MapOutputTrackerWorker是从对象,存在于Excutor中。 - BlockManager
BlockManager块管理者,是Spark架构中的一个模块,也是一个主从架构。
BlockManagerMaster,主对象,存在于Driver中。
BlockManagerMaster会在集群中有用到广播变量和缓存数据或者删除缓存数据的时候,通知BlockManagerSlave传输或者删除数据。
BlockManagerSlave,从对象,存在于Excutor中。
BlockManagerSlave会与BlockManagerSlave之间通信。
无论在Driver端的BlockManager还是在Excutor端的BlockManager都含有三个对象:
① DiskStore:负责磁盘的管理。
② MemoryStore:负责内存的管理。
③ BlockTransferService:负责数据的传输。

Spark 内存管理
Spark执行应用程序时,Spark集群会启动Driver和Executor两种JVM进程,Driver负责创建SparkContext上下文,提交任务,task的分发等。Executor负责task的计算任务,并将结果返回给Driver。同时需要为需要持久化的RDD提供储存。Driver端的内存管理比较简单,这里所说的Spark内存管理针对Executor端的内存管理。
Spark内存管理分为静态内存管理和统一内存管理,Spark1.6之前使用的是静态内存管理,Spark1.6之后引入了统一内存管理
- 静态内存管理

- 统一内存管理

reduce oom问题?
- 减少每次拉取的数据量
- 提高shuffle聚合的内存比例
- 提高Excutor的总内存
shuffle 调优
-
spark.shuffle.file.buffer
默认值:32k
参数说明:该参数用于设置shuffle write task的BufferedOutputStream的buffer缓冲大小。将数据写到磁盘文件之前,会先写入buffer缓冲中,待缓冲写满之后,才会溢写到磁盘。
调优建议:如果作业可用的内存资源较为充足的话,可以适当增加这个参数的大小(比如64k),从而减少shuffle write过程中溢写磁盘文件的次数,也就可以减少磁盘IO次数,进而提升性能。在实践中发现,合理调节该参数,性能会有1%~5%的提升。 -
spark.reducer.maxSizeInFlight
默认值:48m
参数说明:该参数用于设置shuffle read task的buffer缓冲大小,而这个buffer缓冲决定了每次能够拉取多少数据。
调优建议:如果作业可用的内存资源较为充足的话,可以适当增加这个参数的大小(比如96m),从而减少拉取数据的次数,也就可以减少网络传输的次数,进而提升性能。在实践中发现,合理调节该参数,性能会有1%~5%的提升。 -
spark.shuffle.io.maxRetries
默认值:3
参数说明:shuffle read task从shuffle write task所在节点拉取属于自己的数据时,如果因为网络异常导致拉取失败,是会自动进行重试的。该参数就代表了可以重试的最大次数。如果在指定次数之内拉取还是没有成功,就可能会导致作业执行失败。
调优建议:对于那些包含了特别耗时的shuffle操作的作业,建议增加重试最大次数(比如60次),以避免由于JVM的full gc或者网络不稳定等因素导致的数据拉取失败。在实践中发现,对于针对超大数据量(数十亿~上百亿)的shuffle过程,调节该参数可以大幅度提升稳定性。
shuffle file not find taskScheduler不负责重试task,由DAGScheduler负责重试stage -
spark.shuffle.io.retryWait
默认值:5s
参数说明:具体解释同上,该参数代表了每次重试拉取数据的等待间隔,默认是5s。
调优建议:建议加大间隔时长(比如60s),以增加shuffle操作的稳定性。 -
spark.shuffle.memoryFraction
默认值:0.2
参数说明:该参数代表了Executor内存中,分配给shuffle read task进行聚合操作的内存比例,默认是20%。
调优建议:在资源参数调优中讲解过这个参数。如果内存充足,而且很少使用持久化操作,建议调高这个比例,给shuffle read的聚合操作更多内存,以避免由于内存不足导致聚合过程中频繁读写磁盘。在实践中发现,合理调节该参数可以将性能提升10%左右。 -
spark.shuffle.manager
默认值:sort|hash
参数说明:该参数用于设置ShuffleManager的类型。Spark 1.5以后,有三个可选项:hash、sort和tungsten-sort。HashShuffleManager是Spark 1.2以前的默认选项,但是Spark 1.2以及之后的版本默认都是SortShuffleManager了。tungsten-sort与sort类似,但是使用了tungsten计划中的堆外内存管理机制,内存使用效率更高。
调优建议:由于SortShuffleManager默认会对数据进行排序,因此如果你的业务逻辑中需要该排序机制的话,则使用默认的SortShuffleManager就可以;而如果你的业务逻辑不需要对数据进行排序,那么建议参考后面的几个参数调优,通过bypass机制或优化的HashShuffleManager来避免排序操作,同时提供较好的磁盘读写性能。这里要注意的是,tungsten-sort要慎用,因为之前发现了一些相应的bug。 -
spark.shuffle.sort.bypassMergeThreshold
默认值:200
参数说明:当ShuffleManager为SortShuffleManager时,如果shuffle read task的数量小于这个阈值(默认是200),则shuffle write过程中不会进行排序操作,而是直接按照未经优化的HashShuffleManager的方式去写数据,但是最后会将每个task产生的所有临时磁盘文件都合并成一个文件,并会创建单独的索引文件。
调优建议:当你使用SortShuffleManager时,如果的确不需要排序操作,那么建议将这个参数调大一些,大于shuffle read task的数量。那么此时就会自动启用bypass机制,map-side就不会进行排序了,减少了排序的性能开销。但是这种方式下,依然会产生大量的磁盘文件,因此shuffle write性能有待提高。 -
spark.shuffle.consolidateFiles
默认值:false
参数说明:如果使用HashShuffleManager,该参数有效。如果设置为true,那么就会开启consolidate机制,会大幅度合并shuffle write的输出文件,对于shuffle read task数量特别多的情况下,这种方法可以极大地减少磁盘IO开销,提升性能。
调优建议:如果的确不需要SortShuffleManager的排序机制,那么除了使用bypass机制,还可以尝试将spark.shffle.manager参数手动指定为hash,使用HashShuffleManager,同时开启consolidate机制。在实践中尝试过,发现其性能比开启了bypass机制的SortShuffleManager要高出10%~30%。
2571

被折叠的 条评论
为什么被折叠?



