Spring Security 是基于web的安全组件,所以一些相关类会分散在 spring-security包和web包中。Spring Security通过自定义Servlet的Filter的方式实现,具体架构可参考官网Spring Security: Architecture
这里使用Spring Boot 2.7.4版本,对应Spring Security 5.7.3版本
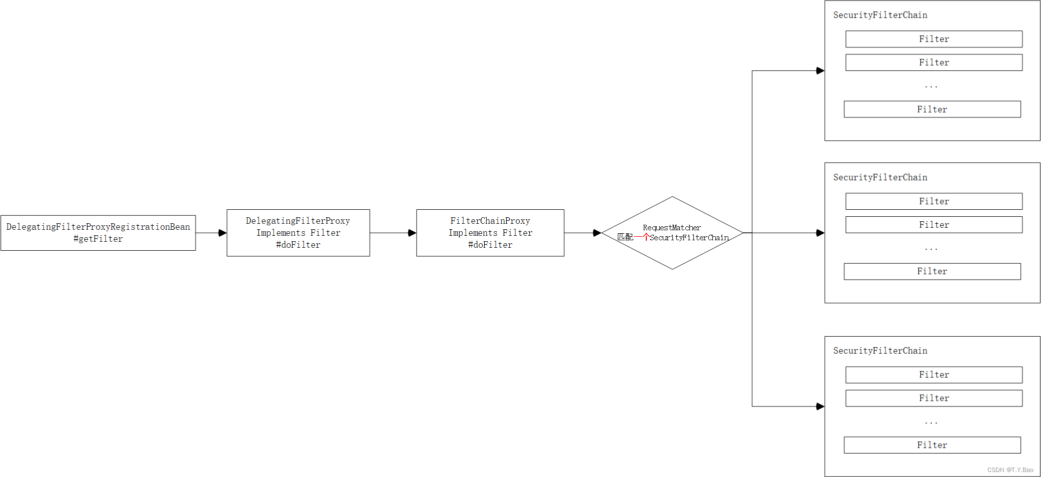
基本架构

首先左侧是Servlet中的Filter组成的FilterChain,Spring Security通过注册一个DelegatingFilterProxy的Filter,然后在该Proxy中内置多条Spring Security组织的Security Filter Chain(chain中套娃一个chain),一个Security Filter Chain又有多个Filter,通过不同的规则将Request匹配到第一个满足条件的Security Filter Chain。
Web源码
既然Spring Security涉及到Filter,而Filter是Servlet中的组件,这里就存在一个将Spring Security的顶级Filter注册到Servlet Context的过程。
首先关注javax.servlet.ServletContainerInitializer,该类是tomcat-embed-core包中的类:
// 通过SPI方式导入实现类:
// META-INF/services/javax.servlet.ServletContainerInitializer
public interface ServletContainerInitializer {
/**
* Receives notification during startup of a web application of the classes within the web application
* that matched the criteria defined via the annotation:
* javax.servlet.annotation.HandlesTypes
*
* 处理javax.servlet.annotation.HandlesTypes注解标注类型的实现类
**/
void onStartup(Set<Class<?>> c, ServletContext ctx) throws ServletException;
}
该接口实现类由SPI方式导入,我们来到spring-web包中:

可以看到spring对 该接口的实现类为:org.springframework.web.SpringServletContainerInitializer
@HandlesTypes(WebApplicationInitializer.class)
public class SpringServletContainerInitializer implements ServletContainerInitializer {
@Override
public void onStartup(@Nullable Set<Class<?>> webAppInitializerClasses, ServletContext servletContext)
throws ServletException {
List<WebApplicationInitializer> initializers = Collections.emptyList();
...
// 添加
if (webAppInitializerClasses != null) {
initializers = new ArrayList<>(webAppInitializerClasses.size());
for (Class<?> waiClass : webAppInitializerClasses) {
initializers.add((WebApplicationInitializer)
ReflectionUtils.accessibleConstructor(waiClass).newInstance());
}
}
...
// 排序
AnnotationAwareOrderComparator.sort(initializers);
// 执行
for (WebApplicationInitializer initializer : initializers) {
initializer.onStartup(servletContext);
}
}
}
SpringServletContainerInitializer中调用了一系列org.springframework.web.WebApplicationInitializer#onStartup
可以看到WebApplicationInitializer 有一系列实现类:

其中就有Security相关的。到此,以上均为 Spring Web中的内容,Spring Security就是基于以上扩展而来。
接上文,来看看org.springframework.security.web.context.AbstractSecurityWebApplicationInitializer:
public abstract class AbstractSecurityWebApplicationInitializer implements WebApplicationInitializer {
public static final String DEFAULT_FILTER_NAME = "springSecurityFilterChain";
...
@Override
public final void onStartup(ServletContext servletContext) {
beforeSpringSecurityFilterChain(servletContext);
...
insertSpringSecurityFilterChain(servletContext);
afterSpringSecurityFilterChain(servletContext);
}
...
}
但是,经过调试发现,Spring Security的Filter注册过程并不是上面的步骤。
重要:
Spring Security 注册Filter 不是通过上文的 javax.servlet.ServletContainerInitializer和org.springframework.web.WebApplicationInitializer#onStartup 而是org.springframework.boot.web.servlet.ServletContextInitializer,来看看ServletContextInitializer的说明:
/**
* 不同于WebApplicationInitializer,实现该接口的类(且没有实现WebApplicationInitializer)
* 不会被SpringServletContainerInitializer检测到,所以不会由servlet容器自动启动。
* 该类的目的和ServletContainerInitializer一样,但是 其中的Servlet的生命周期由Spring控制而不是Servlet容器。
*/
@FunctionalInterface
public interface ServletContextInitializer {
void onStartup(ServletContext servletContext) throws ServletException;
}
DelegatingFilterProxy
首先来看自动配置类:org.springframework.boot.autoconfigure.security.servlet.SecurityFilterAutoConfiguration
@AutoConfiguration(after = SecurityAutoConfiguration.class)
@ConditionalOnWebApplication(type = Type.SERVLET)
@EnableConfigurationProperties(SecurityProperties.class)
@ConditionalOnClass({ AbstractSecurityWebApplicationInitializer.class, SessionCreationPolicy.class })
public class SecurityFilterAutoConfiguration {
// DEFAULT_FILETER_NAME = "springSecurityFilterChain"
private static final String DEFAULT_FILTER_NAME = AbstractSecurityWebApplicationInitializer.DEFAULT_FILTER_NAME;
// 必须存在名称为springSecurityFilterChain的bean
// 名称为springSecurityFilterChain的bean实际上类型即是 org.springframework.security.web.FilterChainProxy
@Bean
@ConditionalOnBean(name = DEFAULT_FILTER_NAME)
public DelegatingFilterProxyRegistrationBean securityFilterChainRegistration(
SecurityProperties securityProperties) {
DelegatingFilterProxyRegistrationBean registration = new DelegatingFilterProxyRegistrationBean(
DEFAULT_FILTER_NAME);
registration.setOrder(securityProperties.getFilter().getOrder());
registration.setDispatcherTypes(getDispatcherTypes(securityProperties));
return registration;
}
...
}
可以看到DelegatingFilterProxyRegistrationBean被注入Bean容器,且名称为"springSecurityFilterChain"的Bean必须存在,而DelegatingFilterProxyRegistrationBean中#getFilter用来获取真正的Security Filter代理类DelegatingFilterProxy,需要注意的是,DelegatingFilterProxy实现了Filter接口。
先来看看DelegatingFilterProxyRegistrationBean的类图结构:

DelegatingFilterProxyRegistrationBean负责整合Servlet Filter注册(主要就是代理类注册)和Spring生命周期,而真正的代理类DelegatingFilterProxy通过
DelegatingFilterProxyRegistrationBean#getFilter获取。这体现了职责单一的设计原则。
public class DelegatingFilterProxyRegistrationBean ... {
...
@Override
public DelegatingFilterProxy getFilter() {
// 创建真正的代理(匿名子类),并具有延迟加载的能力
return new DelegatingFilterProxy(this.targetBeanName, getWebApplicationContext()) {
@Override
protected void initFilterBean() throws ServletException {
// Don't initialize filter bean on init()
}
};
}
...
}
接下来,DelegatingFilterProxyRegistrationBean中的DelegatingFilterProxy需要完成对多个SecurityFilterChain的代理。而这个代理过程Security又通过一个代理类org.springframework.security.web.FilterChainProxy完成 。意思是,DelegatingFilterProxy是整个Security的代理,而FilterChainProxy是SecurityFilterChain的代理,且DelegatingFilterProxy是通过FilterChainProxy来完成代理的(代理一个代理)。
来看看DelegatingFilterProxy:
public class DelegatingFilterProxy extends GenericFilterBean {
// 就是 springSecurityFilterChain,代表FilterChainProxy的beanName
@Nullable
private String targetBeanName;
// 代理的FilterChainProxy
@Nullable
private volatile Filter delegate;
...
@Override
public void doFilter(ServletRequest request, ServletResponse response, FilterChain filterChain)
throws ServletException, IOException {
// Lazily initialize the delegate if necessary.
Filter delegateToUse = this.delegate;
if (delegateToUse == null) {
synchronized (this.delegateMonitor) {
delegateToUse = this.delegate;
if (delegateToUse == null) {
...
// 初始化代理类
delegateToUse = initDelegate(wac);
}
this.delegate = delegateToUse;
}
}
// Let the delegate perform the actual doFilter operation.
invokeDelegate(delegateToUse, request, response, filterChain);
}
...
protected Filter initDelegate(WebApplicationContext wac) throws ServletException {
String targetBeanName = getTargetBeanName();
// 容器中获取名称为springSecurityFilterChain 类型为Filter的bean
// 即 FilterChainProxy
// 所以 注册 DelegatingFilterProxyRegistrationBean 时必须有 @ConditionalOnBean(name="springSecurityFilterChain")
Filter delegate = wac.getBean(targetBeanName, Filter.class);
...
return delegate;
}
}
上文说到,在注册DelegatingFilterProxyRegistrationBean的自动配置类中 必须要有springSecurityFilterChain名称的bean存在,而这个名称为springSecurityFilterChain的bean实际上类型即是 org.springframework.security.web.FilterChainProxy。
整个流程如下:

有点像 道生一,一生二,二生三,三生万物 的思想,我将它命名为 道德经设计模式,嘿嘿 。
那么FilterChainProxy又是在哪儿注入的呢?
FilterChainProxy
在配置类org.springframework.security.config.annotation.web.configuration.WebSecurityConfiguration中我们可以发现,这里注入了FilterChainProxy:
@Configuration(proxyBeanMethods = false)
public class WebSecurityConfiguration implements ImportAware, BeanClassLoaderAware {
...
private WebSecurity webSecurity;
// 多个SecurityFilterChain
private List<SecurityFilterChain> securityFilterChains = Collections.emptyList();
// 多个WebSecurityCustomizer
private List<WebSecurityCustomizer> webSecurityCustomizers = Collections.emptyList();
...
// 注入一个Filter,指定名称为springSecurityFilterChain
@Bean(name = AbstractSecurityWebApplicationInitializer.DEFAULT_FILTER_NAME)
public Filter springSecurityFilterChain() throws Exception {
...
for (SecurityFilterChain securityFilterChain : this.securityFilterChains) {
this.webSecurity.addSecurityFilterChainBuilder(() -> securityFilterChain);
// 为每个SecurityFilterChain中的每个Filter添加拦截方法
for (Filter filter : securityFilterChain.getFilters()) {
if (filter instanceof FilterSecurityInterceptor) {
this.webSecurity.securityInterceptor((FilterSecurityInterceptor) filter);
break;
}
}
}
// 自定义器对每个SecurityFilterChain均生效
for (WebSecurityCustomizer customizer : this.webSecurityCustomizers) {
customizer.customize(this.webSecurity);
}
// 这里build()方法返回 org.springframework.security.web.FilterChainProxy
return this.webSecurity.build();
}
...
// 自动注入, 通常我们需要自定义的就是这个SecurityFilterChain类型
// 只需要在业务配置类中注册一个SecurityFilterChain类型的bean就能被注入到这里
@Autowired(required = false)
void setFilterChains(List<SecurityFilterChain> securityFilterChains) {
this.securityFilterChains = securityFilterChains;
}
// 自动注入
@Autowired(required = false)
void setWebSecurityCustomizers(List<WebSecurityCustomizer> webSecurityCustomizers) {
this.webSecurityCustomizers = webSecurityCustomizers;
}
}
在业务配置类中,我们可以自定义SecurityFilterChain和WebSecurityCustomizer的bean,配置如下:
@Configuration
public class SecurityConfig {
@Bean
public SecurityFilterChain securityFilterChain(HttpSecurity http) throws Exception {
http.csrf().disable();
// 必须显式注明,配合CorsConfigurationSource的Bean,不然即使在web里面配置了跨域,security这里依然会cors error
http.cors();
http.authorizeRequests()
.antMatchers(AUTH_WHITELIST).permitAll()
.anyRequest().authenticated();
http.formLogin().successHandler(loginSuccessHandler);
http.oauth2Login().successHandler(giteeSuccessHandler);
http.exceptionHandling().accessDeniedHandler(restAccessDeniedHandler);
http.addFilterBefore(bearAuthenticationFilter, UsernamePasswordAuthenticationFilter.class);
return http.build();
}
@Bean
public WebSecurityCustomizer webSecurityCustomizer() {
return (web) -> web.ignoring().antMatchers("/ignore1", "/ignore2");
}
}
OK,我们再来看看 org.springframework.security.web.FilterChainProxy:
public class FilterChainProxy extends GenericFilterBean {
private List<SecurityFilterChain> filterChains;
private HttpFirewall firewall = new StrictHttpFirewall();
@Override
public void doFilter(ServletRequest request, ServletResponse response, FilterChain chain)
throws IOException, ServletException {
...
doFilterInternal(request, response, chain);
...
}
private void doFilterInternal(ServletRequest request, ServletResponse response, FilterChain chain)
throws IOException, ServletException {
// 转化为org.springframework.security.web.firewall.FirewalledRequest
// reject potentially dangerous requests and/or wrap them to control their behaviour.
FirewalledRequest firewallRequest = this.firewall.getFirewalledRequest((HttpServletRequest) request);
HttpServletResponse firewallResponse = this.firewall.getFirewalledResponse((HttpServletResponse) response);
// #getFilters会在所有SecurityFilterChain中进行匹配
List<Filter> filters = getFilters(firewallRequest);
...
// 转化为 VirtualFilterChain
// VirtualFilterChain是FilterChainProxy内部静态类
VirtualFilterChain virtualFilterChain = new VirtualFilterChain(firewallRequest, chain, filters);
// 开启 SecurityFilterChain中所有filter过程
virtualFilterChain.doFilter(firewallRequest, firewallResponse);
}
private List<Filter> getFilters(HttpServletRequest request) {
for (SecurityFilterChain chain : this.filterChains) {
// 返回第一个符合规则的SecurityFilterChain
if (chain.matches(request)) {
return chain.getFilters();
}
}
return null;
}
/**
* 执行额外的 filters,控制filters执行过程
* Internal {@code FilterChain} implementation that is used to pass a request through
* the additional internal list of filters which match the request.
*/
private static final class VirtualFilterChain implements FilterChain {
...
private final FilterChain originalChain;
private final List<Filter> additionalFilters;
private final FirewalledRequest firewalledRequest;
// 该SecurityFilterChain中所有filter的数量
private final int size;
// 当前filter的位置
private int currentPosition = 0;
...
@Override
public void doFilter(ServletRequest request, ServletResponse response) throws IOException, ServletException {
if (this.currentPosition == this.size) {
// 执行完毕
// Deactivate path stripping as we exit the security filter chain
this.firewalledRequest.reset();
this.originalChain.doFilter(request, response);
return;
}
// 继续执行filterChain中下一个filter
this.currentPosition++;
Filter nextFilter = this.additionalFilters.get(this.currentPosition - 1);
nextFilter.doFilter(request, response, this);
}
...
}
...
}
Filters
按顺序排序,Spring Security内置了以下Filter:
- ForceEagerSessionCreationFilter
- ChannelProcessingFilter
- WebAsyncManagerIntegrationFilter
- SecurityContextPersistenceFilter
- HeaderWriterFilter
- CorsFilter
- CsrfFilter
- LogoutFilter
- OAuth2AuthorizationRequestRedirectFilter
- Saml2WebSsoAuthenticationRequestFilter
- X509AuthenticationFilter
- AbstractPreAuthenticatedProcessingFilter
- CasAuthenticationFilter
- OAuth2LoginAuthenticationFilter
- Saml2WebSsoAuthenticationFilter
- UsernamePasswordAuthenticationFilter
- DefaultLoginPageGeneratingFilter
- DefaultLogoutPageGeneratingFilter
- ConcurrentSessionFilter
- DigestAuthenticationFilter
- BearerTokenAuthenticationFilter
- BasicAuthenticationFilter
- RequestCacheAwareFilter
- SecurityContextHolderAwareRequestFilter
- JaasApiIntegrationFilter
- RememberMeAuthenticationFilter
- AnonymousAuthenticationFilter
- OAuth2AuthorizationCodeGrantFilter
- SessionManagementFilter
- ExceptionTranslationFilter : allows translation of AccessDeniedException and AuthenticationException into HTTP responses
- FilterSecurityInterceptor (新版本由 AuthorizationFilter 取代,该Interceptor即是做鉴权的)
- SwitchUserFilter
文章详细阐述了SpringSecurity在SpringBoot应用中的过滤器注册过程,从ServletContainerInitializer接口开始,通过WebApplicationInitializer和ServletContextInitializer接口的交互,最终如何通过DelegatingFilterProxy实现对SecurityFilterChain的代理。特别提到了SpringSecurity的FilterChainProxy在过滤器链中的作用,以及如何在业务配置中定制SecurityFilterChain和WebSecurityCustomizer。
3531

被折叠的 条评论
为什么被折叠?



