引言
在当下学习和使用 spring cloud 技术栈的热潮中,网关已经成了不可或缺的内容。开发者在选择用来解决特定领域内问题的框架时,多了解几款相关同类产品可加大选择余地。除了 Netflix 的 zuul 之外,spring cloud gateway 可作为开发者的另一个选择。
Zuul 分 1.x 和 2.x 版本。Zuul 2.x 版本和 spring cloud gateway 都使用 Non-Blocking I/O 模型。
本文主要从源码上介绍 spring cloud gateway 的核心组件以及构建这些组件的原理。只有正确地构建相关组件,网关才能正常运行,在了解相关底层知识点后,在框架的使用上会更加得心应手。
1. 准备知识
1.1. Gateway 相关技术栈
开发者了解以下技术,学习 gateway 会更加容易。
① project reactor,遵循 Reactive Streams Specification,使用非阻塞编程模型。
② webflux,基于 spring 5.x 和 reactor-netty 构建,不依赖于 Servlet 容器,但是可以在支持 Servlet 3.1 Non-Blocking IO API 的容器上运行。
1.2. Gateway 工作机制
Spring cloud gateway 的工作机制大体如下:
① Gateway 接收客户端请求。
② 客户端请求与路由信息进行匹配,匹配成功的才能够被发往相应的下游服务。
③ 请求经过 Filter 过滤器链,执行 pre 处理逻辑,如修改请求头信息等。
④ 请求被转发至下游服务并返回响应。
⑤ 响应经过 Filter 过滤器链,执行 post 处理逻辑。
⑥ 向客户端响应应答。
Gateway 工作机制可参考下图(图片来自官方文档):

这里提到了路由、匹配、过滤器等概念,下文将作详细介绍 ,这也是本文需要阐述的重点。
2. 基本组件介绍
2.1. Route
Route 是 gateway 中最基本的组件之一,表示一个具体的路由信息载体。
Route源代码:
public class Route implements Ordered {
private final String id; // ①
private final URI uri; // ②
private final int order; // ③
private final AsyncPredicate<ServerWebExchange> predicate; // ④
private final List<GatewayFilter> gatewayFilters; // ⑤
Route 主要定义了如下几个部分:
① id,标识符,区别于其他 Route。
② destination uri,路由指向的目的地 uri,即客户端请求最终被转发的目的地。
③ order,用于多个 Route 之间的排序,数值越小排序越靠前,匹配优先级越高。
④ predicate,谓语,表示匹配该 Route 的前置条件,即满足相应的条件才会被路由到目的地 uri。
⑤ gateway filters,过滤器用于处理切面逻辑,如路由转发前修改请求头等。
2.2. AsyncPredicate
Predicate 即 Route 中所定义的部分,用于条件匹配,请参考 Java 8 提供的 Predicate 和 Function。
AsyncPredicate源代码:
public interface AsyncPredicate<T> extends Function<T, Publisher<Boolean>> {
default AsyncPredicate<T> and(AsyncPredicate<? super T> other) { // ①
Objects.requireNonNull(other, "other must not be null");
return t -> Flux.zip(apply(t), other.apply(t))
.map(tuple -> tuple.getT1() && tuple.getT2());
}
default AsyncPredicate<T> negate() { // ②
return t -> Mono.from(apply(t)).map(b -> !b);
}
default AsyncPredicate<T> or(AsyncPredicate<? super T> other) { // ③
Objects.requireNonNull(other, "other must not be null");
return t -> Flux.zip(apply(t), other.apply(t))
.map(tuple -> tuple.getT1() || tuple.getT2());
}
}
AsyncPredicate 定义了 3 种逻辑操作方法:
① and ,与操作,即两个 Predicate 组成一个,需要同时满足。
② negate,取反操作,即对 Predicate 匹配结果取反。
③ or,或操作,即两个 Predicate 组成一个,只需满足其一。
2.3. GatewayFilter
很多框架都有 Filter 的设计,用于实现可扩展的切面逻辑。
GatewayFilter 源代码:
public interface GatewayFilter extends ShortcutConfigurable {
String NAME_KEY = "name";
String VALUE_KEY = "value";
/**
* Process the Web request and (optionally) delegate to the next
* {@code WebFilter} through the given {@link GatewayFilterChain}.
* @param exchange the current server exchange
* @param chain provides a way to delegate to the next filter
* @return {@code Mono<Void>} to indicate when request processing is complete
*/
Mono<Void> filter(ServerWebExchange exchange, GatewayFilterChain chain);
}
Filter 最终是通过 filter chain 来形成链式调用的,每个 filter 处理完 pre filter 逻辑后委派给 filter chain,filter chain 再委派给下一下 filter。
GatewayFilterChain 源代码:
public interface GatewayFilterChain {
/**
* Delegate to the next {@code WebFilter} in the chain.
* @param exchange the current server exchange
* @return {@code Mono<Void>} to indicate when request handling is complete
*/
Mono<Void> filter(ServerWebExchange exchange);
}
3. 构建 Route
如何构建 Route 组件?
Spring 提供了两种方式:外部化配置和编程的方式。
注 :详细的使用说明请参考 spring cloud gateway 官方文档,这并不是本文的阐述重点。
3.1. 外部化配置
Spring boot 提供了强大的外部化配置功能,基本上每个 starter 模块都有提供相应的支持,开发者在应用程序中使用相应模块时可根据需要来进行调整。
3.1.1. Hello World
Spring cloud gateway 提供了一些开箱即用的 Predicate 和 Filter,它们通过工厂模式来生产。
下面这个例子由官方文档中的两个示例组合而成。
spring:
cloud:
gateway: # ①
routes: # ②
- id: cookie_route # ③
uri: http://example.org # ④
predicates: # ⑤
- Cookie=chocolate, ch.p # ⑥
filters: # ⑦
- AddRequestHeader=X-Request-Foo, Bar # ⑧
详细说明:
① “spring.cloud.gateway” 为固定前缀。
② 定义路由信息列表,即可定义多个路由。
③ 声明了一个 id 为 “cookie_route” 的路由。
④ 定义了路由的目的地 uri,即请求转发的目的地。
⑤ 声明 predicates,即请求满足相应的条件才能匹配成功。
⑥ 定义了一个 Predicate,当名称为 chocolate 的 Cookie 的值匹配ch.p时 Predicate 才能够匹配,它由 CookieRoutePredicateFactory 来生产。
⑦ 声明 filters,即路由转发前后处理的过滤器。
⑧ 定义了一个 Filter,所有的请求转发至下游服务时会添加请求头 X-Request-Foo:Bar ,由AddRequestHeaderGatewayFilterFactory 来生产。
文字表达不够直观,附本示例对应的流程图:

3.2. 编程方式
开发者还可以通过编程的方式来定义 Route,编程的方式会更加灵活。
3.2.1. Hello world
通过 fluent API RouteLocatorBuilder 来构建 RouteLocator。
示例(根据官方文档改造):
// static imports from GatewayFilters and RoutePredicates
@Bean
public RouteLocator customRouteLocator(RouteLocatorBuilder builder) { // ①
return builder.routes() // ②
.route(r -> r.host("**.abc.org").and().path("/image/png") // ③
.filters(f ->
f.addResponseHeader("X-TestHeader", "foobar")) // ④
.uri("http://httpbin.org:80") // ⑤
)
.build();
}
① RouteLocatorBuilder bean 在 spring-cloud-starter-gateway 模块自动装配类中已经声明,可直接使用。RouteLocator 封装了对 Route 获取的定义,可简单理解成工厂模式。
② RouteLocatorBuilder 可以构建多个路由信息。
③ 指定了 Predicates,这里包含两个:
- 请求头
Host需要匹配**.abc.org,通过 HostRoutePredicateFactory 产生。 - 请求路径需要匹配
/image/png,通过 PathRoutePredicateFactory 产生。
④ 指定了一个 Filter,下游服务响应后添加响应头X-TestHeader:foobar,通过AddResponseHeaderGatewayFilterFactory 产生。
⑤ 指定路由转发的目的地 uri。
如果说外部化配置完全是个黑盒,那么通过编程的方式使开发者向白盒靠近了一步。因为开发者需要使用 gateway 的 api,需要开发者对其有工作机制有所了解。
4. Route 构建的原理
外部化配置是如何工作的?
Spring boot 遵循规约大于配置的原则,starter 模块都有对应的以模块名称作前缀,以 “AutoConfiguration” 后缀的自动装配类。同样的还有以模块名前缀,以Properties后缀的配置类作为支持。
Gateway 模块自动装配类为 GatewayAutoConfiguration,对应的配置类为 GatewayProperties。
注:想了解外部化配置(application.yaml 等)如绑定到对应的配置类对象的请参阅 spring 相关源码,亦不是本文的阐述重点。
4.1. GatewayProperties
GatewayProperties 是 Spring cloud gateway 模块提供的外部化配置类。
源码:
@ConfigurationProperties("spring.cloud.gateway") // ①
@Validated
public class GatewayProperties {
/**
* List of Routes
*/
@NotNull
@Valid
private List<RouteDefinition> routes = new ArrayList<>(); // ②
/**
* List of filter definitions that are applied to every route.
*/
private List<FilterDefinition> defaultFilters = new ArrayList<>(); // ③
}
① 表明以 “spring.cloud.gateway” 前缀的 properties 会绑定 GatewayProperties。
② 用来对 Route 进行定义。
③ 用于定义默认的 Filter 列表,默认的 Filter 会应用到每一个 Route 上,gateway 处理时会将其与 Route 中指定的 Filter 进行合并后并逐个执行。
4.2. RouteDefinition
顾名思义,该组件用来对 Route 信息进行定义,最终会被 RouteLocator 解析成 Route。
源码:
public class RouteDefinition {
@NotEmpty
private String id = UUID.randomUUID().toString(); // ①
@NotEmpty
@Valid
private List<PredicateDefinition> predicates = new ArrayList<>(); // ②
@Valid
private List<FilterDefinition> filters = new ArrayList<>(); // ③
@NotNull
private URI uri; // ④
private int order = 0; // ⑤
}
① 定义 Route 的 id,默认使用 UUID。
② 定义 Predicate。
③ 定义 Filter。
④ 定义目的地 URI。
⑤ 定义 Route 的序号。
可见,RouteDefinition 中所定义的属性与 Route 本身是一一对应的。
4.3. FilterDefinition
同样遵循组件名前缀 + Definition 后缀的命名规范,用于定义 Filter。
源码:
public class FilterDefinition {
@NotNull
private String name; // ①
private Map<String, String> args = new LinkedHashMap<>(); // ②
① 定义了 Filter 的名称,符合特定的命名规范,为对应的工厂名前缀。
② 一个键值对参数用于构造 Filter 对象。
4.3.1. 外部配置到 FilterDefinition 对象绑定
以 AddRequestHeader GatewayFilter Factory 为例:
spring:
cloud:
gateway:
routes:
- id: add_request_header_route
uri: http://example.org
filters:
- AddRequestHeader=X-Request-Foo, Bar # ①
① 这一行配置被 spring 解析后会绑定到一个 FilterDefinition 对象。
AddRequestHeader ,对应 FilterDefinition 中的 name 属性。AddRequestHeader为AddRequestHeaderGatewayFilterFactory 的类名前缀。
X-Request-Foo, Bar ,会被解析成 FilterDefinition 中的 Map 类型属性 args。此处会被解析成两组键值对,以英文逗号将=后面的字符串分隔成数组,key是固定字符串 _genkey_ + 数组元素下标,value为数组元素自身。
相关源码:
// FilterDefinition 构造函数
public FilterDefinition(String text) {
int eqIdx = text.indexOf("=");
if (eqIdx <= 0) {
setName(text);
return;
}
setName(text.substring(0, eqIdx));
String[] args = tokenizeToStringArray(text.substring(eqIdx+1), ",");
for (int i=0; i < args.length; i++) {
this.args.put(NameUtils.generateName(i), args[i]); // ①
}
}
// ① 使用到的工具类 NameUtils 源码
public class NameUtils {
public static final String GENERATED_NAME_PREFIX = "_genkey_";
public static String generateName(int i) {
return GENERATED_NAME_PREFIX + i;
}
}
4.4. PredicateDefinition
同样遵循组件名前缀 + Definition 后缀的命名规范,用于定义 Predicate。
源码:
public class PredicateDefinition {
@NotNull
private String name; // ①
private Map<String, String> args = new LinkedHashMap<>(); // ②
① 定义了 Predicate 的名称,它们要符固定的命名规范,为对应的工厂名称。
② 一个 Map 类型的参数,构造 Predicate 使用到的键值对参数。
外部化配置绑定到 PredicateDefinition 源码逻辑与 FilterDefinition 类似,不再赘述。
4.5. RoutePredicateFactory
RoutePredicateFactory 是所有 predicate factory 的顶级接口,职责就是生产 Predicate。
创建一个用于配置用途的对象(config),以其作为参数应用到 apply方法上来生产一个 Predicate 对象,再将 Predicate 对象包装成 AsyncPredicate。
源码:
import static org.springframework.cloud.gateway.support.ServerWebExchangeUtils.toAsyncPredicate;
@FunctionalInterface // ①
public interface RoutePredicateFactory<C> extends ShortcutConfigurable,
Configurable<C> { // ④
Predicate<ServerWebExchange> apply(C config); // ②
default AsyncPredicate<ServerWebExchange> applyAsync(C config) { // ③
return toAsyncPredicate(apply(config));
}
}
// RoutePredicateFactory 扩展了 Configurable
public interface Configurable<C> {
Class<C> getConfigClass(); // ⑤
C newConfig(); // ⑥
}
注:为保持排版简洁,方便阅读,只贴出了源码中最重要的部分,略去了部分内容。
① 声明它是一个函数接口。
② 核心方法,即函数接口的唯一抽象方法,用于生产 Predicate,接收一个范型参数 config。
③ 对参数 config 应用工厂方法,并将返回结果 Predicate 包装成 AsyncPredicate。包装成 AsyncPredicate 是为了使用非阻塞模型。
④ 扩展了 Configurable 接口,从命名上可以推断 Predicate 工厂是支持配置的。
⑤ 获取配置类的类型,支持范型,具体的 config 类型由子类指定。
⑥ 创建一个 config 实例,由具体的实现类来完成。
4.6. GatewayFilterFactory
GatewayFilterFactory 职责就是生产 GatewayFilter。
源码:
@FunctionalInterface
public interface GatewayFilterFactory<C> extends ShortcutConfigurable,
Configurable<C> { // ①
String NAME_KEY = "name";
String VALUE_KEY = "value";
GatewayFilter apply(C config); // ②
}
① 同样继承了 ShortcutConfigurable 和 Configurable 接口,支持配置。
② 核心方法,用于生产 GatewayFilter,接收一个范型参数 config 。
这文章这么长(chou),您竟然能坚持看到这里,厉害了。
前面花了大量篇幅介绍 gateway 基础组件的定义,内容十分乏味,接下来以一个例子来逐步剖析外部化配置究竟是如何被转换成 Route 对象本身的。
4.7. Predicate 示例由浅入深
结合 Predicate 示例(来自官方文档)来说明,以 After Route Predicate Factory 为例:
它匹配当前日期时间之后产生的请求,仅需要提供一个时间参数。
spring:
cloud:
gateway:
routes:
- id: after_route
uri: http://example.org
predicates:
- After=2017-01-20T17:42:47.789-07:00[America/Denver] # ①
仅匹配发生在 2017-01-20 17:42 北美山区时区 (Denver) 之后的请求。
① 结合上文内容,可得知这一行配置会被绑定至 PredicateDefinition 对象,将其可视化:
// 可将下面内容想象成 PredicateDefinition 对象 toString() 方法返回结果
PredicateDefinition {
name='After',
args={_genkey_0=2017-01-20T17:42:47.789-07:00[America/Denver]}
}
AfterRoutePredicateFactory 源码:
public class AfterRoutePredicateFactory extends AbstractRoutePredicateFactory<AfterRoutePredicateFactory.Config> { // ①
public static final String DATETIME_KEY = "datetime";
public AfterRoutePredicateFactory() {
super(Config.class);
}
@Override
public List<String> shortcutFieldOrder() {
return Collections.singletonList(DATETIME_KEY);
}
@Override
public Predicate<ServerWebExchange> apply(Config config) { // ②
ZonedDateTime datetime = getZonedDateTime(config.getDatetime());
return exchange -> {
final ZonedDateTime now = ZonedDateTime.now();
return now.isAfter(datetime);
};
}
public static class Config { // ③
private String datetime;
public String getDatetime() {
return datetime;
}
public void setDatetime(String datetime) {
this.datetime = datetime;
}
}
}
① 声明了范型,即使用到的配置类为 AfterRoutePredicateFactory 中定义的内部类 Config。
② 生产 Predicate 对象,逻辑是判断当前时间(执行时)是否在 Config 中指定的 datetime之后。
③ 该配置类只包含一个datetime时间字符串属性。
疑问:PredicateDefinition 对象又是如何转换成 AfterRoutePredicateFactory.Config 对象的?
至此,还是没有说明是如何转换的,这要涉及 RouteLocator 组件。
4.8. RouteLocator
从名称上来推断是 Route 的定位器或者说探测器,是用来获取 Route 信息的。
源码:
public interface RouteLocator {
Flux<Route> getRoutes(); // ①
}
① 源码传达的含义十分简单,获取 Route。
外部化配置定义 Route 使用的是 RouteDefinition 组件。同样的也有配套的 RouteDefinitionLocator 组件。
源码:
public interface RouteDefinitionLocator {
Flux<RouteDefinition> getRouteDefinitions(); // ①
}
① 源码也很简单,其职责是获取 RouteDefinition。
4.9. RouteDefinitionRouteLocator
RouteLocator 最主要的实现类,用于将 RouteDefinition 转换成 Route。
4.9.1. 构造函数
构造函数源码:
public class RouteDefinitionRouteLocator implements RouteLocator, BeanFactoryAware, ApplicationEventPublisherAware {
private final RouteDefinitionLocator routeDefinitionLocator;
private final Map<String, RoutePredicateFactory> predicates = new LinkedHashMap<>();
private final Map<String, GatewayFilterFactory> gatewayFilterFactories = new HashMap<>(); private final GatewayProperties gatewayProperties;
private final SpelExpressionParser parser = new SpelExpressionParser();
private BeanFactory beanFactory;
private ApplicationEventPublisher publisher;
public RouteDefinitionRouteLocator(RouteDefinitionLocator routeDefinitionLocator,// ①
List<RoutePredicateFactory> predicates, // ②
List<GatewayFilterFactory> gatewayFilterFactories, // ③
GatewayProperties gatewayProperties) { // ④
this.routeDefinitionLocator = routeDefinitionLocator;
initFactories(predicates);
gatewayFilterFactories.forEach(factory -> this.gatewayFilterFactories.put(factory.name(), factory));
this.gatewayProperties = gatewayProperties;
}
构造函数依赖 4 个对象,分别是:
① RouteDefinition Locator,一个 RouteDefinitionLocator 对象。
② predicates factories,Predicate 工厂列表,会被映射成 key 为 name, value 为 factory 的 Map。可以猜想出 gateway 是如何根据 PredicateDefinition 中定义的 name 来匹配到相对应的 factory 了。
③ filter factories,Gateway Filter 工厂列表,同样会被映射成 key 为 name, value 为 factory 的 Map。
④ gateway properties,外部化配置类。
疑问:该类依赖 GatewayProperties 对象,后者已经携带了 List 结构的 RouteDefinition,那为什么还要依赖 RouteDefinitionLocator 来提供 RouteDefinition?
- 这里并不会直接使用到 GatewayProperties 类中的 RouteDefinition,仅是用到其定义的 default filters,这会应用到每一个 Route 上。
- 最终传入的 RouteDefinitionLocator 实现上是 CompositeRouteDefinitionLocator 的实例,它组合了 GatewayProperties 中所定义的 routes。
自动装配类 GatewayAutoConfiguration 中的定义:
@Bean
@ConditionalOnMissingBean
public PropertiesRouteDefinitionLocator propertiesRouteDefinitionLocator(
GatewayProperties properties) {
return new PropertiesRouteDefinitionLocator(properties); // ①
}
@Bean
@Primary // ③
public RouteDefinitionLocator routeDefinitionLocator(List<RouteDefinitionLocator> routeDefinitionLocators) { // ②
return new CompositeRouteDefinitionLocator(
Flux.fromIterable(routeDefinitionLocators));
}
① RouteDefinitionLocator 的实现类,RouteDefinition 信息来自 GatewayProperties。
② 声明 beanrouteDefinitionLocator,使用 CompositeRouteDefinitionLocator 实现,它组合了多个 RouteDefinitionLocator 实例。这给用户(开发者)提供了可扩展的余地,用户可以根据需要扩展自己的 RouteDefinitionLocator,比如 RouteDefinition 可源自数据库。
4.9.2. 核心方法
getRoutes 源码:
// 实现 RouteLocator 的 getRoutes() 方法
@Override
public Flux<Route> getRoutes() {
return this.routeDefinitionLocator.getRouteDefinitions()
.map(this::convertToRoute) // ①
.map(route -> {
if (logger.isDebugEnabled()) {
logger.debug("RouteDefinition matched: " + route.getId());
}
return route;
});
}
// ① 所调用的方法
private Route convertToRoute(RouteDefinition routeDefinition) {
AsyncPredicate<ServerWebExchange> predicate = combinePredicates(routeDefinition);// ②
List<GatewayFilter> gatewayFilters = getFilters(routeDefinition); // ③
return Route.async(routeDefinition) // ④
.asyncPredicate(predicate)
.replaceFilters(gatewayFilters)
.build();
}
① 调用 convertToRoute 方法将 RouteDefinition 转换成 Route。
② 将 PredicateDefinition 转换成 AsyncPredicate。
③ 将 FilterDefinition 转换成 GatewayFilter。
④ 根据 ② 和 ③ 两步骤定义的变量生成 Route 对象。
4.9.3. PredicateDefinition 转换成 AsyncPredicate
private AsyncPredicate<ServerWebExchange> combinePredicates(
RouteDefinition routeDefinition) {
List<PredicateDefinition> predicates = routeDefinition.getPredicates();
AsyncPredicate<ServerWebExchange> predicate =
lookup(routeDefinition, predicates.get(0)); // ①
for (PredicateDefinition andPredicate : predicates.subList(1, predicates.size())) {
AsyncPredicate<ServerWebExchange> found = lookup(routeDefinition,
andPredicate); // ②
predicate = predicate.and(found); // ③
}
return predicate;
}
① 调用 lookup 方法,将列表中第一个 PredicateDefinition 转换成 AsyncPredicate。
② 循环调用,将列表中每一个 PredicateDefinition 都转换成 AsyncPredicate。
③ 应用and操作,将所有的 AsyncPredicate 组合成一个 AsyncPredicate 对象。
具体的转换逻辑:
private AsyncPredicate<ServerWebExchange> lookup(
RouteDefinition route, PredicateDefinition predicate) {
RoutePredicateFactory<Object> factory = this.predicates.get(predicate.getName());// ①
if (factory == null) {
throw new IllegalArgumentException("Unable to find RoutePredicateFactory with name " + predicate.getName());
}
Map<String, String> args = predicate.getArgs();// ②
if (logger.isDebugEnabled()) {
logger.debug("RouteDefinition " + route.getId() + " applying "
+ args + " to " + predicate.getName());
}
Map<String, Object> properties = factory.shortcutType().normalize(
args, factory, this.parser, this.beanFactory);// ③
Object config = factory.newConfig();// ④
ConfigurationUtils.bind(config, properties,
factory.shortcutFieldPrefix(), predicate.getName(), validator); // ⑤
if (this.publisher != null) {
this.publisher.publishEvent(
new PredicateArgsEvent(this, route.getId(), properties));
}
return factory.applyAsync(config); // ⑥
}
① 根据 predicate 名称获取对应的 predicate factory。
② 获取 PredicateDefinition 中的 Map 类型参数,key 是固定字符串_genkey_ + 数字拼接而成。
③ 对第 ② 步获得的参数作进一步转换,key为 config 类(工厂类中通过范型指定)的属性名称。
④ 调用 factory 的 newConfig 方法创建一个 config 类对象。
⑤ 将第 ③ 步中产生的参数绑定到 config 对象上。
⑥ 将 cofing 作参数代入,调用 factory 的 applyAsync 方法创建 AsyncPredicate 对象。
4.9.4. FilterDefinition 转换成 GatewayFilter
private List<GatewayFilter> getFilters(RouteDefinition routeDefinition) {
List<GatewayFilter> filters = new ArrayList<>();
if (!this.gatewayProperties.getDefaultFilters().isEmpty()) { // ①
filters.addAll(loadGatewayFilters("defaultFilters",
this.gatewayProperties.getDefaultFilters()));
}
if (!routeDefinition.getFilters().isEmpty()) { // ②
filters.addAll(loadGatewayFilters(
routeDefinition.getId(), routeDefinition.getFilters()));
}
AnnotationAwareOrderComparator.sort(filters); // ③
return filters;
}
① 处理 GatewayProperties 中定义的默认的 FilterDefinition,转换成 GatewayFilter。
② 将 RouteDefinition 中定义的 FilterDefinition 转换成 GatewayFilter。
③ 对 GatewayFilter 进行排序,排序的详细逻辑请查阅 spring 中的 Ordered 接口。
具体的转换逻辑与 predicate 的转换逻辑非常相似,源码就不贴了,简单概括:
根据名称获取对应的 filter factory,生成 config 对象,绑定属性,调用工厂方法产生 GatewayFilter 对象。
至此,外部化配置是如转换成 Route 对象本身的已介绍完毕。
5. 小结
本文主要介绍了 spring cloud gateway 核心组件的定义以及如何构建这些组件和相应的构建原理。
主要涉及以下概念:
-
Route
路由信息,包含 destination uri、predicate 和 filter。
-
AsyncPredicate
匹配相应的 Predicate 才能被路由。
-
GatewayFilter
请求转发至下游服务前后的业务逻辑链。
-
GatewayProperties
外部化配置类,配置路由信息。
-
RoutePredicateFactory
Predicate 工厂,用于生产 Predicate。
-
GatewayFilterFactory
GatewayFilter 工厂,用于生产 GatewayFilter。
-
RouteDefinitionRouteLocator
RouteLocator 接口核心实现类,用于将 RouteDefinition 转换成 Route。
6. 附录
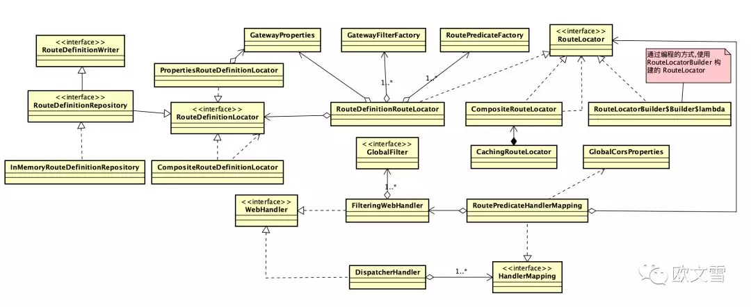
贴一张根据 GatewayAutoConfiguration 自动装配类整理的类图。
注:图中部分概念在文中并未提及,涉及到 gateway 工作流程的原理和 webflux 的内容,需要另开新篇再述。


1423

被折叠的 条评论
为什么被折叠?



