如何使用
Zookeeper 作为一个分布式的服务框架,主要用来解决分布式集群中应用系统的一致性问题,它能提供基于类似于文件系统的目录节点树方式的数据存储,但是 Zookeeper 并不是用来专门存储数据的,它的作用主要是用来维护和监控你存储的数据的状态变化。通过监控这些数据状态的变化,从而可以达到基于数据的集群管理,后面将会详细介绍 Zookeeper 能够解决的一些典型问题,这里先介绍一下,Zookeeper 的操作接口和简单使用示例。
常用接口列表
客户端要连接 Zookeeper 服务器可以通过创建 org.apache.zookeeper.ZooKeeper 的一个实例对象,然后调用这个类提供的接口来和服务器交互。
前面说了 ZooKeeper 主要是用来维护和监控一个目录节点树中存储的数据的状态,所有我们能够操作 ZooKeeper 的也和操作目录节点树大体一样,如创建一个目录节点,给某个目录节点设置数据,获取某个目录节点的所有子目录节点,给某个目录节点设置权限和监控这个目录节点的状态变化。
这些接口如下表所示:
表 1 org.apache.zookeeper. ZooKeeper
方法列表 方法名方法功能描述
| String create(String path, byte[] data, List<ACL> acl,CreateMode createMode) | 创建一个给定的目录节点 path, 并给它设置数据,CreateMode 标识有四种形式的目录节点,分别是 PERSISTENT:持久化目录节点,这个目录节点存储的数据不会丢失; PERSISTENT_SEQUENTIAL:顺序自动编号的目录节点,这种目录节点会根据当前已经存在的节点数自动加 1,然后返回给客户端已经成功创建的目录节点名; EPHEMERAL:临时目录节点,一旦创建这个节点的客户端与服务器端口也就是 session 超时,这种节点会被自动删除; EPHEMERAL_SEQUENTIAL:临时自动编号节点 |
| Stat exists(String path, boolean watch) | 判断某个 path 是否存在,并设置是否监控这个目录节点,这里的 watcher 是在创建 ZooKeeper 实例时指定的 watcher,exists方法还有一个重载方法,可以指定特定的watcher |
| Stat exists(String path,Watcher watcher) | 重载方法,这里给某个目录节点设置特定的 watcher,Watcher 在 ZooKeeper 是一个核心功能,Watcher 可以监控目录节点的数据变化以及子目录的变化,一旦这些状态发生变化,服务器就会通知所有设置在这个目录节点上的 Watcher,从而每个客户端都很快知道它所关注的目录节点的状态发生变化,而做出相应的反应 |
| void delete(String path, int version) | 删除 path 对应的目录节点,version 为 -1 可以匹配任何版本,也就删除了这个目录节点所有数据 |
| List<String>getChildren(String path, boolean watch) | 获取指定 path 下的所有子目录节点,同样 getChildren方法也有一个重载方法可以设置特定的 watcher 监控子节点的状态 |
| Stat setData(String path, byte[] data, int version) | 给 path 设置数据,可以指定这个数据的版本号,如果 version 为 -1 怎可以匹配任何版本 |
| byte[] getData(String path, boolean watch, Stat stat) | 获取这个 path 对应的目录节点存储的数据,数据的版本等信息可以通过 stat 来指定,同时还可以设置是否监控这个目录节点数据的状态 |
| voidaddAuthInfo(String scheme, byte[] auth) | 客户端将自己的授权信息提交给服务器,服务器将根据这个授权信息验证客户端的访问权限。 |
| Stat setACL(String path,List<ACL> acl, int version) | 给某个目录节点重新设置访问权限,需要注意的是 Zookeeper 中的目录节点权限不具有传递性,父目录节点的权限不能传递给子目录节点。目录节点 ACL 由两部分组成:perms 和 id。 Perms 有 ALL、READ、WRITE、CREATE、DELETE、ADMIN 几种 而 id 标识了访问目录节点的身份列表,默认情况下有以下两种: ANYONE_ID_UNSAFE = new Id("world", "anyone") 和 AUTH_IDS = new Id("auth", "") 分别表示任何人都可以访问和创建者拥有访问权限。 |
| List<ACL>getACL(String path,Stat stat) | 获取某个目录节点的访问权限列表 |
除了以上这些上表中列出的方法之外还有一些重载方法,如都提供了一个回调类的重载方法以及可以设置特定 Watcher 的重载方法,具体的方法可以参考 org.apache.zookeeper. ZooKeeper 类的 API 说明。
基本操作
下面给出基本的操作 ZooKeeper 的示例代码,这样你就能对 ZooKeeper 有直观的认识了。下面的清单包括了创建与 ZooKeeper 服务器的连接以及最基本的数据操作:
ZooKeeper 基本的操作示例
package com.dxz.zktest;
import java.io.IOException;
import org.apache.zookeeper.CreateMode;
import org.apache.zookeeper.KeeperException;
import org.apache.zookeeper.WatchedEvent;
import org.apache.zookeeper.Watcher;
import org.apache.zookeeper.ZooDefs.Ids;
import org.apache.zookeeper.ZooKeeper;
import com.dxz.zktest.utils.ClientBase;
import com.dxz.zktest.utils.Constants;
public class Test {
public static void main(String[] args) throws IOException, KeeperException,
InterruptedException {
// TODO Auto-generated method stub
// 创建一个与服务器的连接
ZooKeeper zk = new ZooKeeper("localhost:" + Constants.CLIENT_PORT,
ClientBase.CONNECTION_TIMEOUT, new Watcher() {
// 监控所有被触发的事件
public void process(WatchedEvent event) {
System.out.println("已经触发了" + event.getType() + "事件!");
}
});
// 创建一个目录节点
zk.create("/testRootPath", "testRootData".getBytes(),
Ids.OPEN_ACL_UNSAFE, CreateMode.PERSISTENT);
// 创建一个子目录节点
zk.create("/testRootPath/testChildPathOne",
"testChildDataOne".getBytes(), Ids.OPEN_ACL_UNSAFE,
CreateMode.PERSISTENT);
System.out
.println(new String(zk.getData("/testRootPath", false, null)));
// 取出子目录节点列表
System.out.println(zk.getChildren("/testRootPath", true));
// 修改子目录节点数据
zk.setData("/testRootPath/testChildPathOne",
"modifyChildDataOne".getBytes(), -1);
System.out.println("目录节点状态:[" + zk.exists("/testRootPath", true) + "]");
// 创建另外一个子目录节点
zk.create("/testRootPath/testChildPathTwo",
"testChildDataTwo".getBytes(), Ids.OPEN_ACL_UNSAFE,
CreateMode.PERSISTENT);
System.out.println(new String(zk.getData(
"/testRootPath/testChildPathTwo", true, null)));
// 删除子目录节点
zk.delete("/testRootPath/testChildPathTwo", -1);
zk.delete("/testRootPath/testChildPathOne", -1);
// 删除父目录节点
zk.delete("/testRootPath", -1);
// 关闭连接
zk.close();
}
}
输出的结果如下:
已经触发了 None 事件!
testRootData
[testChildPathOne]
目录节点状态:[5,5,1281804532336,1281804532336,0,1,0,0,12,1,6]
已经触发了 NodeChildrenChanged 事件!
testChildDataTwo
已经触发了 NodeDeleted 事件!
已经触发了 NodeDeleted 事件!
当对目录节点监控状态打开时,一旦目录节点的状态发生变化,Watcher 对象的 process 方法就会被调用。
ZooKeeper 典型的应用场景
Zookeeper 从设计模式角度来看,是一个基于观察者模式设计的分布式服务管理框架,它负责存储和管理大家都关心的数据,然后接受观察者的注册,一旦这些数据的状态发生变化,Zookeeper 就将负责通知已经在 Zookeeper 上注册的那些观察者做出相应的反应,从而实现集群中类似 Master/Slave 管理模式,关于 Zookeeper 的详细架构等内部细节可以阅读 Zookeeper 的源码
下面详细介绍这些典型的应用场景,也就是 Zookeeper 到底能帮我们解决那些问题?下面将给出答案。
统一命名服务(Name Service)
分布式应用中,通常需要有一套完整的命名规则,既能够产生唯一的名称又便于人识别和记住,通常情况下用树形的名称结构是一个理想的选择,树形的名称结构是一个有层次的目录结构,既对人友好又不会重复。说到这里你可能想到了 JNDI,没错 Zookeeper 的 Name Service 与 JNDI 能够完成的功能是差不多的,它们都是将有层次的目录结构关联到一定资源上,但是 Zookeeper 的 Name Service 更加是广泛意义上的关联,也许你并不需要将名称关联到特定资源上,你可能只需要一个不会重复名称,就像数据库中产生一个唯一的数字主键一样。
Name Service 已经是 Zookeeper 内置的功能,你只要调用 Zookeeper 的 API 就能实现。如调用 create 接口就可以很容易创建一个目录节点。
配置管理(Configuration Management)
配置的管理在分布式应用环境中很常见,例如同一个应用系统需要多台 PC Server 运行,但是它们运行的应用系统的某些配置项是相同的,如果要修改这些相同的配置项,那么就必须同时修改每台运行这个应用系统的 PC Server,这样非常麻烦而且容易出错。
像这样的配置信息完全可以交给 Zookeeper 来管理,将配置信息保存在 Zookeeper 的某个目录节点中,然后将所有需要修改的应用机器监控配置信息的状态,一旦配置信息发生变化,每台应用机器就会收到 Zookeeper 的通知,然后从 Zookeeper 获取新的配置信息应用到系统中。
图 2. 配置管理结构图
集群管理(Group Membership)
Zookeeper 能够很容易的实现集群管理的功能,如有多台 Server 组成一个服务集群,那么必须要一个“总管”知道当前集群中每台机器的服务状态,一旦有机器不能提供服务,集群中其它集群必须知道,从而做出调整重新分配服务策略。同样当增加集群的服务能力时,就会增加一台或多台 Server,同样也必须让“总管”知道。
Zookeeper 不仅能够帮你维护当前的集群中机器的服务状态,而且能够帮你选出一个“总管”,让这个总管来管理集群,这就是 Zookeeper 的另一个功能 Leader Election。
它们的实现方式都是在 Zookeeper 上创建一个 EPHEMERAL 类型的目录节点,然后每个 Server 在它们创建目录节点的父目录节点上调用 getChildren(String path, boolean watch) 方法并设置 watch 为 true,由于是 EPHEMERAL 目录节点,当创建它的 Server 死去,这个目录节点也随之被删除,所以 Children 将会变化,这时 getChildren上的 Watch 将会被调用,所以其它 Server 就知道已经有某台 Server 死去了。新增 Server 也是同样的原理。
Zookeeper 如何实现 Leader Election,也就是选出一个 Master Server。和前面的一样每台 Server 创建一个 EPHEMERAL 目录节点,不同的是它还是一个 SEQUENTIAL 目录节点,所以它是个 EPHEMERAL_SEQUENTIAL 目录节点。之所以它是 EPHEMERAL_SEQUENTIAL 目录节点,是因为我们可以给每台 Server 编号,我们可以选择当前是最小编号的 Server 为 Master,假如这个最小编号的 Server 死去,由于是 EPHEMERAL 节点,死去的 Server 对应的节点也被删除,所以当前的节点列表中又出现一个最小编号的节点,我们就选择这个节点为当前 Master。这样就实现了动态选择 Master,避免了传统意义上单 Master 容易出现单点故障的问题。
图 3. 集群管理结构图
这部分的示例代码如下,完整的代码请看附件:
Leader Election 关键代码
void findLeader() throws InterruptedException {
byte[] leader = null;
try {
leader = zk.getData(root + "/leader", true, null);
} catch (Exception e) {
logger.error(e);
}
if (leader != null) {
following();
} else {
String newLeader = null;
try {
byte[] localhost = InetAddress.getLocalHost().getAddress();
newLeader = zk.create(root + "/leader", localhost,
ZooDefs.Ids.OPEN_ACL_UNSAFE, CreateMode.EPHEMERAL);
} catch (Exception e) {
logger.error(e);
}
if (newLeader != null) {
leading();
} else {
mutex.wait();
}
}
}
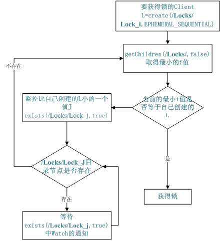
共享锁(Locks)
共享锁在同一个进程中很容易实现,但是在跨进程或者在不同 Server 之间就不好实现了。Zookeeper 却很容易实现这个功能,实现方式也是需要获得锁的 Server 创建一个 EPHEMERAL_SEQUENTIAL 目录节点,然后调用 getChildren方法获取当前的目录节点列表中最小的目录节点是不是就是自己创建的目录节点,如果正是自己创建的,那么它就获得了这个锁,如果不是那么它就调用exists(String path, boolean watch) 方法并监控 Zookeeper 上目录节点列表的变化,一直到自己创建的节点是列表中最小编号的目录节点,从而获得锁,释放锁很简单,只要删除前面它自己所创建的目录节点就行了。
同步锁的实现代码如下,完整的代码请看附件:
同步锁的关键思路
加锁:
ZooKeeper 将按照如下方式实现加锁的操作:
1 ) ZooKeeper 调用 create ()方法来创建一个路径格式为“ _locknode_/lock- ”的节点,此节点类型为sequence (连续)和 ephemeral (临时)。也就是说,创建的节点为临时节点,并且所有的节点连续编号,即“ lock-i ”的格式。
2 )在创建的锁节点上调用 getChildren ()方法,来获取锁目录下的最小编号节点,并且不设置 watch 。
3 )步骤 2 中获取的节点恰好是步骤 1 中客户端创建的节点,那么此客户端获得此种类型的锁,然后退出操作。
4 )客户端在锁目录上调用 exists ()方法,并且设置 watch 来监视锁目录下比自己小一个的连续临时节点的状态。
5 )如果监视节点状态发生变化,则跳转到第 2 步,继续进行后续的操作,直到退出锁竞争。
解锁:
ZooKeeper 解锁操作非常简单,客户端只需要将加锁操作步骤 1 中创建的临时节点删除即可。
同步锁的关键代码
void getLock() throws KeeperException, InterruptedException{
List<String> list = zk.getChildren(root, false);
String[] nodes = list.toArray(new String[list.size()]);
Arrays.sort(nodes);
if(myZnode.equals(root+"/"+nodes[0])){
doAction();
}
else{
waitForLock(nodes[0]);
}
}
void waitForLock(String lower) throws InterruptedException, KeeperException {
Stat stat = zk.exists(root + "/" + lower,true);
if(stat != null){
mutex.wait();
}
else{
getLock();
}
}
队列管理
Zookeeper 可以处理两种类型的队列:
- 当一个队列的成员都聚齐时,这个队列才可用,否则一直等待所有成员到达,这种是同步队列。
- 队列按照 FIFO 方式进行入队和出队操作,例如实现生产者和消费者模型。
同步队列用 Zookeeper 实现的实现思路如下:
创建一个父目录 /synchronizing,每个成员都监控标志(Set Watch)位目录 /synchronizing/start 是否存在,然后每个成员都加入这个队列,加入队列的方式就是创建 /synchronizing/member_i 的临时目录节点,然后每个成员获取 / synchronizing 目录的所有目录节点,也就是 member_i。判断 i 的值是否已经是成员的个数,如果小于成员个数等待 /synchronizing/start 的出现,如果已经相等就创建 /synchronizing/start。
用下面的流程图更容易理解:
void addQueue() throws KeeperException, InterruptedException{
zk.exists(root + "/start",true);
zk.create(root + "/" + name, new byte[0], Ids.OPEN_ACL_UNSAFE,
CreateMode.EPHEMERAL_SEQUENTIAL);
synchronized (mutex) {
List<String> list = zk.getChildren(root, false);
if (list.size() < size) {
mutex.wait();
} else {
zk.create(root + "/start", new byte[0], Ids.OPEN_ACL_UNSAFE,
CreateMode.PERSISTENT);
}
}
}
当队列没满是进入 wait(),然后会一直等待 Watch 的通知,Watch 的代码如下:
public void process(WatchedEvent event) {
if(event.getPath().equals(root + "/start") &&
event.getType() == Event.EventType.NodeCreated){
System.out.println("得到通知");
super.process(event);
doAction();
}
}
FIFO 队列用 Zookeeper 实现思路如下:
实现的思路也非常简单,就是在特定的目录下创建 SEQUENTIAL 类型的子目录 /queue_i,这样就能保证所有成员加入队列时都是有编号的,出队列时通过 getChildren( ) 方法可以返回当前所有的队列中的元素,然后消费其中最小的一个,这样就能保证 FIFO。
下面是生产者和消费者这种队列形式的示例代码,完整的代码请看附件:
生产者代码
boolean produce(int i) throws KeeperException, InterruptedException{
ByteBuffer b = ByteBuffer.allocate(4);
byte[] value;
b.putInt(i);
value = b.array();
zk.create(root + "/element", value, ZooDefs.Ids.OPEN_ACL_UNSAFE,
CreateMode.PERSISTENT_SEQUENTIAL);
return true;
}
消费者代码
int consume() throws KeeperException, InterruptedException{
int retvalue = -1;
Stat stat = null;
while (true) {
synchronized (mutex) {
List<String> list = zk.getChildren(root, true);
if (list.size() == 0) {
mutex.wait();
} else {
Integer min = new Integer(list.get(0).substring(7));
for(String s : list){
Integer tempValue = new Integer(s.substring(7));
if(tempValue < min) min = tempValue;
}
byte[] b = zk.getData(root + "/element" + min,false, stat);
zk.delete(root + "/element" + min, 0);
ByteBuffer buffer = ByteBuffer.wrap(b);
retvalue = buffer.getInt();
return retvalue;
}
}
}
}
总结
Zookeeper 作为 Hadoop 项目中的一个子项目,是 Hadoop 集群管理的一个必不可少的模块,它主要用来控制集群中的数据,如它管理 Hadoop 集群中的 NameNode,还有 Hbase 中 Master Election、Server 之间状态同步等。
本文介绍的 Zookeeper 的基本知识,以及介绍了几个典型的应用场景。这些都是 Zookeeper 的基本功能,最重要的是 Zoopkeeper 提供了一套很好的分布式集群管理的机制,就是它这种基于层次型的目录树的数据结构,并对树中的节点进行有效管理,从而可以设计出多种多样的分布式的数据管理模型,而不仅仅局限于上面提到的几个常用应用场景。
下面将从基本用法,Watchert的用法,异步调用以及ACL四个方面对ZooKeeper客户端编程作简要介绍。
当完成这四个方面的理解以后,就可以使用ZK完成一些更加高级的任务,如分布式锁、Master选举、一致性服务保障、配置管理等。官方文档对此也有简要介绍,
参考:http://zookeeper.apache.org/doc/r3.4.3/recipes.html
基本数据结构
class Stat {
private long czxid;
private long mzxid;
private long ctime;
private long mtime;
private int version;
private int cversion;
private int aversion;
private long ephemeralOwner;
private int dataLength;
private int numChildren;
private long pzxid;
}
class Id {
private String scheme; //world、auth、digest、ip
private String id;
}
class ACL {
private int perms; //CREATE、READ、WRITE、DELETE、ADMIN
private org.apache.zookeeper.data.Id id;
}
基本使用
try {
static String hostport = "127.0.0.1:2181";
ZooKeeper zooKeeper = new ZooKeeper(hostport, 300000, null); //创建一个ZooKeeper实例,不设置默认watcher
String path = "/test";
zooKeeper.create(path, path.getBytes(), Ids.OPEN_ACL_UNSAFE, CreateMode.PERSISTENT); //创建一个节点
Stat stat = new Stat();
byte[] b = zooKeeper.getData(path, false, stat); //获取节点的信息及存储的数据
System.out.println(stat);
System.out.println(new String(b));
stat = zooKeeper.exists(path, false); //查看path所代表的节点是否存在
zooKeeper.setData(path, "helloworld".getBytes(), stat.getVersion()); //设置节点的数据
//zooKeeper.delete(path, -1); //删除节点
zooKeeper.close(); //关闭实例
} catch (Exception e) {
e.printStackTrace();
}
ZooKeeper通过Auth和ACL完成节点的权限控制。
Auth表示某种认证,由于一个ZooKeeper集群可能被多个项目使用,各个项目属于不同的项目组,他们在进行开发时肯定不想其他项目访问与自己相关的节点,这时可以通过为每个项目组分配一个Auth,然后每个项目组先通过Auth认证以后再继续相关的操作,这样甲Auth认证的用户就不能操作其他Auth认证后创建的节点,从而实现各个项目之间的隔离。ZooKeeper提供了如下方法完成认证,如下所示:
Void addAuthInfo(String scheme, byte[] auth) ,使用示例如下:
@Test
public void testFirstStep() {
try {
zk = new ZooKeeper(hostport, 1000000, null);
String auth_type = "digest";
String auth = "joey:some";
String p = "/acl_digest";
zk.addAuthInfo(auth_type, auth.getBytes());
zk.create(p, "hello".getBytes(), Ids.CREATOR_ALL_ACL, CreateMode.PERSISTENT);
Stat stat = new Stat();
System.out.println(new String(zk.getData(p, false, stat)));
zk.close();
} catch(Exception ex) {
ex.printStackTrace();
}
}
@Test
public void testSecondStep() {
String p = "/acl_digest";
try {
zk = new ZooKeeper(hostport, 1000000, null);
String authType = "digest";
String badAuth = "joey:someBAD";
zk.addAuthInfo(authType, badAuth.getBytes());
Stat stat = new Stat();
System.out.println(new String(zk.getData(p, false, stat)));
} catch(Exception ex) {
ex.printStackTrace(); //抛出异常
} finally {
try {
zk.delete(p, -1);
zk.close();
} catch (Exception e) {
e.printStackTrace();
}
}
}
ACL用于控制Znode的访问,和Unix文件访问权限类似,提供对某类用户设置某种权限的能力(如Unix中对Owner提供读、写、执行的权限),但是在ZooKeeper中没有Owner、Group等概念,于是在ZooKeeper中使用ID表示某一类用户,可以对ID设置某种权限。(ZooKeeper对ID的数量没有限制,不像Unix文件仅支持三种类型用户)
ZooKeeper支持的权限:
CREATE: you can create a child node
READ: you can get data from a node and list its children.
WRITE: you can set data for a node
DELETE: you can delete a child node
ADMIN: you can set permissions
ZooKeeper内建的sheme:(scheme是ID的其中一个属性)
world has a single id, anyone, that represents anyone.
auth doesn't use any id, represents any authenticated user.
digest uses a username:password string to generate MD5 hash which is then used as an ACL ID identity. Authentication is done by sending theusername:password in clear text. When used in the ACL the expression will be the username:base64 encoded SHA1 password digest.
ip uses the client host IP as an ACL ID identity. The ACL expression is of the form addr/bits where the most significant bits of addr are matched against the most significant bits of the client host IP.
ZK内建的ID:
ANYONE_ID_UNSAFE //任意用户
AUTH_IDS //通过Auth认证过的用户
内建的权限控制集合:
OPEN_ACL_UNSAFE: 创建任何人都可以操作的节点
READ_ACL_UNSAFE: 创建任何人都可以读的节点
CREATOR_ALL_ACL: 设置了Auth的用户可以使用该ACL集合创建节点,该节点也只能被同样Auth授权的用户操作
示例代码如下:
@Test
public void testACL_with_ip_scheme() {
try {
Id id = new Id();
id.setScheme("ip");
id.setId(InetAddress.getLocalHost().getHostAddress());
ACL acl = new ACL();
acl.setId(id); //对ID所指定的目标设置权限
acl.setPerms(Perms.ALL);
List<ACL> acls = new ArrayList<ACL>();
acls.add(acl); //可以添加多个运行的IP地址
String p = "/ip";
zk.create(p, p.getBytes(), acls, CreateMode.PERSISTENT);
zk.delete(p, -1); //仅IP相同的用户可以对该进行进行操作
} catch(Exception ex) {
ex.printStackTrace();
}
}
Watcher
可以设置Watcher的方式:
1) 在ZooKeeper的构造函数中可以设置Watcher
2) 使用ZooKeeper.register(Watcher)显示的更改在构造函数中设置的默认Watcher
3) 通过某些方法的调用可以更改某个path对应节点的Watcher
具体可以设置Watcher的方法如下所示:
1) 构造函数: state changes or node events
2) Register: 修改构造函数中指定的默认Watcher.
3) getData: triggered by sets data on the node, or deletes the node.
4) getChildren: triggered by deletes the node or creates/delete a child under the node.
5) exists: triggered by creates/delete the node or sets the data on the node.
其中构造函数阶段指定的Watcher一直有效(register方式属于该类),其余方法设置的Watcher仅有效一次。在方法调用时,如果指定开启watcher,如果该节点通过getData、getChildren和exists设置了Watcher,就触发该Watcher,然后使得该Watcher失效(但默认的Watcher还一直生效),否则触发构造函数中设定的默认Watcher。
示例代码如下:
class ExistsWatcher implements Watcher {
@Override
public void process(WatchedEvent event) {
System.out.println("---------------------------");
System.out.println("setting by exist watcher");
System.out.println("path is : " + event.getPath());
System.out.println("type is : " + event.getType());
System.out.println("state is : " + event.getState());
System.out.println("---------------------------");
}
}
class DefaultWatcher implements Watcher {
@Override
public void process(WatchedEvent event) {
System.out.println("=====>Default Watch Event: " + event.getType());
}
}
@Test
public void testWatcher() {
try {
DefaultWatcher defaultWatcher = new DefaultWatcher();
ExistsWatcher existsWatcher = new ExistsWatcher();
String p = "/watcher";
ZooKeeper zk = new ZooKeeper(hostport, 300000, null);
zk.register(defaultWatcher);
Stat stat = zk.exists(p, existsWatcher);
zk.create(p, p.getBytes(), Ids.OPEN_ACL_UNSAFE, CreateMode.PERSISTENT);
stat = zk.exists(p, true);
byte[] b = zk.getData(p, true, stat);
System.out.println(new String(b));
stat = zk.exists(p, true);
zk.setData(p, "Iloveyou".getBytes(), stat.getVersion());
stat = zk.exists(p, existsWatcher);
zk.delete(p, stat.getVersion());
zk.close();
} catch(Exception ex) {
ex.printStackTrace();
}
}
运行结果如下:
=====>Default Watch Event: None
---------------------------
setting by exist watcher
path is : /watcher
type is : NodeCreated
state is : SyncConnected
---------------------------
/watcher
=====>Default Watch Event: NodeDataChanged
---------------------------
setting by exist watcher
path is : /watcher
type is : NodeDeleted
state is : SyncConnected
---------------------------
异步调用
顾名思义,异步调用是指在调用某个方法后不等待其返回,而是接着处理下面的任务,当方法调用完成时触发某个回调函数,回调函数需要在方法调用时指定,然后在回调函数中处理方法调用的结果。
在ZK中,几乎为每个方法都提供了异步调用的版本,如getData方法,其函数原型如下所示:
void getData(String path, boolean watch, DataCallback cb, Object ctx);
其中:
DataCallback为提供回调函数的类,
ctx为回调函数需要的参数
示例代码如下:
Children2Callback cb = new Children2Callback() {
@Override
public void processResult(int rc, String path, Object ctx,
List<String> children, Stat stat) {
for (String s : children) {
System.out.println("----->" + s);
}
System.out.println(ctx); //输出:helloworld
}
};
zk.getChildren(path, true, cb, "helloworld");


350

被折叠的 条评论
为什么被折叠?



