我们首先需要澄清一个概念:NIO到底是什么的简称?有人称之为New I/O,因为它相对于之前的I/O类库是新增的,所以被称为New I/O,这是它的官方叫法。但是,由于之前老的I/O类库是阻塞I/O,New I/O类库的目标就是要让Java支持非阻塞I/O,所以,更多的人喜欢称之为非阻塞I/O(Non-block I/O),由于非阻塞I/O更能够体现NIO的特点。
与Socket类和ServerSocket类相对应,NIO也提供了SocketChannel和ServerSocketChannel两种不同的套接字通道实现。这两种新增的通道支持阻塞和非阻塞两种模式。阻塞模式使用非常简单,但是性能和可靠性都不好,非阻塞模式则正好相反。开发人员一般可以根据自己的需要来选择合适的模式,一般来说,低负载、低并发的应用程序可以选择同步阻塞I/O以降低编程复杂度,但是对于高负载、高并发的网络应用,需要使用NIO的非阻塞模式进行开发。
NIO类库简介
新的输入/输出(NIO)库是在JDK 1.4中引入的。NIO弥补了原来同步阻塞I/O的不足,它在标准Java代码中提供了高速的、面向块的I/O。通过定义包含数据的类,以及通过以块的形式处理这些数据,NIO不用使用本机代码就可以利用低级优化,这是原来的I/O包所无法做到的。
1.缓冲区Buffer
我们首先介绍缓冲区(Buffer)的概念,Buffer是一个对象,它包含一些要写入或者要读出的数据。在NIO类库中加入Buffer对象,体现了新库与原I/O的一个重要区别。在面向流的I/O中,可以将数据直接写入或者将数据直接读到Stream对象中。
在NIO库中,所有数据都是用缓冲区处理的。在读取数据时,它是直接读到缓冲区中的;在写入数据时,写入到缓冲区中。任何时候访问NIO中的数据,都是通过缓冲区进行操作。
缓冲区实质上是一个数组。通常它是一个字节数组(ByteBuffer),也可以使用其他种类的数组。但是一个缓冲区不仅仅是一个数组,缓冲区提供了对数据的结构化访问以及维护读写位置(limit)等信息。
最常用的缓冲区是ByteBuffer,一个ByteBuffer提供了一组功能用于操作byte数组。除了ByteBuffer,还有其他的一些缓冲区,事实上,每一种Java基本类型(除了Boolean类型)都对应有一种缓冲区,具体如下:
ByteBuffer:字节缓冲区
CharBuffer:字符缓冲区
ShortBuffer:短整型缓冲区
IntBuffer:整形缓冲区
LongBuffer:长整形缓冲区
FloatBuffer:浮点型缓冲区
DoubleBuffer:双精度浮点型缓冲区

每一个Buffer类都是Buffer接口的一个子实例。除了ByteBuffer,每一个 Buffer类都有完全一样的操作,只是它们所处理的数据类型不一样。因为大多数标准I/O操作都使用ByteBuffer,所以它除了具有一般缓冲区的操作之外还提供一些特有的操作,方便网络读写。
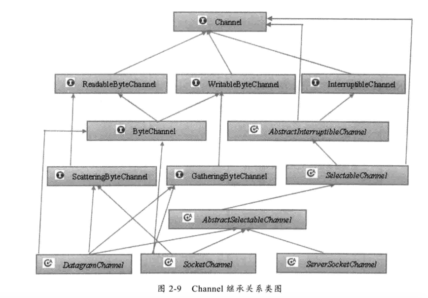
2.通道Channel
Channel是一个通道,可以通过它读取和写入数据,它就像自来水管一样,网络数据通过Channel读取和写入。通道与流的不同之处在于通道是双向的,流只是在一个方向上移动(一个流必须是InputStream或者OutputStream的子类),而且通道可以用于读、写或者同时用于读写。
因为Channel是全双工的,所以它可以比流更好地映射底层操作系统的API。特别是在UNIX网络编程模型中,底层操作系统的通道都是全双工的,同时支持读写操作。

自顶向下看,前三层主要是Channel接口,用于定义它的功能,后面是一些具体的功能类(抽象类),从类图可以看出,实际上Channel可以分为两大类:分别是用于网络读写的SelectableChannel和用于文件操作的FileChannel。
3.多路复用器Selector
多路复用器Selector,它是Java NIO编程的基础,熟练地掌握Selector对于掌握NIO编程至关重要。多路复用器提供选择已经就绪的任务的能力。简单来讲,Selector会不断地轮询注册在其上的Channel,如果某个Channel上面有新的TCP连接接入、读和写事件,这个Channel就处于就绪状态,会被Selector轮询出来,然后通过SelectionKey可以获取就绪Channel的集合,进行后续的I/O操作。
一个多路复用器Selector可以同时轮询多个Channel,由于JDK使用了epoll()代替传统的select实现,所以它并没有最大连接句柄1024/2048的限制。这也就意味着只需要一个线程负责Selector的轮询,就可以接入成千上万的客户端,这确实是个非常巨大的进步。
NIO服务端序列图

下面,我们对NIO服务端的主要创建过程进行讲解和说明,作为NIO的基础入门,我们将忽略掉一些在生产环境中部署所需要的一些特性和功能。
步骤一:打开ServerSocketChannel,用于监听客户端的连接,它是所有客户端连接的父管道,代码示例如下。
ServerSocketChannel acceptorSvr = ServerSocketChannel.open();
步骤二:绑定监听端口,设置连接为非阻塞模式,示例代码如下。
acceptorSvr.socket().bind(new InetSocketAddress(InetAddress.getByName(“IP”), port));
acceptorSvr.configureBlocking(false);
步骤三:创建Reactor线程,创建多路复用器并启动线程,代码如下。
Selector selector = Selector.open();
new Thread(new ReactorTask()).start();
步骤四:将ServerSocketChannel注册到Reactor线程的多路复用器Selector上,监听ACCEPT事件,代码如下。
SelectionKey key = acceptorSvr.register( selector, SelectionKey.OP_ACCEPT, ioHandler);
步骤五:多路复用器在线程run方法的无限循环体内轮询准备就绪的Key,代码如下。
int num = selector.select();
Set selectedKeys = selector.selectedKeys();
Iterator it = selectedKeys.iterator();
while (it.hasNext()) {
SelectionKey key = (SelectionKey)it.next();
// ... deal with I/O event ...
}
步骤六:多路复用器监听到有新的客户端接入,处理新的接入请求,完成TCP三次握手,建立物理链路,代码示例如下。
SocketChannel channel = svrChannel.accept();
步骤七:设置客户端链路为非阻塞模式,示例代码如下。
channel.configureBlocking(false);
channel.socket().setReuseAddress(true);
......
步骤八:将新接入的客户端连接注册到Reactor线程的多路复用器上,监听读操作,用来读取客户端发送的网络消息,代码如下。
SelectionKey key = socketChannel.register( selector, SelectionKey.OP_READ, ioHandler);
步骤九:异步读取客户端请求消息到缓冲区,示例代码如下。
int readNumber = channel.read(receivedBuffer);
步骤十:对ByteBuffer进行编解码,如果有半包消息指针reset,继续读取后续的报文,将解码成功的消息封装成Task,投递到业务线程池中,进行业务逻辑编排。
Object message = null;
while(buffer.hasRemain())
{
byteBuffer.mark();
Object message = decode(byteBuffer);
if (message == null)
{
byteBuffer.reset();
break;
}
messageList.add(message );
}
if (!byteBuffer.hasRemain())
byteBuffer.clear();
else
byteBuffer.compact();
if (messageList != null & !messageList.isEmpty())
{
for(Object messageE : messageList)
handlerTask(messageE);
}
步骤十一:将POJO对象encode成ByteBuffer,调用SocketChannel的异步write接口,将消息异步发送给客户端,示例代码如下。
socketChannel.write(buffer);
注意:如果发送区TCP缓冲区满,会导致写半包,此时,需要注册监听写操作位,循环写,直到整包消息写入TCP缓冲区。
服务端代码示例:

importjava.io.IOException;
public classTimeServer {
public static void main(String[] args) throws IOException {
int port = 8080;
if (args != null && args.length > 0) {
try {
port = Integer.valueOf(args[0]);
} catch (NumberFormatException e) {
// 采用默认值
}
}//MultiplexerTimeServer的多路复用类,它是个一个独立的线程,//负责轮询多路复用器Selector,可以处理多个客户端的并发接入。
MultiplexerTimeServer timeServer = newMultiplexerTimeServer(port);new Thread (timeServer, "NIO-MultiplexerTimeServer-001").start();
}
}
importjava.io.IOException;importjava.net.InetSocketAddress;importjava.nio.ByteBuffer;importjava.nio.channels.SelectionKey;importjava.nio.channels.Selector;importjava.nio.channels.ServerSocketChannel;importjava.nio.channels.SocketChannel;importjava.util.Iterator;importjava.util.Set;
public class MultiplexerTimeServer implementsRunnable {
private Selector selector;
private ServerSocketChannel servChannel;
private volatile boolean stop;
//在构造方法中进行资源初始化,创建多路复用器Selector、ServerSocketChannel,对Channel和TCP参数进行配置。
//例如,将ServerSocketChannel设置为异步非阻塞模式,它的backlog设置为1024。
//系统资源初始化成功后,将ServerSocket Channel注册到Selector,监听SelectionKey.OP_ACCEPT操作位;如果资源初始化失败(例如端口被占用),则退出。
public MultiplexerTimeServer(int port) {
try {
selector = Selector.open();
servChannel = ServerSocketChannel.open();
servChannel.configureBlocking(false);
servChannel.socket().bind(new InetSocketAddress(port), 1024);
servChannel.register(selector, SelectionKey.OP_ACCEPT);
System.out.println("The time server is start in port : " + port);
} catch (IOException e) {
e.printStackTrace();
System.exit(1);
}
}
public void stop() {
this.stop = true;
}
@Override
public void run() {
while (!stop) {
try {
//在线程的run方法的while循环体中循环遍历selector,它的休眠时间为1s,
//无论是否有读写等事件发生,selector每隔1s都被唤醒一次,selector也提供了一个无参的select方法。
//当有处于就绪状态的Channel时,selector将返回就绪状态的Channel的SelectionKey集合,
//通过对就绪状态的Channel集合进行迭代,可以进行网络的异步读写操作。
selector.select(1000);
Set selectedKeys = selector.selectedKeys();
Iterator it = selectedKeys.iterator();
SelectionKey key = null;
while (it.hasNext()) {
key = (SelectionKey) it.next();
it.remove();
try {
handleInput(key);//这里可以用线程池启线程去单独处理客户端的请求业务
} catch (Exception e) {
if (key != null) {
key.cancel();
if (key.channel() != null)
key.channel().close();
}
}
}
} catch (Throwable t) {
t.printStackTrace();
}
}
// 多路复用器关闭后,所有注册在上面的Channel和Pipe等资源都会被自动去注册并关闭,所以不需要重复释放资源
if (selector != null)
try {
selector.close();
} catch (IOException e) {
e.printStackTrace();
}
}
private void handleInput(SelectionKey key) throws IOException {
if (key.isValid()) {
//根据SelectionKey的操作位进行判断即可获知网络事件的类型,
if (key.isAcceptable()) {
//通过ServerSocketChannel的accept接收客户端的连接请求并创建SocketChannel实例,
//完成上述操作后,相当于完成了TCP的三次握手,TCP物理链路正式建立。
//注意,我们需要将新创建的SocketChannel设置为异步非阻塞,同时也可以对其TCP参数进行设置,
//例如TCP接收和发送缓冲区的大小等,作为入门的例子,没有进行额外的参数设置。
ServerSocketChannel ssc = (ServerSocketChannel) key.channel();
SocketChannel sc = ssc.accept();
sc.configureBlocking(false);
// Add the new connection to the selector
sc.register(selector, SelectionKey.OP_READ);
}if(key.isReadable()) {//首先创建一个ByteBuffer,由于我们事先无法得知客户端发送的码流大小,//作为例程,我们开辟一个1M的缓冲区。然后调用SocketChannel的read方法读取请求码流。//注意,由于我们已经将SocketChannel设置为异步非阻塞模式,因此它的read是非阻塞的。//使用返回值进行判断,看读取到的字节数
SocketChannel sc =(SocketChannel) key.channel();
ByteBuffer readBuffer= ByteBuffer.allocate(1024);int readBytes =sc.read(readBuffer);//返回值有以下三种可能的结果//返回值大于0:读到了字节,对字节进行编解码;//返回值等于0:没有读取到字节,属于正常场景,忽略;//返回值为-1:链路已经关闭,需要关闭SocketChannel,释放资源。
if (readBytes > 0) {//当读取到码流以后,我们进行解码,首先对readBuffer进行flip操作,//它的作用是将缓冲区当前的limit设置为position,position设置为0,用于后续对缓冲区的读取操作。//然后根据缓冲区可读的字节个数创建字节数组,//调用ByteBuffer的get操作将缓冲区可读的字节数组复制到新创建的字节数组中,//最后调用字符串的构造函数创建请求消息体并打印。//如果请求指令是"QUERY TIME ORDER"则把服务器的当前时间编码后返回给客户端
readBuffer.flip();byte[] bytes = new byte[readBuffer.remaining()];
readBuffer.get(bytes);
String body= new String(bytes, "UTF-8");
System.out.println("The time server receive order : "
+body);
String currentTime= "QUERY TIME ORDER".equalsIgnoreCase(body)? newjava.util.Date(
System.currentTimeMillis()).toString()
:"BAD ORDER";//异步发送应答消息给客户端
doWrite(sc, currentTime);
}else if (readBytes < 0) {//对端链路关闭
key.cancel();
sc.close();
}else;//读到0字节,忽略
}
}
}
private void doWrite(SocketChannel channel, String response)
throws IOException {
//首先将字符串编码成字节数组,根据字节数组的容量创建ByteBuffer,
//调用ByteBuffer的put操作将字节数组复制到缓冲区中,然后对缓冲区进行flip操作,
//最后调用SocketChannel的write方法将缓冲区中的字节数组发送出去。
//需要指出的是,由于SocketChannel是异步非阻塞的,它并不保证一次能够把需要发送的字节数组发送完,
//此时会出现“写半包”问题,我们需要注册写操作,不断轮询Selector将没有发送完的ByteBuffer发送完毕,
//可以通过ByteBuffer的hasRemain()方法判断消息是否发送完成。
//此处仅仅是个简单的入门级例程,没有演示如何处理“写半包”场景。
if (response != null && response.trim().length() > 0) {
byte[] bytes = response.getBytes();
ByteBuffer writeBuffer = ByteBuffer.allocate(bytes.length);
writeBuffer.put(bytes);
writeBuffer.flip();
channel.write(writeBuffer);
}
}
}

NIO客户端序列图

步骤一:打开SocketChannel,绑定客户端本地地址(可选,默认系统会随机分配一个可用的本地地址),示例代码如下。
SocketChannel clientChannel = SocketChannel.open();
步骤二:设置SocketChannel为非阻塞模式,同时设置客户端连接的TCP参数,示例代码如下。
clientChannel.configureBlocking(false);
socket.setReuseAddress(true);
socket.setReceiveBufferSize(BUFFER_SIZE);
socket.setSendBufferSize(BUFFER_SIZE);
步骤三:异步连接服务端,示例代码如下。
boolean connected=clientChannel.connect(new InetSocketAddress(“ip”,port));
步骤四:判断是否连接成功,如果连接成功,则直接注册读状态位到多路复用器中,如果当前没有连接成功(异步连接,返回false,说明客户端已经发送sync包,服务端没有返回ack包,物理链路还没有建立),示例代码如下。
if (connected)
{
clientChannel.register( selector, SelectionKey.OP_READ, ioHandler);
}
else
{
clientChannel.register( selector, SelectionKey.OP_CONNECT, ioHandler);
}
步骤五:向Reactor线程的多路复用器注册OP_CONNECT状态位,监听服务端的TCP ACK应答,示例代码如下。
clientChannel.register( selector, SelectionKey.OP_CONNECT, ioHandler);
步骤六:创建Reactor线程,创建多路复用器并启动线程,代码如下。
Selector selector = Selector.open();
new Thread(new ReactorTask()).start();
步骤七:多路复用器在线程run方法的无限循环体内轮询准备就绪的Key,代码如下。
int num = selector.select();
Set selectedKeys = selector.selectedKeys();
Iterator it = selectedKeys.iterator();
while (it.hasNext()) {
SelectionKey key = (SelectionKey)it.next();
// ... deal with I/O event ...
}
步骤八:接收connect事件进行处理,示例代码如下。
if (key.isConnectable())
handlerConnect();
步骤九:判断连接结果,如果连接成功,注册读事件到多路复用器,示例代码如下。
if (channel.finishConnect())
registerRead();
步骤十:注册读事件到多路复用器,示例代码如下。
clientChannel.register( selector, SelectionKey.OP_READ, ioHandler);
步骤十一:异步读客户端请求消息到缓冲区,示例代码如下。
int readNumber = channel.read(receivedBuffer);
步骤十二:对ByteBuffer进行编解码,如果有半包消息接收缓冲区Reset,继续读取后续的报文,将解码成功的消息封装成Task,投递到业务线程池中,进行业务逻辑编排,示例代码如下。
Object message = null;
while(buffer.hasRemain())
{
byteBuffer.mark();
Object message = decode(byteBuffer);
if (message == null)
{
byteBuffer.reset();
break;
}
messageList.add(message );
}
if (!byteBuffer.hasRemain())
byteBuffer.clear();
else
byteBuffer.compact();
if (messageList != null & !messageList.isEmpty())
{
for(Object messageE : messageList)
handlerTask(messageE);
}
步骤十三:将POJO对象encode成ByteBuffer,调用SocketChannel的异步write接口,将消息异步发送给客户端,示例代码如下。
socketChannel.write(buffer);
客户端代码示例:

public classTimeClient {
public static void main(String[] args) {
int port = 8080;
new Thread(new TimeClientHandle("127.0.0.1", port), "TimeClient- 001").start();
}
}
importjava.io.IOException;importjava.net.InetSocketAddress;importjava.nio.ByteBuffer;importjava.nio.channels.SelectionKey;importjava.nio.channels.Selector;importjava.nio.channels.SocketChannel;importjava.util.Iterator;importjava.util.Set;
public class TimeClientHandle implementsRunnable {privateString host;private intport;privateSelector selector;privateSocketChannel socketChannel;private volatile booleanstop;
public TimeClientHandle(String host, int port) {
//构造函数用于初始化NIO的多路复用器和SocketChannel对象。
//需要注意的是,创建SocketChannel之后,需要将其设置为异步非阻塞模式。
//我们可以设置SocketChannel的TCP参数,例如接收和发送的TCP缓冲区大小。
this.host = host == null ? "127.0.0.1" : host;
this.port = port;
try {
selector = Selector.open();
socketChannel = SocketChannel.open();
socketChannel.configureBlocking(false);
} catch (IOException e) {
e.printStackTrace();
System.exit(1);
}
}
@Override
public void run() {
try {
//作为示例,连接是成功的,所以不需要做重连操作,因此将其放到循环之前。
doConnect();
}catch(IOException e) {
e.printStackTrace();
System.exit(1);
}while (!stop) {try{//在循环体中轮询多路复用器Selector,当有就绪的Channel时,执行handleInput(key)方法
selector.select(1000);
Set selectedKeys=selector.selectedKeys();
Iterator it=selectedKeys.iterator();
SelectionKey key= null;while(it.hasNext()) {
key=(SelectionKey) it.next();
it.remove();try{
handleInput(key);
}catch(Exception e) {if (key != null) {
key.cancel();if (key.channel() != null)
key.channel().close();
}
}
}
}catch(Exception e) {
e.printStackTrace();
System.exit(1);
}
}
//线程退出循环后,我们需要对连接资源进行释放,以实现“优雅退出”.
//由于多路复用器上可能注册成千上万的Channel或者pipe,如果一一对这些资源进行释放显然不合适。
//因此,JDK底层会自动释放所有跟此多路复用器关联的资源。
//多路复用器关闭后,所有注册在上面的Channel和Pipe等资源都会被自动去注册并关闭,所以不需要重复释放资源
if (selector != null)
try {
selector.close();
} catch (IOException e) {
e.printStackTrace();
}
}
private void handleInput(SelectionKey key) throws IOException {
//我们首先对SelectionKey进行判断,看它处于什么状态。
if (key.isValid()) {
// 判断是否连接成功
SocketChannel sc = (SocketChannel) key.channel();
//如果是处于连接状态,说明服务端已经返回ACK应答消息。
//这时我们需要对连接结果进行判断,调用SocketChannel的finishConnect()方法,
//如果返回值为true,说明客户端连接成功;如果返回值为false或者直接抛出IOException,说明连接失败。
//在本例程中,返回值为true,说明连接成功。
if (key.isConnectable()) {
if (sc.finishConnect()) {
//将SocketChannel注册到多路复用器上,注册SelectionKey.OP_READ操作位,
//监听网络读操作,然后发送请求消息给服务端。
sc.register(selector, SelectionKey.OP_READ);
doWrite(sc);
}elseSystem.exit(1);//连接失败,进程退出
}//客户端是如何读取时间服务器应答消息的。
if(key.isReadable()) {//如果客户端接收到了服务端的应答消息,则SocketChannel是可读的,//由于无法事先判断应答码流的大小,我们就预分配1M的接收缓冲区用于读取应答消息,//调用SocketChannel的read()方法进行异步读取操作。由于是异步操作,所以必须对读取的结果进行判断。
ByteBuffer readBuffer = ByteBuffer.allocate(1024);int readBytes =sc.read(readBuffer);if (readBytes > 0) {//如果读取到了消息,则对消息进行解码,最后打印结果。执行完成后将stop置为true,线程退出循环。
readBuffer.flip();byte[] bytes = new byte[readBuffer.remaining()];
readBuffer.get(bytes);
String body= new String(bytes, "UTF-8");
System.out.println("Now is : " +body);this.stop = true;
}else if (readBytes < 0) {//对端链路关闭
key.cancel();
sc.close();
}else;//读到0字节,忽略
}
}
}
//首先对SocketChannel的connect()操作进行判断,如果连接成功,
//则将SocketChannel注册到多路复用器Selector上,注册SelectionKey.OP_READ,
//如果没有直接连接成功,则说明服务端没有返回TCP握手应答消息,
//但这并不代表连接失败,我们需要将SocketChannel注册到多路复用器Selector上,
//注册SelectionKey.OP_CONNECT,当服务端返回TCP syn-ack消息后,
//Selector就能够轮询到这个SocketChannel处于连接就绪状态。
private void doConnect() throws IOException {
// 如果直接连接成功,则注册到多路复用器上,发送请求消息,读应答
if (socketChannel.connect(new InetSocketAddress(host, port))) {
socketChannel.register(selector, SelectionKey.OP_READ);
doWrite(socketChannel);
} else {
socketChannel.register(selector, SelectionKey.OP_CONNECT);
}
}
//构造请求消息体,然后对其编码,写入到发送缓冲区中,最后调用SocketChannel的write方法进行发送。
//由于发送是异步的,所以会存在“半包写”问题。最后通过hasRemaining()方法对发送结果进行判断,
//如果缓冲区中的消息全部发送完成,打印"Send order 2 server succeed."
private void doWrite(SocketChannel sc) throws IOException {
byte[] req = "QUERY TIME ORDER".getBytes();
ByteBuffer writeBuffer = ByteBuffer.allocate(req.length);
writeBuffer.put(req);
writeBuffer.flip();
sc.write(writeBuffer);
if (!writeBuffer.hasRemaining())
System.out.println("Send order 2 server succeed.");
}
}

我们发现NIO编程难度确实比同步阻塞BIO大很多,我们的NIO例程并没有考虑“半包读”和“半包写”,如果加上这些,代码将会更加复杂。NIO代码既然这么复杂,为什么它的应用却越来越广泛呢,使用NIO编程的优点总结如下。
(1)客户端发起的连接操作是异步的,可以通过在多路复用器注册OP_CONNECT等待后续结果,不需要像之前的客户端那样被同步阻塞。
(2)SocketChannel的读写操作都是异步的,如果没有可读写的数据它不会同步等待,直接返回,这样I/O通信线程就可以处理其他的链路,不需要同步等待这个链路可用。
(3)线程模型的优化:由于JDK的Selector在Linux等主流操作系统上通过epoll实现,它没有连接句柄数的限制(只受限于操作系统的最大句柄数或者对单个进程的句柄限制),这意味着一个Selector线程可以同时处理成千上万个客户端连接,而且性能不会随着客户端的增加而线性下降,因此,它非常适合做高性能、高负载的网络服务器。
JDK1.7升级了NIO类库,升级后的NIO类库被称为NIO2.0,引人注目的是,Java正式提供了异步文件I/O操作,同时提供了与UNIX网络编程事件驱动I/O对应的AIO。

1746

被折叠的 条评论
为什么被折叠?



