一、原型与原型链
- JavaScript是一门基于原型的语言,在软件设计模式中,有一种模式叫做原型模式,JavaScript正是利用这种模式而被创建出来
- 原型模式是用于创建重复的对象,同时又能保证性能,这种类型的设计模式属于创建型模式,它提供了一种创建对象的最佳方式。这种模式是实现了一个原型接口,该接口用于创建当前对象的克隆。原型模式的目的是用原型实例指定创建对象的种类,并且通过拷贝这些原型创建新的对象,也就是说利用已有的一个原型对象,可以快速地生成和原型对象一样的新对象实例
- 原型:一个可以被复制(或者叫克隆)的一个类,通过复制原型可以创建一个一模一样的新对象,也可以说原型就是一个模板,在设计语言中更准确的说是一个对象模板
1)原型是定义了一些公用的属性和方法,利用原型创建出来的新对象实例会共享原型的所有属性和方法
实例代码:
// 创建原型
var Person = function(name){
this.name = name;
};
// 原型的方法
Person.prototype.sayHello = function(){
console.log(this.name+",hello");
};
// 实例化创建新的原型对象,新的原型对象会共享原型的属性和方法
var person1 = new Person("zhangsan");
var person2 = new Person("lisi");
// zhangsan,hello
person1.sayHello();
// lisi,hello
person2.sayHello();
2)严格模式下,原型的属性和方法还是会被原型实例所共享的
实例代码:
// 开启严格模式,原型的属性和方法还是会被原型实例所共享的
"use strict";
// 创建原型
var Person = function(name){
this.name = name;
};
// 原型的方法
Person.prototype.sayHello = function(){
console.log(this.name+",hello");
};
// 实例化创建新的原型对象,新的原型对象会共享原型的属性和方法
var person1 = new Person("zhangsan");
var person2 = new Person("lisi");
// zhangsan,hello
person1.sayHello();
// lisi,hello
person2.sayHello();
3)通过原型创建的新对象实例是相互独立的,为新对象实例添加的方法只有该实例拥有这个方法,其它实例是没有这个方法的
实例代码:
// 创建原型
var Person = function(name){
this.name = name;
};
// 原型的方法
Person.prototype.sayHello = function(){
console.log(this.name+",hello");
};
// 实例化创建新的原型对象,新的原型对象会共享原型的属性和方法
var person1 = new Person("zhangsan");
var person2 = new Person("lisi");
// zhangsan,hello
person1.sayHello();
// lisi,hello
person2.sayHello();
// 为新对象实例添加方法
// 通过原型创建的新对象实例是相互独立的
person1.getName = function(){
console.log(this.name);
}
// zhangsan
person1.getName();
// Uncaught TypeError: person2.getName is not a function
person2.getName();
4)原型的总结:
- 所有引用类型都有一个
__proto__(隐式原型)属性,属性值是一个普通的对象 - 所有函数都有一个prototype(原型)属性,属性值是一个普通的对象
- 所有引用类型的
__proto__属性指向它构造函数的prototype
5)函数的原型prototype:函数才有prototype,prototype是一个对象,指向了当前构造函数的引用地址
6)函数的原型对象__proto__:所有对象都有__proto__属性, 当用构造函数实例化(new)一个对象时,会将新对象的__proto__属性指向 构造函数的prototype
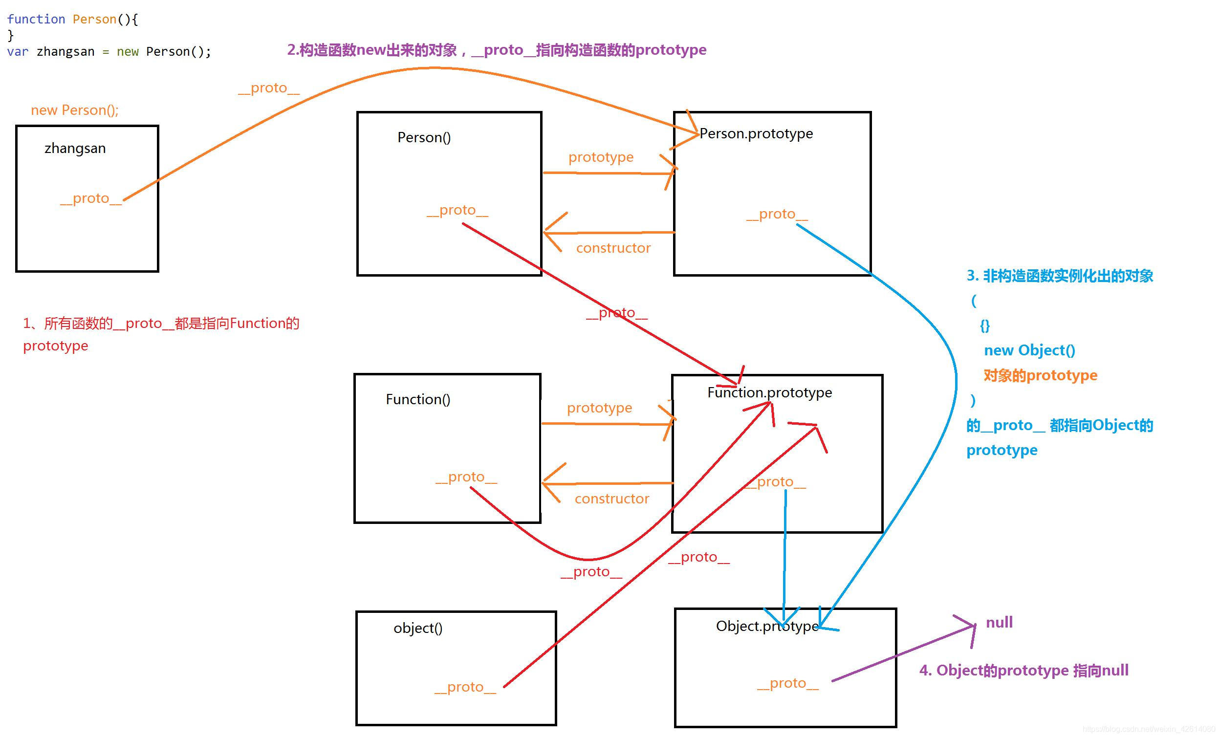
7)原型对象和函数的原型的关系

说明:
- 所有函数的
__proto__都是指向Function的prototype - 构造函数new出来的对象
__proto__指向构造函数的prototype - 非构造函数实例化出的对象或者对象的prototype的
__proto__指向Object的prototype
Object的prototype指向null
8)所有的原型对象都会自动获得一个 constructor(构造函数)属性,这个属性(是一个指针)指向 prototype 属性所在的函数(Person)
9)实例的构造函数属性(constructor)指向构造函数 :person1.constructor == Person
10)原型对象(Person.prototype)是 构造函数(Person)的一个实例
11)原型的分类:
隐式原型(_proto_):上面说的这个原型是JavaScript中的内置属性[[prototype]],此属性继承自object对象,在脚本中没有标准的方式访问[[prototype]],但Firefox、Safari和Chrome在每个对象上都支持一个属性_proto_,隐式原型的作用是用来构成原型链,实现基于原型的继承
显示原型(prototype):每一个函数在创建之后,便会拥有一个prototype属性,这个属性指向函数的原型对象,显示原型的作用是用来实现基于原型的继承与属性的共享
12)原型的使用方式:
通过给Calculator对象的prototype属性赋值对象字面量来设定Calculator对象的原型
在赋值原型prototype的时候使用function立即执行的表达式来赋值,可以封装私有的function,通过return的形式暴露出简单的使用名称,以达到public/private的效果
- 原型链
1)原型链:原型链是原型对象创建过程的历史记录,当访问一个对象的某个属性时,会先在这个对象本身属性上查找,如果没有找到,则会去它的__proto__隐式原型上查找,即它的构造函数的prototype,如果还没有找到就会再在构造函数的prototype的__proto__中查找,这样一层一层向上查找就会形成一个链式结构
2)原型设计的问题:当查找一个对象的属性时,JavaScript 会根据原型链向上遍历对象的原型,直到找到给定名称的属性为止,直到到达原型链的顶部仍然没有找到指定的属性,就会返回 undefined
也可以理解为原型链继承时查找属性的过程是先查找自身属性,当自身属性不存在时,会在原型链中逐级查找
3)hasOwnProperty 函数:可以用来检查对象自身是否含有某个属性,返回值是布尔值,当属性不存在时不会向上查找对象原型链,hasOwnProperty是 JavaScript 中唯一一个处理属性但是不查找原型链的函数
4)getOwnPropertyNames 函数:可以获取对象所有的自身属性,返回值是由对象自身属性名称组成的数组,同样不会向上查找对象原型链
5)原型链的小结:
- 一直往上层查找,直到到null还没有找到,则返回undefined
Object.prototype.__proto__ === null- 所有从原型或更高级原型中的得到、执行的方法,其中的this在执行时,指向当前这个触发事件执行的对象
6)JavaScript的原型是为了实现对象间的联系,解决构造函数无法数据共享而引入的一个属性,而原型链是一个实现对象间联系即继承的主要方法
二、原型与原型链的常见面试题
-
谈谈你对原型的理解?
在 JavaScript 中,每当定义一个对象(函数也是对象)时候,对象中都会包含一些预定义的属性。其中每个函数对象都有一个prototype 属性,这个属性指向函数的原型对象,使用原型对象的好处是所有对象实例共享它所包含的属性和方法 -
什么是原型链?原型链解决的是什么问题?
1)原型链解决的主要是继承问题
2)每个对象拥有一个原型对象,通过 proto 指针指向其原型对象,并从中继承方法和属性,同时原型对象也可能拥有原型,这样一层一层,最终指向null(Object.proptotype.__proto__指向的是null)。这种关系被称为原型链(prototype chain),通过原型链一个对象可以拥有定义在其他对象中的属性和方法
3)构造函数 Parent、Parent.prototype 和 实例 p 的关系如下:(p.__proto__ === Parent.prototype)

-
prototype 和 proto 区别是什么?
1)prototype是构造函数的属性
2)__proto__是每个实例都有的属性,可以访问 [[prototype]] 属性
3)实例的__proto__与其构造函数的prototype指向的是同一个对象
3364

被折叠的 条评论
为什么被折叠?



