BME280嵌入式设计-基于STM32F103的温湿度气压控制板-支持蓝牙串口输出数据!!!

本文介绍了使用STM32F103单片机设计的一款集成了BME280传感器的温湿度气压控制板,该板通过IIC通信与BME280交互,同时利用HC-05蓝牙模块实现数据串口输出到手机或电脑。电路设计简洁,测试结果显示能正常工作,所有资料已开源。

摘要生成于 C知道 ,由 DeepSeek-R1 满血版支持, 前往体验 >

这里写自定义目录标题

简述

设计温湿度控制板时,我们往往会闪过大学期间用的单总线传输的DHT11。虽然DHT11可以检测温湿度,但是气压呢?
无意间发现BME280个模块,是集成温度湿度气压的传感器。通信方式可为IIC和SPI。
下面的内容会简单介绍电路和程序以及实物图。

电路设计

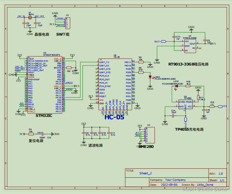
  1. 原理图如下,主要是用STM32F103控制HC-05和BME280,HC05用于蓝牙串口,通过手机或者电脑蓝牙,可以在串口检测窗中查看数据,减少了杜邦线的连接,某种程度上是增加了美观性。BME280和主控是IIC通信,具体接线如图所示,按图接即可实现IIC通信。其他电路则是辅助电路部分,不展开讲。
    在这里插入图片描述
  2. PCB和模型图以及实物图如下所示。

在这里插入图片描述
在这里插入图片描述
在这里插入图片描述

评论 3
添加红包

请填写红包祝福语或标题

红包个数最小为10个

红包金额最低5元

当前余额3.43前往充值 >
需支付:10.00
成就一亿技术人!
领取后你会自动成为博主和红包主的粉丝 规则
hope_wisdom
发出的红包
实付
使用余额支付
点击重新获取
扫码支付
钱包余额 0

抵扣说明:

1.余额是钱包充值的虚拟货币,按照1:1的比例进行支付金额的抵扣。
2.余额无法直接购买下载,可以购买VIP、付费专栏及课程。

余额充值