React16.3版本以前的生命周期

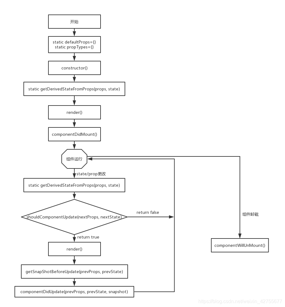
React16.3版本以后的生命周期



注意:
- componentWillMount()、componentWillReceiveProps()、componentWillUpdate()在React16.3新版本中都被移除;
- 在React16.3新版本的生命周期函数中,getSnapshotBeforeUpdate()生命周期函数必须要有返回值,且必须和componentDidUpdate()写在一起
- getDerivedStateFromProps
- 通过参数可以获取新的属性和状态
- 该函数是静态的
- 该函数的返回值会覆盖掉组件状态
- 该函数几乎是没有什么用
- getSnapshotBeforeUpdate
- 真实的DOM构建完成,但还未实际渲染到页面中。
- 在该函数中,通常用于实现一些附加的dom操作
- 该函数的返回值,会作为componentDidUpdate的第三个参数
详解
生命周期
生命周期:组件从诞生到销毁会经历一系列的过程,该过程就叫做生命周期。React在组件的生命周期中提供了一系列的钩子函数(类似于事件),可以让开发者在函数中注入代码,这些代码会在适当的时候运行。
生命周期仅存在于类组件中,函数组件每次调用都是重新运行函数,旧的组件即刻被销毁
旧版生命周期
React < 16.0.0
- constructor
- 同一个组件对象只会创建一次
- 不能在第一次挂载到页面之前,调用setState,为了避免问题,构造函数中严禁使用setState
- componentWillMount
- 正常情况下,和构造函数一样,它只会运行一次
- 可以使用setState,但是为了避免bug,不允许使用,因为在某些特殊情况下,该函数可能被调用多次
- render
- 返回一个虚拟DOM,会被挂载到虚拟DOM树中,最终渲染到页面的真实DOM中
- render可能不只运行一次,只要需要重新渲染,就会重新运行
- 严禁使用setState,因为可能会导致无限递归渲染
- componentDidMount
- 只会执行一次
- 可以使用setState
- 通常情况下,会将网络请求、启动计时器等一开始需要的操作,书写到该函数中
- 组件进入活跃状态
- componentWillReceiveProps
- 即将接收新的属性值
- 参数为新的属性对象
- 该函数可能会导致一些bug,所以不推荐使用
- shouldComponentUpdate
- 指示React是否要重新渲染该组件,通过返回true和false来指定
- 默认情况下,会直接返回true
- componentWillUpdate
- 组件即将被重新渲染
- componentDidUpdate
- 往往在该函数中使用dom操作,改变元素
- componentWillUnmount
- 通常在该函数中销毁一些组件依赖的资源,比如计时器
新版生命周期
React >= 16.0.0
React官方认为,某个数据的来源必须是单一的
- getDerivedStateFromProps
- 通过参数可以获取新的属性和状态
- 该函数是静态的
- 该函数的返回值会覆盖掉组件状态
- 该函数几乎是没有什么用
- getSnapshotBeforeUpdate
- 真实的DOM构建完成,但还未实际渲染到页面中。
- 在该函数中,通常用于实现一些附加的dom操作
- 该函数的返回值,会作为componentDidUpdate的第三个参数
React官方为什么要改它的生命周期
React16.3之前,用户在使用React的时候有一种反模式,组件的props和state同时控制数据(实现原理是在componentWillReceiveProps里监听props的变化,props是变化时使用this.setSate同步props和state的数据),数据来源不再单一。**React官方认为,某个数据的来源必须是单一的,否则很容易出现Bug。**且componentWillReceiveProps生命周期里用户可以操作this,所以在React16.3之后官方移除了componentWillReceiveProps,使用静态属性getDerivedStateFromProps(该属性几乎没什么用)来替代。

本文详细介绍了React组件的生命周期,包括16.3版本以前和以后的变更。重点讨论了被移除的生命周期方法,如componentWillMount等,以及新增的getDerivedStateFromProps和getSnapshotBeforeUpdate。React官方改动生命周期的主要目的是确保数据来源的单一性,减少潜在的Bug。
575

被折叠的 条评论
为什么被折叠?



