RZ7886/7888/7889/7899/TA6586小功率直流电机正反转驱动芯片简介
这几款功能引脚都是一样的,只是名称不一样,封装形式主要是SOP-8或DIP-8, 都是 DC 双向马达驱动电路,它适用于玩具等类的电机驱动、自动阀门电机驱动、电磁门锁驱动等。它有两个逻辑输入端子用来控制电机前进、后退及制动。该电路具有良好的抗干扰性,微小的待机电流、低的输出内阻,同时,他还具有内置二极管能释放感性负载的反向冲击电流。
- 特点
微小的待机电流,小于 2uA。
工作电压范围宽 3.0V~14V…
有紧急停止功能
有过热保护功能
有过流嵌流及短路保护功能
封装外形为: DIP8


- 真值表

- 极限值

- 电特性

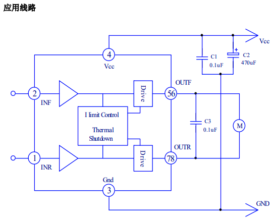
- 应用电路

2万+

被折叠的 条评论
为什么被折叠?



