【Multisim仿真】利用运算放大器产生方波、三角波发生器
于 2022-06-11 16:40:04 首次发布
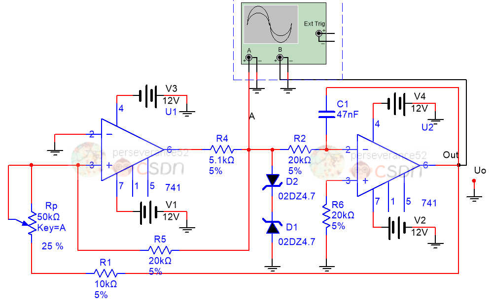
该博客介绍了如何使用Multisim14平台通过运算放大器构建方波和三角波信号发生器。博主表达了对内容被盗用并用于营利的不满,并决定不再公开相关资源,鼓励读者根据提供的原理图自行搭建电路。文中并未提供具体电路细节和仿真步骤。
该博客介绍了如何使用Multisim14平台通过运算放大器构建方波和三角波信号发生器。博主表达了对内容被盗用并用于营利的不满,并决定不再公开相关资源,鼓励读者根据提供的原理图自行搭建电路。文中并未提供具体电路细节和仿真步骤。
2105

被折叠的 条评论
为什么被折叠?