【PCB开源分享】STC32G12K128/STC8H8K64U开发板
于 2022-07-17 20:51:45 首次发布
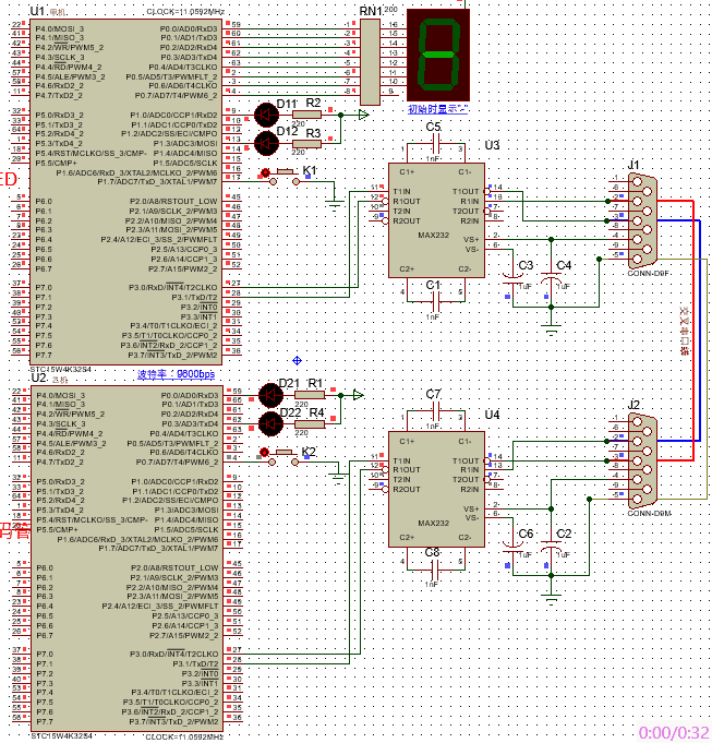
本文详细介绍了STC32G12K128/STC8H8K64U开发板的开源设计,包括更新的S2版本原理图,STC-ISP工具的使用,以及开发板的功能和接口说明。在制作过程中,作者分享了焊接和调试的挑战与解决办法,提供了一波三折的制作历程。

订阅专栏 解锁全文
5678

被折叠的 条评论
为什么被折叠?



