基于AD9833波形发生器DIY制作
- 📄 AD9833输出信号频率范围:12.5 MHz - 0.1 Hz;实际上,设置到12MHz频率,原输出波形已经失真了。个人DIY作品,方波和三角波1MHz以内,经运放放大,可以保持原波形的放大效果,正弦波的频率要高一些,具体看下面的有关波形输出实测。
- 🎉制作初衷,网上卖现成的AD9833模块,需要几十块,了解了主控价格几块钱,于是参考网上资料进行自制。
- 📍开源链接:
https://oshwhub.com/perseverance51/ad9833-mu-kuai - 🍁原理图主要部分参考:

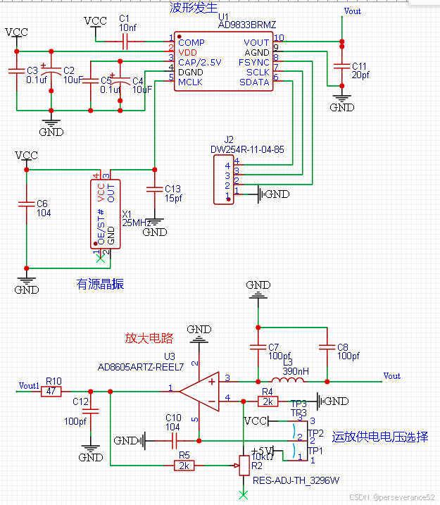
- 📜初版本是将原输出信号经过2阶RC滤波,经过一个有极性电容耦合到运放正向采样端:


📐三角波输出
🔖原波形输出指上面的Vout输出,放大输出指Vout1输出。
-
🌿2KHz原波形输出

-
🌿经过放大后的输出的波形:

-
20KHz三角波,原波形

-
20KHz三角波,放大波形:

-
120KHz,原波形

-
120KHz,放大波形

-
1MHz,三角波

-
1MHz,三角波,放大输出(几乎变成正弦波)

🧬正弦波
-
🌿120KHz正弦波,原波形输出

-
🌿120KHz正弦波,放大后输出波形:

-
1MHz正弦波

-
1MHz正弦波,放大输出

-
6MHz正弦波,原波形(失真较严重)

-
6MHz正弦波,放大波形

⌛方波测试
-
1MHz的方波,原波形

-
1MHz放大后的输出波形

-
120KHz 方波输出:

-
120KHz 方波放大输出波形

-
20KHz 原波形输出

-
20KHz 放大波形输出(几乎没有什么增益效果)

-
📍相关电路以开源:
https://oshwhub.com/perseverance51/ad9833-mu-kuai

2742

被折叠的 条评论
为什么被折叠?



