前言:
消息推送常常在APP运营过程中,作为提高活跃,增加用户粘性的利器被广泛使用。产运的同学更希望可以看到每场推送活动后的实际统计数据。例如推送的时效性,渠道的推送成功率,到达率和用户的点击率。对于海量推送数据的统计与查询也面临着不小的挑战,本文主要对Flink实时计算技术在海量推送消息实时统计场景进行介绍
一、消息推送是什么
消息推送是一种产运同学通过推送工具主动给APP用户发送消息,消息可直接显示在手机通知栏,能起到提醒用户、增强用户黏性的作用,由于其投放精准、成本低廉是产品及运营团队常用的手段。
二、现有消息推送架构
2.1 消息推送的作用
产品侧:功能提醒,引导用户关注,提高产品功能使用率与用户体验。
运营侧:活动运营,促销活动告知,提高用户参与度与粘性;召回用户 / 提高活跃度与留存等等
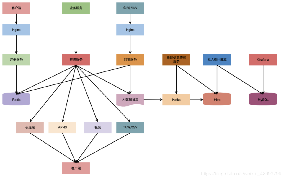
2.2. 消息推送服务系统架构梳理

2.2. 存在的问题:
- 日志量大,同步延迟
- 推送服务日志数据平均每小时1G左右,峰值5G左右,数据同步延迟4小时左右。
- 存在大量无效日志和重复落地的数据
- 由于数据量级过大,业务排查问题时跑一

本文介绍了Flink在海量消息推送实时统计场景的应用,分析了现有消息推送架构存在的问题,阐述了选择Flink的原因及其重要特性,如事件驱动、流与批处理、有状态计算等,并给出了具体的应用案例。
最低0.47元/天 解锁文章
6124

被折叠的 条评论
为什么被折叠?



