ZooKeeper服务器启动
1.单机版服务器启动
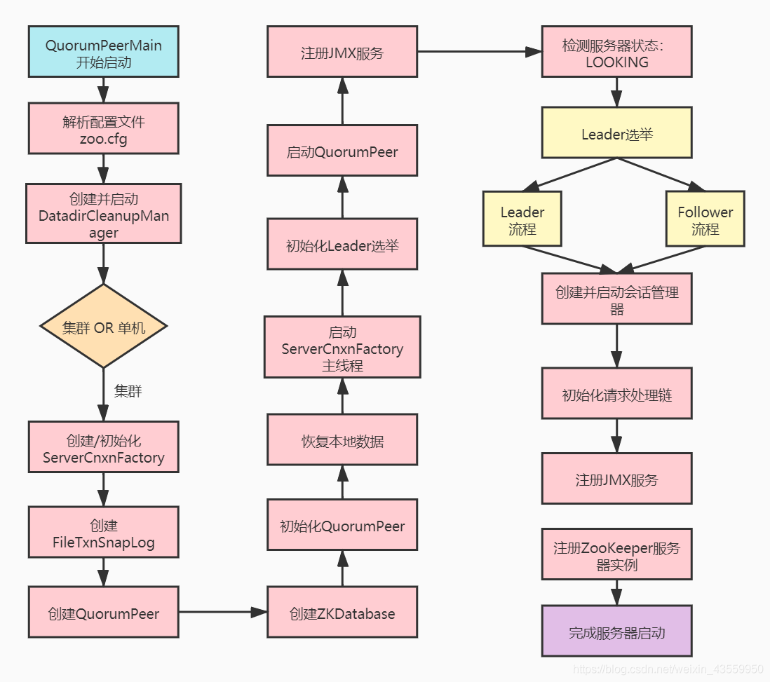
ZooKeeper服务器的启动,大体可以分为下面五个主要步骤:配置文件解析、初始化数据管理器、初始化网络I/O管理器、数据恢复和对外服务。流程如下图所示:

2.集群版服务器启动

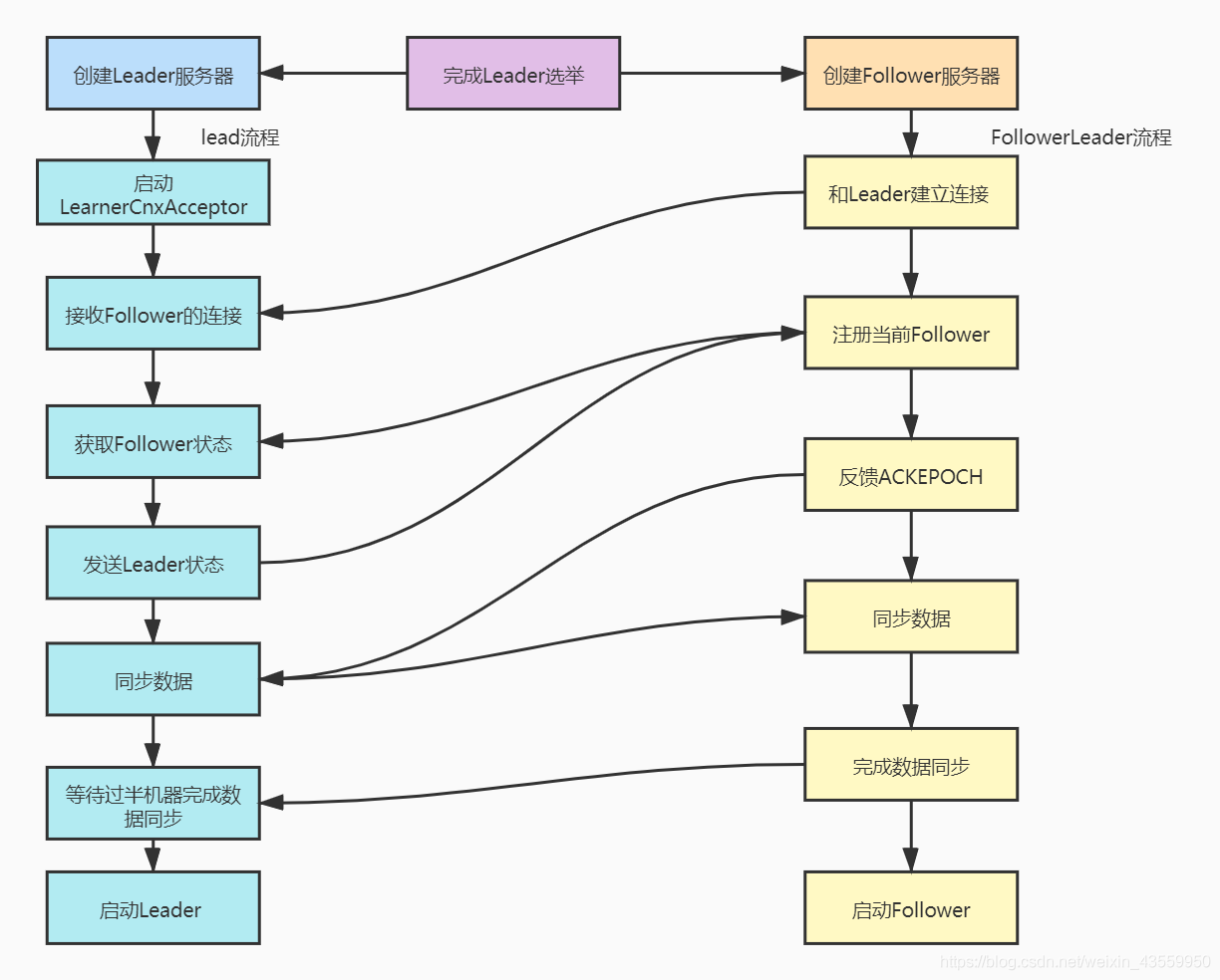
Leader和Follower启动期交互过程

1.创建Leader服务器和Follower服务器
2.Leader服务器启动Follower接收器LearnerCnxAcceptor
3.Leader服务器开始和Leader建立连接
4.Leader服务器创建LearnerHandler
5.向Leader注册
6.Leader解析Learner信息,计算新的epoch
7.发送Leader状态
8.Learner发送ACK消息
9.数据同步
10.启动Leader和Learner服务器
Leader和Follower启动
1.创建并启动会话管理器
2.初始化ZooKeeper的请求处理链
3.注册JMX服务
2113

被折叠的 条评论
为什么被折叠?



