Question 1:Money Robbing
A robber is planning to rob houses along a street. Each house has a certain amount of money
stashed, the only constraint stopping you from robbing each of them is that adjacent houses have
security system connected and it will automatically contact the police if two adjacent houses were
broken into on the same night.
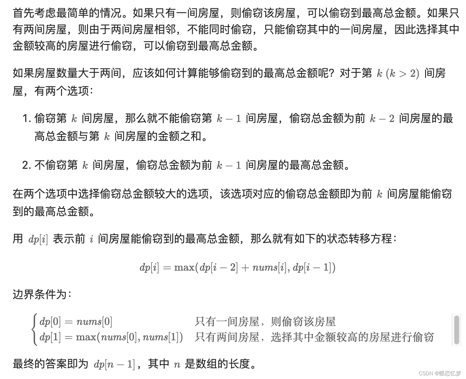
- Given a list of non-negative integers representing the amount of money of each house,
determine the maximum amount of money you can rob tonight without alerting the police. - What if all houses are arranged in a circle?
1. 代码如下
class Solution {
public int rob(int[] nums) {
int n = nums.length;
if(n==1) return nums[0];
int ans=0,x=nums[0],y=0;
for(int i=2;i<=n;i++ ){
ans=Math.max(x,y+nums[i-1]);
y=x;
x=ans;
}
return ans;
}
}
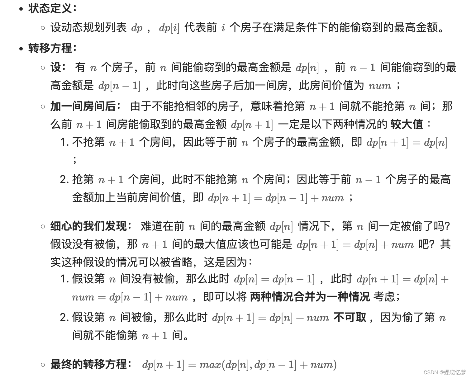
2.思路分析

3.复杂度分析
时间复杂度:O(n),其中 n是数组长度。只需要对数组遍历一次。
空间复杂度:O(1)。使用滚动数组,可以只存储前两间房屋的最高总金额,而不需要存储整个数组的结果,因此空间复杂度是 O(1)。
围成圈情况

代码如下
class Solution {
public int rob(int[] nums) {
int n = nums.length;
int ans=nums[0],x=nums[0],y=0;
if(n==1) return x;
for(int i=2;i<=n-1;i++){
ans=Math.max(x,y+nums[i-1]);
y=x;
x=ans;
}
int cnt=nums[n-1];
x=nums[n-1];y=0;
for(int i=n-2;i>=1;i--){
cnt=Math.max(x,y+nums[i]);
y=x;
x=cnt;
}
return ans>cnt?ans:cnt;
}
}
思路分析

复杂度分析
时间复杂度 O(N) : 两次遍历 nums 需要线性时间;
空间复杂度 O(1)
博客围绕房屋抢劫问题展开,该问题要求在不触发相邻房屋安保系统的前提下,计算可抢劫的最大金额。使用动态规划算法解决,给出代码、思路及复杂度分析,还考虑了房屋围成圈的情况,时间复杂度均为 O(n),空间复杂度为 O(1)。
1340

被折叠的 条评论
为什么被折叠?



