1 GoogLeNet
1.1 模型介绍
GoogLeNet作为2014年ILSVRC在分类任务上的冠军,以6.65%的错误率力压VGGNet等模型,在分类的准确率上面相比过去两届冠军ZFNet和AlexNet都有很大的提升。从名字GoogLeNet可以知道这是来自谷歌工程师所设计的网络结构,而名字中GoogLeNet更是致敬了LeNet [ 0 ] ^{[0]} [0]。GoogLeNet中最核心的部分是其内部子网络结构Inception,该结构灵感来源于NIN,至今已经经历了四次版本迭代(Inception v 1 − 4 _{v1-4} v1−4)。

图 1 Inception性能比较图
1.2 模型结构

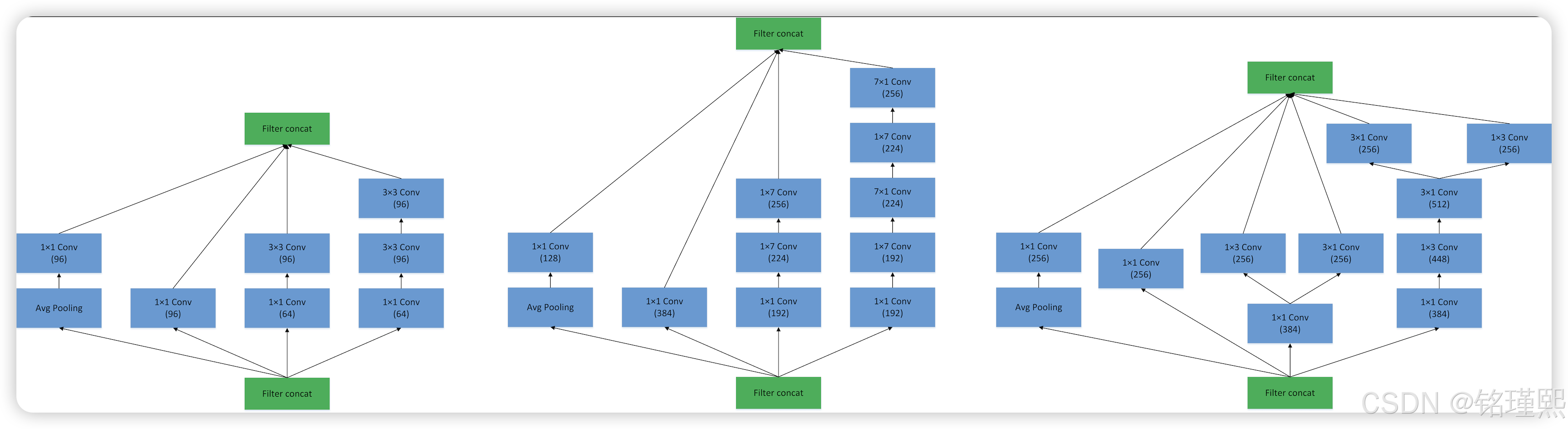
图 2 GoogLeNet网络结构图
如图4.9中所示,GoogLeNet相比于以前的卷积神经网络结构,除了在深度上进行了延伸,还对网络的宽度进行了扩展,整个网络由许多块状子网络的堆叠而成,这个子网络构成了Inception结构。图4.9为Inception的四个版本:
I
n
c
e
p
t
i
o
n
v
1
Inception_{v1}
Inceptionv1在同一层中采用不同的卷积核,并对卷积结果进行合并;
I
n
c
e
p
t
i
o
n
v
2
Inception_{v2}
Inceptionv2组合不同卷积核的堆叠形式,并对卷积结果进行合并;
I
n
c
e
p
t
i
o
n
v
3
Inception_{v3}
Inceptionv3则在
v
2
v_2
v2基础上进行深度组合的尝试;
I
n
c
e
p
t
i
o
n
v
4
Inception_{v4}
Inceptionv4结构相比于前面的版本更加复杂,子网络中嵌套着子网络。
I n c e p t i o n v 1 Inception_{v1} Inceptionv1


I n c e p t i o n v 2 Inception_{v2} Inceptionv2



I n c e p t i o n v 3 Inception_{v3} Inceptionv3

I n c e p t i o n v 4 Inception_{v4} Inceptionv4



图 3 Inception v 1 − 4 _{v1-4} v1−4结构图
表 4 GoogLeNet中Inception v 1 _{v1} v1网络参数配置
| 网络层 | 输入尺寸 | 核尺寸 | 输出尺寸 | 参数个数 |
|---|---|---|---|---|
| 卷积层 C 11 C_{11} C11 | H × W × C 1 H\times{W}\times{C_1} H×W×C1 | 1 × 1 × C 2 / 2 1\times1\times{C_2}/2 1×1×C2/2 | H 2 × W 2 × C 2 \frac{H}{2}\times\frac{W}{2}\times{C_2} 2H×2W×C2 | ( 1 × 1 × C 1 + 1 ) × C 2 (1\times1\times{C_1}+1)\times{C_2} (1×1×C1+1)×C2 |
| 卷积层 C 21 C_{21} C21 | H × W × C 2 H\times{W}\times{C_2} H×W×C2 | 1 × 1 × C 2 / 2 1\times1\times{C_2}/2 1×1×C2/2 | H 2 × W 2 × C 2 \frac{H}{2}\times\frac{W}{2}\times{C_2} 2H×2W×C2 | ( 1 × 1 × C 2 + 1 ) × C 2 (1\times1\times{C_2}+1)\times{C_2} (1×1×C2+1)×C2 |
| 卷积层 C 22 C_{22} C22 | H × W × C 2 H\times{W}\times{C_2} H×W×C2 | 3 × 3 × C 2 / 1 3\times3\times{C_2}/1 3×3×C2/1 | H × W × C 2 / 1 H\times{W}\times{C_2}/1 H×W×C2/1 | ( 3 × 3 × C 2 + 1 ) × C 2 (3\times3\times{C_2}+1)\times{C_2} (3×3×C2+1)×C2 |
| 卷积层 C 31 C_{31} C31 | H × W × C 1 H\times{W}\times{C_1} H×W×C1 | 1 × 1 × C 2 / 2 1\times1\times{C_2}/2 1×1×C2/2 | H 2 × W 2 × C 2 \frac{H}{2}\times\frac{W}{2}\times{C_2} 2H×2W×C2 | ( 1 × 1 × C 1 + 1 ) × C 2 (1\times1\times{C_1}+1)\times{C_2} (1×1×C1+1)×C2 |
| 卷积层 C 32 C_{32} C32 | H × W × C 2 H\times{W}\times{C_2} H×W×C2 | 5 × 5 × C 2 / 1 5\times5\times{C_2}/1 5×5×C2/1 | H × W × C 2 / 1 H\times{W}\times{C_2}/1 H×W×C2/1 | ( 5 × 5 × C 2 + 1 ) × C 2 (5\times5\times{C_2}+1)\times{C_2} (5×5×C2+1)×C2 |
| 下采样层 S 41 S_{41} S41 | H × W × C 1 H\times{W}\times{C_1} H×W×C1 | 3 × 3 / 2 3\times3/2 3×3/2 | H 2 × W 2 × C 2 \frac{H}{2}\times\frac{W}{2}\times{C_2} 2H×2W×C2 | 0 0 0 |
| 卷积层 C 42 C_{42} C42 | H 2 × W 2 × C 2 \frac{H}{2}\times\frac{W}{2}\times{C_2} 2H×2W×C2 | 1 × 1 × C 2 / 1 1\times1\times{C_2}/1 1×1×C2/1 | H 2 × W 2 × C 2 \frac{H}{2}\times\frac{W}{2}\times{C_2} 2H×2W×C2 | ( 3 × 3 × C 2 + 1 ) × C 2 (3\times3\times{C_2}+1)\times{C_2} (3×3×C2+1)×C2 |
| 合并层 M M M | H 2 × W 2 × C 2 ( × 4 ) \frac{H}{2}\times\frac{W}{2}\times{C_2}(\times4) 2H×2W×C2(×4) | 拼接 | H 2 × W 2 × ( C 2 × 4 ) \frac{H}{2}\times\frac{W}{2}\times({C_2}\times4) 2H×2W×(C2×4) | 0 0 0 |
1.3 模型特性
-
采用不同大小的卷积核意味着不同大小的感受野,最后拼接意味着不同尺度特征的融合;
-
之所以卷积核大小采用1、3和5,主要是为了方便对齐。设定卷积步长stride=1之后,只要分别设定pad=0、1、2,那么卷积之后便可以得到相同维度的特征,然后这些特征就可以直接拼接在一起了;
-
网络越到后面,特征越抽象,而且每个特征所涉及的感受野也更大了,因此随着层数的增加,3x3和5x5卷积的比例也要增加。但是,使用5x5的卷积核仍然会带来巨大的计算量。 为此,文章借鉴NIN2,采用1x1卷积核来进行降维。
如果你也想玩GPT4,市场独享4.0一般在190-230/月,而且官网麻烦,如果想低成本玩GPT4,可以加v:l715666082,加v时刻备注:GPT4
此外,小编为了解决官网的提问次数限制,做了一个账号池,官方事每个号40次/3h提问题次数,通过账号池技术,不用等次数刷新,跟原版的体验感是一样的,因为好用实惠,续费还是很多的

320

被折叠的 条评论
为什么被折叠?



