Liquor#
码龄6年
关注
提问 私信
  • 博客:15,143
    15,143
    总访问量
  • 45
    原创
  • 1,220,323
    排名
  • 92
    粉丝
  • 0
    铁粉
IP属地以运营商信息为准,境内显示到省(区、市),境外显示到国家(地区)
IP 属地:黑龙江省
  • 加入CSDN时间: 2018-11-30
博客简介:

weixin_43875669的博客

查看详细资料
个人成就
  • 获得98次点赞
  • 内容获得7次评论
  • 获得78次收藏
创作历程
  • 28篇
    2024年
  • 18篇
    2021年
成就勋章
TA的专栏
  • PAT乙级
    17篇
  • 最近
  • 文章
  • 代码仓
  • 资源
  • 问答
  • 帖子
  • 视频
  • 课程
  • 关注/订阅/互动
  • 收藏
搜TA的内容
搜索 取消

代码随想录算法训练营第三十九天 |452. 用最少数量的箭引爆气球 738.单调递增的数 968.监控二叉树(一刷跳过) 435. 无重叠区间 763.划分字母区间 56. 合并区间

【代码】代码随想录算法训练营第三十九天 |452. 用最少数量的箭引爆气球 738.单调递增的数 968.监控二叉树(一刷跳过) 435. 无重叠区间 763.划分字母区间 56. 合并区间。
原创
发布博客 2024.03.30 ·
223 阅读 ·
2 点赞 ·
0 评论 ·
0 收藏

糟糕了,刚才没保存上,懒得弄了 直接截屏了

原创
发布博客 2024.03.29 ·
233 阅读 ·
2 点赞 ·
0 评论 ·
0 收藏

代码随想录算法训练营第三十二天 |122.买卖股票的最佳时机II 55. 跳跃游戏 45.跳跃游戏II

【代码】代码随想录算法训练营第三十二天 |122.买卖股票的最佳时机II 55. 跳跃游戏 45.跳跃游戏II。
原创
发布博客 2024.03.23 ·
280 阅读 ·
2 点赞 ·
0 评论 ·
0 收藏

代码随想录算法训练营第三十一天 | 455.分发饼干 376. 摆动序列 53. 最大子序和

【代码】代码随想录算法训练营第三十一天 | 455.分发饼干 376. 摆动序列 53. 最大子序和。
原创
发布博客 2024.03.22 ·
316 阅读 ·
2 点赞 ·
0 评论 ·
0 收藏

代码随想录算法训练营第二十九天 |491. 非递减子序列 46.全排列 47.全排列 II

【代码】代码随想录算法训练营第二十九天 |491. 非递减子序列 46.全排列 47.全排列 II。
原创
发布博客 2024.03.21 ·
334 阅读 ·
2 点赞 ·
0 评论 ·
4 收藏

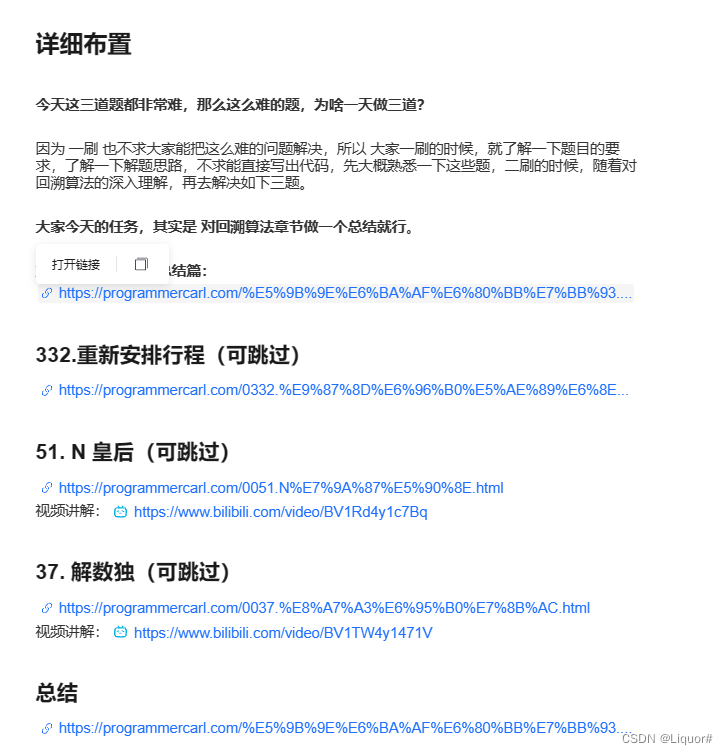
代码随想录算法训练营第三十天 |回溯总结

https://programmercarl.com/%E5%9B%9E%E6%BA%AF%E6%80%BB%E7%BB%93.html
原创
发布博客 2024.03.21 ·
236 阅读 ·
2 点赞 ·
0 评论 ·
0 收藏

代码随想录算法训练营第二十八天 | 93.复原IP地址 78.子集 90.子集II

【代码】代码随想录算法训练营第二十八天 | 93.复原IP地址 78.子集 90.子集II。
原创
发布博客 2024.03.19 ·
328 阅读 ·
2 点赞 ·
0 评论 ·
0 收藏

代码随想录算法训练营第二十七天 | 39. 组合总和 40.组合总和II 131.分割回文串

【代码】代码随想录算法训练营第二十七天 | 39. 组合总和 40.组合总和II 131.分割回文串。
原创
发布博客 2024.03.18 ·
267 阅读 ·
8 点赞 ·
0 评论 ·
1 收藏

代码随想录算法训练营第二十五天 | 216.组合总和III 17.电话号码的字母组合

【代码】代码随想录算法训练营第二十五天 | 216.组合总和III 17.电话号码的字母组合。
原创
发布博客 2024.03.18 ·
227 阅读 ·
2 点赞 ·
0 评论 ·
0 收藏

代码随想录算法训练营第二十三天 | 77. 组合

【代码】代码随想录算法训练营第二十三天 | 77. 组合。
原创
发布博客 2024.03.14 ·
295 阅读 ·
3 点赞 ·
0 评论 ·
0 收藏

代码随想录算法训练营第二十二天 | 235. 二叉搜索树的最近公共祖先 701.二叉搜索树中的插入操作 450.删除二叉搜索树中的节点

【代码】代码随想录算法训练营第二十一天 | 235. 二叉搜索树的最近公共祖先 701.二叉搜索树中的插入操作 450.删除二叉搜索树中的节点。
原创
发布博客 2024.03.13 ·
239 阅读 ·
3 点赞 ·
0 评论 ·
5 收藏

代码随想录算法训练营第二十天 | 530.二叉搜索树的最小绝对差 501.二叉搜索树中的众数 236. 二叉树的最近公共祖先

【代码】代码随想录算法训练营第二十天 | 530.二叉搜索树的最小绝对差 501.二叉搜索树中的众数 236. 二叉树的最近公共祖先。
原创
发布博客 2024.03.12 ·
141 阅读 ·
4 点赞 ·
0 评论 ·
1 收藏

代码随想录算法训练营第十九天 | 513找树左下角的值 112路径总和 1106从中序与后序遍历序列构造二叉树 654最大二叉树 617合并二叉树 700二叉搜索树中的搜索 98验证二叉搜索树

【代码】代码随想录算法训练营第十九天 | 513找树左下角的值 112路径总和 1106从中序与后序遍历序列构造二叉树 654最大二叉树 617合并二叉树 700二叉搜索树中的搜索 98验证二叉搜索树。
原创
发布博客 2024.03.11 ·
340 阅读 ·
3 点赞 ·
0 评论 ·
5 收藏

代码随想录算法训练营第十七天 | 110.平衡二叉树 257. 二叉树的所有路径 404.左叶子之和(优先掌握递归)

【代码】代码随想录算法训练营第十七天 | 110.平衡二叉树 257. 二叉树的所有路径 404.左叶子之和(优先掌握递归)
原创
发布博客 2024.03.08 ·
172 阅读 ·
3 点赞 ·
0 评论 ·
2 收藏

代码随想录算法训练营第十六天 | 二叉树的层序遍历 226. 翻转二叉树 101. 对称二叉树 (优先掌握递归)

【代码】代码随想录算法训练营第十六天 | 二叉树的层序遍历 226. 翻转二叉树 101. 对称二叉树 (优先掌握递归)
原创
发布博客 2024.03.07 ·
183 阅读 ·
5 点赞 ·
0 评论 ·
4 收藏

代码随想录算法训练营第十五天 | 二叉树的层序遍历 226. 翻转二叉树 101. 对称二叉树 (优先掌握递归)

【代码】代码随想录算法训练营第十五天 | 二叉树的层序遍历 226. 翻转二叉树 101. 对称二叉树 (优先掌握递归)
原创
发布博客 2024.03.07 ·
334 阅读 ·
3 点赞 ·
0 评论 ·
3 收藏

代码随想录算法训练营第十四天 | 递归遍历 迭代遍历 统一迭代

/中序遍历public:if (root!while (!if (node!// 将该节点弹出,避免重复操作,下面再将右中左节点添加到栈中// 添加右节点(空节点不入栈)// 添加中节点// 中节点访问过,但是还没有处理,加入空节点做为标记。// 添加左节点(空节点不入栈)} else { // 只有遇到空节点的时候,才将下一个节点放进结果集st.pop();// 将空节点弹出// 重新取出栈中元素st.pop();// 加入到结果集。
原创
发布博客 2024.03.05 ·
500 阅读 ·
4 点赞 ·
1 评论 ·
1 收藏

代码随想录算法训练营第十三天 |(一刷至少需要理解思路) 239. 滑动窗口最大值 347. 前 K 个高频元素

【代码】代码随想录算法训练营第十二天 |(一刷至少需要理解思路) 239. 滑动窗口最大值 347. 前 K 个高频元素。
原创
发布博客 2024.03.04 ·
201 阅读 ·
3 点赞 ·
0 评论 ·
0 收藏

代码随想录算法训练营第十一天 |20. 有效的括号 150. 逆波兰表达式求值 1047. 删除字符串中的所有相邻重复项

【代码】代码随想录算法训练营第十一天 |20. 有效的括号 150. 逆波兰表达式求值 1047. 删除字符串中的所有相邻重复项。
原创
发布博客 2024.03.02 ·
173 阅读 ·
5 点赞 ·
0 评论 ·
2 收藏

代码随想录算法训练营第十天 | 225. 用队列实现栈 232. 用栈实现队列

【代码】代码随想录算法训练营第十天 | 225. 用队列实现栈 232. 用栈实现队列。
原创
发布博客 2024.03.01 ·
204 阅读 ·
2 点赞 ·
0 评论 ·
0 收藏
加载更多