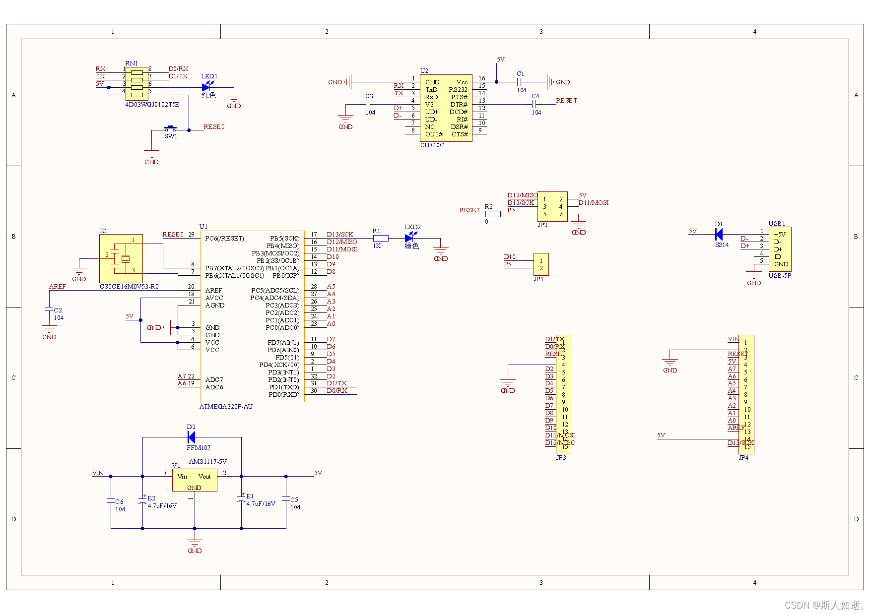
一、原理图与Boom表
Boom表对应立创商城元件编号

二、烧录部分
1.打开示例中的 ArduinoISP 工程
2.根据实际作为烧录器的板子,选择对应的端口和板子写入该工程。
如选用 Arduino uno R3 则需要在烧录的时候,开发板需要选用该板子的信号
3.连接烧录器和待烧录的板子
| 烧录器 | 待烧录 | 序号 |
|---|---|---|
| D12 | D12 | 1 MISO |
| 5V | 5V | 2 VCC |
| D13 | D13 | 3 SCK |
| D11 | D11 | 4 MOSI |
| D10 | reset | 5 RES |
| GND | GND | 6 GND |
4.将开发板型号改为被烧录的开发板型号(想要设置成的型号)
| 开发板 | Arduino Nano |
|---|---|
| 端口 | COM? |
| Processor | ATmega328P |
| 编程器 | Arduino as ISP |
5.烧录引导程序,等待烧录成功
如果设计了ch340的自动下载,则直接换到usb口进行上传程序,选择对应的开发板型号
(也就是步骤4选择的型号)和端口号,就可以直接用了。
如果进行步骤6后,将会覆盖引导,导致自动下载失效,usb上传程序功能就失效了,需要重新烧录引到程序。
2124

被折叠的 条评论
为什么被折叠?



