睿里睿气
码龄6年
关注
提问 私信
  • 博客:163,804
    动态:4
    163,808
    总访问量
  • 494
    原创
  • 20,331
    排名
  • 69
    粉丝
  • 0
    铁粉

个人简介:全栈工程师

IP属地以运营商信息为准,境内显示到省(区、市),境外显示到国家(地区)
IP 属地:广东省
  • 加入CSDN时间: 2019-01-29
博客简介:

weixin_44630050的博客

查看详细资料
  • 原力等级
    当前等级
    3
    当前总分
    408
    当月
    1
个人成就
  • 获得74次点赞
  • 内容获得24次评论
  • 获得229次收藏
  • 代码片获得208次分享
创作历程
  • 1篇
    2025年
  • 6篇
    2024年
  • 6篇
    2023年
  • 13篇
    2022年
  • 30篇
    2021年
  • 258篇
    2020年
  • 180篇
    2019年
成就勋章
TA的专栏
  • 业务逻辑
    3篇
  • C语言
    30篇
  • 搭建一个开源项目
    16篇
  • Linux
    16篇
  • JavaScript
    38篇
  • Android
    47篇
  • Gradle
    9篇
  • Github
    1篇
  • Java并发
    27篇
  • 嵌入式项目
    1篇
  • Python爬虫
    16篇
  • python
    59篇
  • HTML
    86篇
  • Java
    158篇
兴趣领域 设置
  • 大数据
    mysql
  • 后端
    spring
  • 服务器
    linux
  • 最近
  • 文章
  • 代码仓
  • 收藏
  • 关注/订阅/互动
  • 资源
  • 问答
  • 帖子
  • 视频
  • 课程
搜TA的内容
搜索 取消

linux内核体系结构

原创
发布博客 2025.01.01 ·
134 阅读 ·
3 点赞 ·
0 评论 ·
0 收藏

远场P2P穿越

【代码】远场P2P穿越。
原创
发布博客 2024.12.29 ·
581 阅读 ·
4 点赞 ·
0 评论 ·
4 收藏

Vector不清晰点学习&易错点

是一个广义指针它可以是指针,也可以是一个可对其执行类似指针得操作-如解除引用(如operator*())和递增(operator++())STL中每个容器类都定义了一个合适的迭代器,该迭代器的类型是一个名为iterator的typedef,作用域是整个类例如:为vector的double类型规范声明一个迭代器// pd 一个迭代器// pd指向了第一个元素*pd = 22.3;++pd;// 让pd指向下一个元素// 自动推到类型。
原创
发布博客 2024.09.29 ·
519 阅读 ·
5 点赞 ·
0 评论 ·
10 收藏

IPSec隧道协议学习(一)

机密性完整性(即传输的数据不被修改)验证服务一种开放标准的安全框架结构基于AH、ESP等安全协议的基础上网络层隧道协议。
原创
发布博客 2024.09.25 ·
770 阅读 ·
13 点赞 ·
0 评论 ·
9 收藏

GRE隧道协议学习笔记

什么叫三层网络协议,在网络层常见的就是下面几种协议,ICMP不认识,IP总认识吧。所以为了安全肯定还得用几种加密技术来进一步匿名化你的信息。
原创
发布博客 2024.09.22 ·
1314 阅读 ·
12 点赞 ·
0 评论 ·
18 收藏

前端知识积累

CSSOM即(CSS 对象模型)。CSSOM是一种将 CSS 样式表解析为可被 JavaScript 操作的对象结构的模型。它允许 JavaScript 访问和修改 CSS 样式信息,从而实现动态地更改页面的样式。例如,通过CSSOM,可以使用 JavaScript 来获取某个元素的样式属性值、修改样式属性、添加或删除样式规则等。以下是一个简单的示例,展示如何通过CSSOM#myElementcolor。
原创
发布博客 2024.09.22 ·
450 阅读 ·
3 点赞 ·
0 评论 ·
8 收藏

P2p网络性能测度及监测系统模型

OSI中的位置-> 网络层。该种类型成为超级对等节点。
原创
发布博客 2024.07.14 ·
814 阅读 ·
5 点赞 ·
0 评论 ·
4 收藏

Android连载46-wpa_supplicant中的P2P(1)

后记:毕业已经五年有余,脱离了语数外物理化很多年,如果现在再让我拿起这些东西,可能读起来用晦涩难懂来形容一点不为过,反而研读历史、地理、政治、金融、法律一些书籍更为得心应手或者说孜孜不倦,这就是所谓兴趣驱动吧,不把它作为任务反而更有动力,但是一旦作为考核的对象,也许就兴趣大减。
原创
发布博客 2023.07.27 ·
676 阅读 ·
0 点赞 ·
0 评论 ·
1 收藏

Android连载45-WifiService和P2P详解

包含两个阶段:GO negotiation: 协商谁来做GOProvisioning: 借助WSC来交换安全配置信息,此后,GC就可以利用安全信息配置来关联GO协商过程会利用一种名为P2p Public Action类型的帧来交换信息协商的过程,经历三次帧交换,他们之间交换的报文,无需了解,知道了也会忘,知道个过程即可,如果要搞这种,再去详细了解网上偷来的图,三次帧交换的过程,协商。
原创
发布博客 2023.07.23 ·
616 阅读 ·
0 点赞 ·
0 评论 ·
1 收藏

Gradle连载9-分模块的形式引入APK

【代码】Gradle连载9-分模块的形式引入APK。
原创
发布博客 2023.07.20 ·
238 阅读 ·
0 点赞 ·
0 评论 ·
0 收藏

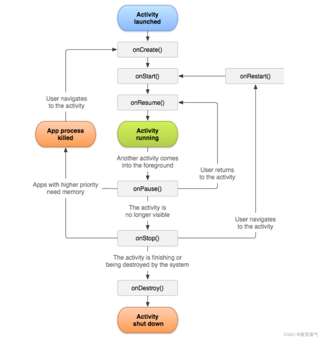
Android四大组件的启动

四大组件的启动Activity的启动1.startActivity通常使用startActivity函数来启动一个Activitypublic void startActivity(Intent intent) { this.startActivity(intent ,null);}public void startActivity(Intent intent, @Nullable Bundle options) { ... if (options != null) { star
原创
发布博客 2023.04.10 ·
446 阅读 ·
0 点赞 ·
0 评论 ·
0 收藏

Android四大组件总结

注意点:如果一个组件通过startService() (会有onStartCommand()方法的调用)来启动服务,则该服务将会保持运行状态,直到它停止使用stopSelf()或者另一个组件通过stopService()来停止它;如果一个组件调用bindService()来创建服务(并且不调用onStartCommand()),那么只要该组件绑定了服务,该服务就会运行起来,一旦服务从所有的客户端解除绑定,系统就会销毁它。
原创
发布博客 2023.03.21 ·
403 阅读 ·
0 点赞 ·
0 评论 ·
1 收藏

Android连载44-WPA_Supplicant相关学习

这是一个开源项目,实现了Station对无线网络进行管理和控制的功能。
原创
发布博客 2023.02.18 ·
782 阅读 ·
0 点赞 ·
0 评论 ·
0 收藏

Java连载157-try...with...resource

一、使用try…with…resourcepackage com.newJava;import java.io.FileInputStream;import java.io.IOException;import java.io.InputStream;public class D157_tryWithResource { public static void main(String[] args) { String address = "E:\\d05_gitcode\\Java\
e
原创
发布博客 2022.12.11 ·
157 阅读 ·
0 点赞 ·
0 评论 ·
0 收藏

Android连载43-网络管理相关分析

一、常用adb命令// 用于查询网络状态以及网络连接等相关日志adb shell dumpsys connectivity例如:下面是查询我的huawei P20的详情NetworkFactories for: UntrustedWifiNetworkFactory Ethernet TelephonyNetworkFactory[1] WifiNetworkFactory TelephonyNetworkFactory[0] PhoneSwitcherNetworkRequstListener P
原创
发布博客 2022.12.11 ·
445 阅读 ·
0 点赞 ·
0 评论 ·
1 收藏

C连载28-宏、编译宏、select、epoll函数

define是C语言中的一个宏定义,用来建一个标识符定义为一个字符串,该标识符被称为宏名,被定义的字符串称为替换文本例如:#define PI 3.1415926 #define A(x) x。
原创
发布博客 2022.11.22 ·
196 阅读 ·
0 点赞 ·
0 评论 ·
1 收藏

Android连载43-Netd相关学习笔记

手动阀
原创
发布博客 2022.10.28 ·
648 阅读 ·
0 点赞 ·
0 评论 ·
1 收藏

Gradle连载8-构建的应用类型和使用混淆、共享库

每个BuildType还会生成相应的assemble任务,如果常用的assembleRelease和assembleDebug就是Gradle自动生成的两个Task任务,他们是release和debug,这两个BuildType自动创建生成的,执行相应的assemble任务,就能生成对应BuildType的所有apk。新增的BuildTYpe名字,不能是main、androidTest,这两个已经被占用了。每一个BuildTYpe都会生成一个SourceSet,默认位置就是src//...
原创
发布博客 2022.08.13 ·
293 阅读 ·
0 点赞 ·
0 评论 ·
0 收藏

Gradle连载7-配置签名

十分三大
原创
发布博客 2022.06.29 ·
638 阅读 ·
0 点赞 ·
0 评论 ·
0 收藏

Gradle连载6-AndroidGradle任务之defaultConfig配置

一、android工程配置buildscript { repositories { jcenter() } dependencies { classpath 'com.android.tools.build:gradle:3.1.4' }}apply plugin: 'com.android.application'android { compileSdkVersion 23 // 还可以写成compileSdkVersion
原创
发布博客 2022.06.16 ·
886 阅读 ·
1 点赞 ·
0 评论 ·
1 收藏
加载更多