
允许符合条件的支付机构(此处与e-money提供商等同)像商业银行一样在央行开设储备金账户并不是什么新鲜事。印度、香港、瑞士都已经允许非银行科技公司持有央行储备金。中国央行更进一步,从2019年1月14日开始,支付机构备付金100%集中在人民银行存管。
允许e-money提供商在央行开设储备金账户这是一种创造中央银行数字货币的方式!如果e-money提供商可以在央行储备持有和交易储备金且e-money按照1:1储备率发行,那这在本质上就是CBDC。

作者:白鱼
编辑:唐晗
出品:碳链价值(ID:cc-value)
Alipay、WeChat Pay 、Libra、M-Pesa、Paxos、Stablecoins、Swish、Zelle……全球各种支付工具层出不穷,在增加支付便利的同时,也引起决策者的深切关注。它们是货币吗?这重要吗?我们该如何认识界定这些新数字形式的货币呢?它们会在快速推广中受益吗?如果是的,它们对商业银行部门有何种冲击?各国央行会怎样应对?央行是会从这些快速的发展中受益呢,还是仅仅多了一项需要监管的业务?
为了回答上述问题,在2019年7月15日,IMF发布了一份专题报告《数字货币的兴起》,报告首次提出了一个数字货币分类框架,并分类比较其优势和潜在风险,思考其意义;接着重点讨论了e-money对商业银行部门的可能冲击,设想b-money和e-money未来可能存在的三种局面,补充、并存、取代;最后考虑e-money对央行的影响,大胆设想了央行与电子货币提供商合作发行CBDC(央行数字货币)的可能性。值得一提的是,报告中把最近引起广泛关注的Libra归类为i-money(investment money),认为其是一种有抵押、可按浮动价值赎回的货币,本质上是一种私人投资基金的份额。
报告原文篇幅较长,分为4个部分共20页,本文将报告主要内容加以整理精简,供碳链价值的朋友们思考。
01
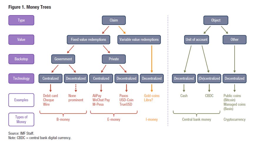
第一部分:数字货币分类树
报告第一部分回顾了各类支付工具的模式差别,首次提出一个简单框架对各类支付工具进行归类,这是该报告最精彩最引人思考的地方。为了更好理解新的支付技术,报告没有讨论严格的经济学意义上的货币定义,只是借用了货币这一词语本身以便于表述。报告把新的支付手段称为一种新的数字形式的货币(New Digital Forms of Money),因此,报告语境下的数字货币是指不同类型的支付手段。
报告按照四个属性来对数字货币分类,这个四个属性层次清晰,由上而下,逐渐发散,形成一棵「倒数字货币分类树」。

第一个属性是类型,即按有无抵押物,分为Claim和Object两类,本文将其翻译为债权型货币和物权型货币。
第二个属性是价值,对于债权型货币,关键是能否按规定票面价格赎回,即抵押物的价值是否稳定。若是按固定票面价格兑付,即抵押物价值稳定,则类似于债券工具(利息可能有也可能没有);若是按浮动价格对付,即抵押物价值不稳定,则类似于股权工具。对于物权型货币,不涉及抵押物,与此类似的问题是它们的面额,法币是以各主权国家货币单位计价,古时的黄金以其重量单位计价。
第三个属性是支持方,这一属性仅针对可按固定面值赎回的债券型货币,即谁来保证可按面值赎回,政府机构还是私人商业机构?这一区别很重要,关系到消费者的信任和监管态度。
第四个属性是技术,即结算方式是去中心化的还是中心化的。中心化结算方式通过一个专用中心服务器结算,去中心化结算方式使用分布式账本技术或者区块链技术在若干个服务器结算,这些服务器可以是指定的小部分节点(联盟链)或者向公众开放(公有链)。去中心化结算方式相对容易跨越国界。
五种数字货币
按照四种属性可把已有支付手段分为五类,分别是央行货币、加密货币、b-money、e-money、i-money。B-money由银行发行,e-money由私人部门发行,i-money是investment money的缩写,由私募投资基金发行。
最常见的央行货币是日常使用的纸币和硬币,它们由中央银行发行,以去中心化的方式在交易双方之间直接结算。目前引起广泛讨论的数字形式的央行货币被简称为央行数字货币(CBDC),CBDC不具备现金交易的匿名性,其验证技术可以去中心化也可以中心化,还能提供利息。Mancini-Griffoli 和 others (2018)提供了一个关于央行数字货币设计和意义的详细报告。
《Casting Light on Central Bank Digital Currency》
https://www.imf.org/en/search#q=Casting%20Light%20on%20Central%20Bank%20Digital%20Currency&sort=relevancy
另外一种物权型货币是加密货币。加密货币拥有自己的货币单位,不由银行发行,直接发行在区块链上。根据是否采用算法维持币相对法币的汇率稳定,可以将加密货币分为管理货币(又称算法稳定币)和公共货币。尽管Basis提出了这一模式,但是算法稳定币目前仍缺乏市场检验。公共货币最典型的就是比特币和以太坊。
最常见的债权型货币是b-money,比如商业银行的存款。在多数国家,人们大多数日常支付是通过资金在商业银行账户间的转移完成,这一过程可能涉及同一银行内不同账户、不同银行间账户、跨国银行账户,通常是中心化结算方式,比如信用卡、电汇、支票等。B-money最大的特点是政府担保其兑付。商业银行受到严格的监管,必须保持足够的流动性。当出现流动性危机时,央行会提供隔夜贷款,或者在发生系统性风险时采取紧急措施。大多数国家会提供一定额度内的存款保险,所以消费者不用担心兑付问题。
E-money正在成为支付领域的有力竞争者。相对于加密货币,E-money最大的创新在于可以按照票面法币价值兑付。其区别于b-money的地方在于政府不担保兑付,它的安全性取决于私人机构的谨慎管理和法律保护。如果商业银行发行货币,不享受存款保险,那么这也算一种e-money,报告认为,JPMcoin是一种e-money。其结算方式可以是中心化的,比如中国的支付宝和微信支付、印度的Paytm、非洲东部的M-Pesa;也可以是基于区块链的,比如Gemini、Paxos、TrueUSD、and USD Coin(报告全文均未提到USDT)。
Libra是一种I-money
I-money是一种潜在的新支付方式,可能成功,也可能失败。除了按可变价格兑换法币这一显著差别以外,I-money和e-money几乎是等同的。类似于股票工具,I-money有对资产的索取权,这种资产通常是商品比如黄金,或者是投资组合的份额,以黄金作为储备的例子有DSG和Novem。I-money是否是一种货币,目前是存在争议的。报告认为,如果其背后资产是被广泛接受的、安全的、有充足流动性的资产,那么应该称其为一种货币。
私募投资基金可以提供相对安全和具备流动性的投资工具,允许客户发起支付,比如货币基金或者交易型开放式指数基金。这类基金一直在快速发展,不过一直未能成为一种普遍的支付工具。私募基金投资份额要成为一种支付工具依赖于抵押贷款或者低成本快速兑换法币,这增加了其成为支付工具的难度。
然而,现在可以把私募基金份额token化,一枚币代表一定数量的份额,币可以快速低成本的流转交易,这就是I-money。币的价格取决于背后资产的估值,如果币是流动的,那么资产的市场价格就是透明的。如果资产足够安全,消费者会选择持有i-money,用来购买商品或服务。换句话说,I-money可以做到价格足够稳定,使其成为一种支付手段。但是,这种i-money的交易需要背后资产证券的所有权转移,这会受到严格的监管,从而限制跨境交易。
Facebook联合Libral基金会成员宣布将要发行的Libra是一种i-money,它由银行存款凭证和政府短期债券组成的资产组合作为抵押。Libra可以按照对应的资产组合份额的市场价值随时兑换成法币,但不保证价格稳定。报告认为,Libra的交易本质上是Libra储备金份额的转移,可以成为一种支付手段。

02
第二部分:E-money的远大前程
第二部分详细分析E-money的优势和潜在风险,并讨论了其价值稳定程度,最终结论认为,由于网络效应和在线整合的优势,E-money作为一种支付手段将会被迅速普及,具有光明的前景。本部分虽是讨论e-money,很多结论看法同样适用于i-money。
价值稳定性
作为一个支付工具,无论是物权型的还是债权型的,一个必要条件是相对于某种普遍接受的货币保持稳定价值。只有这样,消费者才容易就交易价格达成一致,并愿意持有该种货币。问题是,一个支付工具有多大程度的稳定,或者多大程度的价格波动是消费者能够接受的,如果不稳定,那其具备的使用便利性能否弥补这一不足,使其仍然被广泛使用。
报告仅考虑名义价格的稳定,并不考虑通胀。按照第一部分分类,加密货币分为公共型货币和管理型货币,公共型货币类似于浮动汇率制度,如比特币等,价格波动非常大,谈不上稳定性;管理型货币类似于盯住管理汇率制度,部分国家这种汇率制度的实践效果并不理想。
在现代法币体系下,央行货币不能兑换黄金,它在央行的资产负债表上对应着国债,也就是说,主权国家的偿付能力为法币价值担保。毫无疑问,法币名义价值最稳定。如果一个国家财政制度不健全,货币超发,那么法币会实际贬值。在债权型货币中,I-money的风险取决于抵押资产的风险,b-money由政府担保,稳定性最好,e-money稳定性一般。
4大风险
E-money由私人商业机构发行,不受政府担保,通常有以下4种潜在风险:
(1)流动性风险,即不能保证按时兑付。
(2)违约风险,即电子货币提供商违规使用客户资金从事高风险投资或者使用客户资金弥补其他业务的亏损,导致不能兑付。
(3)市场风险,即抵押资产价格暴跌,电子货币提供商出现兑付困难。
(4)汇率风险,即抵押资产如果包含以外币计价的资产,那么抵押物的价值受汇率波动的影响,比如Libra。
为了解决上述风险,e-money可以采取类似货币局的制度,拥抱透明性。具体来说,第一,持有安全且流动性高的资产,比如短期政府债券,甚至在可能的情况下持有央行储备金。第二,保留货币的发行权力,但是不要过度超发。第三,持有资产必须托管,以保证不被违规挪用。第四,电子货币提供商必须具备足够的自有资本金,使其增加抵抗风险的能力。现实中,e-money提供商通常持有银行存款,但是由于其批发商的身份,其资金不受存款保险保护,因而也存在违约的可能性。为了解决这一问题,通常引入信托的设计。

6大优势
另一方面,e-money至少具备以下六大优势:
(1)便利性,支付功能更好地整合在数字生活中,发行的科技公司更懂得以用户为中心来设计e-money。
(2)普遍性,跨境支付变得更容易。
(3)互补性。如果发行在可交互的区块链上,可以实现自动无缝地支付,避免人工后台操作,极大地提升效率。开源社区可以提供建议和源代码,帮助开发更多功能。
(4)低交易成本,几乎可以零成本交易。
(5)可信任,在有些国家,科技巨头公司比当地银行更被消费者信任。
(6)网络效应,网络价值随着用户地增加而增加。
如果说前五大优势是星星之火,那么网络效应则是帮助e-money烧遍全球支付市场的春风。e-money可以融入在社交软件中,如果身边有人使用其支付,口口相传的网络效应很快就会使其推广开来。另外,不要忘记e-money支付的趣味性,它可以融合表情、短信、图片等形式,从而使得消费者更愿意使用其支付。
分析完e-money的潜在风险和优势之后,报告认为,由于网络效应的强大加成,更懂用户的科技公司会把e-money或者i-money迅速推向全球,使其成为一种重要支付手段。
03
第三部分:E-money未来已来
第三部分先讨论e-money的普及可能带来的风险以及监管应对。
银行脱媒的风险是存在的,需要加以重视,现有的监管框架也应该随之修正和加强。一项监管原则是按业务类型和风险实质监管。比如,科技公司若提供银行类业务,应该收到类似银行的监管;若提供代理商服务,也应该收到相应的监管。类似于CNAV(constant net asset value),E-money具有挤兑带来的影响消费者保护和金融稳定的风险。除此之外,还具有以下四种风险:
(1)市场垄断。由于网络效应的存在和前期需要大量固定资本的投入,E-money行业是一个自然垄断的行业。垄断者会阻碍新进者进来,抽取租金,保持竞争优势地位。
(2)数据隐私。E-money提供商会拥有消费者的海量支付数据,以此来推测用户行为,甚至他们还可以结合其他类型数据来全方面分析用户行为,比如社交数据、交通数据等。
(3)货币政策传导。在高通胀的国家,本国货币单位可能会被外国的E-money取代,比如一些非洲国家的美元化,最终本国央行会失去货币政策的控制权。
(4)金融诚信。基于区块链的去中心化技术使得反洗钱和反恐怖主义融资等监管变得困难,在了解用户、监控并报告可疑交易等方面需要全球各个主体通力合作,以避免监管套利和监管稀释。
今天最常见的货币形式(纸币和银行存款)将面临一场与电子货币的激烈竞争,甚至可能被e-money取代。报告第三部分着重讨论e-money的普及对银行业的可能冲击,并设想了三种可能情形:一种是电子货币作为银行的补充;一种是电子货币作为银行的替代者,但是银行有能力去竞争存款;另一种是在存款大量外流之后,银行被转变为私人投资基金。
并存
第一种情形是e-money和b-money并存,竞争将持续下去。银行部门的相对优势在于具有不小的用户群体和分布广泛的网点,能提供多种交叉的金融服务,比如提供信用卡和透支额度帮助消费者预付。
如前所述,e-money提供商的优势在于能以用户为中心提供更好的服务以及网络效应带来的便利性。这一阶段的局面如图4,消费者的零售资金购买e-money,导致银行存款大量外流,e-money提供商则使用客户储备资金反过来购买银行的存单或者其他短期产品。

银行的损失有三,第一,资金来源从散户的便宜稳定的零售资金变成了e-money提供商的昂贵多变的批发资金;第二,被切断了与用户的联系,失去了宝贵的数据;第三,批发资金会集中存放在少数大银行,小银行会面临更大的吸储压力。报告指出,为应对不利局面,银行有三种办法:提高利率,提升服务,寻找其他资金来源。
补充
第二种情形是e-money提供商作为银行部门的补充,两者相互合作。这种情况在一些低收入国家已经发生,比如在肯尼亚使用e-money后的几年时间内信贷量快速增加。这些国家的传统金融设施基础薄弱,e-money提供商借助新的技术手段,使得原本很多无法享受金融服务的人们也能进入金融体系,可以拥有金融账户,购买e-money使用快捷支付,申请贷款等。
即使在一些发达国家,e-money提供商与银行部门的合作关系也是存在的。e-money提供商可以使用大数据为用户画像,并有偿为银行部门提供信用报告,帮助银行提高房贷效率。同时,一些大e-money提供商可能会进一步开展银行的业务,这可能导致一些现有银行品牌消亡,但是银行模式本身并不会消逝。
取代
第三种情形是银行模式的根本转型,银行主要依赖批发融资,信贷完全交由市场充当中介。报告认为,这种情况出现的可能性是最低的,但是必须予以考虑。
如图5,这种情形下,商业银行的吸筹存款和信贷功能会被拆开,人们会把用于支付的资金存放在e-money提供商的账户,e-money提供商再使用资金去购买政府债券或者持有央行准备金;把用于储蓄的资金存放在共同基金、对冲基金和资本市场,这些基金再把资金用于信贷分配,或者,批发融资的业务可能留在银行部门。

银行会面临e-money的压力,从而提供更好的服务或者类似的产品来应对挑战。不管怎样,决策者应该准备好迎接银行业的一些颠覆。也许在将来,今天闯入支付领域的新进者最终会变成银行,并基于掌握的大数据来针对性放贷。报告认为,从这个意义来说,银行模式本身并不大可能会消失。
04
第四部分:e-money的上位与sCBDC的曙光
第四部分讨论了允许e-money持有央行储备金的风险与收益,进而指出,sCBDC模式与完全由央行主导开发CBDC相比成本更低、风险更小,是一项有意义的尝试。
e-money上位
现代央行体系下,各商业银行需要在央行开设储备金账户,以便银行间进行结算。银行采用部分准备金制度,即银行无需将全部存款作为准备金留在金库中或存入中央银行,只须按法定准备率缴纳准备金,法定准备率是央行规定银行所保持的最低准备金与存款的比率。
允许符合条件的支付机构(此处与e-money提供商等同)像商业银行一样在央行开设储备金账户并不是什么新鲜事。印度、香港、瑞士都已经允许非银行科技公司持有央行储备金。中国央行更进一步,从2019年1月14日开始,支付机构备付金100%集中在人民银行存管。允许e-money提供商持有央行储备金帮助其消除了流动性风险和兑付风险,使其成为一个狭义上的银行。之所以说是狭义银行,是因为e-money提供商须按100%储备金率发行e-money,同时不能开展信贷业务,所以仅仅是一项支付工具。
五大好处
(1)保证e-money价值稳定。有了央行储备金担保,e-money可以避免第二部分讨论的违约、流动性危机等风险。
(2)增加互操性。理论上来看,不同的支付机构都在央行开立了账户后,他们之间可以相互转账,比如未来支付宝账户也许能够向微信支付账户转账,从而提升用户体验。
(3)避免美元化。大型e-money提供商的发展是不可避免的,与其让外国e-money通行本国,不如支持本国e-money,允许本国e-money提供商持有央行储备金。在不提供利息的情况下,本国央行还保留了铸币税。
(4)货币政策传导更加有效。央行若为e-money提供商提供储备金利息,这将更有利于利率市场化。
(5)方便监管。央行事前会对e-money提供商开设储备金账户资格进行认定,事中事后会有更全面有效的监管措施。
(6)sCBDC的探索。下一部分仔细论述。
合成央行数字货币(sCBDC)的曙光
允许e-money提供商在央行开设储备金账户这是一种创造中央银行数字货币的方式!如果e-money提供商可以在央行储备持有和交易储备金且e-money按照1:1储备率发行,那这在本质上就是CBDC。

sCBDC模式与长期以来决策者设想的成熟CBDC模式不太一样。在成熟CBDC模式中,中央银行作为CBDC的发行负责人,需要独立负责以下众多步骤:完成客户尽职调查、提供或审查钱包、开发或选择基础技术、提供结算平台、管理客户数据、监控交易、与客户交互。这些环节都增加了发生故障和网络攻击的风险,带来了巨大的成本,并可能使央行声誉遭遇打击。
sCBDC模式则提供了完全不同的一条新路,由政府和私营机构合作发行。央行仅仅负责审查开立央行储备金的支付机构资格,以及储备金在央行账户的结算交易。上述提到的所有其他功能则将由私营电子货币供应商在监管下负责。当然,应该让用户在知道sCBDC不完全是央行的产品,央行负部分责任。就像今天的商业银行持有准备金,但是欺诈或与个人借记卡相关的技术故障不应归咎于央行。这样即使某些环节出现问题,央行声誉也不会受损。
因此,相比于央行独立开发完全成熟的CBDC,sCBDC是一种成本更低、风险更小的有效方式。它既保持了私营部门在技术创新和与客户互动方面的优势,又保有了央行在提供信任和提升效率方面的优势。
sCBDC会成为未来的央行数字货币吗?它会和b-money及潜在的i-money竞争吗?这些依赖于央行、监管机构和企业家的决策,有待进一步观察。但有一点是肯定的,创新和变革可能会改变银行业和货币领域的现有格局。
推荐阅读:
官方社群已开通,欢迎加小编微信。

< END >




被折叠的 条评论
为什么被折叠?



