目录
目录
4)单线程化线程池(SingleThreadExecutor)
一,什么是线程,线程和进程差异
线程是程序执行流中最小的执行单位,它被包好在进程中,是进程中的实际运作单位,一条线程指的是进程中一个单一顺序的控制流,一个进程中可以并发多个线程,每条线程并行执行不同的任务。
二,线程的生命周期
线程是一个动态执行的过程,它也有从创建到死亡的过程。
1.创建状态
1)是指使用new实例化一个线程对象,但该线程对象还未使用start()方法启动线程这个阶段,该阶段只在内存的堆中为该对象的实例变量分配了内存空间,但线程还无法参与抢夺CPU的使用权;
2)创建完毕线程对象后,启动该线程对象的是start()方法,而不是run()方法。
2.就绪状态
1)是指一个线程对象使用start()方法后到运行完run()方法的这个阶段,线程一旦就进入就绪阶段,Java虚拟机为该线程创建方法的调用栈和计数器等;
2)在某一单位时间(时间片)内,CPU只能运行一个线程,一但一个线程拥有了CPU的使用权,则该线程也可称为正在运行状态;
3)凡是处于就绪状态的线程都被视为活动的,可以使用isAlive()方法测试线程是否处于就绪状态,使用activeCount()查询当前线程所在线程池的活动线程数;
4)处于就绪状态的线程并不是运行状态,在以前的计算机很多都是单处理器的,要在同一时刻运行所有处于就绪状态的线程是不可能的,Java通过一些调度算法来保证这些线程共享使用处理器(如时间片轮转算法、独占算法等)。
3.阻塞状态:
1)阻塞状态包含四种状态(睡眠状态、阻塞状态、挂起状态、等待状态),一般来说,阻塞状态和就绪状态可以相互切换的;
2)使用sleep()方法可以线程进入睡眠状态,让其他进程得到运行机会,但是用sleep方法必须捕获InterruptedExecption异常;
3)使用suspend方法可以挂起线程(jdk1.2后已过时)、使用wait方法使线程进入等待状态(后面有一随笔会专门写)、使用I/O中断让线程进入阻塞状态。
4.死亡状态:
1)一旦线程运行完run方法,线程即进入死亡状态,Java虚拟机会销毁处于死亡状态的线程对象所占用的系统资源;
2)线程执行时遇到一个未捕获的异常,线程会被终止并进入死亡状态;调用stop方法也可以让线程进入死亡状态,但是容易造成死锁,已弃用。 
三,什么是单线程和多线程
单线程,顾名思义即是只有一条线程在执行任务。可以理解为拿一支笔写文章,从始至终由它单独完成。
多线程,创建多条线程同时执行任务,如对待一项工作,分布给各个部门分工合作。
多线程又有并发和并行两个概念。
1.并行是指两个或者多个事件在同一时刻发生;而并发是指两个或多个事件在同一时间间隔发生。
2.并行是在不同实体上的多个事件,并发是在同一实体上的多个事件。
3.并行是在多台处理器上同时处理多个任务,如hadoop分布式集群。并发是在一台处理器上“同时”处理多个任务。
四,线程池的原理
1.线程池的优势
总体来说,线程池有如下的优势:
1)降低资源消耗。通过重复利用已创建的线程降低线程创建和销毁造成的消耗。
2)提高响应速度。当任务到达时,任务可以不需要等到线程创建就能立即执行。
3)提高线程的可管理性。线程是稀缺资源,如果无限制的创建,不仅会消耗系统资源,还会降低系统的稳定性,使用线程池可以进行统一的分配,调优和监控。
2.线程池处理流程

1)handler的拒绝策略:
第一种AbortPolicy:不执行新任务,直接抛出异常,提示线程池已满
第二种DisCardPolicy:不执行新任务,也不抛出异常
第三种DisCardOldSetPolicy:将消息队列中的第一个任务替换为当前新进来的任务执行
第四种CallerRunsPolicy:直接调用execute来执行当前任务
3.线程池的使用
java中提供了创建线程池的一个类:Executor
而我们创建时,一般使用它的子类:ThreadPoolExecutor.
线程池的真正实现类是 ThreadPoolExecutor其构造方法有4种
public ThreadPoolExecutor(int corePoolSize,
int maximumPoolSize,
long keepAliveTime,
TimeUnit unit,
BlockingQueue<Runnable> workQueue) {
this(corePoolSize, maximumPoolSize, keepAliveTime, unit, workQueue,
Executors.defaultThreadFactory(), defaultHandler);
}
public ThreadPoolExecutor(int corePoolSize,
int maximumPoolSize,
long keepAliveTime,
TimeUnit unit,
BlockingQueue<Runnable> workQueue,
ThreadFactory threadFactory) {
this(corePoolSize, maximumPoolSize, keepAliveTime, unit, workQueue,
threadFactory, defaultHandler);
}
public ThreadPoolExecutor(int corePoolSize,
int maximumPoolSize,
long keepAliveTime,
TimeUnit unit,
BlockingQueue<Runnable> workQueue,
RejectedExecutionHandler handler) {
this(corePoolSize, maximumPoolSize, keepAliveTime, unit, workQueue,
Executors.defaultThreadFactory(), handler);
}
public ThreadPoolExecutor(int corePoolSize,
int maximumPoolSize,
long keepAliveTime,
TimeUnit unit,
BlockingQueue<Runnable> workQueue,
ThreadFactory threadFactory,
RejectedExecutionHandler handler) {
if (corePoolSize < 0 ||
maximumPoolSize <= 0 ||
maximumPoolSize < corePoolSize ||
keepAliveTime < 0)
throw new IllegalArgumentException();
if (workQueue == null || threadFactory == null || handler == null)
throw new NullPointerException();
this.corePoolSize = corePoolSize;
this.maximumPoolSize = maximumPoolSize;
this.workQueue = workQueue;
this.keepAliveTime = unit.toNanos(keepAliveTime);
this.threadFactory = threadFactory;
this.handler = handler;
}
1)可以看到,其需要如下几个参数:
corePoolSize(必需):核心线程数。默认情况下,核心线程会一直存活,但是当将 allowCoreThreadTimeout 设置为 true 时,核心线程也会超时回收。
maximumPoolSize(必需):线程池所能容纳的最大线程数。当活跃线程数达到该数值后,后续的新任务将会阻塞。
keepAliveTime(必需):线程闲置超时时长。如果超过该时长,非核心线程就会被回收。如果将 allowCoreThreadTimeout 设置为 true 时,核心线程也会超时回收。
unit(必需):指定 keepAliveTime 参数的时间单位。常用的有:TimeUnit.MILLISECONDS(毫秒)、TimeUnit.SECONDS(秒)、TimeUnit.MINUTES(分)。
workQueue(必需):任务队列。通过线程池的 execute() 方法提交的 Runnable 对象将存储在该参数中。其采用阻塞队列实现。
threadFactory(可选):线程工厂。用于指定为线程池创建新线程的方式。
handler(可选):拒绝策略。当达到最大线程数时需要执行的饱和策略。
2)线程池的两种提交方法submit()与execute()的区别
submit()有返回值,一般用来执行Callable
execute()没有返回值,一般用来执行Runnable
4.线程池的参数
1)任务队列(workQueue)
任务队列是基于阻塞队列实现的,即采用生产者消费者模式,在 Java 中需要实现 BlockingQueue 接口。但 Java 已经为我们提供了 7 种阻塞队列的实现:
ArrayBlockingQueue:一个由数组结构组成的有界阻塞队列(数组结构可配合指针实现一个环形队列)。
LinkedBlockingQueue: 一个由链表结构组成的有界阻塞队列,在未指明容量时,容量默认为 Integer.MAX_VALUE。
PriorityBlockingQueue: 一个支持优先级排序的无界阻塞队列,对元素没有要求,可以实现 Comparable 接口也可以提供 Comparator 来对队列中的元素进行比较。跟时间没有任何关系,仅仅是按照优先级取任务。
DelayQueue:类似于PriorityBlockingQueue,是二叉堆实现的无界优先级阻塞队列。要求元素都实现 Delayed 接口,通过执行时延从队列中提取任务,时间没到任务取不出来。
SynchronousQueue: 一个不存储元素的阻塞队列,消费者线程调用 take() 方法的时候就会发生阻塞,直到有一个生产者线程生产了一个元素,消费者线程就可以拿到这个元素并返回;生产者线程调用 put() 方法的时候也会发生阻塞,直到有一个消费者线程消费了一个元素,生产者才会返回。
LinkedBlockingDeque: 使用双向队列实现的有界双端阻塞队列。双端意味着可以像普通队列一样 FIFO(先进先出),也可以像栈一样 FILO(先进后出)。
LinkedTransferQueue: 它是ConcurrentLinkedQueue、LinkedBlockingQueue 和 SynchronousQueue 的结合体,但是把它用在 ThreadPoolExecutor 中,和 LinkedBlockingQueue 行为一致,但是是无界的阻塞队列。
5.线程工厂(threadFactory)
线程工厂指定创建线程的方式,需要实现 ThreadFactory 接口,并实现 newThread(Runnable r) 方法。该参数可以不用指定,Executors 框架已经为我们实现了一个默认的线程工厂。
/**
* The default thread factory.
*/
private static class DefaultThreadFactory implements ThreadFactory {
private static final AtomicInteger poolNumber = new AtomicInteger(1);
private final ThreadGroup group;
private final AtomicInteger threadNumber = new AtomicInteger(1);
private final String namePrefix;
DefaultThreadFactory() {
SecurityManager s = System.getSecurityManager();
group = (s != null) ? s.getThreadGroup() :
Thread.currentThread().getThreadGroup();
namePrefix = "pool-" +
poolNumber.getAndIncrement() +
"-thread-";
}
public Thread newThread(Runnable r) {
Thread t = new Thread(group, r,
namePrefix + threadNumber.getAndIncrement(),
0);
if (t.isDaemon())
t.setDaemon(false);
if (t.getPriority() != Thread.NORM_PRIORITY)
t.setPriority(Thread.NORM_PRIORITY);
return t;
}
}
6.拒绝策略(handler)
当线程池的线程数达到最大线程数时,需要执行拒绝策略。拒绝策略需要实现 RejectedExecutionHandler 接口,并实现 rejectedExecution(Runnable r, ThreadPoolExecutor executor) 方法。不过 Executors 框架已经为我们实现了 4 种拒绝策略:
AbortPolicy(默认):丢弃任务并抛出 RejectedExecutionException 异常。
CallerRunsPolicy:由调用线程处理该任务。
DiscardPolicy:丢弃任务,但是不抛出异常。可以配合这种模式进行自定义的处理方式。
DiscardOldestPolicy:丢弃队列最早的未处理任务,然后重新尝试执行任务。
7.功能线程池
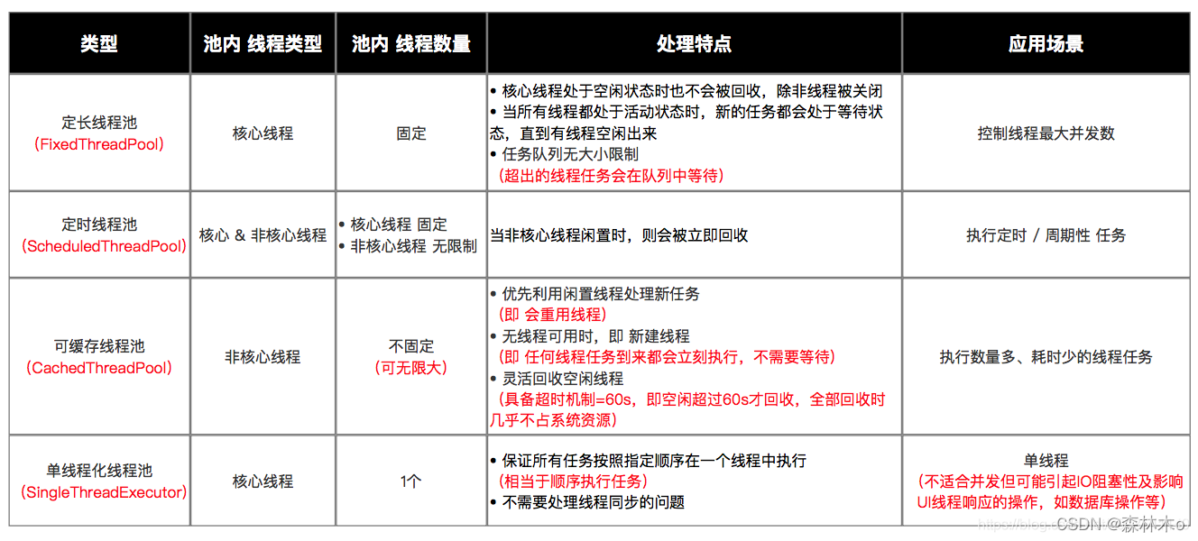
Executors已经为我们封装好了 4 种常见的功能线程池,如下:
- 定长线程池(FixedThreadPool)
- 定时线程池(ScheduledThreadPool )
- 可缓存线程池(CachedThreadPool)
- 单线程化线程池(SingleThreadExecutor)
1)定长线程池(FixedThreadPool)
源码:
public static ExecutorService newFixedThreadPool(int nThreads) {
return new ThreadPoolExecutor(nThreads, nThreads,
0L, TimeUnit.MILLISECONDS,
new LinkedBlockingQueue<Runnable>());
}
public static ExecutorService newFixedThreadPool(int nThreads, ThreadFactory threadFactory) {
return new ThreadPoolExecutor(nThreads, nThreads,
0L, TimeUnit.MILLISECONDS,
new LinkedBlockingQueue<Runnable>(),
threadFactory);
}
实例:
// 1. 创建定长线程池对象 & 设置线程池线程数量固定为3
ExecutorService fixedThreadPool = Executors.newFixedThreadPool(3);
// 2. 创建好Runnable类线程对象 & 需执行的任务
Runnable task =new Runnable(){
public void run() {
System.out.println("执行任务啦");
}
};
// 3. 向线程池提交任务
fixedThreadPool.execute(task);
- 特点:只有核心线程,线程数量固定,执行完立即回收,任务队列为链表结构的有界队列。
- 应用场景:控制线程最大并发数。
2)定时线程池(ScheduledThreadPool )
源码:
private static final long DEFAULT_KEEPALIVE_MILLIS = 10L;
public static ScheduledExecutorService newScheduledThreadPool(int corePoolSize) {
return new ScheduledThreadPoolExecutor(corePoolSize);
}
public ScheduledThreadPoolExecutor(int corePoolSize) {
super(corePoolSize, Integer.MAX_VALUE,
DEFAULT_KEEPALIVE_MILLIS, MILLISECONDS,
new DelayedWorkQueue());
}
public static ScheduledExecutorService newScheduledThreadPool(
int corePoolSize, ThreadFactory threadFactory) {
return new ScheduledThreadPoolExecutor(corePoolSize, threadFactory);
}
public ScheduledThreadPoolExecutor(int corePoolSize,
ThreadFactory threadFactory) {
super(corePoolSize, Integer.MAX_VALUE,
DEFAULT_KEEPALIVE_MILLIS, MILLISECONDS,
new DelayedWorkQueue(), threadFactory);
}
实例:
// 1. 创建 定时线程池对象 & 设置线程池线程数量固定为5
ScheduledExecutorService scheduledThreadPool = Executors.newScheduledThreadPool(5);
// 2. 创建好Runnable类线程对象 & 需执行的任务
Runnable task =new Runnable(){
public void run() {
System.out.println("执行任务啦");
}
};
// 3. 向线程池提交任务
scheduledThreadPool.schedule(task, 1, TimeUnit.SECONDS); // 延迟1s后执行任务
scheduledThreadPool.scheduleAtFixedRate(task,10,1000,TimeUnit.MILLISECONDS);// 延迟10ms后、每隔1000ms执行任务
- 特点:核心线程数量固定,非核心线程数量无限,执行完闲置 10ms 后回收,任务队列为延时阻塞队列。
- 应用场景:执行定时或周期性的任务。
3)可缓存线程池(CachedThreadPool)
源码:
public static ExecutorService newCachedThreadPool() {
return new ThreadPoolExecutor(0, Integer.MAX_VALUE,
60L, TimeUnit.SECONDS,
new SynchronousQueue<Runnable>());
}
public static ExecutorService newCachedThreadPool(ThreadFactory threadFactory) {
return new ThreadPoolExecutor(0, Integer.MAX_VALUE,
60L, TimeUnit.SECONDS,
new SynchronousQueue<Runnable>(),
threadFactory);
}
实例:
// 1. 创建可缓存线程池对象
ExecutorService cachedThreadPool = Executors.newCachedThreadPool();
// 2. 创建好Runnable类线程对象 & 需执行的任务
Runnable task =new Runnable(){
public void run() {
System.out.println("执行任务啦");
}
};
// 3. 向线程池提交任务
cachedThreadPool.execute(task);
- 特点:无核心线程,非核心线程数量无限,执行完闲置 60s 后回收,任务队列为不存储元素的阻塞队列。
- 应用场景:执行大量、耗时少的任务。
4)单线程化线程池(SingleThreadExecutor)
源码:
public static ExecutorService newSingleThreadExecutor() {
return new FinalizableDelegatedExecutorService
(new ThreadPoolExecutor(1, 1,
0L, TimeUnit.MILLISECONDS,
new LinkedBlockingQueue<Runnable>()));
}
public static ExecutorService newSingleThreadExecutor(ThreadFactory threadFactory) {
return new FinalizableDelegatedExecutorService
(new ThreadPoolExecutor(1, 1,
0L, TimeUnit.MILLISECONDS,
new LinkedBlockingQueue<Runnable>(),
threadFactory));
}
实例:
// 1. 创建单线程化线程池
ExecutorService singleThreadExecutor = Executors.newSingleThreadExecutor();
// 2. 创建好Runnable类线程对象 & 需执行的任务
Runnable task =new Runnable(){
public void run() {
System.out.println("执行任务啦");
}
};
// 3. 向线程池提交任务
singleThreadExecutor.execute(task);
- 特点:只有 1 个核心线程,无非核心线程,执行完立即回收,任务队列为链表结构的有界队列。
- 应用场景:不适合并发但可能引起 IO 阻塞性及影响 UI 线程响应的操作,如数据库操作、文件操作等。
8.四种线程池类型功能对比图

建议直接通过使用 ThreadPoolExecutor 的方式,这样的处理方式更加明确线程池的运行规则,规避资源耗尽的风险。
其实 Executors 的 4 个功能线程有如下弊端:
FixedThreadPool 和 SingleThreadExecutor:主要问题是堆积的请求处理队列均采用 LinkedBlockingQueue,可能会耗费非常大的内存,甚至 OOM。
CachedThreadPool 和 ScheduledThreadPool:主要问题是线程数最大数是
五,四种常见的线程池:
CachedThreadPool:可缓存的线程池,该线程池中没有核心线程,非核心线程的数量为Integer.max_value,就是无限大,当有需要时创建线程来执行任务,没有需要时回收线程,适用于耗时少,任务量大的情况。
SecudleThreadPool:周期性执行任务的线程池,按照某种特定的计划执行线程中的任务,有核心线程,但也有非核心线程,非核心线程的大小也为无限大。适用于执行周期性的任务。
SingleThreadPool:只有一条线程来执行任务,适用于有顺序的任务的应用场景。
FixedThreadPool:定长的线程池,有核心线程,核心线程的即为最大的线程数量,没有非核心线程
本文参考https://blog.csdn.net/weixin_40271838/article/details/79998327
3083

被折叠的 条评论
为什么被折叠?



