快速排序
快速排序是对冒泡排序的一种改进。
它的基本思想是:通过一趟排序将待排记录分割成独立的两部分,其中一部分记录的关键字均比另一部分记录的关键字小,则可分别对这两部分记录继续进行快速排序,以达到整个序列有序。
假设我们现在对 6 1 2 7 9 3 4 5 1 0 8 这个10个数进行排序。
int main(){
int n;
cin>>n;
for(int i=1;i<=n;i++) cin>>a[i];
qsort(1,n);
for(int i=1;i <=n;i++){
cout<<a[i]<<" ";
}
return 0;
}
首先在这个序列中随便找一个数作为基准数(不要被这个名词吓到了,就是一个用来参照的数)。为了方便,就让第一个数6作为基准数吧。接下来,需要将这个序列中所有比基准数大的数放在6的右边,比基准数小的数放在6的左边,类似下面这种排列:
int a[10001];
void qsort(int l,int r){
int i,j,mid;
i=l+1,j=r;
mid=a[l];

可以发现,i从第二个位置开始,j从最后一个位置开始;当 i 指向的值 大于基准值6 而且 当 j 指向的值 小于基准值6,就把这两个值交换,然后接着往下继续比。

while(i<=j){ //当 i j 没有碰到
while(a[i]<mid) i++;
while(a[j]>mid) j--;
if(i<=j){
swap(a[i],a[j]);
i++; j--;
}
}

当 i j 相遇了,就把 j指向的值 与基准数交换。
swap(a[j],a[l]); //交换基准数

可以发现,一趟完毕,原基准数6的左边值一定比6小,右边比6大。这样就确定了基准数6的排序。
接下来,对于6左边的序列3 1 2 5 4和右边的序列9 7 10 8分别进行快速排序。
把整体分了左右边,再把左边的序列3 1 2 5 4看成新的重新进行快速排序。不断地分解。

所以这个排序运用了分治的思想!
完整代码:
#include<bits/stdc++.h>
using namespace std;
int a[10001];
void qsort(int l,int r){
int i,j,mid;
i=l+1,j=r;
mid=a[l];
while(i<=j){
while(a[i]<mid) i++;
while(a[j]>mid) j--;
if(i<=j){
swap(a[i],a[j]);
i++; j--;
}
}
swap(a[j],a[l]); //交换基准数
if(l<j) qsort(l,j-1);
if(i<r) qsort(i,r);
}
int main(){
int n;
cin>>n;
for(int i=1;i<=n;i++) cin>>a[i];
qsort(1,n);
for(int i=1;i <=n;i++){
cout<<a[i]<<" ";
}
return 0;
}
快速排序是不稳定的排序方法,时间复杂度是O(nlog2n),速度快,平均时间来说,快速排序是最好的一种内部排序方法。但快速排序需要一个栈空间实现递归,每一趟排序都会将记录序列分割成两个子序列,栈最大深度为log(n+1)。
归并排序
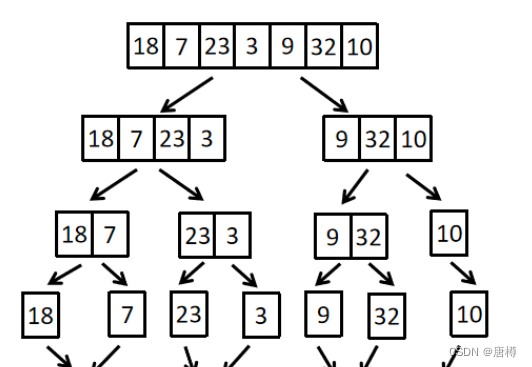
归并的思路(分治)是把一个大问题a拆解成两个小问题b和c,解决了两个子问题再整合一下,就解决了原问题。用递归的方法,先分解再合并(分治是一种解决问题的处理思想,递归是一种编程技巧,这两者并不冲突)。
- 稳定性:稳定;
- 空间复杂度O(n);
- 复杂度:时间复杂度O(nlogn);
- 优缺点:效率高且稳定,但是消耗的辅助空间与原数据空间成正比。
int main(){
cin>>n;
for(int i=1;i<=n;i++){ //输入
cin>>a[i];
}
//归并排序
mergesort(1,n);
for(int i=1;i<=n;i++){ //输出
cout<<a[i]<<" ";
}
return 0;
}
- 递归分解

不断地二分分解,拆左右。
void mergesort(int l,int r){
int mid = (l+r)/2;
if(l==r) return ;
mergesort(l,mid); //左边排序
mergesort(mid+1,r);//右边排序
//上面已经拆成一个一个
merge(l,mid,mid+1,r); //合并操作
}
分解到1个值,然后再合并排序。合并的思路看成:左边是有序的a数组;右边是有序的b数组。两数组开始比较,小的值依次存到c数组。
int a[100],c[100],n,cnt;
void merge(int left,int i,int j,int right){
int lenc = left;
int len1 = left; //左边开头 看成a[]
int len2 = j; //右边开头 看成b[]
while(len1<=i && len2<=right){ //并c[]
if(a[len1]<a[len2]){ //左边小于右边
c[lenc++] = a[len1++];
}
else{//右边小于左边
c[lenc++] = a[len2++];
}
}
while(len1<=i){
c[lenc++] = a[len1++];
}
while(len2<=right){
c[lenc++] = a[len2++];
}
//把排好序的c数组存回a数组里面
for(int k=left;k<=right;k++){
a[k]=c[k];
}
}
完整代码:
#include<bits/stdc++.h>
using namespace std;
int a[100],c[100],n,cnt;
void merge(int left,int i,int j,int right){
int lenc = left;
int len1 = left; //左边开头 看成a[]
int len2 = j; //右边开头 看成b[]
while(len1<=i && len2<=right){ //并c[]
if(a[len1]<a[len2]){ //左边小于右边
c[lenc++] = a[len1++];
}
else{//右边小于左边
c[lenc++] = a[len2++];
}
}
while(len1<=i){
c[lenc++] = a[len1++];
}
while(len2<=right){
c[lenc++] = a[len2++];
}
//把排好序的c数组存回a数组里面
for(int k=left;k<=right;k++){
a[k]=c[k];
}
}
void mergesort(int l,int r){
int mid = (l+r)/2;
if(l==r) return ;
mergesort(l,mid); //左边排序
mergesort(mid+1,r);//右边排序
//上面已经拆成一个一个
merge(l,mid,mid+1,r); //合并操作
}
int main(){
cin>>n;
for(int i=1;i<=n;i++){ //输入
cin>>a[i];
}
//归并排序
mergesort(1,n);
for(int i=1;i<=n;i++){ //输出
cout<<a[i]<<" ";
}
return 0;
}

2507

被折叠的 条评论
为什么被折叠?



