实例:随机森林在乳腺癌数据上的调参
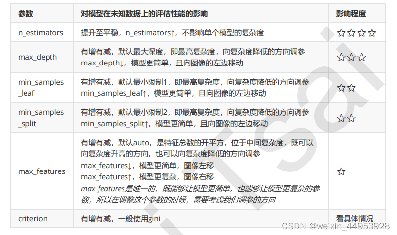
1、参数
需要调的参数:n_estimators、max_depth、max_leaf_nodes、criterion、min_samples_split、min_samples_leaf、max_features







2、实战













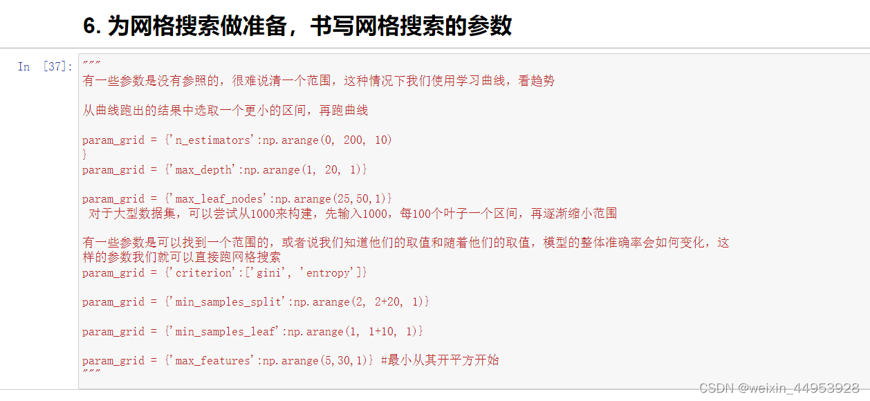
3.网络搜索
网格搜索也可以一起调整多个参数,大家只要有时间,可以自己跑一下,看看网格搜索会给我们怎样的结果,有时候,它的结果比我们的好,有时候,我们手动调整的结果会比较好。当然了,我们的乳腺癌数据集非常完美,所以只需要调n_estimators一个参数就达到了随机森林在这个数据集上表现得极限。

4、RFC的属性列表

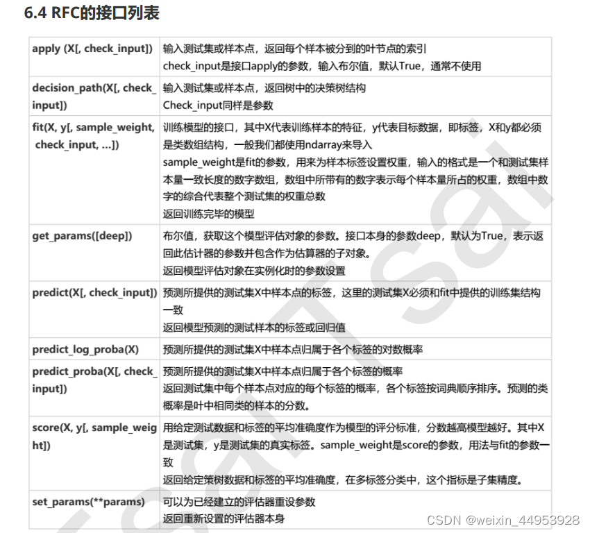
5、RFC的接口列表


被折叠的 条评论
为什么被折叠?



