大家好,嗯,这里我将和大家分享CH340N下载电路,以及问题排查。
希望对大家有所帮助。
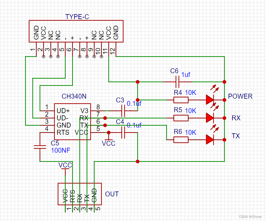
所用到的芯片CH340N,测试给arduino nano/arduino uno下载程序
CH340N下载程序,卡在上传,就是上传不了(下文解答)
上原理图

我这里原理图画的很拉跨,大家不要在意
先讲一下我得历程,然后再聊聊哪些坑。
偶然发现CH340系列有很多,在制版过程中,如果能免掉ch340电路,就可以省电,包括减少PCB 的面积,以及不用花费较多的材料,我就按照网络上的原理图绘制了一版,进行打板测试,结果
不出意外的话,就会是个意外,跟我想的一样,god,这怎么回事,首先我第一次画type-C数据通讯,大意了把D+/D-给画一起了,导致插上去偶然会显示有设备插入,后面我进行飞线测试。
我们先讲USB->CH340N
ch340n用到的电路辅助原件很少,目前我测试成功来看,需要用到4个电容,能不能省掉C6&
本文介绍了使用CH340N为Arduino Nano和Uno下载程序时遇到的问题及解决方法,包括D+/D-接反、端口识别、RX/TX接反、下载失败等问题,通过电路调整和操作步骤优化,成功实现稳定下载。
最低0.47元/天 解锁文章
6055

被折叠的 条评论
为什么被折叠?



