目录
HTTP
概念:
HTTP是从服务器端向客户端传输超文本的传输协议,它使浏览器更加高效。HTTP是一个无状态协议,同一个客户端发送的这一次的请求和上一次的请求毫无关联,HTTP服务器不会保存客户的任何信息。
请求报文的格式:请求行,首部行,空行,实体体
响应报文的格式:状态行,首部行,空行,实体体
常见的请求头:
Accept:浏览器可接受的响应内容类型。
Accept - Charset:浏览器可接受的字符集。
Accept - Encoding:浏览器可接受的响应内容的编码方式,比如gzip。Servlet能够向支持gzip的浏览器返回经gzip编码的HTML页面。许多情形下这可以减少5到10倍的下载时间。
Accept - Language:浏览器可接受的相应内容的语言列表。
Authorization:用于表示HTTP协议中需要认证资源的认证信息。
Connection:表示是否需要持久连接。如果Servlet看到这里的值为“Keep - Alive”,或者看到请求使用的是HTTP 1.1(HTTP 1.1默认进行持久连接),它就可以利用持久连接的优点,当页面包含多个元素时(例如Applet,图片),显著地减少下载所需要的时间。要实现这一点,Servlet需要在应答中发送一个Content - Length头,最简单的实现方法是:先把内容写入ByteArrayOutputStream,然后在正式写出内容之前计算它的大小。
Content - Length:表示请求体的长度。
Cookie:由SetCookie设置的一个HTTP协议。
From:请求发送者的email地址,由一些特殊的Web客户程序使用,浏览器不会用到它。
Host:初始URL中的主机和端口。
If - Modified - Since:只有当所请求的内容在指定的日期之后又经过修改才返回它,否则返回304“Not Modified”应答。
Pragma:指定“no - cache”值表示服务器必须返回一个刷新后的文档,即使它是代理服务器而且已经有了页面的本地拷贝。
Referer:包含一个URL,用户从该URL代表的页面出发访问当前请求的页面。
User - Agent:浏览器类型,如果Servlet返回的内容与浏览器类型有关则该值非常有用。
UA - Pixels,UA - Color,UA - OS,UA - CPU:由某些版本的IE浏览器所发送的非标准的请求头,表示屏幕大小、颜色深度、操作系统和CPU类型。
请求方法:
Get:用来请求访问被URI(统一资源标识符)标识的资源,被服务器解析后返回相应内容
Post:向服务器传输信息, 向指定资源提交数据并进行处理
Put:传输文件,并将其保存到URI指定的位置,要求在请求报文中包含文件内容
Head:获取报文首部,用于验证URI的有效性,获取资源的更新信息
Delete:按照指定的URI删除文件
Options:查询针对URI指定的资源所支持的方法
Get方法和post方法的区别:
Get请求会被浏览器主动缓存,post不会
Get请求对URL参数长度有限制,post没有
Get请求的参数会暴露在URL中,不安全。Post不会
Get请求将数据放在URL中,post放在消息体中
Get请求的参数必须是ASCII字符,post没有限制
Get请求的只能进行URL编码,post有多种编码格式
Get请求每次只会发送一个TCP包,浏览器会同时发送HTTP请求头和数据。Post每次发送两个TCP包,浏览器先发送请求头,当返回状态码为100时,浏览器才会发送数据
HTTP的工作过程:
地址解析:通过DNS解析域名,得到ip地址
封装HTTP请求数据包:将解析出来的信息整合,封装数据包
封装为TCP包,并建立TCP连接
客户端发送请求
服务器响应
服务器关闭TCP连接
状态码:
1xx:提示信息----请求已接收,继续操作
2xx:成功----请求已成功被接收
3xx:重定向----要求完成请求必须更进一步操作
4xx:客户端错误----请求存在语法错误/请求无法实现
5xx:服务器错误----服务器未能实现合法的请求
常见的状态码:
200:请求成功,信息在返回的响应报文中
400:客户端存在语法错误,不能被服务器理解
401:请求未经授权,要求用户身份验证
403:服务器理解该请求,但拒绝执行
404:请求的资源不存在,URL错误
500:服务器内部错误,无法完成请求
503:由于超载或系统维护,服务器暂时无法完成请求
HTTPS
概念:
HTTPS是通过计算机网络进行安全通信的传输协议,其经由HTTP进行通信,利用SSL/TLS建立安全通道,加密数据包。HTTPS的使用目的是提供对网站服务器的身份验证,同时保护交换数据的隐私和完整性
工作原理:
客户端使用HTTPS的URL访问服务器,请求与服务器建立SSL安全连接
服务器收到请求后,返回网站的证书信息(包括公钥)
客户端、服务器端共同协商SSL/TLS连接的安全等级(加密等级)
客户端根据加密等级建立会话秘钥,并利用网站公钥加密,再传送给网站
服务器利用自己的私钥解密会话秘钥
服务器再通过会话秘钥加密与客户端之间的通信
HTTP与HTTPS的区别:
HTTP是明文传输,HTTPS是加密传输,HTTPS更加安全
HTTPS基于传输层,HTTP基于应用层
HTTPS需要ca证书,费用比较高
HTTP的标准端口号是80,HTTPS的为443
HTTPS协议的优点:
使用HTTPS协议可认证用户和服务器,确保数据发送到正确的客户机和服务器
HTTPS比http协议安全,可防止数据在传输过程中不被窃取、改变,确保数据的完整性
HTTPS是现行架构下最安全的解决方案,虽然不是绝对安全,但它大幅增加了中间人攻击的成本。
HTTPS协议的缺点:
HTTPS握手阶段比较费时,会使页面加载时间延长50%,增加10%~20%的耗电。
HTTPS缓存不如http高效,会增加数据开销。
SSL证书需要钱,功能越强大的证书费用越高。
SSL证书需要绑定IP,不能再同一个ip上绑定多个域名,ipv4资源支持不了这种消耗。
HTTP/2
概念:
HTTP/2是基于SPDY协议的,相对于HTTP 1.X更加高效,简单,减少网络延迟,实现低延迟高吞吐。HTTP/2并没有更改HTTP的语法,而是改变了客户端与服务端传输数据的方式,通过新的二进制帧层控制整个过程。
SPDY协议:
SPDY意为“speedy”更快,是Google开发的基于TCP的应用层协议,其目的在于通过压缩、优先级、多路复用方式提高网页加载时间和网页的安全性,该协议的核心思想在于减少TCP连接数,是对HTTP协议的增强
特性:
二进制分帧层:HTTP/2 性能提升的核心就在于二进制分帧层,HTTP/2 将所有信息分割为更小的消息和帧,并使用二进制编码。这样一来,客户端和服务器采用统一规则,数据的传输效率也就高了,性能也会变好
首部压缩:使用HPACK算法压缩首部及响应数据
允许多路复用:基于二进制分帧层,HTTP/2实现了同时发送多向请求和响应,HTTP消息被分解为互不依赖的帧,乱序发送出去,并在另一端根据流ID和首部将他们重新组合在一起,解决HTTP1.0的队首阻塞问题,减少了tcp连接数,提高了浏览器性能
请求优先级:客户端明确优先级,服务器根据优先级依次交互数据(不能过分迷信请求优先级,首先要考虑服务器是否支持请求优先级,其次要考虑高优先级的慢响应请求会阻塞其他资源的交互)
服务端推送:服务器端可以向一个客户端请求发送多个响应,而不用每一个需要客户端明确要求
输入URL到页面加载显示:
输入URL
缓存解析:首先查看缓存中是否有记录,缓存的查找记录为:浏览器缓存 ->系统缓存 -> 路由器缓存,缓存中没有则查找系统的hosts文件中是否有记录
DNS解析:如果没有则通过DNS解析域名,得到ip地址
封装HTTP请求数据包:浏览器根据这个ip以及相应的端口号,构造一个http请求,这个请求报文会包括这次请求的信息(请求方法,请求说明和请求附带的数据)
封装TCP包:将这个http请求封装在一个tcp包中
建立TCP连接
客户端发送请求
服务器返回响应
页面渲染:浏览器根据服务器返回的响应来构建DOM树,根据外部样式,内部样式,内联样式构建一个CSS对象模型树,构建完成后和DOM树合并为渲染树(这里主要做的是排除非视觉节点,比如script,meta标签和排除display为none的节点),之后进行布局,布局主要是确定各个元素的位置和尺寸,绘制页面像素信息
浏览器将各层的信息发送给GUI,GUI会将各层合成(composite),显示在屏幕上。
断开TCP连接
HTTP的缓存控制
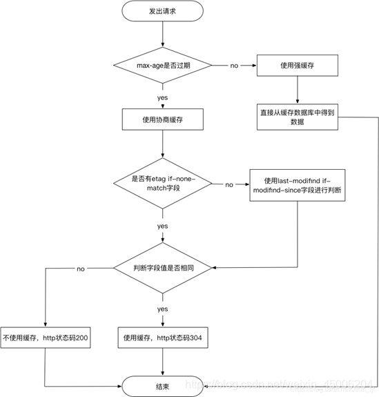
强缓存:
基本原理是:
所请求的数据在缓存数据库中尚未过期时,不与服务器进行交互,直接使用缓存数据库中的数据。当缓存未命中时,则重新向服务器请求数据
两个规则字段:
Expire:其指定了一个日期/时间, 在这个日期/时间之后,HTTP响应被认为是过时的。但是它本身是一个HTTP1.0标准下的字段,所以如果请求中还有一个置了 “max-age” 或者 “s-max-age” 指令的Cache-Control响应头,那么 Expires 头就会被忽略。
Cache-Control通用消息头用于在http 请求和响应中通过指定指令来实现缓存机制。其常用的几个取值有:
private:客户端可以缓存
public:客户端和代理服务器都可以缓存
max-age=xxx:缓存的内容将在xxx 秒后失效
s-max-age=xxx:同s-max-age,但仅适用于共享缓存(比如各个代理),并且私有缓存中忽略。
no-cache:需要使用协商缓存来验证缓存数据
no-store:所有内容都不会缓存,强缓存和协商缓存都不会触发
must-revalidate:缓存必须在使用之前验证旧资源的状态,并且不可使用过期资源。
协商缓存:
当强缓存过期未命中或者响应报文Cache-Control中有must-revalidate标识必须每次请求验证资源的状态时,便使用协商缓存的方式去处理缓存文件。
基本原理:
从缓存数据库中取出缓存的标识,然后向浏览器发送请求验证请求的数据是否已经更新,如果已更新则返回新的数据,若未更新则使用缓存数据库中的缓存数据
两个规则字段:
etag是所请求的数据在服务器中的唯一标识
last-modifind标识所请求资源最后一次修改的时间。
再次请求后:
在我们的请求中有这样两个字段if-modifind-since和if-none-match,两个字段分别对应着响应中的last-Modified和etag,用来对协商缓存进行判断:
首先,如果在第一次请求中有etag和last-modified时,缓存数据库会保存这两个字段,并且在再次发起同样的请求时以if-none-match和if-modified-since发送保存的last-modified和etag数据。
服务器收到请求后会以优先级if-none-match > if-modifind-since的顺序进行判断,如果资源的etag和if-none-match相等,即所请求的资源没有变化,此时浏览器即可以使用缓存数据库中的数据,此时http的请求状态码为304,请求的资源未变化。
如果请求字段中没有if-none-match,就使用if-modified-since来判断。如果if-modified-since的值和所请求的资源时间一致,即所请求的资源相同,浏览器即可以使用缓存数据库中的数据。http状态码304。

常见的网络攻击方法和解决方案?
SQL注入
攻击手段:
某些服务器处理用户账号,是直接将账号字符串拼接到SQL语句中,如果黑客利用规则拼接类似1=1的判断语句,数据库中可能会产生异常行为。
解决方案:
在Java中使用prepareStatement类预编译SQL语句,把固定格式的SQL编译后放入数据库缓冲池中,之后传入的字符串都当作参数来处理,而不是SQL指令。
XSS(跨站脚本攻击)
攻击手段:
攻击者往Web页面插入恶意
CSRF(跨站请求伪造)
攻击手段:
用户登录受信任的A网站,产生Cookie,在没有登出A的情况下,访问了危险的B网站,B要求访问第三方站点(A),并发送一个请求(request),然后B就带着之前的Cookie(伪装成用户的名义)去请求。
解决方案:验证码
cookie,localStorage, sessionStorage三者区别
- cookie始终在同源的http请求中携带,即使不需要,cookie在浏览器和服务器中来回传递。而localStorage和sessionStorage一般用于本地存储,不会好服务器通信,也不会自动把数据发送给服务器。
- 存储大小不同,cookie为4kb左右;localStorage, sessionStorage可以达到5M
- 数据有效期不同,sessionStorage仅在同源窗口中有效,关闭浏览器窗口就消失了,cookie在过期时间前一直有效,即使在关闭浏览器之后(如果没有设置过期时间,关闭浏览器就过期了),localStorage长期有效,除非主动删除
l- ocalStorage, sessionStorage有现成的API, cookie需要程序员手动封装
Cookie和Session
- cookie和session都可以追踪会话状态,cookie也可以被用于保存用户的喜好等非敏感信息。
- session 在服务器端,cookie 在客户端(浏览器)
- session 默认被存在在服务器的一个文件里(不是内存)
- session 的运行依赖 session id,而 session id 是存在 cookie 中的,也就是说,如果浏览器禁用了 cookie ,同时 session 也会失效(但是可以通过其它方式实现,比如在 url 中传递 session_id)
- session 可以放在文件、数据库、或内存中都可以。
TCP协议(传输控制协议)
建立TCP连接(三次握手)
- 客户端发送SYN包到服务器端,并进入SYN_SENT(同步已发送)状态,等待服务器相应
- 服务器接收到SYN包后,确认客户端的SYN,同时发送一个SYN+ACK包,并进入SYN_RECV(同步收到)状态
- 客户端收到SYN+ACK包后,向服务器发送确认包ACK,发送完毕后,客户端和服务器进入TCP连接成功状态
释放TCP连接(四次挥手)
- 客户端发起连接释放报文,并停止发送报文,释放数据报文首部,并进入终止等待1状态
- 服务器收到释放报文,向客户端发送确认报文,并带上自己的序列号,进入关闭等待状态,客户端收到确认报文后,进入终止等待2状态,等待服务器发送连接释放报文
- 服务器发送完最后的数据后,向客户端发送连接释放报文,并进入最后确认状态
- 客户端收到连接释放报文后,向客户端发送确认报文,并进入时间等待状态(经过2MSL最长报文段寿命的时间后,客户端撤销相应的TCB,进入closed状态),服务器收到确认报文后,撤销相应的TCB,立即进入关闭状态
为什么连接的时候是三次握手,关闭的时候却是四次握手?
因为当Server端收到Client端的SYN连接请求报文后,可以直接发送SYN+ACK报文。其中ACK报文是用来应答的,SYN报文是用来同步的。但是关闭连接时,当Server端收到FIN报文时,仅仅表示对方不再发送数据了但是还能接收数据,而自己也未必全部数据都发送给对方了,所以己方可以立即关闭,也可以发送一些数据给对方后,再发送FIN报文给对方来表示同意现在关闭连接,因此,己方ACK和FIN一般都会分开发送,所以只能先回复一个ACK报文,告诉Client端,“你发的FIN报文我收到了”。只有等到我Server端所有的报文都发送完了,我才能发送FIN报文,因此不能一起发送。故需要四步握手。
为什么TIME_WAIT状态需要经过2MSL(最大报文段生存时间)才能返回到CLOSE状态?
- 保证客户端发送的最后一个ACK报文能够到达服务器,因为这个ACK报文可能丢失,站在服务器的角度看来,我已经发送了FIN+ACK报文请求断开了,客户端还没有给我回应,应该是我发送的请求断开报文它没有收到,于是服务器又会重新发送一次,而客户端就能在这个2MSL时间段内收到这个重传的报文,接着给出回应报文,并且会重启2MSL计时器。
- 防止类似与“三次握手”中提到了的“已经失效的连接请求报文段”出现在本连接中。客户端发送完最后一个确认报文后,在这个2MSL时间中,就可以使本连接持续的时间内所产生的所有报文段都从网络中消失。这样新的连接中不会出现旧连接的请求报文。
- 如果已经建立了连接,但是客户端突然出现故障了怎么办?
TCP还设有一个保活计时器,显然,客户端如果出现故障,服务器不能一直等下去,白白浪费资源。服务器每收到一次客户端的请求后都会重新复位这个计时器,时间通常是设置为2小时,若两小时还没有收到客户端的任何数据,服务器就会发送一个探测报文段,以后每隔75秒钟发送一次。若一连发送10个探测报文仍然没反应,服务器就认为客户端出了故障,接着就关闭连接。
TCP和UDP的区别
- TCP是面向连接的,udp是无连接的即发送数据前不需要先建立链接。
- TCP提供可靠的服务。也就是说,通过TCP连接传送的数据,无差错,不丢失,不重复,且按序到达;UDP尽最大努力交付,即不保证可靠交付。 并且因为tcp可靠,面向连接,不会丢失数据因此适合大数据量的交换。
- TCP是面向字节流,UDP面向报文,并且网络出现拥塞不会使得发送速率降低(因此会出现丢包,对实时的应用比如IP电话和视频会议等)。
- TCP只能是1对1的,UDP支持1对1,1对多。
- TCP的首部较大为20字节,而UDP只有8字节。
- TCP是面向连接的可靠性传输,而UDP是不可靠的。
前端性能优化:(减少客户端网络延迟和优化页面渲染性能来提升WEB性能)
减少HTTP请求数:
- 合理设置HTTP缓存:
很少变化的图片资源可以通过 HTTP 字段Expire设置一个很长的过期头 ,变化不频繁而又可能会变的资源可以使用 Last-Modifed来做请求验证。尽可能的让资源能够在缓存中待得更久。 - 合并、压缩资源:
尽可能的将外部的脚本、样式进行合并,多个合为一个。另外, CSS、 Javascript、Image 都可以用相应的工具进行压缩,压缩后往往能省下不少空间。(但是压缩文件,会降低代码可读性) - 使用CSS精灵合并css图片
- Lazy Load Images(图片懒加载):
不能减少HTTP请求数,但可以缓解服务器的压力,使某些请求再需要的时候再加载。 - 减少对cookie的使用(最主要的就是减少本地cookie存储内容的大小),因为客户端操作cookie的时候,这些信息总是在客户端和服务端传递。如果上设置不当,每次发送一个请求将会携带cookie
代码优化
- 减少使用CSS表达式、js闭包
- 减少对DOM操作(主要是减少重绘与回流)
- css导入的时候不使用@import,使用link
- 减少flash的使用
- 避免使用iframe不仅不好管控样式,而且相当于在本页面又嵌套其他页面,消耗性能会更大。因为还回去加载这个嵌套页面的资源
网络安全
SQL注入
攻击手段:
某些服务器处理用户账号,是直接将账号字符串拼接到SQL语句中,如果黑客利用规则拼接类似1=1的判断语句,数据库中可能会产生异常行为。
解决方案:
在Java中使用prepareStatement类预编译SQL语句,把固定格式的SQL编译后放入数据库缓冲池中,之后传入的字符串都当作参数来处理,而不是SQL指令。
XSS(跨站脚本攻击)
攻击手段:
攻击者往Web页面插入恶意
解决方案:
过滤
CSRF(跨站请求伪造)
攻击手段:
用户登录受信任的A网站,产生Cookie,在没有登出A的情况下,访问了危险的B网站,B要求访问第三方站点(A),并发送一个请求(request),然后B就带着之前的Cookie(伪装成用户的名义)去请求。
解决方案:
验证码
本文深入讲解HTTP与HTTPS协议,涵盖请求方法、工作流程、状态码、缓存控制、安全通信原理,以及HTTP/2和SPDY协议的特性,对比HTTP与HTTPS的区别,探讨HTTPS的优缺点。
250

被折叠的 条评论
为什么被折叠?



