原理概念

原理:
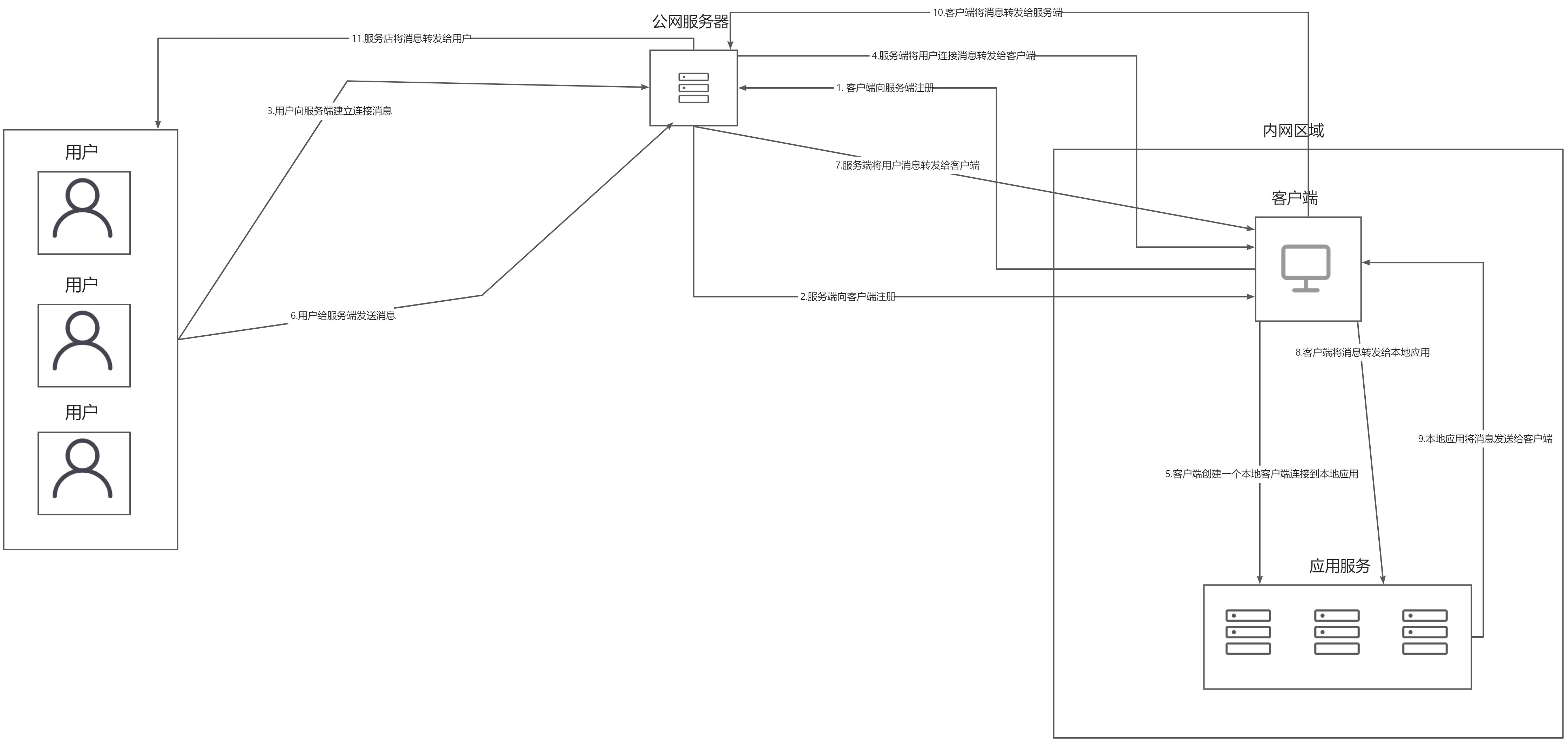
- 客户端向服务端注册
- 服务端向客户端注册
- 用户向服务端建立连接消息
- 服务端将用户连接消息转发给客户端
- 客户端创建一个本地客户端连接到本地应用
- 用户给服务端发送消息
- 服务端将用户消息转发给客户端
- 客户端将消息转发给本地应用
- 本地应用将消息发送给客户端
- 客户端将消息转发给服务端
- 服务店将消息转发给用户
注意:
- 需要考虑,客户端和服务端, 半包, 黏包问题
- 用户连接, 客户端连接, 服务端连接, 本地应用连接, 如何管理, 简单来说就是长连接
- 用户或者本地应用,关闭了如何通知对方
- 服务端挂了重启,客户端如何自动连接
- 从用户->服务端->客户端->本地应用, 这一条线路如何保证消息正确的传递, 一旦中间那个环境出了一点问题, 那么就完蛋了, 非常不好排查的
实战项目
胡安民/java-Intranet-penetration
可以查看README.md进行使用这个项目
本文讨论了客户端和服务端之间的长连接通信,包括半包、黏包问题以及用户连接管理。作者通过胡安民的java-Intranet-penetration项目实例,展示了如何处理这些问题,确保消息正确传递。遇到问题时,解决难度大,强调实践中的注意事项和实时支持。
1821

被折叠的 条评论
为什么被折叠?



