一、SMMU?
最近看了两篇文章很精彩,这里来一起学习一下,链接放在了文末,感谢前辈的优秀文章。
1-什么是SMMU?
SMMU(system mmu),是I/O device与总线之间的地址转换桥。
它在系统的位置如下图:

它与mmu的功能类似,可以实现地址转换,内存属性转换,权限检查等功能。
2-为什么需要SMMU?
了解SMMU出现的背景,需要知道系统中的两个概念:DMA和虚拟化。
DMA:((Direct Memory Access),直接内存存取, 是一种外部设备不通过CPU而直接与系统内存交换数据的接口技术 。外设可以通过DMA,将数据批量传输到内存,然后再发送一个中断通知CPU取,其传输过程并不经过CPU, 减轻了CPU的负担。但由于DMA不能像CPU一样通过MMU操作虚拟地址,所以DMA需要连续的物理地址。
虚拟化:在虚拟化场景, 所有的VM都运行在中间层hypervisor上,每一个VM独立运行自己的OS(guest OS),Hypervisor完成硬件资源的共享, 隔离和切换。

但对于Hypervisor + GuestOS的虚拟化系统来说, guest VM使用的物理地址是GPA, 看到的内存并非实际的物理地址(也就是HPA),因此Guest OS无法正常的将连续的物理地址分给硬件。
因此,为了支持I/O透传机制中的DMA设备传输,而引入了IOMMU技术(ARM称作SMMU)。
总而言之,SMMU可以为ARM架构下实现虚拟化扩展提供支持。它可以和MMU一样,提供stage1转换(VA->PA), 或者stage2转换(IPA->PA),或者stage1 + stage2转换(VA->IPA->PA)的灵活配置。
[VA:虚拟地址;IPA: 中间物理地址;PA:物理地址]

3-SMMU常用概念
-
StreamID 一个平台上可以有多个SMMU设备,每个SMMU设备下面可能连接着多个Endpoint, 多个设备互相之间可能不会复用同一个页表,需要加以区分,SMMU用StreamID来做这个区分( SubstreamID的概念和PCIe PASID是等效的)
-
STE Stream Table Entry, STE里面包含一个指向stage2地址翻译表的指针,并且同时还包含一个指向CD(Context Descriptor)的指针.
-
CD Context Descriptor, 是一个特定格式的数据结构,包含了指向stage1地址翻译表的基地址指针
4-SMMU数据结构查找
SMMU翻译过程需要使用多种数据结构,如STE, CD,PTW等。
4.1 SID查找STE
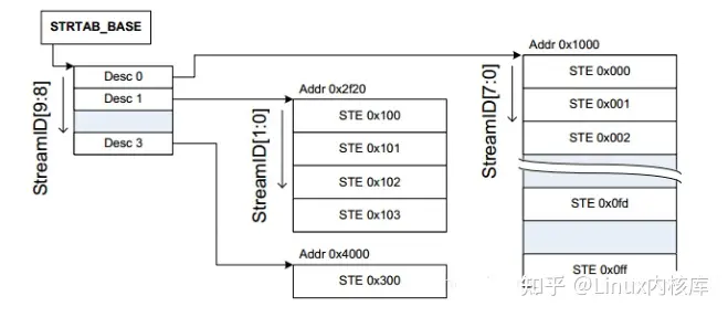
Stream Table是存放在内存中的一张表,在SMMU驱动初始化时由驱动程序创建好。
Stream table有两种格式,一种是Linear Stream Table, 一种是2-level Stream Table.
-
- Linear Stream Table

- Linear Stream Table
Linear Stream Table是将整个stream table在内存中线性展开成一个数组, 用Stream Id作为索引进行查找.
Linear Stream Table 实现简单,只需要一次索引,速度快;但是平台上外设较少时,浪费连续的内存空间。
-
- 2-level Stream Table

2-level Stream Table, 顾名思义,就是包含2级table, 第一级table, 即STD,包含了指向二级STE的基地址STD。第二级STE是Linear stream Table. 2-level Stream Table的优点是更加节省内存。
SMMU根据寄存器配置的STRTAB_BASE地址找到STE, STRTAB_BASE定义了STE的基地值, Stream id定义了STE的偏移。如果使用linear 查找, 通过STRTAB_BASE + sid * 64(一个STE的大小为64B)找到STE;若使用2-level查找, 则先通过sid的高位找到L1_STD(STRTAB_BASE + sid[9:8] * 8, 一个L1_STD的大小为8B), L1_STD定义了下一级查找的基地址,然后通过sid 找到具体的STE(l2ptr + sid[7:0] * 64).
最终找到的STE如下所示,表中的信息包含属性相关信息, 翻译模式信息(是否 stream bypass, 若否,选择stage1, stage2或者stage1 + stage2翻译模式)。

找到STE后可以进一步开始S1翻译或S2翻译.
4.2 SSID查找CD
CD包含了指向stage1地址翻译表的基地址指针.
如下图所示, STE指明了CD数据结构在DDR中的基地址S1ContextPTR, SSID(substream id)指明了CD数据结构的偏移,如果SMMU选择进行linear, 则使用S1ContextPTR + 64 * ssid 找到CD。如果SMMU选择2-level, 则使用ssid进行二级查找获得CD(与上节STE的方式一致)。

最终找到的CD如下所示:

表中信息包含memory属性,翻译控制信息,异常控制信息以及Page table walk(PTW)的起始地址TTB0, TTB1, 找到TTBx后,就可以PTW了。
5. SMMU地址转换
5.1 单stage的地址转换:

-
TTB 和 VA[47:39]组成获取Level0页表的地址PA;
-
Level0页表中的next-level table address 和 VA[38:30]组成获取Level1的页表地址PA;
-
Level1页表中的next-level table address 和 VA[29:21]组成获取Level2的页表地址PA;
-
Level2页表中的next-level table address 和 VA[20:12]组成获取Leve3的页表地址PA;
-
level3页表中的output address和va[12:0]组成获取组后的钻换地址
在stage1地址翻译阶段:硬件先通过StreamID索引到STE,然后用SubstreamID索引到CD, CD里面包含了stage1地址翻译(把进程的GVA/IOVA翻译成IPA)过程中需要的页表基地址信息、per-stream的配置信息以及ASID。
在stage1翻译的过程中,多个CD对应着多个stage1的地址翻译,通过Substream去确定对应的stage1地址翻译页表。所以,Stage1地址翻译其实是一个(RequestID, PASID) => GPA的映射查找过程。
在使能SMMU两阶段地址翻译的情况下,stage1负责将设备DMA请求发出的VA翻译为IPA并作为stage2的输入, stage2则利用stage1输出的IPA再次进行翻译得到PA,从而DMA请求正确地访问到Guest的要操作的地址空间上。
在stage2地址翻译阶段:STE里面包含了stage2地址翻译的页表基地址(IPA->HPA)和VMID信息。如果多个设备被直通给同一个虚拟机,那么意味着他们共享同一个stage2地址翻译页表。
在两阶段地址翻译场景下, 地址转换流程步骤:
Guest驱动发起DMA请求,这个DMA请求包含VA + SID前缀
DMA请求到达SMMU,SMMU提取DMA请求中的SID就知道这个请求是哪个设备发来的,然后去StreamTable索引对应的STE
从对应的STE表中查找到对应的CD,然后用ssid到CD中进行索引找到对应的S1 Page Table
IOMMU进行S1 Page Table Walk,将VA翻译成IPA并作为S2的输入
IOMMU执行S2 Page Table Walk,将IPA翻译成PA,地址转化结束。
6. SMMU command queue 与 event queue
系统软件通过Command Queue和Event Queue来和SMMU打交道,这2个Queue都是循环队列。
Command queue用于软件与SMMU的硬件交互,软件写命令到command queue, SMMU从command queue中 地区命令处理。
Event Queue用于SMMU发生软件配置错误的状态信息记录,SMMU将配置错误信息写到Event queue中,软件通过读取Event queue获得配置错误信息并进行配置错误处理。

5.2 stage1+stage2的地址转换:

二、SMMU软硬件模型
SMMU的全称是System Memory Management Units, 它属于Arm的System IP, 主要给其他Master来使用,其连页表格式和Core MMU是一样的,理论上可以让Core的MMU和SMMU使用同一套页表.
那么SMMU都是用在哪些地方呢?*以下展示了一个usecase,来自arm官方博客(February 17, 2014),也是比较早期的一个Sample case

1-SMMU的使用模型
SMMU全称System Memory Management Unit,其实SMMU和MMU具有同样的作用,区别是供给Master使用,同样提供页表转换工作,Master可通过页表转换访问物理地址,达到Master一样使用虚拟地址



2-SMMU的硬件原理图
学过MMU的人都知道,MMU是由 TLB+AddressTranslation, 那么对于SMMU呢?它是由TBU + TCU组成,其中TBU中含有TLB, TCU缓存地址翻译。DTI则是SMMU内部的连接总线的协议。

而一个SMMU中可以放置多个 ACE-LiteTBU模块,也可以放置 LTI TBU

3-TBU原理图

LTI TBU的原理图

4-TCU的原理图

5-小结
- (1)MMU 只能给 一个core用。而SMMU想给多个master用,多个master又对应不同的表。所以就搞了个STE。每一个STE entry里,都可以指向多个context descriptor (我觉得一般也就只用一个吧),然后每一个context descriptor 就相当于 MMU的TTBRx + TCR寄存器。context Descriptor之后,就和普通的MMU一样
- (2)**SMMU里有两套寄存器,一套是给安全master用的,一套是给非安全master用的。**从软件视角来看,其实就相当于有两个SMMU了。但这不是banked,他们的寄存器名字不一样,一类带了S,一类不带S。而且寄存器memory-map的地址还不一样。
- (3)SMMU又有Secure STE 和 Non-secure STE的概念, Secure STE 后面的页表/地址转换,可以转secure memory,也可以转non-secure memory。Non-Secure STE 后面的页表/地址转换,只可以转non-secure memory。这和MMU里的Descriptor里的NS比特也是一样的。
这几句总结的太Nice了,看了这个部分,刚刚好来看看下面的这个PART。
三、SMMU跟TrustZone啥关系?
一、前言
在实际的项目中有些Master也是要访问Secure Memory的,例如DPU,DMA等。
英伟达首席执行官黄仁勋曾在演讲中表示:“ DPU 将成为未来计算的三大支柱之一,未来的数据中心标配是‘ CPU + DPU + GPU ’。CPU 用于通用计算, GPU 用于加速计算, DPU 则进行数据处理。”

二、为什么需要SMMU
TrustZone的基本原理是将系统资源划分成安全和非安全两部分,CPU本身支持TrustZone,可以发出安全访问和非安全访问。
但是SoC的其他Master也需要访问memory,在有些场景下也需要访问安全memory和非安全memory,那该怎么去实现呢?

可以由几种不同的实现方式,有些Master本身就支持TrustZone,可以发出安全访问和非安全访问,例如Arm的DMA直接就可以发出安全访问或者非安全访问。
但是第三方的Master可能不支持TrustZone,可以在IP前面加安全控制器来实现,例如这个控制器是Secure only的,可以通过TEE对安全控制器进行编程,Master发出的访问不Care安全或者非安全,通过控制器来扩展TrustZone功能,但是这种方式很大局限性;另外一种方法就是我们可以今天介绍的SMMU来实现。

三、SMMU的原理机制
SMMU是Arm的System IP,几乎是跟CPU演进结合最紧密的一个IP。
我们知道CPU内部有个MMU,SMMU就是跟MMU非常相似,是System MMU,主要给其他Master来使用,连页表格式也是一样的,只是编程方式不同,理论上可以让CPU的MMU和SMMU可以使用同一套页表。
增加SMMU后,其他Master也相当于有了MMU的功能,MMU是CPU的重要部分,主要是由两部分组成,一部分是TLB用来Cache VA<->PA的转换关系,一部分是Table Walk Unit,如果TLB里没有找到VA<->PA的转换关系,该Table Walk Unit就从页表里查询VA和PA的转换关系。
对于TrustZone系统
对于TrustZone系统来说,MMU也是非常重要的,例如在Armv7-A的架构中很多MMU的寄存器都是banked,可以简单认为Secure world和Normal World都有一个MMU,在Armv8-A里是通过软件保存上下文来实现的,还有CPU在安全状态时发出的都是安全访问,当MMU enable后,可以通过页表里的NSbit来控制发出的是安全访问,还是非安全访问,同时也会把安全信息也会存储在TLB里。

SMMU的架构
CPU架构在不断的演进,增加了很多feature,这些feature的使能或者控制位都是存储在页表,如果其他Master也想使用这些feature,那么SMMU的架构也需要跟随者演进,例如SMMUv1主要是支持Armv7-A的页表格式,SMMUv2主要是支持Armv8.1-A的页表格式,SMMUv3相对SMMUv2更新很大,除了支持最新Armv8.x-A的特性,同时支持更多的context,支持PCIe,也支持Message based interrupt配合GICv3等。
那其他Master通过SMMU可以支持下面的功能:

地址转换:SMMU跟MMU一样,支持两级转换Stage 1 Translation和Stage2 Translation,例如VA<->IPA<->PA,但是在现实使用中,也可以直接bypass,stage 1 only,stage2 only,或者Stage 1+Stage 2

内存保护:(S)MMU除了支持地址转换外,内存属性也是重要的部分,例如可以在页表内配置读写权限,执行权限,访问权限等

隔离:SMMU同时可以给多个Master使用,例如SMMUv2支持128个contexts,SMMUv3支持更多的Contexts,因为在SMMUv2中contexts的信息是保存在寄存器,在SMMUv3中context的信息是存储在内存里面,通过StreamID来查询,Stream ID是32位的。CPU可以和其他Master使用同一套页表,或者CPU可以SMMU单独建立页表,或者可以为每个Master建立一套或者多套页表,来控制不同的访问区域。

TrustZone:如果Master不支持TrustZone,可以通过SMMU来支持,例如在该Master发出访问时通过对应页表的属性来配置,尤其是到Armv8.4 Secure world virtulization,SMMU的作用会更大。

前面提到的都是支持的功能,我们也可以通过一些例子来解释哪些场景下需要SMMU,例如
- 访问非连续的地址:现在系统中很少再预留连续的memory,如果Master需要很多memory,可以通过SMMU把一些非连续的PA映射到连续的VA,例如给DMA,VPU,DPU使用。
- 32位转换成64位:现在很多系统是64位的,但是有些Master还是32位的,只能访问低4GB空间,如果访问更大的地址空间需要软硬件参与交换memory,实现起来比较复杂,也可以通过SMMU来解决,Master发出来的32位的地址,通过SMMU转换成64位,就很容易访问高地址空间。
- 限制Master的访问空间:Master理论上可以访问所有的地址空间,可以通过SMMU来对Master的访问进行过滤,只让Master访问受限的区域,那这个区域也可以通过CPU对SMMU建立页表时动态控制。
- 用户态驱动:现在我们也看到很多系统把设备驱动做在用户态,调用驱动时不需要在切换到内核态,但是存在一些安全隐患,就是用户态直接控制驱动,有可能访问到内核空间,这种情况下也可以用SMMU来实现限制设备的访问空间
- 设备虚拟化: 例如设备虚拟化有多种方式,Emulate,Para-virtualized,以及Pass-through,用SMMU可以实现Pass though,这样无论是性能,还是软件的改动都是比较小的。
…
SMMUv2和SMMUv3架构,编程方式,以及硬件实现差异都非常大,但是要实现的功能和基本原理都是相似,如果理解了SMMU的功能以及要解决的问题,再看Linux SMMU driver和SMMU Architecture Spec都会简单很多。
参考资料
- https://zhuanlan.zhihu.com/p/534550409
- https://mp.weixin.qq.com/s/IsNUsalsE2sZOd2AJlXtjQ
- https://zhuanlan.zhihu.com/p/552686677

3699

被折叠的 条评论
为什么被折叠?



