概述
- Kafka 是一个分布式的基于发布/订阅模式的消息队列(Message Queue),主要应用于大数据实时处理领域。
- 消息队列的两种模式
- 点对点模式:一对一,消费者主动拉取数据,消息收到后消息清除
- 消息生产者生产消息发送到Queue中,然后消息消费者从Queue中取出并且消费消息。消息被消费以后,queue 中不再有存储,所以消息消费者不可能消费到已经被消费的消息。Queue 支持存在多个消费者,但是对一个消息而言,只会有一个消费者可以消费
- 发布/订阅模式:一对多,消费者消费数据之后不会清除消息
- 消息生产者(发布)将消息发布到 topic 中,同时有多个消息消费者(订阅)消费该消息。和点对点方式不同,发布到 topic 的消息会被所有订阅者消费
- 点对点模式:一对一,消费者主动拉取数据,消息收到后消息清除
Kafka 基础架构

- Producer :消息生产者,就是向 kafka broker 发消息的客户端
- Consumer :消息消费者,向 kafka broker 取消息的客户端
- Consumer Group (CG):消费者组,由多个 consumer 组成。消费者组内每个消费者负责消费不同分区的数据,一个分区只能由一个组内消费者消费;消费者组之间互不影响。所有的消费者都属于某个消费者组,即消费者组是逻辑上的一个订阅者
- Broker :一台 kafka 服务器就是一个 broker。一个集群由多个 broker 组成。一个 broker可以容纳多个 topic
- Topic :可以理解为一个队列,生产者和消费者面向的都是一个 topic
- Partition:为了实现扩展性,一个非常大的 topic 可以分布到多个 broker(即服务器)上,一个 topic 可以分为多个 partition,每个 partition 是一个有序的队列
- Replica:副本,为保证集群中的某个节点发生故障时,该节点上的 partition 数据不丢失,且 kafka 仍然能够继续工作,kafka 提供了副本机制,一个 topic 的每个分区都有若干个副本,一个 leader 和若干个 follower
- leader:每个分区多个副本的“主”,生产者发送数据的对象,以及消费者消费数据的对象都是 leader
- follower:每个分区多个副本中的“从”,实时从 leader 中同步数据,保持和 leader 数据的同步。leader 发生故障时,某个 follower 会成为新的 follower
重要概念
- Kafka作为一个集群,运行在一台或者多台服务器上
- Kafka 通过 topic 对存储的流数据进行分类
- 每条记录中包含一个key,一个value和一个timestamp(时间戳)
- 四个核心的AP
- Producer API 允许一个应用程序发布一串流式的数据到一个或者多个Kafka topic
- Consumer API 允许一个应用程序订阅一个或多个 topic ,并且对发布给他们的流式数据进行处理
- Streams API 允许一个应用程序作为一个流处理器,消费一个或者多个topic产生的输入流,然后生产一个输出流到一个或多个topic中去,在输入输出流中进行有效的转换
- Connector API 允许构建并运行可重用的生产者或者消费者,将Kafka topics连接到已存在的应用程序或者数据系统。比如,连接到一个关系型数据库,捕捉表(table)的所有变更内容
使用
安装部署
- 集群规划
- hadoop102 - zookeeper - kafka
- hadoop103 - zookeeper - kafka
- hadoop104 - zookeeper - kafka
- 集群部署
- 解压安装包:[root@hadoop102 software]$ tar -zxvf kafka_2.11-0.11.0.0.tgz -C /opt/module/
- 修改解压后的文件名称:[root@hadoop102 module]$ mv kafka_2.11-0.11.0.0/ kafka
- 在/opt/module/kafka 目录下创建 logs 文件夹:[root@hadoop102 kafka]$ mkdir logs
- 修改配置文件:[root@hadoop102 kafka]$ cd config/ 及 [root@hadoop102 config]$ vi server.properties
#输入内容 #broker 的全局唯一编号,不能重复 broker.id=0 #删除 topic 功能使能 delete.topic.enable=true #处理网络请求的线程数量 num.network.threads=3 #用来处理磁盘 IO 的现成数量 num.io.threads=8 #发送套接字的缓冲区大小 socket.send.buffer.bytes=102400 #接收套接字的缓冲区大小 socket.receive.buffer.bytes=102400 #请求套接字的缓冲区大小 socket.request.max.bytes=104857600 #kafka 运行日志存放的路径 log.dirs=/opt/module/kafka/logs #topic 在当前 broker 上的分区个数 num.partitions=1 #用来恢复和清理 data 下数据的线程数量 num.recovery.threads.per.data.dir=1 #segment 文件保留的最长时间,超时将被删除 log.retention.hours=168 #配置连接 Zookeeper 集群地址 zookeeper.connect=hadoop102:2181,hadoop103:2181,hadoop104:2181- 配置环境变量
[root@hadoop102 module]$ sudo vi /etc/profile #KAFKA_HOME export KAFKA_HOME=/opt/module/kafka export PATH=$PATH:$KAFKA_HOME/bin [root@hadoop102 module]$ source /etc/profile- 分发安装包:[root@hadoop102 module]$ xsync kafka/
- 分发之后需配置其他机器的环境变量
- 分别在 hadoop103 和 hadoop104 上修改配置文件/opt/module/kafka/config/server.properties中的 broker.id=1、broker.id=2
- 启动集群
- 依次在 hadoop102、hadoop103、hadoop104 节点上启动 kafka:[root@hadoop102 kafka]$ bin/kafka-server-start.sh -daemon config/server.properties
- 关闭集群:[root@hadoop102 kafka]$ bin/kafka-server-stop.sh stop
- kafka 群起脚本
for i in hadoop102 hadoop103 hadoop104 do echo "========== $i ==========" ssh $i '/opt/module/kafka/bin/kafka-server-start.sh -daemon /opt/module/kafka/config/server.properties' done
Kafka 命令行操作
- 查看当前服务器中的所有 topic:[root@hadoop102 kafka]$ bin/kafka-topics.sh --zookeeper hadoop102:2181 --list
- 创建 topic:[root@hadoop102 kafka]$ bin/kafka-topics.sh --zookeeper hadoop102:2181 --create --replication-factor 3 --partitions 1 --topic first
- 选项说明
- –topic 定义 topic 名
- –replication-factor 定义副本数
- –partitions 定义分区数
- 选项说明
- 删除 topic:[root@hadoop102 kafka]$ bin/kafka-topics.sh --zookeeper hadoop102:2181 --delete --topic first
- 需要 server.properties 中设置 delete.topic.enable=true 否则只是标记删除
- 发送消息:[root@hadoop102 kafka]$ bin/kafka-console-producer.sh --broker-list hadoop102:9092 --topic first
- 消费消息:
- [root@hadoop102 kafka]$ bin/kafka-console-consumer.sh --zookeeper hadoop102:2181 --topic first
- [root@hadoop102 kafka]$ bin/kafka-console-consumer.sh --bootstrap-server hadoop102:9092 --topic first
- [root@hadoop102 kafka]$ bin/kafka-console-consumer.sh --bootstrap-server hadoop102:9092 --from-beginning --topic first
- –from-beginning:会把主题中以往所有的数据都读取出来
- 查看某个 Topic 的详情:[root@hadoop102 kafka]$ bin/kafka-topics.sh --zookeeper hadoop102:2181 --describe --topic first
- 修改分区数:[root@hadoop102 kafka]$ bin/kafka-topics.sh --zookeeper hadoop102:2181 --alter --topic first --partitions 6
Kafka 架构深入
Kafka 工作流程
- Kafka 中消息是以 topic 进行分类的,生产者生产消息,消费者消费消息,都是面向 topic 的
- topic 是逻辑上的概念,而 partition 是物理上的概念,每个 partition 对应于一个 log 文件,该 log 文件中存储的就是 producer 生产的数据。Producer 生产的数据会被不断追加到该log 文件末端,且每条数据都有自己的 offset。消费者组中的每个消费者,都会实时记录自己
消费到了哪个 offset,以便出错恢复时,从上次的位置继续消费
Kafka文件存储机制

- 由于生产者生产的消息会不断追加到 log 文件末尾,为防止 log 文件过大导致数据定位效率低下,Kafka 采取了分片和索引机制,将每个 partition 分为多个 segment。每个 segment对应两个文件 - “.index”文件和“.log”文件。这些文件位于一个文件夹下,该文件夹的命名
规则为:topic 名称+分区序号。例如,first 这个 topic 有三个分区,则其对应的文件夹为 first-0,first-1,first-2 - index 和 log 文件以当前 segment 的第一条消息的 offset 命名
- “.index”文件存储大量的索引信息,“.log”文件存储大量的数据,索引文件中的元数据指向对应数据文件中 message 的物理偏移地址
Kafka 生产者
- 分区策略
- 原因:方便在集群中扩展,可以提高并发
- 原则
- 指明 partition 的情况下,直接将指明的值直接作为 partiton 值
- 没有指明 partition 值但有 key 的情况下,将 key 的 hash 值与 topic 的 partition 数进行取余得到 partition 值
- 既没有 partition 值又没有 key 值的情况下,第一次调用时随机生成一个整数(后面每次调用在这个整数上自增),将这个值与 topic 可用的 partition 总数取余得到 partition 值,也就是常说的 round-robin 算法
- 数据可靠性保证
-
为保证 producer 发送的数据,能可靠的发送到指定的 topic,topic 的每个 partition 收到 producer 发送的数据后,都需要向 producer 发送 ack(acknowledgement 确认收到),如果 producer 收到 ack,就会进行下一轮的发送,否则重新发送数据

-
副本数据同步策略:Kafka 选择全部完成同步,才发送 ack,因为为了容忍 n 台节点的故障,第一种方案需要 2n+1 个副本,而第二种方案只需要 n+1个副本,而 Kafka 的每个分区都有大量的数据,第一种方案会造成大量数据的冗余,虽然第二种方案的网络延迟会比较高,但网络延迟对 Kafka 的影响较小
-
ISR:Leader 维护了一个动态的 in-sync replica set (ISR),意为和 leader 保持同步的 follower 集合。当 ISR 中的 follower 完成数据的同步之后,leader 就会给 follower 发送 ack。如果 follower长时间 未 向 leader 同 步 数 据 , 则 该 follower 将 被 踢 出 ISR , 该 时 间 阈 值 由replica.lag.time.max.ms 参数设定。Leader 发生故障之后,就会从 ISR 中选举新的 leader
-
ack 应答机制:Kafka 为用户提供了三种可靠性级别,用户根据对可靠性和延迟的要求进行权衡
- acks:0:producer 不等待 broker 的 ack,这一操作提供了一个最低的延迟,broker 一接收到还没有写入磁盘就已经返回,当 broker 故障时有可能丢失数据
- acks:1:producer 等待 broker 的 ack,partition 的 leader 落盘成功后返回 ack,如果在 follower同步成功之前 leader 故障,那么将会丢失数据
- acks:-1(all):producer 等待 broker 的 ack,partition 的 leader 和 follower 全部落盘成功后才返回 ack。但是如果在 follower 同步完成后,broker 发送 ack 之前,leader 发生故障,那么会造成数据重复
-
故障处理细节
- LEO:指的是每个副本最大的 offset
- HW:指的是消费者能见到的最大的 offset,ISR 队列中最小的 LEO
- follower 故障:follower 发生故障后会被临时踢出 ISR,待该 follower 恢复后,follower 会读取本地磁盘记录的上次的 HW,并将 log 文件高于 HW 的部分截取掉,从 HW 开始向 leader 进行同步。等该 follower 的 LEO 大于等于该 Partition 的 HW,即 follower 追上 leader 之后,就可以重新加入 ISR 了
- leader 故障:leader 发生故障之后,会从 ISR 中选出一个新的 leader,之后,为保证多个副本之间的数据一致性,其余的 follower 会先将各自的 log 文件高于 HW 的部分截掉,然后从新的 leader同步数据,只能保证副本之间的数据一致性,并不能保证数据不丢失或者不重复
-
- Exactly Once 语义
- 将服务器的 ACK 级别设置为-1,可以保证 Producer 到 Server 之间不会丢失数据,但是不能保证数据不重复,即 At Least Once 语义
- 将服务器 ACK 级别设置为 0,可以保证生产者每条消息只会被发送一次,但是不能保证数据不丢失,即 At Most Once 语义
- 对于一些非常重要的信息,比如说交易数据,下游数据消费者要求数据既不重复也不丢失,即 Exactly Once 语义
- 0.11 版本的 Kafka,引入了一项重大特性:幂等性。所谓的幂等性就是指 Producer 不论向 Server 发送多少次重复数据,Server 端都只会持久化一条。幂等性结合 At Least Once 语义,就构成了 Kafka 的 Exactly Once 语义,At Least Once + 幂等性 = Exactly Once
- 要启用幂等性,只需要将 Producer 的参数中 enable.idompotence 设置为 true 即可。Kafka的幂等性实现其实就是将原来下游需要做的去重放在了数据上游。开启幂等性的 Producer 在初始化的时候会被分配一个 PID,发往同一 Partition 的消息会附带 Sequence Number。而Broker 端会对<PID, Partition, SeqNumber>做缓存,当具有相同主键的消息提交时,Broker 只会持久化一条,但是 PID 重启就会变化,同时不同的 Partition 也具有不同主键,所以幂等性无法保证跨分区跨会话的 Exactly Once
Kafka 消费者
- 消费方式
- consumer 采用 pull(拉)模式从 broker 中读取数据
- pull 模式不足之处是,如果 kafka 没有数据,消费者可能会陷入循环中,一直返回空数据。针对这一点,Kafka 的消费者在消费数据时会传入一个时长参数 timeout,如果当前没有数据可供消费,consumer 会等待一段时间之后再返回,这段时长即为 timeout
- 分区分配策略
- 一个 consumer group 中有多个 consumer,一个 topic 有多个 partition,所以必然会涉及到 partition 的分配问题,即确定那个 partition 由哪个 consumer 来消费
- Kafka 有两种分配策略,一是 RoundRobin,一是 Range
- offset 的维护
- 由于 consumer 在消费过程中可能会出现断电宕机等故障,consumer 恢复后,需要从故障前的位置的继续消费,所以 consumer 需要实时记录自己消费到了哪个 offset,以便故障恢复后继续消费

- Kafka 0.9 版本之前,consumer 默认将 offset 保存在 Zookeeper 中,从 0.9 版本开始,consumer 默认将 offset 保存在 Kafka 一个内置的 topic 中,该 topic 为__consumer_offsets
- 修改配置文件 consumer.properties:exclude.internal.topics=false
- 由于 consumer 在消费过程中可能会出现断电宕机等故障,consumer 恢复后,需要从故障前的位置的继续消费,所以 consumer 需要实时记录自己消费到了哪个 offset,以便故障恢复后继续消费
Kafka 高效读写数据
- 顺序写磁盘:Kafka 的 producer 生产数据,要写入到 log 文件中,写的过程是一直追加到文件末端,为顺序写。官网有数据表明,同样的磁盘,顺序写能到 600M/s,而随机写只有 100K/s。这与磁盘的机械机构有关,顺序写之所以快,是因为其省去了大量磁头寻址的时间
- 零复制技术:零拷贝
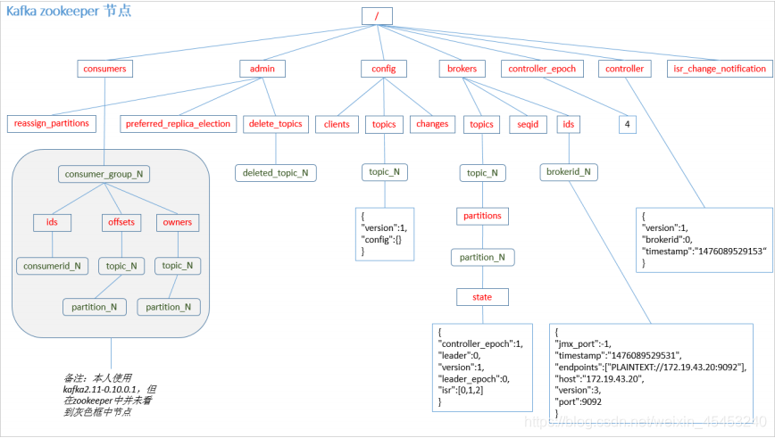
Zookeeper 在 Kafka 中的作用
- Kafka 集群中有一个 broker 会被选举为 Controller,负责管理集群 broker 的上下线,所有 topic 的分区副本分配和 leader 选举等工作,Controller 的管理工作都是依赖于 Zookeeper 的
Kafka 事务
- Kafka 从 0.11 版本开始引入了事务支持。事务可以保证 Kafka 在 Exactly Once 语义的基础上,生产和消费可以跨分区和会话,要么全部成功,要么全部失败
- Producer 事务
- 为了实现跨分区跨会话的事务,需要引入一个全局唯一的 Transaction ID,并将 Producer获得的PID 和Transaction ID 绑定。这样当Producer 重启后就可以通过正在进行的 Transaction ID 获得原来的 PID
- 为了管理 Transaction,Kafka 引入了一个新的组件 Transaction Coordinator。Producer 就是通过和 Transaction Coordinator 交互获得 Transaction ID 对应的任务状态。Transaction Coordinator 还负责将事务所有写入 Kafka 的一个内部 Topic,这样即使整个服务重启,由于事务状态得到保存,进行中的事务状态可以得到恢复,从而继续进行
Kafka API
Producer API
- 消息发送流程:Kafka 的 Producer 发送消息采用的是异步发送的方式。在消息发送的过程中,涉及到了两个线程——main 线程和 Sender 线程,以及一个线程共享变量——RecordAccumulator。main 线程将消息发送给 RecordAccumulator,Sender 线程不断从 RecordAccumulator 中拉取消息发送到 Kafka broker
- batch.size:只有数据积累到 batch.size 之后,sender 才会发送数据
- linger.ms:如果数据迟迟未达到 batch.size,sender 等待 linger.time 之后就会发送数据
异步发送 API
- pom依赖
<dependency>
<groupId>org.apache.kafka</groupId>
<artifactId>kafka-clients</artifactId>
<version>0.11.0.0</version>
</dependency>
- 所需类
- KafkaProducer类:需要创建一个生产者对象,用来发送数据
- ProducerConfig类:获取所需的一系列配置参数
- ProducerRecord:每条数据都要封装成一个 ProducerRecord 对象
- 不带回调函数的 API
public class CustomProducer {
public static void main(String[] args) throws ExecutionException,InterruptedException {
Properties props = new Properties();
//kafka 集群,broker-list
props.put("bootstrap.servers", "hadoop102:9092");
props.put("acks", "all");
//重试次数
props.put("retries", 1);
//批次大小
props.put("batch.size", 16384);
//等待时间
props.put("linger.ms", 1);
//RecordAccumulator 缓冲区大小
props.put("buffer.memory", 33554432);
props.put("key.serializer", "org.apache.kafka.common.serialization.StringSerializer");
props.put("value.serializer", "org.apache.kafka.common.serialization.StringSerializer");
Producer<String, String> producer = new KafkaProducer<>(props);
for (int i = 0; i < 100; i++) {
producer.send(new ProducerRecord<String, String>("first", Integer.toString(i), Integer.toString(i)));
}
producer.close();
} }
- 带回调函数的 API
- 回调函数会在 producer 收到 ack 时调用,为异步调用,该方法有两个参数,分别是RecordMetadata 和 Exception,如果 Exception 为 null,说明消息发送成功,如果Exception 不为 null,说明消息发送失败
- 注意:消息发送失败会自动重试,不需要我们在回调函数中手动重试
public class CustomProducer {
public static void main(String[] args) throws ExecutionException, InterruptedException {
Properties props = new Properties();
props.put("bootstrap.servers", "hadoop102:9092");//kafka 集
群,broker-list
props.put("acks", "all");
props.put("retries", 1);//重试次数
props.put("batch.size", 16384);//批次大小
props.put("linger.ms", 1);//等待时间
props.put("buffer.memory", 33554432);//RecordAccumulator 缓
冲区大小
props.put("key.serializer", "org.apache.kafka.common.serialization.StringSerializer");
props.put("value.serializer", "org.apache.kafka.common.serialization.StringSerializer");
Producer<String, String> producer = new KafkaProducer<>(props);
for (int i = 0; i < 100; i++) {
producer.send(new ProducerRecord<String, String>("first", Integer.toString(i), Integer.toString(i)), new Callback() {
//回调函数,该方法会在 Producer 收到 ack 时调用,为异步调用
@Override
public void onCompletion(RecordMetadata metadata, Exception exception) {
if (exception == null) {
System.out.println("success->" + metadata.offset());
} else {
exception.printStackTrace();
}
}
});
}
producer.close();
}}
同步发送 API
- 同步发送的意思就是,一条消息发送之后,会阻塞当前线程,直至返回 ack,由于 send 方法返回的是一个 Future 对象,根据 Futrue 对象的特点,我们也可以实现同步发送的效果,只需在调用 Future 对象的 get 方发即可
public class CustomProducer {
public static void main(String[] args) throws ExecutionException, InterruptedException {
Properties props = new Properties();
props.put("bootstrap.servers", "hadoop102:9092"); //kafka 集群,broker-list
props.put("acks", "all");
props.put("retries", 1);//重试次数
props.put("batch.size", 16384);//批次大小
props.put("linger.ms", 1);//等待时间
props.put("buffer.memory", 33554432);//RecordAccumulator 缓冲区大小
props.put("key.serializer", "org.apache.kafka.common.serialization.StringSerializer");
props.put("value.serializer", "org.apache.kafka.common.serialization.StringSerializer");
Producer<String, String> producer = new KafkaProducer<>(props);
for (int i = 0; i < 100; i++) {
producer.send(new ProducerRecord<String, String>("first", Integer.toString(i), Integer.toString(i))).get();
}
producer.close();
} }
Consumer API
- Consumer 消费数据时的可靠性是很容易保证的,因为数据在 Kafka 中是持久化的,故不用担心数据丢失问题,由于 consumer 在消费过程中可能会出现断电宕机等故障,consumer 恢复后,需要从故障前的位置的继续消费,所以 consumer 需要实时记录自己消费到了哪个 offset,以便故障恢复后继续消费,所以 offset 的维护是 Consumer 消费数据是必须考虑的问题
自动提交 offset
- pom依赖
<dependency>
<groupId>org.apache.kafka</groupId>
<artifactId>kafka-clients</artifactId>
<version>0.11.0.0</version>
</dependency>
- 相关类
- KafkaConsumer类:需要创建一个消费者对象,用来消费数据
- ConsumerConfig类:获取所需的一系列配置参数
- ConsuemrRecord类:每条数据都要封装成一个 ConsumerRecord 对象
- 为了使我们能够专注于自己的业务逻辑,Kafka 提供了自动提交 offset 的功能
- enable.auto.commit:是否开启自动提交 offset 功能
- auto.commit.interval.ms:自动提交 offset 的时间间隔
public class CustomConsumer {
public static void main(String[] args) {
Properties props = new Properties();
props.put("bootstrap.servers", "hadoop102:9092");
props.put("group.id", "test");
props.put("enable.auto.commit", "true");
props.put("auto.commit.interval.ms", "1000");
props.put("key.deserializer", "org.apache.kafka.common.serialization.StringDeserializer");
props.put("value.deserializer", "org.apache.kafka.common.serialization.StringDeserializer");
KafkaConsumer<String, String> consumer = new KafkaConsumer<>(props);
consumer.subscribe(Arrays.asList("first"));
while (true) {
ConsumerRecords<String, String> records =
consumer.poll(100);
for (ConsumerRecord<String, String> record : records)
System.out.printf("offset = %d, key = %s, value = %s%n", record.offset(), record.key(), record.value());
}
}}
手动提交 offset
- 手动提交 offset 的方法有两种:分别是 commitSync(同步提交)和 commitAsync(异步提交)。两者的相同点是,都会将本次 poll 的一批数据最高的偏移量提交;不同点是,commitSync 阻塞当前线程,一直到提交成功,并且会自动失败重试(由不可控因素导致,也会出现提交失败);而 commitAsync 则没有失败重试机制,故有可能提交失败
- 同步提交 offset
public class CustomComsumer {
public static void main(String[] args) {
Properties props = new Properties();
//Kafka 集群
props.put("bootstrap.servers", "hadoop102:9092");
//消费者组,只要 group.id 相同,就属于同一个消费者组
props.put("group.id", "test");
props.put("enable.auto.commit", "false");//关闭自动提交 offset
props.put("key.deserializer", "org.apache.kafka.common.serialization.StringDeserializer");
props.put("value.deserializer", "org.apache.kafka.common.serialization.StringDeserializer");
KafkaConsumer<String, String> consumer = new KafkaConsumer<>(props);
consumer.subscribe(Arrays.asList("first"));//消费者订阅主题
while (true) {
//消费者拉取数据
ConsumerRecords<String, String> records =
consumer.poll(100);
for (ConsumerRecord<String, String> record : records) {
System.out.printf("offset = %d, key = %s, value = %s%n", record.offset(), record.key(), record.value());
}
//同步提交,当前线程会阻塞直到 offset 提交成功
consumer.commitSync();
}
}}
- 异步提交 offset
- 虽然同步提交 offset 更可靠一些,但是由于其会阻塞当前线程,直到提交成功。因此吞吐量会收到很大的影响。因此更多的情况下,会选用异步提交 offset 的方式
public class CustomComsumer {
public static void main(String[] args) {
Properties props = new Properties();
//Kafka 集群
props.put("bootstrap.servers", "hadoop102:9092");
//消费者组,只要 group.id 相同,就属于同一个消费者组
props.put("group.id", "test");
props.put("enable.auto.commit", "false");//关闭自动提交 offset
props.put("key.deserializer", "org.apache.kafka.common.serialization.StringDeserializer");
props.put("value.deserializer", "org.apache.kafka.common.serialization.StringDeserializer");
KafkaConsumer<String, String> consumer = new KafkaConsumer<>(props);
consumer.subscribe(Arrays.asList("first"));//消费者订阅主题
while (true) {
//消费者拉取数据
ConsumerRecords<String, String> records =
consumer.poll(100);
for (ConsumerRecord<String, String> record : records) {
System.out.printf("offset = %d, key = %s, value = %s%n", record.offset(), record.key(), record.value());
}
//异步提交
consumer.commitAsync(new OffsetCommitCallback() {
@Override
public void onComplete(Map<TopicPartition, OffsetAndMetadata> offsets, Exception exception) {
if (exception != null) {
System.err.println("Commit failed for" + offsets);
}
}
});
}
}}
- 数据漏消费和重复消费分析:无论是同步提交还是异步提交 offset,都有可能会造成数据的漏消费或者重复消费。先提交 offset 后消费,有可能造成数据的漏消费;而先消费后提交 offset,有可能会造成数据的重复消费
自定义存储 offset
- Kafka 0.9 版本之前,offset 存储在 zookeeper,0.9 版本及之后,默认将 offset 存储在 Kafka 的一个内置的 topic 中。除此之外,Kafka 还可以选择自定义存储 offset
- offset 的维护是相当繁琐的,因为需要考虑到消费者的 Rebalace
- 当有新的消费者加入消费者组、已有的消费者推出消费者组或者所订阅的主题的分区发生变化,就会触发到分区的重新分配,重新分配的过程叫做 Rebalance
- 消费者发生 Rebalance 之后,每个消费者消费的分区就会发生变化。因此消费者要首先获取到自己被重新分配到的分区,并且定位到每个分区最近提交的 offset 位置继续消费
- 要实现自定义存储 offset,需要借助 ConsumerRebalanceListener
public class CustomConsumer {
private static Map<TopicPartition, Long> currentOffset = new HashMap<>();
public static void main(String[] args) {
//创建配置信息
Properties props = new Properties();
//Kafka 集群
props.put("bootstrap.servers", "hadoop102:9092");
//消费者组,只要 group.id 相同,就属于同一个消费者组
props.put("group.id", "test");
//关闭自动提交 offset
props.put("enable.auto.commit", "false");
//Key 和 Value 的反序列化类
props.put("key.deserializer", "org.apache.kafka.common.serialization.StringDeserializer");
props.put("value.deserializer", "org.apache.kafka.common.serialization.StringDeserializer");
//创建一个消费者
KafkaConsumer<String, String> consumer = new KafkaConsumer<>(props);
//消费者订阅主题
consumer.subscribe(Arrays.asList("first"), new ConsumerRebalanceListener() {
//该方法会在 Rebalance 之前调用
@Override
public void onPartitionsRevoked(Collection<TopicPartition> partitions) {
commitOffset(currentOffset);
}
//该方法会在 Rebalance 之后调用
@Override
public void onPartitionsAssigned(Collection<TopicPartition> partitions) {
currentOffset.clear();
for (TopicPartition partition : partitions) {
consumer.seek(partition, getOffset(partition));//定位到最近提交的 offset 位置继续消费
}
}
});
while (true) {
ConsumerRecords<String, String> records = consumer.poll(100);//消费者拉取数据
for (ConsumerRecord<String, String> record : records) {
System.out.printf("offset = %d, key = %s, value = %s%n", record.offset(), record.key(), record.value());
currentOffset.put(new TopicPartition(record.topic(), record.partition()), record.offset());
}
commitOffset(currentOffset);//异步提交
}
}
//获取某分区的最新 offset
private static long getOffset(TopicPartition partition) {
return 0;
}
//提交该消费者所有分区的 offset
private static void commitOffset(Map<TopicPartition, Long> currentOffset) {
}
}
自定义 Interceptor 拦截器
- Producer 拦截器(interceptor)是在 Kafka 0.10 版本被引入的,主要用于实现 clients 端的定制化控制逻辑
- 对于 producer 而言,interceptor 使得用户在消息发送前以及 producer 回调逻辑前有机会对消息做一些定制化需求,比如修改消息等。同时,producer 允许用户指定多个 interceptor 按序作用于同一条消息从而形成一个拦截链(interceptor chain)。Intercetpor 的实现接口是org.apache.kafka.clients.producer.ProducerInterceptor,其定义的方法包括:
- configure(configs):获取配置信息和初始化数据时调用
- onSend(ProducerRecord):该方法封装进 KafkaProducer.send 方法中,即它运行在用户主线程中。Producer 确保在消息被序列化以及计算分区前调用该方法。用户可以在该方法中对消息做任何操作,但最好保证不要修改消息所属的 topic 和分区,否则会影响目标分区的计算
- onAcknowledgement(RecordMetadata, Exception):该方法会在消息从 RecordAccumulator 成功发送到 Kafka Broker 之后,或者在发送过程中失败时调用。并且通常都是在 producer 回调逻辑触发之前。onAcknowledgement 运行在producer 的 IO 线程中,因此不要在该方法中放入很重的逻辑,否则会拖慢 producer 的消息发送效率
- close:关闭 interceptor,主要用于执行一些资源清理工作
- 如前所述,interceptor 可能被运行在多个线程中,因此在具体实现时用户需要自行确保线程安全。另外倘若指定了多个 interceptor,则 producer 将按照指定顺序调用它们,并仅仅是捕获每个 interceptor 可能抛出的异常记录到错误日志中而非在向上传递
Kafka 监控Eagle
- 修改 kafka 启动命令
if [ "x$KAFKA_HEAP_OPTS" = "x" ]; then
export KAFKA_HEAP_OPTS="-server -Xms2G -Xmx2G -XX:PermSize=128m
-XX:+UseG1GC -XX:MaxGCPauseMillis=200 -XX:ParallelGCThreads=8 -
XX:ConcGCThreads=5 -XX:InitiatingHeapOccupancyPercent=70"
export JMX_PORT="9999"
#export KAFKA_HEAP_OPTS="-Xmx1G -Xms1G"
fi
- 上传压缩包 kafka-eagle-bin-1.3.7.tar.gz 到集群/opt/software 目录
- 解压到本地:[root@hadoop102 software]$ tar -zxvf kafka-eagle-bin-1.3.7.tar.gz
- 进入刚才解压的目录:
[root@hadoop102 kafka-eagle-bin-1.3.7]$ ll
总用量 82932
-rw-rw-r--. 1 root root 84920710 8 月 13 23:00 kafka-eagle-web-1.3.7-bin.tar.gz
- 将 kafka-eagle-web-1.3.7-bin.tar.gz 解压至/opt/module
[rootu@hadoop102 kafka-eagle-bin-1.3.7]$ tar -zxvf kafka-eagle-web-1.3.7-bin.tar.gz -C /opt/module/
- 修改名称:[root@hadoop102 module]$ mv kafka-eagle-web-1.3.7/ eagle
- 给启动文件执行权限:
[root@hadoop102 eagle]$ cd bin/
[root@hadoop102 bin]$ ll
总用量 12
-rw-r--r--. 1 root root 1848 8 月 22 2017 ke.bat
-rw-r--r--. 1 root root 7190 7 月 30 20:12 ke.sh
[root@hadoop102 bin]$ chmod 777 ke.sh
- 修改配置文件
######################################
# multi zookeeper&kafka cluster list
######################################
kafka.eagle.zk.cluster.alias=cluster1
cluster1.zk.list=hadoop102:2181,hadoop103:2181,hadoop104:2181
######################################
# kafka offset storage
######################################
cluster1.kafka.eagle.offset.storage=kafka
######################################
# enable kafka metrics
######################################
kafka.eagle.metrics.charts=true
kafka.eagle.sql.fix.error=false
######################################
# kafka jdbc driver address
######################################
kafka.eagle.driver=com.mysql.jdbc.Driver
kafka.eagle.url=jdbc:mysql://hadoop102:3306/ke?useUnicode=true&ch
aracterEncoding=UTF-8&zeroDateTimeBehavior=convertToNull
kafka.eagle.username=root
kafka.eagle.password=000000
- 添加环境变量
export KE_HOME=/opt/module/eagle
export PATH=$PATH:$KE_HOME/bin
- 启动
[root@hadoop102 eagle]$ bin/ke.sh start
... ...
... ...
*****************************************************************
**
* Kafka Eagle Service has started success.
* Welcome, Now you can visit 'http://192.168.9.102:8048/ke'
* Account:admin ,Password:123456
*****************************************************************
**
* <Usage> ke.sh [start|status|stop|restart|stats] </Usage>
* <Usage> https://www.kafka-eagle.org/ </Usage>
*****************************************************************
**
[root@hadoop102 eagle]$
- 登录页面查看监控数据:http://192.168.9.102:8048/ke
Flume 对接 Kafka
- 配置 flume(flume-kafka.conf)
# define
a1.sources = r1
a1.sinks = k1
a1.channels = c1
# source
a1.sources.r1.type = exec
a1.sources.r1.command = tail -F -c +0 /opt/module/data/flume.log
a1.sources.r1.shell = /bin/bash -c
# sink
a1.sinks.k1.type = org.apache.flume.sink.kafka.KafkaSink
a1.sinks.k1.kafka.bootstrap.servers =
hadoop102:9092,hadoop103:9092,hadoop104:9092
a1.sinks.k1.kafka.topic = first
a1.sinks.k1.kafka.flumeBatchSize = 20
a1.sinks.k1.kafka.producer.acks = 1
a1.sinks.k1.kafka.producer.linger.ms = 1
# channel
a1.channels.c1.type = memory
a1.channels.c1.capacity = 1000
a1.channels.c1.transactionCapacity = 100
# bind
a1.sources.r1.channels = c1
a1.sinks.k1.channel = c1
- 启动 kafkaIDEA 消费者
- 进入 flume 根目录下,启动 flume
$ bin/flume-ng agent -c conf/ -n a1 -f jobs/flume-kafka.conf
- 向 /opt/module/data/flume.log 里追加数据,查看 kafka 消费者消费情况
$ echo hello >> /opt/module/data/flume.log

被折叠的 条评论
为什么被折叠?



