简介
- 同步任务(MainTask)
:同步任务是指JavaScript按照正常顺序执行的代码,比如:函数调用,数值运算等等,只要是执行后立即能够得到结果的就是同步任务。 - 宏任务 (MacroTask):setTimeout、setInterval、I/O、UI渲染
- 微任务 (MicroTask) :Promise、Object.obsever、MutationObsever 用户交互事件(User
Interaction Event):点击事件onclick、键盘事件onkeywodn、鼠标事件onmouseover等等
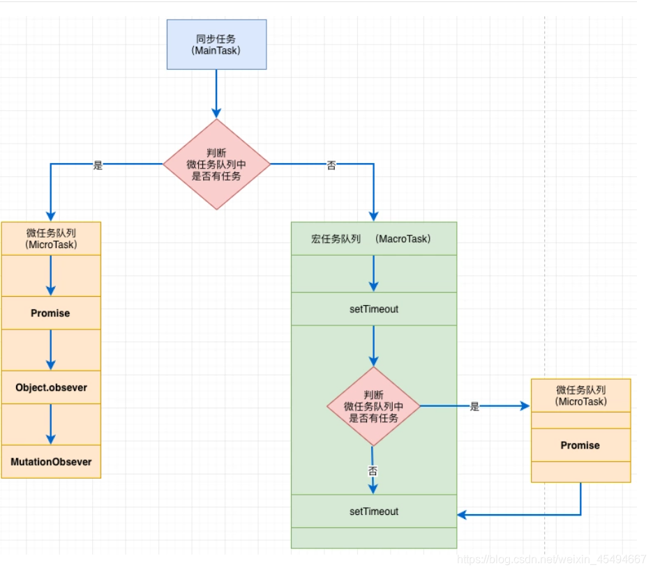
执行顺序

具体流程:
- 执行完主逻辑中的同步任务
- 取出微任务队列(MicroTask Queue)中的任务执行,直到队列被完全清空 取出宏任务队列(MacroTask
Queue)中的一个任务执行。 - 取出微任务队列(MicroTask Queue)中的任务执行,直到队列被完全清空 重复 3 和 4,直到宏任务队列(MacroTask
Queue)被清空。

demo1:宏任务(MacroTask)和微任务(MicroTask)执行顺序
<!DOCTYPE html>
<html lang="en">
<head>
<meta charset="UTF-8">
<title>demo1:宏任务(MacroTask)和微任务(MicroTask)执行顺序</title>
</head>
<body>
<script type="text/javascript">
console.log('同步任务1 start');
setTimeout(function () {
console.log('宏任务1:setTimeout...');
}, 0);
Promise.resolve().then(function () {
console.log('微任务1 Promise.then() 1')
}).then(function () {
console.log('微任务2 Promise.then() 2')
});
setTimeout(function () {
console.log('宏任务2:setTimeout...');
Promise.resolve().then(function () {
console.log('宏任务2:setTimeout => 微任务 Promise.then()')
});
}, 0);
setTimeout(function () {
console.log('宏任务3:setTimeout...');
}, 0);
Promise.resolve().then(function () {
console.log('微任务3 Promise.then() 1')
}).then(function () {
console.log('微任务3 Promise.then() 2')
})
console.log('同步任务2 end');
</script>
</body>
</html>
运行结果

function logic() {
console.log(Date.now());
setTimeout(logic, 1000);
}
logic();
demo3:setInterval宏任务和微任务深入
```javascript
<!DOCTYPE html>
<html lang="en">
<head>
<meta charset="UTF-8">
<title>demo1:setTimeout与setInterval</title>
</head>
<body>
<div class="demo">demo</div>
<script type="text/javascript">
console.log('同步任务1 start');
setInterval(() => {
console.log('宏任务1:setInterval...');
Promise.resolve().then(function () {
console.log('宏任务1:setInterval => 微任务1 Promise.then()')
});
Promise.resolve().then(function () {
console.log('宏任务1:setInterval => 微任务2 Promise.then()')
});
Promise.resolve().then(function () {
console.log('宏任务1:setInterval => 微任务3 Promise.then()')
});
}, 3000);
setTimeout(function () {
console.log('宏任务2:setTimeout...');
}, 0);
// 微任务:监听DOM属性变化,当属性发生变化时触发回调函数
const demo = document.querySelector('.demo');
new MutationObserver(() => {
console.log('MutationObserver Callback...');
}).observe(demo, { attributes: true });
Promise.resolve().then(function () {
console.log('微任务1 Promise.then() 1')
Promise.resolve().then(() => {
console.log('微任务1-1 Promise.then() 1')
});
Promise.resolve().then(() => {
console.log('微任务1-2 Promise.then() 2')
Promise.resolve().then(() => {
console.log('微任务1-2-1 Promise.then() 1')
});
});
});
// 修改DOM元素属性,将回调变化回调函数放入微任务队列中
demo.setAttribute('data-random', Math.random());
console.log('同步任务2 end');
</script>
</body>
</html>
1113

被折叠的 条评论
为什么被折叠?



