Pytorch CIFAR10图像分类 ShuffleNetv2篇
文章目录
再次介绍一下我的专栏,很适合大家初入深度学习或者是Pytorch和Keras,希望这能够帮助初学深度学习的同学一个入门Pytorch或者Keras的项目和在这之中更加了解Pytorch&Keras和各个图像分类的模型。
他有比较清晰的可视化结构和架构,除此之外,我是用jupyter写的,所以说在文章整体架构可以说是非常清晰,可以帮助你快速学习到各个模块的知识,而不是通过python脚本一行一行的看,这样的方式是符合初学者的。
除此之外,如果你需要变成脚本形式,也是很简单的。
这里贴一下汇总篇:汇总篇
4. 定义网络(ShuffleNetv2)
ShuffleNetv2是ECCV2018的文章,也是来源于旷视和清华研究组,它的效果同时是比ShuffleNetv1更好的。并且在同等复杂度下,ShuffleNetv2比ShuffleNet和MobileNetv2更准确。该论文最大的贡献在于看到了 GPU 访存带宽(内存访问代价 MAC)对于模型推理时间的影响,而不仅仅是模型复杂度,也就是 FLOPs 和参数量 Params 对于推理时间的影响,使用直接指标(如速度)而非间接指标(如FLOPs),并由此提出了 4 个轻量级网络设计的原则和一个新颖的 卷积 block 架构-ShuffleNet v2。
这个网络的优势在于:
(1) 作为轻量级的卷积神经网络,ShuffleNetV2 相比其他轻量级模型速度稍快,准确率也更高;
(2) 轻量级不仅体现在速度上,还大大地减少了模型的参数量,并且通过设定每个单元的通道数便可以灵活地调整模型的复杂度。

浮点数运算量FLOPs被广泛用作计算复杂度的评估指标。然而,FLOPs是一项间接指标,无法与直接指标如速度和准确率等同。过往的工作也证明FLOPs相同的网络运算速度却不同。单一使用FLOPs作为评估指标可能导致次优方案。但在际运用中会发现,同一个FLOPS的网络运算速度却不同,只用FLOPS去进行衡量的话并不能完全代表模型速度。
直接指标与间接指标的矛盾可以归咎于两点原因。
- FLOPs没有考虑影响速度的一些重要因素。例如内存访问成本,它在group convolution中占据大量运算时间,也是GPU运算时的潜在性能瓶颈,还有并行度。相同FLOPs的情况下,高度并行的网络执行起来会更加迅速。
- FLOPs相同的操作,在不同平台下运行时不同。例如早期工作广泛使用张量分解来加速矩阵乘法。但是近期工作发现虽然它可以减少75%的FLOPs,但是在GPU上运算却更慢了。作者研究后发现这是因为最新的CUDNN(该文章发表于2018年)针对3×3卷积做了特殊优化。
通过如下图所示对比,作者发现Elemwise/Data IO等内存读写密集型操作也会极大的影响模型运算速度。

高效网络设计实用指南
作者在特定的平台下研究ShuffleNetv1和MobileNetv2的运行时间
- GPU。硬件为英伟达GTX 1080 Ti。软件CUDNN 7.0。
- ARM。硬件为高通Snapdragon 810。软件基于Neon高度优化的实现,测试时单线程。
同时根据结合理论与实验得到了4条实用的指导原则,先总结一下,作者认为高效的网络设计应当:
- 同等通道大小最小化内存访问量
- 过量使用组卷积会增加MAC
- 网络碎片化会降低并行度
- 不能忽略元素级操作的负面影响
指南一:同等通道大小最小化内存访问量
在使用depthwise separable convolutions的网络中,pointwise卷积承担了大部分复杂度。输入通道数 c 1 c1 c1 与输出通道数 c 2 c2 c2决定了网络形状。特征图的高度与宽度为 h 与 w,则1×1卷积的FLOPs为 B = h w c 1 c 2 B=hwc_1c_2 B=hwc1c2。
假设缓存足够大能够储存下完整的特征图及参数。内存访问成本可以记为
M
A
C
=
h
w
(
c
1
+
c
2
)
+
c
1
c
2
MAC=hw(c_1+c_2)+c_1c_2
MAC=hw(c1+c2)+c1c2,根据均值不等式可得:
M
A
C
>
=
2
h
w
B
+
B
h
w
MAC >= 2\sqrt{hwB} + \frac{B}{hw}
MAC>=2hwB+hwB
可见MAC的下界由FLOPs决定。当输入与输出通道相等时值最小。
这个结论是理论上的。实际的设备缓存通常不够大。现代运算库通常使用复杂的阻挡策略来最大化缓存的使用。为验证该指南,作者在测试网络中堆叠了10个block,每个block包含2个卷积层。第一个输入通道c1,输出通道c2;第二个则反过来。实验结果如下表,当c1:c2接近1:1时,MAC最小。

指南二:过量使用组卷积会增加MAC
分组卷积将稠密的卷积连接离散化,降低了FLOPs,使得使用更多的卷积通道成为可能。但是,这种操作增加了内存访问成本。
同指南一,1×1卷积的MAC公式可以记为:
M
A
C
=
h
w
(
c
1
+
c
2
)
+
c
1
c
2
g
=
h
w
c
1
+
B
g
c
1
+
B
h
w
MAC=hw(c_1+c_2)+\frac{c_1c_2}{g}=hwc_1 + \frac{Bg}{c_1} + \frac{B}{hw}
MAC=hw(c1+c2)+gc1c2=hwc1+c1Bg+hwB
其中
g
g
g为分组的数量,
B
=
h
w
c
1
c
2
/
g
B=hwc_1c_2/g
B=hwc1c2/g 为FLOPs。可见,当
g
g
g 增大时,MAC增大。
作者的实验显示,相比标准卷积,分组数为8的卷积运算耗时在GPU上增加了一倍,在ARM上增加了30%。因此分组卷积带来的准确率上升是以速度为代价的,需要谨慎设计。

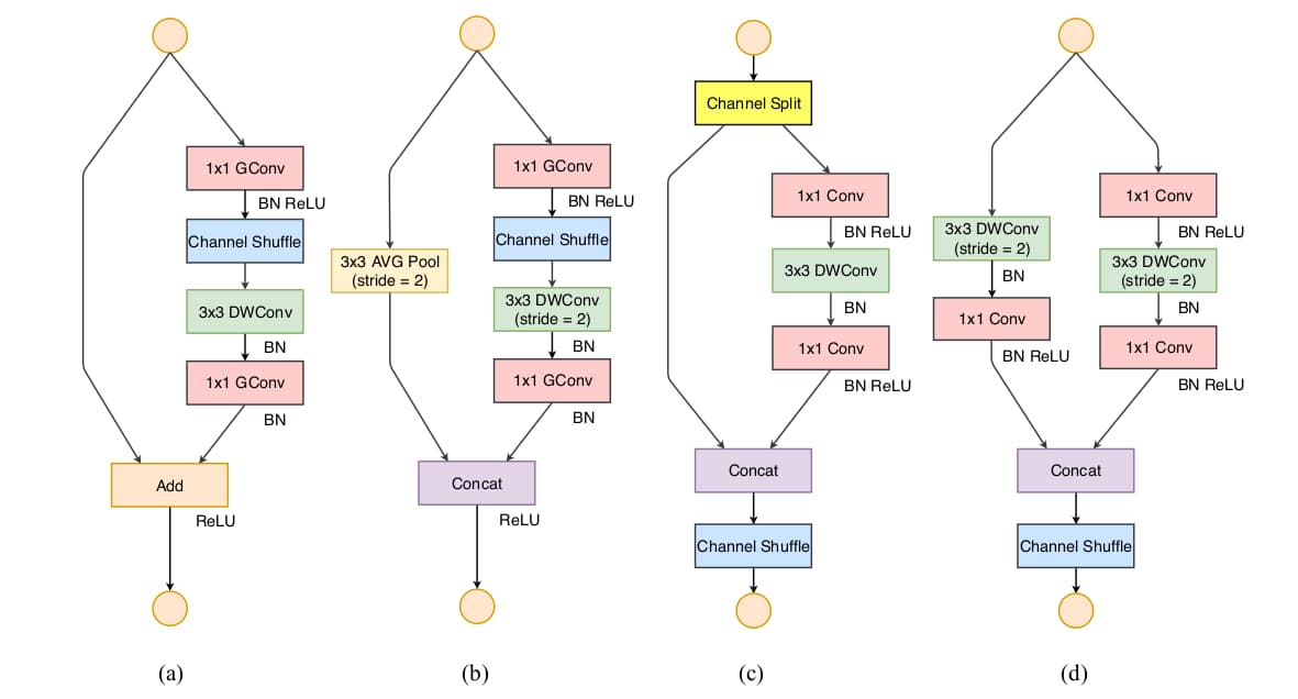
指南三:网络碎片化会降低并行度
碎片化运算使用多个较小的运算取代单个较大的运算。尽管这样可以提升准确率,但是却降低了网络的并行度。这尤其不利于强并行运算资源如GPU,还会带来额外的kernel载入与同步损耗。

为了量化碎片化带来的影响,作者设计了上图所示block。实验中,GPU下采用图c的网络比采用图a的慢3倍。在ARM下的影响则有限。
指南四:不能忽略元素级操作的负面影响
逐元素操作包括ReLu、AddTensor、AddBias等。他们的FLOPs相对较小,但是内存访问成本却很高。(作者将depthwise convolution也看做逐元素操作)。试验中,去除ReLU与shortcut连接的ResNet在GPU和ARM上的速度都提升了20%。
ShuffleNetv2的高效架构
ShuffleNet V1使用了pointwise group convolution以及类bottleneck结构,还引入了channel shuffle操作来促进不同群组间的信息交换。从上述的四个指南出发,作者提出了改进的ShuffleNet V2。

在ShuffleNetv1的模块中,大量使用了1x1组卷积,这违背了G2原则

另外v1采用了类似ResNet中的瓶颈层(bottleneck layer),输入和输出通道数不同,这违背了G1原则。同时使用过多的组,也违背了G3原则。

短路连接中存在大量的元素级Add运算,这违背了G4原则。

通道切分 channel split
为了改善v1的缺陷,v2版本引入了一种新的运算:channel split。
卷积块分为基本模块(左图)和下采样模块(右图),操作如下图©所示。在每个单元前输入通道c被划分为c-c’与c’两个分支。为避免碎片化,一个分支保持不变;另一个分支遵循指南一,包含3个恒等通道数的卷积层,且1×1卷积不再分组。之后两个分支拼接为一个,通道数不变;再执行通道随机化操作。对于具备降采样功能的单元如图(d)所示,去掉了通道切分后,输出通道数扩增一倍。
图© Channel Spilt 模块将输入图像的通道数平均分成两份,一份用于残差连接,一份用于特征提取。
图(d) Channel Shuffle 模块将堆叠的特征图的通道重新排序,实现各分组之间的特征融合。
在基本模块中,特征图size不变,通道数不变。在下采样模块中,特征图的长宽减半,通道数加倍。
在这种网络设计中,左边分支做同等映射,右边的分支包含3个连续的卷积,并且输入和输出通道相同,这符合G1。而且两个1x1卷积不再是组卷积,这符合G2,另外两个分支相当于已经分成两组。两个分支的输出不再是Add元素,而是concat在一起,紧接着是对两个分支concat结果进行channle shuffle,以保证两个分支信息交流。其实concat和channel shuffle可以和下一个模块单元的channel split合成一个元素级运算,这符合原则G4。

ShuffleNetv2 网络结构
ShuffleNet V2就是基于以上两种单元构建的。为了简化操作,模型的c’=c/2。网络整体架构类似ShuffleNet V1,具体参数如下表所示。有一点不同之处是在global averaged pooling前增加了1×1卷积以融合特征。每个单元的channel数是可变的,以便统一缩放改变网络的复杂度。

首先我们还是得判断是否可以利用GPU,因为GPU的速度可能会比我们用CPU的速度快20-50倍左右,特别是对卷积神经网络来说,更是提升特别明显。
device = 'cuda' if torch.cuda.is_available() else 'cpu'
第一步我们需要构建我们的ShuffleBlock,这一部分其实是跟v1一样的,里面就用到了我们的核心理念,Channel Shuffle,其实在程序上实现channel shuffle是非常容易的:
假定将输入层分为 g 组,总通道数为 g × n g×n g×n ,首先你将通道那个维度拆分为 ( g , n ) (g,n) (g,n) 两个维度,然后将这两个维度转置变成 ( n , g ) (n,g) (n,g) ,最后重新 reshape 成一个维度。如果你不太理解这个操作,你可以试着动手去试一下,发现仅需要简单的维度操作和转置就可以实现均匀的shuffle。利用channel shuffle就可以充分发挥group convolution的优点,而避免其缺点。
class ShuffleBlock(nn.Module):
def __init__(self, groups=2):
super(ShuffleBlock, self).__init__()
self.groups = groups
def forward(self, x):
'''Channel shuffle: [N,C,H,W] -> [N,g,C/g,H,W] -> [N,C/g,g,H,w] -> [N,C,H,W]'''
N,C,H,W = x.size()
g = self.groups
return x.view(N,g,C//g,H,W).permute(0,2,1,3,4).reshape(N,C,H,W)
还有就是上述提到的通道切分模块,也是比较容易实现的
class SplitBlock(nn.Module):
def __init__(self, ratio):
super(SplitBlock, self).__init__()
self.ratio = ratio
def forward(self, x):
c = int(x.size(1) * self.ratio)
return x[:, :c, :, :], x[:, c:, :, :]
然后先设计一个基础的模块,后续可以进行复用方便
class BasicBlock(nn.Module):
def __init__(self, in_channels, split_ratio=0.5):
super(BasicBlock, self).__init__()
self.split = SplitBlock(split_ratio)
in_channels = int(in_channels * split_ratio)
self.conv1 = nn.Conv2d(in_channels, in_channels,
kernel_size=1, bias=False)
self.bn1 = nn.BatchNorm2d(in_channels)
self.conv2 = nn.Conv2d(in_channels, in_channels,
kernel_size=3, stride=1, padding=1, groups=in_channels, bias=False)
self.bn2 = nn.BatchNorm2d(in_channels)
self.conv3 = nn.Conv2d(in_channels, in_channels,
kernel_size=1, bias=False)
self.bn3 = nn.BatchNorm2d(in_channels)
self.shuffle = ShuffleBlock()
def forward(self, x):
x1, x2 = self.split(x)
out = F.relu(self.bn1(self.conv1(x2)))
out = self.bn2(self.conv2(out))
out = F.relu(self.bn3(self.conv3(out)))
out = torch.cat([x1, out], 1)
out = self.shuffle(out)
return out
然后我们再设计我们的下采样的模块,对于下采样模块,不再有channel split,而是每个分支都是直接copy一份输入,每个分支都有stride=2的下采样,最后concat在一起后,特征图空间大小减半,但是通道数翻倍。
class DownBlock(nn.Module):
def __init__(self, in_channels, out_channels):
super(DownBlock, self).__init__()
mid_channels = out_channels // 2
# left
self.conv1 = nn.Conv2d(in_channels, in_channels,
kernel_size=3, stride=2, padding=1, groups=in_channels, bias=False)
self.bn1 = nn.BatchNorm2d(in_channels)
self.conv2 = nn.Conv2d(in_channels, mid_channels,
kernel_size=1, bias=False)
self.bn2 = nn.BatchNorm2d(mid_channels)
# right
self.conv3 = nn.Conv2d(in_channels, mid_channels,
kernel_size=1, bias=False)
self.bn3 = nn.BatchNorm2d(mid_channels)
self.conv4 = nn.Conv2d(mid_channels, mid_channels,
kernel_size=3, stride=2, padding=1, groups=mid_channels, bias=False)
self.bn4 = nn.BatchNorm2d(mid_channels)
self.conv5 = nn.Conv2d(mid_channels, mid_channels,
kernel_size=1, bias=False)
self.bn5 = nn.BatchNorm2d(mid_channels)
self.shuffle = ShuffleBlock()
def forward(self, x):
# left
out1 = self.bn1(self.conv1(x))
out1 = F.relu(self.bn2(self.conv2(out1)))
# right
out2 = F.relu(self.bn3(self.conv3(x)))
out2 = self.bn4(self.conv4(out2))
out2 = F.relu(self.bn5(self.conv5(out2)))
# concat
out = torch.cat([out1, out2], 1)
out = self.shuffle(out)
return out
基于网络结构表,我们就可以定义我们的ShuffleNetv2了,基本与ShuffleNetv1相同,这里优于shape不同,所以用的池化卷积也稍微有一点不同,用了4x4的,跟ShuffleNet一样
class ShuffleNetV2(nn.Module):
def __init__(self, net_size):
super(ShuffleNetV2, self).__init__()
out_channels = configs[net_size]['out_channels']
num_blocks = configs[net_size]['num_blocks']
self.conv1 = nn.Conv2d(3, 24, kernel_size=3,
stride=1, padding=1, bias=False)
self.bn1 = nn.BatchNorm2d(24)
self.in_channels = 24
self.layer1 = self._make_layer(out_channels[0], num_blocks[0])
self.layer2 = self._make_layer(out_channels[1], num_blocks[1])
self.layer3 = self._make_layer(out_channels[2], num_blocks[2])
self.conv2 = nn.Conv2d(out_channels[2], out_channels[3],
kernel_size=1, stride=1, padding=0, bias=False)
self.bn2 = nn.BatchNorm2d(out_channels[3])
self.linear = nn.Linear(out_channels[3], 10)
def _make_layer(self, out_channels, num_blocks):
layers = [DownBlock(self.in_channels, out_channels)]
for i in range(num_blocks):
layers.append(BasicBlock(out_channels))
self.in_channels = out_channels
return nn.Sequential(*layers)
def forward(self, x):
out = F.relu(self.bn1(self.conv1(x)))
# out = F.max_pool2d(out, 3, stride=2, padding=1)
out = self.layer1(out)
out = self.layer2(out)
out = self.layer3(out)
out = F.relu(self.bn2(self.conv2(out)))
out = F.avg_pool2d(out, 4)
out = out.view(out.size(0), -1)
out = self.linear(out)
return out
# 根据表中的定义
configs = {
0.5: {
'out_channels': (48, 96, 192, 1024),
'num_blocks': (3, 7, 3)
},
1: {
'out_channels': (116, 232, 464, 1024),
'num_blocks': (3, 7, 3)
},
1.5: {
'out_channels': (176, 352, 704, 1024),
'num_blocks': (3, 7, 3)
},
2: {
'out_channels': (224, 488, 976, 2048),
'num_blocks': (3, 7, 3)
}
}
net = ShuffleNetV2(net_size=0.5, num_classes=10)
summary查看网络
我们可以通过summary来看到,模型的维度的变化,这个也是和论文是匹配的,经过层后shape的变化,是否最后也是输出(batch,shape)
summary(net,(2,3,32,32))
---------------------------------------------------------------- Layer (type) Output Shape Param # ================================================================ Conv2d-1 [-1, 24, 32, 32] 648 BatchNorm2d-2 [-1, 24, 32, 32] 48 Conv2d-3 [-1, 24, 16, 16] 216 BatchNorm2d-4 [-1, 24, 16, 16] 48 Conv2d-5 [-1, 24, 16, 16] 576 BatchNorm2d-6 [-1, 24, 16, 16] 48 Conv2d-7 [-1, 24, 32, 32] 576 BatchNorm2d-8 [-1, 24, 32, 32] 48 Conv2d-9 [-1, 24, 16, 16] 216 BatchNorm2d-10 [-1, 24, 16, 16] 48 Conv2d-11 [-1, 24, 16, 16] 576 BatchNorm2d-12 [-1, 24, 16, 16] 48 ShuffleBlock-13 [-1, 48, 16, 16] 0 DownBlock-14 [-1, 48, 16, 16] 0 SplitBlock-15 [[-1, 24, 16, 16], [-1, 24, 16, 16]] 0 Conv2d-16 [-1, 24, 16, 16] 576 BatchNorm2d-17 [-1, 24, 16, 16] 48 Conv2d-18 [-1, 24, 16, 16] 216 BatchNorm2d-19 [-1, 24, 16, 16] 48 Conv2d-20 [-1, 24, 16, 16] 576 BatchNorm2d-21 [-1, 24, 16, 16] 48 ShuffleBlock-22 [-1, 48, 16, 16] 0 BasicBlock-23 [-1, 48, 16, 16] 0 SplitBlock-24 [[-1, 24, 16, 16], [-1, 24, 16, 16]] 0 Conv2d-25 [-1, 24, 16, 16] 576 BatchNorm2d-26 [-1, 24, 16, 16] 48 Conv2d-27 [-1, 24, 16, 16] 216 BatchNorm2d-28 [-1, 24, 16, 16] 48 Conv2d-29 [-1, 24, 16, 16] 576 BatchNorm2d-30 [-1, 24, 16, 16] 48 ShuffleBlock-31 [-1, 48, 16, 16] 0 BasicBlock-32 [-1, 48, 16, 16] 0 SplitBlock-33 [[-1, 24, 16, 16], [-1, 24, 16, 16]] 0 Conv2d-34 [-1, 24, 16, 16] 576 BatchNorm2d-35 [-1, 24, 16, 16] 48 Conv2d-36 [-1, 24, 16, 16] 216 BatchNorm2d-37 [-1, 24, 16, 16] 48 Conv2d-38 [-1, 24, 16, 16] 576 BatchNorm2d-39 [-1, 24, 16, 16] 48 ShuffleBlock-40 [-1, 48, 16, 16] 0 BasicBlock-41 [-1, 48, 16, 16] 0 Conv2d-42 [-1, 48, 8, 8] 432 BatchNorm2d-43 [-1, 48, 8, 8] 96 Conv2d-44 [-1, 48, 8, 8] 2,304 BatchNorm2d-45 [-1, 48, 8, 8] 96 Conv2d-46 [-1, 48, 16, 16] 2,304 BatchNorm2d-47 [-1, 48, 16, 16] 96 Conv2d-48 [-1, 48, 8, 8] 432 BatchNorm2d-49 [-1, 48, 8, 8] 96 Conv2d-50 [-1, 48, 8, 8] 2,304 BatchNorm2d-51 [-1, 48, 8, 8] 96 ShuffleBlock-52 [-1, 96, 8, 8] 0 DownBlock-53 [-1, 96, 8, 8] 0 SplitBlock-54 [[-1, 48, 8, 8], [-1, 48, 8, 8]] 0 Conv2d-55 [-1, 48, 8, 8] 2,304 BatchNorm2d-56 [-1, 48, 8, 8] 96 Conv2d-57 [-1, 48, 8, 8] 432 BatchNorm2d-58 [-1, 48, 8, 8] 96 Conv2d-59 [-1, 48, 8, 8] 2,304 BatchNorm2d-60 [-1, 48, 8, 8] 96 ShuffleBlock-61 [-1, 96, 8, 8] 0 BasicBlock-62 [-1, 96, 8, 8] 0 SplitBlock-63 [[-1, 48, 8, 8], [-1, 48, 8, 8]] 0 Conv2d-64 [-1, 48, 8, 8] 2,304 BatchNorm2d-65 [-1, 48, 8, 8] 96 Conv2d-66 [-1, 48, 8, 8] 432 BatchNorm2d-67 [-1, 48, 8, 8] 96 Conv2d-68 [-1, 48, 8, 8] 2,304 BatchNorm2d-69 [-1, 48, 8, 8] 96 ShuffleBlock-70 [-1, 96, 8, 8] 0 BasicBlock-71 [-1, 96, 8, 8] 0 SplitBlock-72 [[-1, 48, 8, 8], [-1, 48, 8, 8]] 0 Conv2d-73 [-1, 48, 8, 8] 2,304 BatchNorm2d-74 [-1, 48, 8, 8] 96 Conv2d-75 [-1, 48, 8, 8] 432 BatchNorm2d-76 [-1, 48, 8, 8] 96 Conv2d-77 [-1, 48, 8, 8] 2,304 BatchNorm2d-78 [-1, 48, 8, 8] 96 ShuffleBlock-79 [-1, 96, 8, 8] 0 BasicBlock-80 [-1, 96, 8, 8] 0 SplitBlock-81 [[-1, 48, 8, 8], [-1, 48, 8, 8]] 0 Conv2d-82 [-1, 48, 8, 8] 2,304 BatchNorm2d-83 [-1, 48, 8, 8] 96 Conv2d-84 [-1, 48, 8, 8] 432 BatchNorm2d-85 [-1, 48, 8, 8] 96 Conv2d-86 [-1, 48, 8, 8] 2,304 BatchNorm2d-87 [-1, 48, 8, 8] 96 ShuffleBlock-88 [-1, 96, 8, 8] 0 BasicBlock-89 [-1, 96, 8, 8] 0 SplitBlock-90 [[-1, 48, 8, 8], [-1, 48, 8, 8]] 0 Conv2d-91 [-1, 48, 8, 8] 2,304 BatchNorm2d-92 [-1, 48, 8, 8] 96 Conv2d-93 [-1, 48, 8, 8] 432 BatchNorm2d-94 [-1, 48, 8, 8] 96 Conv2d-95 [-1, 48, 8, 8] 2,304 BatchNorm2d-96 [-1, 48, 8, 8] 96 ShuffleBlock-97 [-1, 96, 8, 8] 0 BasicBlock-98 [-1, 96, 8, 8] 0 SplitBlock-99 [[-1, 48, 8, 8], [-1, 48, 8, 8]] 0 Conv2d-100 [-1, 48, 8, 8] 2,304 BatchNorm2d-101 [-1, 48, 8, 8] 96 Conv2d-102 [-1, 48, 8, 8] 432 BatchNorm2d-103 [-1, 48, 8, 8] 96 Conv2d-104 [-1, 48, 8, 8] 2,304 BatchNorm2d-105 [-1, 48, 8, 8] 96 ShuffleBlock-106 [-1, 96, 8, 8] 0 BasicBlock-107 [-1, 96, 8, 8] 0 SplitBlock-108 [[-1, 48, 8, 8], [-1, 48, 8, 8]] 0 Conv2d-109 [-1, 48, 8, 8] 2,304 BatchNorm2d-110 [-1, 48, 8, 8] 96 Conv2d-111 [-1, 48, 8, 8] 432 BatchNorm2d-112 [-1, 48, 8, 8] 96 Conv2d-113 [-1, 48, 8, 8] 2,304 BatchNorm2d-114 [-1, 48, 8, 8] 96 ShuffleBlock-115 [-1, 96, 8, 8] 0 BasicBlock-116 [-1, 96, 8, 8] 0 Conv2d-117 [-1, 96, 4, 4] 864 BatchNorm2d-118 [-1, 96, 4, 4] 192 Conv2d-119 [-1, 96, 4, 4] 9,216 BatchNorm2d-120 [-1, 96, 4, 4] 192 Conv2d-121 [-1, 96, 8, 8] 9,216 BatchNorm2d-122 [-1, 96, 8, 8] 192 Conv2d-123 [-1, 96, 4, 4] 864 BatchNorm2d-124 [-1, 96, 4, 4] 192 Conv2d-125 [-1, 96, 4, 4] 9,216 BatchNorm2d-126 [-1, 96, 4, 4] 192 ShuffleBlock-127 [-1, 192, 4, 4] 0 DownBlock-128 [-1, 192, 4, 4] 0 SplitBlock-129 [[-1, 96, 4, 4], [-1, 96, 4, 4]] 0 Conv2d-130 [-1, 96, 4, 4] 9,216 BatchNorm2d-131 [-1, 96, 4, 4] 192 Conv2d-132 [-1, 96, 4, 4] 864 BatchNorm2d-133 [-1, 96, 4, 4] 192 Conv2d-134 [-1, 96, 4, 4] 9,216 BatchNorm2d-135 [-1, 96, 4, 4] 192 ShuffleBlock-136 [-1, 192, 4, 4] 0 BasicBlock-137 [-1, 192, 4, 4] 0 SplitBlock-138 [[-1, 96, 4, 4], [-1, 96, 4, 4]] 0 Conv2d-139 [-1, 96, 4, 4] 9,216 BatchNorm2d-140 [-1, 96, 4, 4] 192 Conv2d-141 [-1, 96, 4, 4] 864 BatchNorm2d-142 [-1, 96, 4, 4] 192 Conv2d-143 [-1, 96, 4, 4] 9,216 BatchNorm2d-144 [-1, 96, 4, 4] 192 ShuffleBlock-145 [-1, 192, 4, 4] 0 BasicBlock-146 [-1, 192, 4, 4] 0 SplitBlock-147 [[-1, 96, 4, 4], [-1, 96, 4, 4]] 0 Conv2d-148 [-1, 96, 4, 4] 9,216 BatchNorm2d-149 [-1, 96, 4, 4] 192 Conv2d-150 [-1, 96, 4, 4] 864 BatchNorm2d-151 [-1, 96, 4, 4] 192 Conv2d-152 [-1, 96, 4, 4] 9,216 BatchNorm2d-153 [-1, 96, 4, 4] 192 ShuffleBlock-154 [-1, 192, 4, 4] 0 BasicBlock-155 [-1, 192, 4, 4] 0 Conv2d-156 [-1, 1024, 4, 4] 196,608 BatchNorm2d-157 [-1, 1024, 4, 4] 2,048 Linear-158 [-1, 10] 10,250 ================================================================ Total params: 352,042 Trainable params: 352,042 Non-trainable params: 0 ---------------------------------------------------------------- Input size (MB): 0.01 Forward/backward pass size (MB): 1416.34 Params size (MB): 1.34 Estimated Total Size (MB): 1417.69 ----------------------------------------------------------------
首先从我们summary可以看到,我们输入的是(batch,3,32,32)的张量,并且这里也能看到每一层后我们的图像输出大小的变化,最后输出10个参数,再通过softmax函数就可以得到我们每个类别的概率了。
我们也可以打印出我们的模型观察一下
ShuffleNetV2(
(conv1): Conv2d(3, 24, kernel_size=(3, 3), stride=(1, 1), padding=(1, 1), bias=False)
(bn1): BatchNorm2d(24, eps=1e-05, momentum=0.1, affine=True, track_running_stats=True)
(layer1): Sequential(
(0): DownBlock(
(conv1): Conv2d(24, 24, kernel_size=(3, 3), stride=(2, 2), padding=(1, 1), groups=24, bias=False)
(bn1): BatchNorm2d(24, eps=1e-05, momentum=0.1, affine=True, track_running_stats=True)
(conv2): Conv2d(24, 24, kernel_size=(1, 1), stride=(1, 1), bias=False)
(bn2): BatchNorm2d(24, eps=1e-05, momentum=0.1, affine=True, track_running_stats=True)
(conv3): Conv2d(24, 24, kernel_size=(1, 1), stride=(1, 1), bias=False)
(bn3): BatchNorm2d(24, eps=1e-05, momentum=0.1, affine=True, track_running_stats=True)
(conv4): Conv2d(24, 24, kernel_size=(3, 3), stride=(2, 2), padding=(1, 1), groups=24, bias=False)
(bn4): BatchNorm2d(24, eps=1e-05, momentum=0.1, affine=True, track_running_stats=True)
(conv5): Conv2d(24, 24, kernel_size=(1, 1), stride=(1, 1), bias=False)
(bn5): BatchNorm2d(24, eps=1e-05, momentum=0.1, affine=True, track_running_stats=True)
(shuffle): ShuffleBlock()
)
(1): BasicBlock(
(split): SplitBlock()
(conv1): Conv2d(24, 24, kernel_size=(1, 1), stride=(1, 1), bias=False)
(bn1): BatchNorm2d(24, eps=1e-05, momentum=0.1, affine=True, track_running_stats=True)
(conv2): Conv2d(24, 24, kernel_size=(3, 3), stride=(1, 1), padding=(1, 1), groups=24, bias=False)
(bn2): BatchNorm2d(24, eps=1e-05, momentum=0.1, affine=True, track_running_stats=True)
(conv3): Conv2d(24, 24, kernel_size=(1, 1), stride=(1, 1), bias=False)
(bn3): BatchNorm2d(24, eps=1e-05, momentum=0.1, affine=True, track_running_stats=True)
(shuffle): ShuffleBlock()
)
(2): BasicBlock(
(split): SplitBlock()
(conv1): Conv2d(24, 24, kernel_size=(1, 1), stride=(1, 1), bias=False)
(bn1): BatchNorm2d(24, eps=1e-05, momentum=0.1, affine=True, track_running_stats=True)
(conv2): Conv2d(24, 24, kernel_size=(3, 3), stride=(1, 1), padding=(1, 1), groups=24, bias=False)
(bn2): BatchNorm2d(24, eps=1e-05, momentum=0.1, affine=True, track_running_stats=True)
(conv3): Conv2d(24, 24, kernel_size=(1, 1), stride=(1, 1), bias=False)
(bn3): BatchNorm2d(24, eps=1e-05, momentum=0.1, affine=True, track_running_stats=True)
(shuffle): ShuffleBlock()
)
(3): BasicBlock(
(split): SplitBlock()
(conv1): Conv2d(24, 24, kernel_size=(1, 1), stride=(1, 1), bias=False)
(bn1): BatchNorm2d(24, eps=1e-05, momentum=0.1, affine=True, track_running_stats=True)
(conv2): Conv2d(24, 24, kernel_size=(3, 3), stride=(1, 1), padding=(1, 1), groups=24, bias=False)
(bn2): BatchNorm2d(24, eps=1e-05, momentum=0.1, affine=True, track_running_stats=True)
(conv3): Conv2d(24, 24, kernel_size=(1, 1), stride=(1, 1), bias=False)
(bn3): BatchNorm2d(24, eps=1e-05, momentum=0.1, affine=True, track_running_stats=True)
(shuffle): ShuffleBlock()
)
)
(layer2): Sequential(
(0): DownBlock(
(conv1): Conv2d(48, 48, kernel_size=(3, 3), stride=(2, 2), padding=(1, 1), groups=48, bias=False)
(bn1): BatchNorm2d(48, eps=1e-05, momentum=0.1, affine=True, track_running_stats=True)
(conv2): Conv2d(48, 48, kernel_size=(1, 1), stride=(1, 1), bias=False)
(bn2): BatchNorm2d(48, eps=1e-05, momentum=0.1, affine=True, track_running_stats=True)
(conv3): Conv2d(48, 48, kernel_size=(1, 1), stride=(1, 1), bias=False)
(bn3): BatchNorm2d(48, eps=1e-05, momentum=0.1, affine=True, track_running_stats=True)
(conv4): Conv2d(48, 48, kernel_size=(3, 3), stride=(2, 2), padding=(1, 1), groups=48, bias=False)
(bn4): BatchNorm2d(48, eps=1e-05, momentum=0.1, affine=True, track_running_stats=True)
(conv5): Conv2d(48, 48, kernel_size=(1, 1), stride=(1, 1), bias=False)
(bn5): BatchNorm2d(48, eps=1e-05, momentum=0.1, affine=True, track_running_stats=True)
(shuffle): ShuffleBlock()
)
(1): BasicBlock(
(split): SplitBlock()
(conv1): Conv2d(48, 48, kernel_size=(1, 1), stride=(1, 1), bias=False)
(bn1): BatchNorm2d(48, eps=1e-05, momentum=0.1, affine=True, track_running_stats=True)
(conv2): Conv2d(48, 48, kernel_size=(3, 3), stride=(1, 1), padding=(1, 1), groups=48, bias=False)
(bn2): BatchNorm2d(48, eps=1e-05, momentum=0.1, affine=True, track_running_stats=True)
(conv3): Conv2d(48, 48, kernel_size=(1, 1), stride=(1, 1), bias=False)
(bn3): BatchNorm2d(48, eps=1e-05, momentum=0.1, affine=True, track_running_stats=True)
(shuffle): ShuffleBlock()
)
(2): BasicBlock(
(split): SplitBlock()
(conv1): Conv2d(48, 48, kernel_size=(1, 1), stride=(1, 1), bias=False)
(bn1): BatchNorm2d(48, eps=1e-05, momentum=0.1, affine=True, track_running_stats=True)
(conv2): Conv2d(48, 48, kernel_size=(3, 3), stride=(1, 1), padding=(1, 1), groups=48, bias=False)
(bn2): BatchNorm2d(48, eps=1e-05, momentum=0.1, affine=True, track_running_stats=True)
(conv3): Conv2d(48, 48, kernel_size=(1, 1), stride=(1, 1), bias=False)
(bn3): BatchNorm2d(48, eps=1e-05, momentum=0.1, affine=True, track_running_stats=True)
(shuffle): ShuffleBlock()
)
(3): BasicBlock(
(split): SplitBlock()
(conv1): Conv2d(48, 48, kernel_size=(1, 1), stride=(1, 1), bias=False)
(bn1): BatchNorm2d(48, eps=1e-05, momentum=0.1, affine=True, track_running_stats=True)
(conv2): Conv2d(48, 48, kernel_size=(3, 3), stride=(1, 1), padding=(1, 1), groups=48, bias=False)
(bn2): BatchNorm2d(48, eps=1e-05, momentum=0.1, affine=True, track_running_stats=True)
(conv3): Conv2d(48, 48, kernel_size=(1, 1), stride=(1, 1), bias=False)
(bn3): BatchNorm2d(48, eps=1e-05, momentum=0.1, affine=True, track_running_stats=True)
(shuffle): ShuffleBlock()
)
(4): BasicBlock(
(split): SplitBlock()
(conv1): Conv2d(48, 48, kernel_size=(1, 1), stride=(1, 1), bias=False)
(bn1): BatchNorm2d(48, eps=1e-05, momentum=0.1, affine=True, track_running_stats=True)
(conv2): Conv2d(48, 48, kernel_size=(3, 3), stride=(1, 1), padding=(1, 1), groups=48, bias=False)
(bn2): BatchNorm2d(48, eps=1e-05, momentum=0.1, affine=True, track_running_stats=True)
(conv3): Conv2d(48, 48, kernel_size=(1, 1), stride=(1, 1), bias=False)
(bn3): BatchNorm2d(48, eps=1e-05, momentum=0.1, affine=True, track_running_stats=True)
(shuffle): ShuffleBlock()
)
(5): BasicBlock(
(split): SplitBlock()
(conv1): Conv2d(48, 48, kernel_size=(1, 1), stride=(1, 1), bias=False)
(bn1): BatchNorm2d(48, eps=1e-05, momentum=0.1, affine=True, track_running_stats=True)
(conv2): Conv2d(48, 48, kernel_size=(3, 3), stride=(1, 1), padding=(1, 1), groups=48, bias=False)
(bn2): BatchNorm2d(48, eps=1e-05, momentum=0.1, affine=True, track_running_stats=True)
(conv3): Conv2d(48, 48, kernel_size=(1, 1), stride=(1, 1), bias=False)
(bn3): BatchNorm2d(48, eps=1e-05, momentum=0.1, affine=True, track_running_stats=True)
(shuffle): ShuffleBlock()
)
(6): BasicBlock(
(split): SplitBlock()
(conv1): Conv2d(48, 48, kernel_size=(1, 1), stride=(1, 1), bias=False)
(bn1): BatchNorm2d(48, eps=1e-05, momentum=0.1, affine=True, track_running_stats=True)
(conv2): Conv2d(48, 48, kernel_size=(3, 3), stride=(1, 1), padding=(1, 1), groups=48, bias=False)
(bn2): BatchNorm2d(48, eps=1e-05, momentum=0.1, affine=True, track_running_stats=True)
(conv3): Conv2d(48, 48, kernel_size=(1, 1), stride=(1, 1), bias=False)
(bn3): BatchNorm2d(48, eps=1e-05, momentum=0.1, affine=True, track_running_stats=True)
(shuffle): ShuffleBlock()
)
(7): BasicBlock(
(split): SplitBlock()
(conv1): Conv2d(48, 48, kernel_size=(1, 1), stride=(1, 1), bias=False)
(bn1): BatchNorm2d(48, eps=1e-05, momentum=0.1, affine=True, track_running_stats=True)
(conv2): Conv2d(48, 48, kernel_size=(3, 3), stride=(1, 1), padding=(1, 1), groups=48, bias=False)
(bn2): BatchNorm2d(48, eps=1e-05, momentum=0.1, affine=True, track_running_stats=True)
(conv3): Conv2d(48, 48, kernel_size=(1, 1), stride=(1, 1), bias=False)
(bn3): BatchNorm2d(48, eps=1e-05, momentum=0.1, affine=True, track_running_stats=True)
(shuffle): ShuffleBlock()
)
)
(layer3): Sequential(
(0): DownBlock(
(conv1): Conv2d(96, 96, kernel_size=(3, 3), stride=(2, 2), padding=(1, 1), groups=96, bias=False)
(bn1): BatchNorm2d(96, eps=1e-05, momentum=0.1, affine=True, track_running_stats=True)
(conv2): Conv2d(96, 96, kernel_size=(1, 1), stride=(1, 1), bias=False)
(bn2): BatchNorm2d(96, eps=1e-05, momentum=0.1, affine=True, track_running_stats=True)
(conv3): Conv2d(96, 96, kernel_size=(1, 1), stride=(1, 1), bias=False)
(bn3): BatchNorm2d(96, eps=1e-05, momentum=0.1, affine=True, track_running_stats=True)
(conv4): Conv2d(96, 96, kernel_size=(3, 3), stride=(2, 2), padding=(1, 1), groups=96, bias=False)
(bn4): BatchNorm2d(96, eps=1e-05, momentum=0.1, affine=True, track_running_stats=True)
(conv5): Conv2d(96, 96, kernel_size=(1, 1), stride=(1, 1), bias=False)
(bn5): BatchNorm2d(96, eps=1e-05, momentum=0.1, affine=True, track_running_stats=True)
(shuffle): ShuffleBlock()
)
(1): BasicBlock(
(split): SplitBlock()
(conv1): Conv2d(96, 96, kernel_size=(1, 1), stride=(1, 1), bias=False)
(bn1): BatchNorm2d(96, eps=1e-05, momentum=0.1, affine=True, track_running_stats=True)
(conv2): Conv2d(96, 96, kernel_size=(3, 3), stride=(1, 1), padding=(1, 1), groups=96, bias=False)
(bn2): BatchNorm2d(96, eps=1e-05, momentum=0.1, affine=True, track_running_stats=True)
(conv3): Conv2d(96, 96, kernel_size=(1, 1), stride=(1, 1), bias=False)
(bn3): BatchNorm2d(96, eps=1e-05, momentum=0.1, affine=True, track_running_stats=True)
(shuffle): ShuffleBlock()
)
(2): BasicBlock(
(split): SplitBlock()
(conv1): Conv2d(96, 96, kernel_size=(1, 1), stride=(1, 1), bias=False)
(bn1): BatchNorm2d(96, eps=1e-05, momentum=0.1, affine=True, track_running_stats=True)
(conv2): Conv2d(96, 96, kernel_size=(3, 3), stride=(1, 1), padding=(1, 1), groups=96, bias=False)
(bn2): BatchNorm2d(96, eps=1e-05, momentum=0.1, affine=True, track_running_stats=True)
(conv3): Conv2d(96, 96, kernel_size=(1, 1), stride=(1, 1), bias=False)
(bn3): BatchNorm2d(96, eps=1e-05, momentum=0.1, affine=True, track_running_stats=True)
(shuffle): ShuffleBlock()
)
(3): BasicBlock(
(split): SplitBlock()
(conv1): Conv2d(96, 96, kernel_size=(1, 1), stride=(1, 1), bias=False)
(bn1): BatchNorm2d(96, eps=1e-05, momentum=0.1, affine=True, track_running_stats=True)
(conv2): Conv2d(96, 96, kernel_size=(3, 3), stride=(1, 1), padding=(1, 1), groups=96, bias=False)
(bn2): BatchNorm2d(96, eps=1e-05, momentum=0.1, affine=True, track_running_stats=True)
(conv3): Conv2d(96, 96, kernel_size=(1, 1), stride=(1, 1), bias=False)
(bn3): BatchNorm2d(96, eps=1e-05, momentum=0.1, affine=True, track_running_stats=True)
(shuffle): ShuffleBlock()
)
)
(conv2): Conv2d(192, 1024, kernel_size=(1, 1), stride=(1, 1), bias=False)
(bn2): BatchNorm2d(1024, eps=1e-05, momentum=0.1, affine=True, track_running_stats=True)
(linear): Linear(in_features=1024, out_features=10, bias=True)
)
测试和定义网络
接下来可以简单测试一下,是否输入后能得到我们的正确的维度shape
test_x = torch.randn(2,3,32,32).to(device)
test_y = net(test_x)
print(test_y.shape)
torch.Size([2, 10])
定义网络和设置类别
net = ShuffleNetV2(net_size=0.5, num_classes=10)
5. 定义损失函数和优化器
pytorch将深度学习中常用的优化方法全部封装在torch.optim之中,所有的优化方法都是继承基类optim.Optimizier
损失函数是封装在神经网络工具箱nn中的,包含很多损失函数
这里我使用的是SGD + momentum算法,并且我们损失函数定义为交叉熵函数,除此之外学习策略定义为动态更新学习率,如果5次迭代后,训练的损失并没有下降,那么我们便会更改学习率,会变为原来的0.5倍,最小降低到0.00001
如果想更加了解优化器和学习率策略的话,可以参考以下资料
- Pytorch Note15 优化算法1 梯度下降(Gradient descent varients)
- Pytorch Note16 优化算法2 动量法(Momentum)
- Pytorch Note34 学习率衰减
这里决定迭代10次
import torch.optim as optim
optimizer = optim.SGD(net.parameters(), lr=1e-1, momentum=0.9, weight_decay=5e-4)
criterion = nn.CrossEntropyLoss()
scheduler = optim.lr_scheduler.ReduceLROnPlateau(optimizer, 'min', factor=0.94 ,patience = 1,min_lr = 0.000001) # 动态更新学习率
# scheduler = optim.lr_scheduler.MultiStepLR(optimizer, milestones=[75, 150], gamma=0.5)
import time
epoch = 10
6. 训练及可视化(增加TensorBoard可视化)
首先定义模型保存的位置
import os
if not os.path.exists('./model'):
os.makedirs('./model')
else:
print('文件已存在')
save_path = './model/ShuffleNetv2.pth'
这次更新了tensorboard的可视化,可以得到更好看的图片,并且能可视化出不错的结果
# 使用tensorboard
from torch.utils.tensorboard import SummaryWriter
os.makedirs("./logs", exist_ok=True)
tbwriter = SummaryWriter(log_dir='./logs/ShuffleNetv2', comment='ShuffleNetv2') # 使用tensorboard记录中间输出
tbwriter.add_graph(model= net, input_to_model=torch.randn(size=(1, 3, 32, 32)))
如果存在GPU可以选择使用GPU进行运行,并且可以设置并行运算
if device == 'cuda':
net.to(device)
net = nn.DataParallel(net) # 使用并行运算
开始训练
我定义了一个train函数,在train函数中进行一个训练,并保存我们训练后的模型,这一部分一定要注意,这里的utils文件是我个人写的,所以需要下载下来
或者可以参考我们的工具函数篇,我还更新了结果和方法,利用tqdm更能可视化我们的结果。
from utils import plot_history
from utils import train
Acc, Loss, Lr = train(net, trainloader, testloader, epoch, optimizer, criterion, scheduler, save_path, tbwriter, verbose = True)
Train Epoch 1/20: 100%|██████████| 390/390 [00:29<00:00, 13.40it/s, Train Acc=0.202, Train Loss=2.18] Test Epoch 1/20: 100%|██████████| 78/78 [00:01<00:00, 51.88it/s, Test Acc=0.32, Test Loss=1.81] Epoch [ 1/ 20] Train Loss:2.181060 Train Acc:20.16% Test Loss:1.812469 Test Acc:32.01% Learning Rate:0.100000 Train Epoch 2/20: 100%|██████████| 390/390 [00:29<00:00, 13.14it/s, Train Acc=0.399, Train Loss=1.56] Test Epoch 2/20: 100%|██████████| 78/78 [00:01<00:00, 55.32it/s, Test Acc=0.454, Test Loss=1.48] Epoch [ 2/ 20] Train Loss:1.558131 Train Acc:39.95% Test Loss:1.481740 Test Acc:45.44% Learning Rate:0.100000 Train Epoch 3/20: 100%|██████████| 390/390 [00:30<00:00, 12.97it/s, Train Acc=0.49, Train Loss=1.38] Test Epoch 3/20: 100%|██████████| 78/78 [00:01<00:00, 53.75it/s, Test Acc=0.474, Test Loss=1.44] Epoch [ 3/ 20] Train Loss:1.375844 Train Acc:48.95% Test Loss:1.436291 Test Acc:47.38% Learning Rate:0.100000 Train Epoch 4/20: 100%|██████████| 390/390 [00:27<00:00, 14.12it/s, Train Acc=0.546, Train Loss=1.25] Test Epoch 4/20: 100%|██████████| 78/78 [00:01<00:00, 52.70it/s, Test Acc=0.511, Test Loss=1.39] Epoch [ 4/ 20] Train Loss:1.249782 Train Acc:54.56% Test Loss:1.389962 Test Acc:51.11% Learning Rate:0.100000 Train Epoch 5/20: 100%|██████████| 390/390 [00:28<00:00, 13.72it/s, Train Acc=0.581, Train Loss=1.17] Test Epoch 5/20: 100%|██████████| 78/78 [00:01<00:00, 56.07it/s, Test Acc=0.572, Test Loss=1.21] Epoch [ 5/ 20] Train Loss:1.168995 Train Acc:58.10% Test Loss:1.210948 Test Acc:57.17% Learning Rate:0.100000 Train Epoch 6/20: 100%|██████████| 390/390 [00:28<00:00, 13.47it/s, Train Acc=0.6, Train Loss=1.11] Test Epoch 6/20: 100%|██████████| 78/78 [00:01<00:00, 51.49it/s, Test Acc=0.57, Test Loss=1.2] Epoch [ 6/ 20] Train Loss:1.109439 Train Acc:60.02% Test Loss:1.204134 Test Acc:57.04% Learning Rate:0.100000 Train Epoch 7/20: 100%|██████████| 390/390 [00:28<00:00, 13.89it/s, Train Acc=0.624, Train Loss=1.06] Test Epoch 7/20: 100%|██████████| 78/78 [00:01<00:00, 55.05it/s, Test Acc=0.608, Test Loss=1.15] Epoch [ 7/ 20] Train Loss:1.057093 Train Acc:62.45% Test Loss:1.154943 Test Acc:60.77% Learning Rate:0.100000 Train Epoch 8/20: 100%|██████████| 390/390 [00:29<00:00, 13.16it/s, Train Acc=0.636, Train Loss=1.02] Test Epoch 8/20: 100%|██████████| 78/78 [00:01<00:00, 56.74it/s, Test Acc=0.612, Test Loss=1.11] Epoch [ 8/ 20] Train Loss:1.024675 Train Acc:63.65% Test Loss:1.113078 Test Acc:61.22% Learning Rate:0.100000 Train Epoch 9/20: 100%|██████████| 390/390 [00:28<00:00, 13.72it/s, Train Acc=0.651, Train Loss=0.987] Test Epoch 9/20: 100%|██████████| 78/78 [00:01<00:00, 54.63it/s, Test Acc=0.614, Test Loss=1.14] Epoch [ 9/ 20] Train Loss:0.986667 Train Acc:65.11% Test Loss:1.142446 Test Acc:61.44% Learning Rate:0.100000 Train Epoch 10/20: 100%|██████████| 390/390 [00:30<00:00, 12.86it/s, Train Acc=0.663, Train Loss=0.954] Test Epoch 10/20: 100%|██████████| 78/78 [00:01<00:00, 57.09it/s, Test Acc=0.652, Test Loss=15.3] Epoch [ 10/ 20] Train Loss:0.953566 Train Acc:66.32% Test Loss:15.277926 Test Acc:65.19% Learning Rate:0.100000 Train Epoch 11/20: 100%|██████████| 390/390 [00:28<00:00, 13.90it/s, Train Acc=0.678, Train Loss=0.922] Test Epoch 11/20: 100%|██████████| 78/78 [00:01<00:00, 57.69it/s, Test Acc=0.614, Test Loss=1.28] Epoch [ 11/ 20] Train Loss:0.921855 Train Acc:67.84% Test Loss:1.284624 Test Acc:61.44% Learning Rate:0.100000 Train Epoch 12/20: 100%|██████████| 390/390 [00:27<00:00, 14.22it/s, Train Acc=0.689, Train Loss=0.881] Test Epoch 12/20: 100%|██████████| 78/78 [00:01<00:00, 59.13it/s, Test Acc=0.667, Test Loss=1.01] Epoch [ 12/ 20] Train Loss:0.881344 Train Acc:68.95% Test Loss:1.005071 Test Acc:66.70% Learning Rate:0.100000 Train Epoch 13/20: 100%|██████████| 390/390 [00:28<00:00, 13.61it/s, Train Acc=0.701, Train Loss=0.858] Test Epoch 13/20: 100%|██████████| 78/78 [00:01<00:00, 52.73it/s, Test Acc=0.661, Test Loss=0.996] Epoch [ 13/ 20] Train Loss:0.858123 Train Acc:70.07% Test Loss:0.996488 Test Acc:66.10% Learning Rate:0.100000 Train Epoch 14/20: 100%|██████████| 390/390 [00:27<00:00, 13.97it/s, Train Acc=0.712, Train Loss=0.83] Test Epoch 14/20: 100%|██████████| 78/78 [00:01<00:00, 54.49it/s, Test Acc=0.711, Test Loss=0.855] Epoch [ 14/ 20] Train Loss:0.830285 Train Acc:71.23% Test Loss:0.855183 Test Acc:71.07% Learning Rate:0.100000 Train Epoch 15/20: 100%|██████████| 390/390 [00:27<00:00, 14.20it/s, Train Acc=0.727, Train Loss=0.799] Test Epoch 15/20: 100%|██████████| 78/78 [00:01<00:00, 55.80it/s, Test Acc=0.664, Test Loss=260] Epoch [ 15/ 20] Train Loss:0.799097 Train Acc:72.67% Test Loss:260.248212 Test Acc:66.43% Learning Rate:0.100000 Train Epoch 16/20: 100%|██████████| 390/390 [00:26<00:00, 14.62it/s, Train Acc=0.731, Train Loss=0.78] Test Epoch 16/20: 100%|██████████| 78/78 [00:01<00:00, 53.76it/s, Test Acc=0.699, Test Loss=116] Epoch [ 16/ 20] Train Loss:0.780266 Train Acc:73.08% Test Loss:115.791749 Test Acc:69.94% Learning Rate:0.100000 Train Epoch 17/20: 100%|██████████| 390/390 [00:28<00:00, 13.52it/s, Train Acc=0.746, Train Loss=0.747] Test Epoch 17/20: 100%|██████████| 78/78 [00:01<00:00, 56.72it/s, Test Acc=0.724, Test Loss=3.52] Epoch [ 17/ 20] Train Loss:0.747231 Train Acc:74.64% Test Loss:3.520048 Test Acc:72.45% Learning Rate:0.100000 Train Epoch 18/20: 100%|██████████| 390/390 [00:32<00:00, 11.97it/s, Train Acc=0.759, Train Loss=0.708] Test Epoch 18/20: 100%|██████████| 78/78 [00:01<00:00, 53.87it/s, Test Acc=0.725, Test Loss=0.845] Epoch [ 18/ 20] Train Loss:0.708474 Train Acc:75.88% Test Loss:0.845017 Test Acc:72.53% Learning Rate:0.100000 Train Epoch 19/20: 100%|██████████| 390/390 [00:27<00:00, 14.27it/s, Train Acc=0.773, Train Loss=0.672] Test Epoch 19/20: 100%|██████████| 78/78 [00:01<00:00, 55.64it/s, Test Acc=0.722, Test Loss=1.83e+5] Epoch [ 19/ 20] Train Loss:0.671686 Train Acc:77.30% Test Loss:183250.281071 Test Acc:72.23% Learning Rate:0.100000 Train Epoch 20/20: 100%|██████████| 390/390 [00:27<00:00, 14.41it/s, Train Acc=0.781, Train Loss=0.644] Test Epoch 20/20: 100%|██████████| 78/78 [00:01<00:00, 56.07it/s, Test Acc=0.721, Test Loss=0.861] Epoch [ 20/ 20] Train Loss:0.644469 Train Acc:78.11% Test Loss:0.860960 Test Acc:72.06% Learning Rate:0.100000
训练曲线可视化
接着可以分别打印,损失函数曲线,准确率曲线和学习率曲线
plot_history(epoch ,Acc, Loss, Lr)
损失函数曲线

准确率曲线

学习率曲线

可以运行以下代码进行可视化
tensorboard --logdir logs
7.测试
查看准确率
correct = 0 # 定义预测正确的图片数,初始化为0
total = 0 # 总共参与测试的图片数,也初始化为0
# testloader = torch.utils.data.DataLoader(testset, batch_size=32,shuffle=True, num_workers=2)
for data in testloader: # 循环每一个batch
images, labels = data
images = images.to(device)
labels = labels.to(device)
net.eval() # 把模型转为test模式
if hasattr(torch.cuda, 'empty_cache'):
torch.cuda.empty_cache()
outputs = net(images) # 输入网络进行测试
# outputs.data是一个4x10张量,将每一行的最大的那一列的值和序号各自组成一个一维张量返回,第一个是值的张量,第二个是序号的张量。
_, predicted = torch.max(outputs.data, 1)
total += labels.size(0) # 更新测试图片的数量
correct += (predicted == labels).sum() # 更新正确分类的图片的数量
print('Accuracy of the network on the 10000 test images: %.2f %%' % (100 * correct / total))
Accuracy of the network on the 10000 test images: 72.06 %
可以看到ShuffleNetv2的模型在测试集中准确率达到72.06%左右
程序中的 torch.max(outputs.data, 1) ,返回一个tuple (元组)
而这里很明显,这个返回的元组的第一个元素是image data,即是最大的 值,第二个元素是label, 即是最大的值 的 索引!我们只需要label(最大值的索引),所以就会有_,predicted这样的赋值语句,表示忽略第一个返回值,把它赋值给 _, 就是舍弃它的意思;
查看每一类的准确率
# 定义2个存储每类中测试正确的个数的 列表,初始化为0
class_correct = list(0. for i in range(10))
class_total = list(0. for i in range(10))
# testloader = torch.utils.data.DataLoader(testset, batch_size=64,shuffle=True, num_workers=2)
net.eval()
with torch.no_grad():
for data in testloader:
images, labels = data
images = images.to(device)
labels = labels.to(device)
if hasattr(torch.cuda, 'empty_cache'):
torch.cuda.empty_cache()
outputs = net(images)
_, predicted = torch.max(outputs.data, 1)
#4组(batch_size)数据中,输出于label相同的,标记为1,否则为0
c = (predicted == labels).squeeze()
for i in range(len(images)): # 因为每个batch都有4张图片,所以还需要一个4的小循环
label = labels[i] # 对各个类的进行各自累加
class_correct[label] += c[i]
class_total[label] += 1
for i in range(10):
print('Accuracy of %5s : %.2f %%' % (classes[i], 100 * class_correct[i] / class_total[i]))
Accuracy of airplane : 74.12 % Accuracy of automobile : 89.19 % Accuracy of bird : 58.43 % Accuracy of cat : 74.20 % Accuracy of deer : 61.20 % Accuracy of dog : 49.75 % Accuracy of frog : 57.70 % Accuracy of horse : 73.70 % Accuracy of ship : 90.09 % Accuracy of truck : 92.18 %
抽样测试并可视化一部分结果
dataiter = iter(testloader)
images, labels = dataiter.next()
images_ = images
#images_ = images_.view(images.shape[0], -1)
images_ = images_.to(device)
labels = labels.to(device)
val_output = net(images_)
_, val_preds = torch.max(val_output, 1)
fig = plt.figure(figsize=(25,4))
correct = torch.sum(val_preds == labels.data).item()
val_preds = val_preds.cpu()
labels = labels.cpu()
print("Accuracy Rate = {}%".format(correct/len(images) * 100))
fig = plt.figure(figsize=(25,25))
for idx in np.arange(64):
ax = fig.add_subplot(8, 8, idx+1, xticks=[], yticks=[])
#fig.tight_layout()
# plt.imshow(im_convert(images[idx]))
imshow(images[idx])
ax.set_title("{}, ({})".format(classes[val_preds[idx].item()], classes[labels[idx].item()]),
color = ("green" if val_preds[idx].item()==labels[idx].item() else "red"))
Accuracy Rate = 72.65625%

8. 保存模型
torch.save(net,save_path[:-4]+'_'+str(epoch)+'.pth')
9. 预测
读取本地图片进行预测
import torch
from PIL import Image
from torch.autograd import Variable
import torch.nn.functional as F
from torchvision import datasets, transforms
import numpy as np
device = torch.device('cuda' if torch.cuda.is_available() else 'cpu')
model = net = ShuffleNetV2(net_size=0.5, num_classes=10)
model = torch.load(save_path, map_location="cpu") # 加载模型
model.to(device)
model.eval() # 把模型转为test模式
并且为了方便,定义了一个predict函数,简单思想就是,先resize成网络使用的shape,然后进行变化tensor输入即可,不过这里有一个点,我们需要对我们的图片也进行transforms,因为我们的训练的时候,对每个图像也是进行了transforms的,所以我们需要保持一致
def predict(img):
trans = transforms.Compose([transforms.Resize((32,32)),
transforms.ToTensor(),
transforms.Normalize(mean=(0.5, 0.5, 0.5),
std=(0.5, 0.5, 0.5)),
])
img = trans(img)
img = img.to(device)
# 图片扩展多一维,因为输入到保存的模型中是4维的[batch_size,通道,长,宽],而普通图片只有三维,[通道,长,宽]
img = img.unsqueeze(0) # 扩展后,为[1,3,32,32]
output = model(img)
prob = F.softmax(output,dim=1) #prob是10个分类的概率
print("概率",prob)
value, predicted = torch.max(output.data, 1)
print("类别",predicted.item())
print(value)
pred_class = classes[predicted.item()]
print("分类",pred_class)
# 读取要预测的图片
img = Image.open("./airplane.jpg").convert('RGB') # 读取图像
img

predict(img)
概率 tensor([[9.6835e-01, 3.9856e-03, 7.3570e-03, 9.4723e-05, 5.8031e-04, 3.3879e-06,
3.0444e-04, 3.3827e-05, 1.9141e-02, 1.5289e-04]], device='cuda:0',
grad_fn=<SoftmaxBackward0>)
类别 0
tensor([7.0580], device='cuda:0')
分类 plane
这里就可以看到,我们最后的结果,分类为plane,我们的置信率大概是99.8%,看起来是很不错的,置信度很高,说明预测的还是比较准确的。
读取图片地址进行预测
我们也可以通过读取图片的url地址进行预测,这里我找了多个不同的图片进行预测
import requests
from PIL import Image
url = 'https://dss2.bdstatic.com/70cFvnSh_Q1YnxGkpoWK1HF6hhy/it/u=947072664,3925280208&fm=26&gp=0.jpg'
url = 'https://ss0.bdstatic.com/70cFuHSh_Q1YnxGkpoWK1HF6hhy/it/u=2952045457,215279295&fm=26&gp=0.jpg'
url = 'https://ss0.bdstatic.com/70cFvHSh_Q1YnxGkpoWK1HF6hhy/it/u=2838383012,1815030248&fm=26&gp=0.jpg'
url = 'https://gimg2.baidu.com/image_search/src=http%3A%2F%2Fwww.goupuzi.com%2Fnewatt%2FMon_1809%2F1_179223_7463b117c8a2c76.jpg&refer=http%3A%2F%2Fwww.goupuzi.com&app=2002&size=f9999,10000&q=a80&n=0&g=0n&fmt=jpeg?sec=1624346733&t=36ba18326a1e010737f530976201326d'
url = 'https://ss3.bdstatic.com/70cFv8Sh_Q1YnxGkpoWK1HF6hhy/it/u=2799543344,3604342295&fm=224&gp=0.jpg'
# url = 'https://ss1.bdstatic.com/70cFuXSh_Q1YnxGkpoWK1HF6hhy/it/u=2032505694,2851387785&fm=26&gp=0.jpg'
response = requests.get(url, stream=True)
print (response)
img = Image.open(response.raw)
img

这里和前面是一样的
predict(img)
概率 tensor([[0.2931, 0.0125, 0.5008, 0.0560, 0.0500, 0.0200, 0.0140, 0.0412, 0.0107, 0.0017]], device='cuda:0', grad_fn=<SoftmaxBackward0>) 类别 2 tensor([1.3903], device='cuda:0') 分类 bird
我们也看到,预测不正确了,预测的是鸟,但是实际上是猫,置信度也没有特别高,大概是50%左右,不过我只迭代了20次,如果加强迭代,应该会得到更高的置信度,如果利用真实图片预测可能也会更好。
10.总结
通过ShufflleNetv2我们可以知道,对于轻量级网络设计应该考虑直接 metric(例如速度 speed),而不是间接 metric(例如 FLOPs)。本文提出了实用的原则和一个新的网络架构-ShuffleNet v2。ShuffleNet v2不仅高效,同时还很准确。原因在于:
第一,提效后网络可以使用更多的通道数。
第二,每个单元内一半的通道直接馈入下一个单元。这可以看作是某种程度的特征再利用,类似DenseNet与CondenseNet。
顺带提一句,我们的数据和代码都在我的汇总篇里有说明,如果需要,可以自取
这里再贴一下汇总篇:汇总篇
参考文献
本博客详细介绍了使用PyTorch实现ShuffleNetv2对CIFAR10图像分类的过程,包括网络定义、训练、测试和模型保存。ShuffleNetv2是一种轻量级网络,通过通道切分和Channel Shuffle操作提高效率。博客还提供了训练曲线的可视化,展示了模型的准确率和损失函数。在测试阶段,模型达到了约72.06%的准确率。
1197

被折叠的 条评论
为什么被折叠?



