中间件
Django中的中间件是一个轻量级、底层的插件系统,可以介入Django的请求和响应处理过程,修改Django的输入或输出。中间件的设计为开发者提供了一种无侵入式的开发方式,增强了Django框架的健壮性。
我们可以使用中间件,在Django处理视图的不同阶段对输入或输出进行干预。
中间件的定义方法
定义一个中间件工厂函数,然后返回一个可以别调用的中间件。
中间件工厂函数需要接收一个可以调用的get_response对象。
返回的中间件也是一个可以被调用的对象,并且像视图一样需要接收一个request对象参数,返回一个response对象。
第一种自定义方法:
#定义中间件
def my_middleware(get_response):
print('init 被调用')
def middleware(request):
print('before request 被调用')
response = get_response(request)
print('after response 被调用')
return response
return middleware
#定义视图
def demo_view(request):
print('view 视图被调用')
return HttpResponse('OK')
#init 被调用
#before request 被调用
#view 视图被调用
#after response 被调用
views.py
第二种自定义方法:
- process_request(self,request) 发送请求
- process_view(self, request, callback, callback_args, callback_kwargs)
执行完 request 预处理函数并确定待执行的 view 之后,但在 view 函数实际执行之前。 - process_template_response(self,request,response)
response参数应该是一个由view或者中间件返回的TemplateResponse对像(或等价的对象)。如果响应的实例有render()方法, - process_template_response()会在view刚好执行完毕之后被调用。这个方法必须返回一个实现了render方法的响应对象。
- process_exception(self, request, exception)
收集错误信息,当一个view引发异常时,Django会调用process_exception()来处理。返回一个None或一个HttpResponse对象。如果返回HttpResponse对象,会将响应交给处理响应的中间件处理。由于处理响应时是从下到上的,此层以上的process_exception()是不会被调用的。 - process_response(self, request, response) 必须返回 HttpResponse 对象。这个
response 对象可以是传入函数的那一个原始对象(通常已被修改),也可以是全新生成的。
from django.utils.deprecation import MiddlewareMixin
class UserYanzheng(MiddlewareMixin):
#视图处理前触发
def process_request(self,request):
print("用户中间件验证------>1111111")
#视图处理以后返回response时出发
def process_response(self,request,response):
print("用户验证中间件的response部分---------->")
return response
#用户中间件验证------>1111111
#函数执行
#用户验证中间件的response部分---------->
views.py
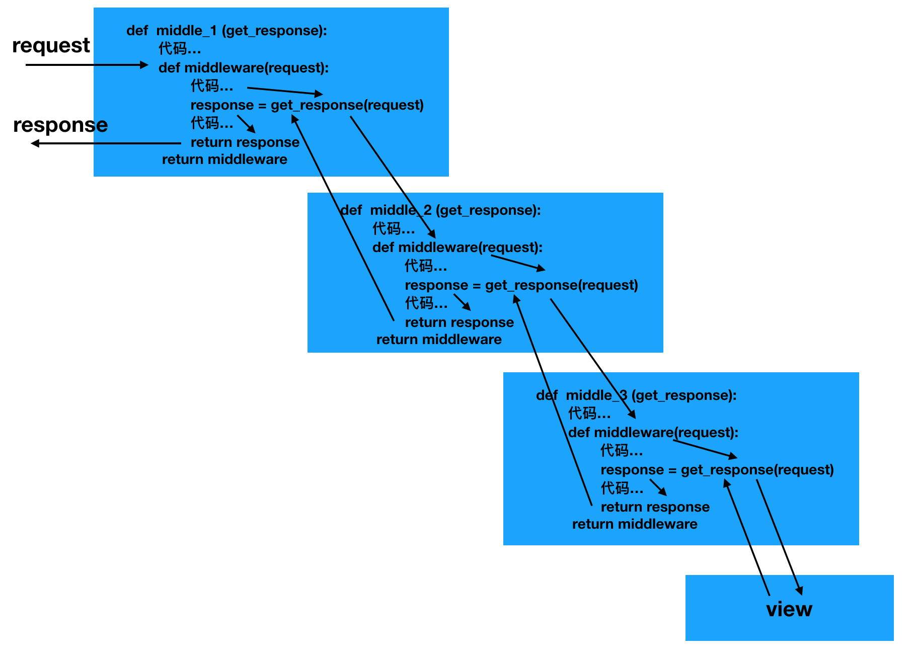
执行流程

多个中间件的执行顺序
在请求视图被处理前,中间件由上至下依次执行
在请求视图被处理后,中间件由下至上依次执行

view.py
def my_middleware(get_response):
print('init 被调用')
def middleware(request):
print('before request 被调用')
response = get_response(request)
print('after response 被调用')
return response
return middleware
def my_middleware2(get_response):
print('init2 被调用')
def middleware(request):
print('before request 2 被调用')
response = get_response(request)
print('after response 2 被调用')
return response
return middleware
def zhong1(get_response):
print("我是测试1111")
def jian(request):
if request.path == "/app01/login/":
print('我是测试222222')
response = get_response(request)
print("我是测试3333")
else:
print('我是测试二二二二二二')
response = get_response(request)
print("我是测试3333")
return response
return jian
from django.utils.deprecation import MiddlewareMixin
class UserYanzheng(MiddlewareMixin):
def process_request(self,request):
print("用户中间件验证------>1111111")
def process_response(self,request,response):
print("用户验证中间件的response部分---------->")
return response
setting.py
MIDDLEWARE = [
'django.middleware.security.SecurityMiddleware',
'django.contrib.sessions.middleware.SessionMiddleware',
'django.middleware.common.CommonMiddleware',
# 'django.middleware.csrf.CsrfViewMiddleware',
'django.contrib.auth.middleware.AuthenticationMiddleware',
'django.contrib.messages.middleware.MessageMiddleware',
'django.middleware.clickjacking.XFrameOptionsMiddleware',
'corsheaders.middleware.CorsMiddleware',
'ppapp01.views.my_middleware2',
'ppapp01.views.my_middleware',
'ppapp01.views.zhong1',
'ppapp01.views.UserYanzheng',
]
result
我是测试1111
init 被调用
init2 被调用
before request 2 被调用
before request 被调用
我是测试二二二二二二
用户中间件验证------>1111111
函数执行
用户验证中间件的response部分---------->
我是测试3333
after response 被调用
after response 2 被调用

被折叠的 条评论
为什么被折叠?



