文章目录
Maven
我为什么要学习这个技术?
-
在Javaweb开发中,需要使用大量的jar包,我们手动去导入;
-
如何能够让一个东西自动帮我导入和配置这个jar包。
由此,Maven诞生了!
Maven项目架构管理工具
我们目前用来就是方便导入jar包的!
Maven的核心思想:约定大于配置
- 有约束,不要去违反。
Maven会规定好你该如何去编写我们的Java代码,必须要按照这个规范来;
下载安装Maven
官网;https://maven.apache.org/

下载完成后,解压即可;
电脑上的所有环境都放在一个文件夹下,方便管理;
IDEA里有内置的maven,这里主要是讲自己如何配置maven
配置环境变量
在我们的系统环境变量中
配置如下配置:
- MAVEN_HOME maven的目录
- 在系统的path中配置 %MAVEN_HOME%\bin

测试Maven是否安装成功,保证必须配置完毕!
阿里云镜像

- 镜像:mirrors
- 作用:加速我们的下载
- 国内建议使用阿里云的镜像
找到mave安装目录下的conf下的settings.py,注释或删除原来的mirror标签,替换内容如下:
<mirror>
<id>nexus-aliyun</id>
<mirrorOf>*,!jeecg,!jeecg-snapshots</mirrorOf>
<name>Nexus aliyun</name>
<url>http://maven.aliyun.com/nexus/content/groups/public</url>
</mirror>
本地仓库
在本地的仓库,远程仓库;
**建立一个本地仓库:**localRepository
找到mave安装目录下的conf下的settings.py,注释或删除原来的localRepository标签,替换内容如下:
<localRepository>D:\Environment\apache-maven-3.6.2\maven-repo</localRepository>
在IDEA中使用Maven
-
启动IDEA
-
创建一个MavenWeb项目



-
等待项目初始化完毕
会自动导入一些包

-
观察maven仓库中多了什么东西?
-
IDEA中的Maven设置
注意:IDEA项目创建成功后,看一眼Maven的配置


-
到这里,Maven在IDEA中的配置和使用就OK了!
创建一个普通的Maven项目

这个只有在Web应用下才会有!

标记文件夹功能




pom文件
pom.xml 是Maven的核心配置文件

<?xml version="1.0" encoding="UTF-8"?>
<!--Maven版本和头文件-->
<project xmlns="http://maven.apache.org/POM/4.0.0" xmlns:xsi="http://www.w3.org/2001/XMLSchema-instance"
xsi:schemaLocation="http://maven.apache.org/POM/4.0.0 http://maven.apache.org/xsd/maven-4.0.0.xsd">
<modelVersion>4.0.0</modelVersion>
<!--这里就是我们刚才配置的GAV-->
<groupId>xxx</groupId>
<artifactId>javaweb-01-maven</artifactId>
<version>1.0-SNAPSHOT</version>
<!--Package:项目的打包方式
jar:java应用
war:JavaWeb应用
-->
<packaging>war</packaging>
<!--配置-->
<properties>
<!--项目的默认构建编码-->
<project.build.sourceEncoding>UTF-8</project.build.sourceEncoding>
<!--编码版本-->
<maven.compiler.source>1.8</maven.compiler.source>
<maven.compiler.target>1.8</maven.compiler.target>
</properties>
<!--项目依赖-->
<dependencies>
<!--具体依赖的jar包配置文件-->
<dependency>
<groupId>junit</groupId>
<artifactId>junit</artifactId>
<version>4.11</version>
</dependency>
</dependencies>
<!--项目构建用的东西-->
<build>
<finalName>javaweb-01-maven</finalName>
<pluginManagement><!-- lock down plugins versions to avoid using Maven defaults (may be moved to parent pom) -->
<plugins>
<plugin>
<artifactId>maven-clean-plugin</artifactId>
<version>3.1.0</version>
</plugin>
<!-- see http://maven.apache.org/ref/current/maven-core/default-bindings.html#Plugin_bindings_for_war_packaging -->
<plugin>
<artifactId>maven-resources-plugin</artifactId>
<version>3.0.2</version>
</plugin>
<plugin>
<artifactId>maven-compiler-plugin</artifactId>
<version>3.8.0</version>
</plugin>
<plugin>
<artifactId>maven-surefire-plugin</artifactId>
<version>2.22.1</version>
</plugin>
<plugin>
<artifactId>maven-war-plugin</artifactId>
<version>3.2.2</version>
</plugin>
<plugin>
<artifactId>maven-install-plugin</artifactId>
<version>2.5.2</version>
</plugin>
<plugin>
<artifactId>maven-deploy-plugin</artifactId>
<version>2.8.2</version>
</plugin>
</plugins>
</pluginManagement>
</build>
</project>

解决导出无法生效问题
maven由于他的约定大于配置,我们之后可以能遇到我们写的配置文件,无法被导出或者生效的问题,解决方案:
<!--在build中配置resources,来防止我们资源导出失败的问题-->
<build>
<resources>
<resource>
<directory>src/main/resources</directory>
<includes>
<include>**/*.properties</include>
<include>**/*.xml</include>
</includes>
<filtering>true</filtering>
</resource>
<resource>
<directory>src/main/java</directory>
<includes>
<include>**/*.properties</include>
<include>**/*.xml</include>
</includes>
<filtering>true</filtering>
</resource>
</resources>
</build>


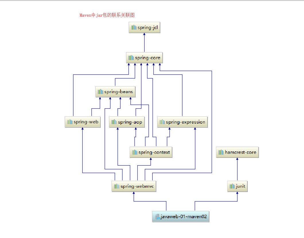
Maven仓库的使用
地址:https://mvnrepository.com/




找到依赖后,复制粘贴得到pom.xml中,即可导入maven库中存在的依赖jar包。
2万+

被折叠的 条评论
为什么被折叠?



