目录
0 基础知识
非侵入性是指在进行医学检查或治疗时,不需要切开皮肤或穿刺体内组织,而是通过外部手段进行检查或治疗。例如,非侵入性血压监测就是通过外部传感器来测量血压,而不需要穿刺动脉进行测量。这种方法可以减少患者的痛苦和感染风险,并且更加安全和方便。
生物标志物(Biomarker)是指可以在生物体内进行测量的生物学特征,它可以反映生物体的正常生理过程、病理过程或对药物治疗的反应。生物标志物通常用于研究、诊断、预后评估以及治疗反应的监测。简单来说,生物标志物是一种客观可测量的指标,可以帮助了解生物体内发生的一系列过程和状态。生物标志物可以是基因、蛋白质、代谢物等多种形式。
1 论文摘要
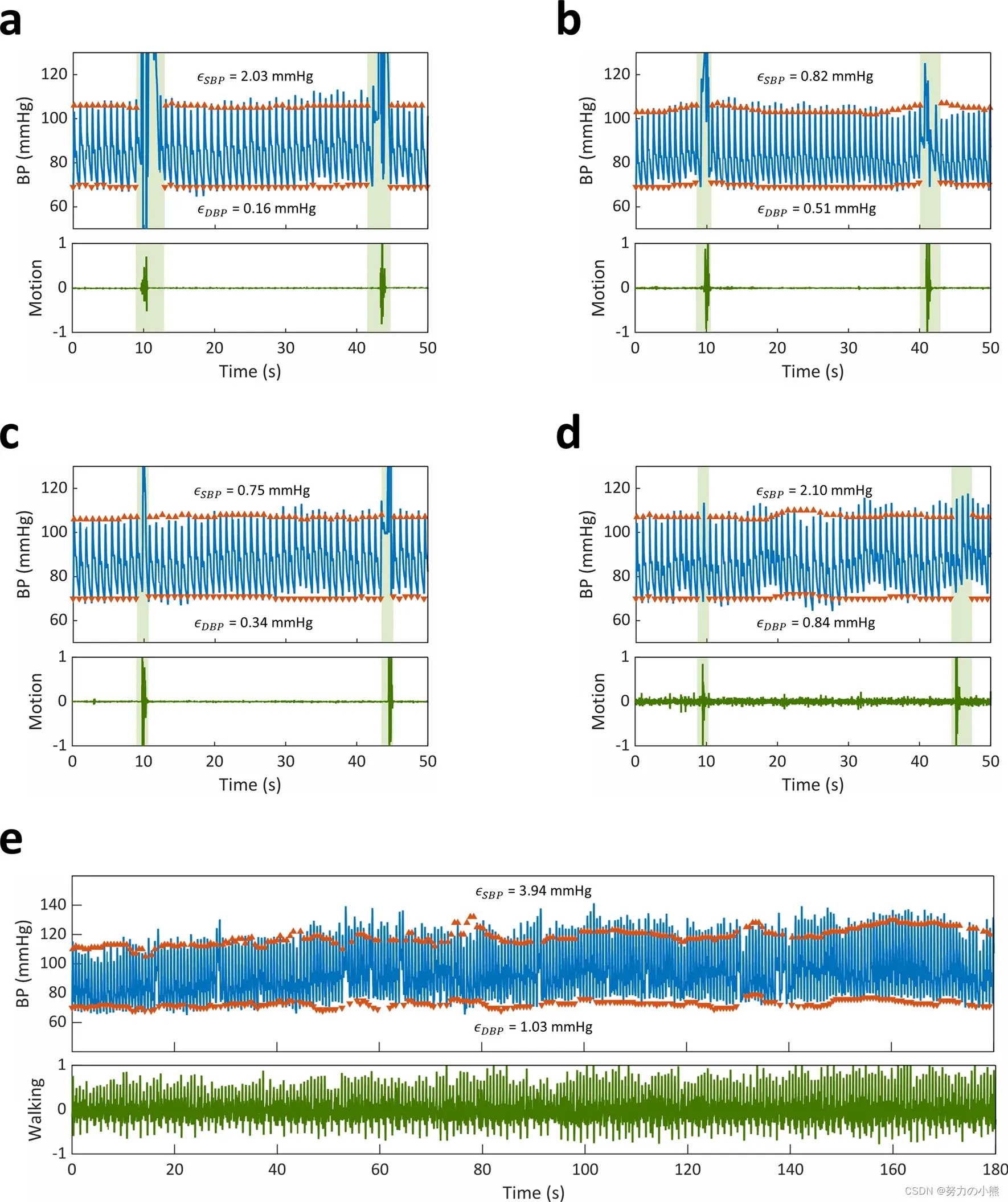
确的连续非侵入性血压(CNIBP)监测是数字医学领域的圣杯,但由于信号和运动伪迹的显著漂移,使设备需要频繁校准,因此仍然难以捉摸。为了应对这些挑战,我们通过创建一种新颖的心跳内生物标志物(舒张期传输时间,DTT)来开发了一种独特的方法,以实现高度准确的血压(BP)估计。与其他常见信号处理技术相比,我们证明了我们的方法在消除随机基线漂移方面的优越性能,同时保持信号完整性和测量准确性,即使在显著的血流动力学变化过程中也是如此。我们将这种新算法应用于使用非侵入性传感器从高度危重患者那里收集的血压数据,并证明我们可以在长达20分钟的时间内,无需重新校准,与金标准的侵入性动脉线血压测量达成密切一致。我们通过成功将其应用于从各种传感器(包括光电容积法和电容式压力传感器)获得的脉搏波形,证明了我们的方法具有普适性。我们的算法还保持了信号的完整性,使血压变异性的可靠评估成为可能。此外,我们的算法在突然的手部运动和长时间行走期间,对低频和高频运动伪迹都显示出容忍性。因此,我们的方法在构成必要的进步方面具有前景,并可应用于各种可穿戴传感器,以便在门诊和住院环境中进行CNIBP监测。
2 论文十问
Q1: 论文试图解决什么问题?
A1: 这篇论文旨在解决连续非侵入式血压监测的准确性问题。
Q2: 这是否是一个新的问题?
A2: 这不是一个新问题,但是长期以来一直存在,并且一直是数字医学中的一个挑战。
Q3: 这篇文章要验证一个什么科学假设?
A3: 本文旨在验证使用DTT作为内拍生物标志物是否能够实现高度准确的血压估计。
Q4: 有哪些相关研究?如何归类?谁是这一课题在领域内值得关注的研究员?
A4: 有许多相关研究,包括使用多个传感器进行血压监测、使用机器学习技术进行信号处理等。这些研究可以归类为数字医学和生物医学工程领域。本文作者之一Michelle Khine是该领域值得关注的研究员之一。
Q5: 论文中提到的解决方案之关键是什么?
A5: 本文提出了使用DTT作为内拍生物标志物来实现高度准确的血压估计。这是解决连续非侵入式血压监测准确性问题的关键。
Q6: 论文中的实验是如何设计的?
A6: 本文中的实验设计包括对人体进行实验,使用传感器收集血压数据,并使用DTT作为内拍生物标志物进行信号处理。实验结果表明,该方法可以实现高度准确的血压估计。
Q7用于定量评估的数据集是什么?代码有没有开源?
A7: 用于定量评估的数据集是来自20名健康成年人的数据。代码没有开源。
Q8: 论文中的实验及结果有没有很好地支持需要验证的科学假设?
A8: 本文中的实验及结果支持了使用DTT作为内拍生物标志物来实现高度准确的血压估计。
Q9: 这篇论文到底有什么贡献?
A9: 这篇论文提出了一种新的方法,使用一种名为舒张期传输时间(DTT)的新型内拍生物标志物来实现高度准确的血压估计。这为解决连续非侵入式血压监测准确性问题提供了一个新思路。
Q10: 下一步呢?有什么工作可以继续深入?
A10: 下一步,可以进一步扩大样本量,测试该方法在更广泛人群中的适用性。此外,可以探索将该方法与其他技术结合使用以进一步提高血压监测精度。
3 实验结果
4 论文亮点与不足之处
本文的亮点在于提出了一种新的方法,使用DTT作为内拍生物标志物来实现高度准确的血压估计。这种方法具有创新性和实用性,可以解决连续非侵入式血压监测准确性问题。此外,本文的实验设计有效,结果准确可靠。不足之处在于样本量较小,需要进一步扩大样本量以测试该方法在更广泛人群中的适用性。
5 与其他研究的比较
与其他相关研究相比,本文提出了一种新型内拍生物标志物DTT来实现高度准确的血压估计。相比于使用多个传感器进行血压监测或使用机器学习技术进行信号处理等方法,该方法更加简单易行且精度更高。因此,在数字医学和生物医学工程领域中具有重要地位和影响力。
6 实际应用与影响
该研究成果可以应用于连续非侵入式血压监测领域,并且可以帮助医疗工作者更好地监测患者的血压情况。此外,该方法还可以应用于其他生理参数的监测,具有广泛的应用前景。
7 个人思考与启示
本文的研究成果为我提供了一种新思路,即使用内拍生物标志物来实现高度准确的血压估计。同时,本文还提醒我们在进行科学研究时需要注意实验设计和数据处理等细节。
参考文献
Abiri, A., Chou, EF., Qian, C. et al. Intra-beat biomarker for accurate continuous non-invasive blood pressure monitoring. Sci Rep 12, 16772 (2022). https://doi.org/10.1038/s41598-022-19096-6
该博客是关于一篇研究论文的阅读笔记,探讨了如何利用舒张期传输时间(DTT)这一内拍生物标志物,实现高度准确的连续非侵入性血压(CNIBP)监测。文章指出,DTT方法在消除信号漂移的同时保持了测量的准确性和完整性,尤其在血流动力学变化和运动伪迹的情况下。研究已应用于实际临床数据,展示出对多种传感器的普适性,有望应用于各种可穿戴设备,改进门诊和住院环境中的血压监测。
1740

被折叠的 条评论
为什么被折叠?



