两大类索引
使用的存储引擎:MySQL5.7 InnoDB
聚簇索引
- 如果表设置了主键,则主键就是聚簇索引
- 如果表没有主键,则会默认第一个NOT NULL,且唯一(UNIQUE)的列作为聚簇索引
- 以上都没有,则会默认创建一个隐藏的row_id作为聚簇索引
由此可见,使用聚簇索引查询会很快,因为可以直接定位到行记录。
普通索引
InnoDB的普通索引叶子节点存储的是主键(聚簇索引)的值,而MyISAM的普通索引存储的是记录指针。
示例
建表
mysql> create table user(
-> id int(10) auto_increment,
-> name varchar(30),
-> age tinyint(4),
-> primary key (id),
-> index idx_age (age)
-> )engine=innodb charset=utf8mb4;
id 字段是聚簇索引,age 字段是普通索引(二级索引)
填充数据
insert into user(name,age) values('张三',30);
insert into user(name,age) values('李四',20);
insert into user(name,age) values('王五',40);
insert into user(name,age) values('刘八',10);
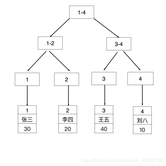
mysql> select * from user;
+----+--------+------+
| id | name | age |
+----+--------+------+
| 1 | 张三 | 30 |
| 2 | 李四 | 20 |
| 3 | 王五 | 40 |
| 4 | 刘八 | 10 |
+----+--------+------+
索引存储结构
id 是主键,所以是聚簇索引,其叶子节点存储的是对应行记录的数据
聚簇索引(ClusteredIndex)
age 是普通索引(二级索引),非聚簇索引,其叶子节点存储的是聚簇索引的的值

普通索引(secondaryIndex)
如:select * from user where id = 1;
聚簇索引查找过程
如果查询条件为普通索引(非聚簇索引),需要扫描两次B+树,第一次扫描通过普通索引定位到聚簇索引的值,然后第二次扫描通过聚簇索引的值定位到要查找的行记录数据。
- 先通过普通索引 age=30 定位到主键值 id=1
- 再通过聚集索引 id=1 定位到行记录数据
普通索引查找过程第一步
普通索引查找过程第二步
回表查询
先通过普通索引的值定位聚簇索引值,再通过聚簇索引的值定位行记录数据,需要扫描两次索引B+树,它的性能较扫一遍索引树更低。
索引覆盖
例如:select id,age from user where age = 10;
如何实现覆盖索引
1、如实现:select id,age from user where age = 10;
explain分析:因为age是普通索引,使用到了age索引,通过一次扫描B+树即可查询到相应的结果,这样就实现了覆盖索引
explain分析:age是普通索引,但name列不在索引树上,所以通过age索引在查询到id和age的值后,需要进行回表再查询name的值。此时的Extra列的NULL表示进行了回表查询
为了实现索引覆盖,需要建组合索引
idx_age_name(age,name)
drop index idx_age on user;
create index idx_age_name on user(`age`,`name`);
explain分析:此时字段age和name是组合索引idx_age_name,查询的字段id、age、name的值刚刚都在索引树上,只需扫描一次组合索引B+树即可,这就是实现了索引覆盖,此时的Extra字段为Using index表示使用了索引覆盖。
哪些场景适合使用索引覆盖来优化SQL
全表count查询优化
mysql> create table user(
-> id int(10) auto_increment,
-> name varchar(30),
-> age tinyint(4),
-> primary key (id),
-> )engine=innodb charset=utf8mb4;
例如:select count(age) from user;
使用索引覆盖优化:创建age字段索引
create index idx_age on user(age);
列查询回表优化
前文在描述索引覆盖使用的例子就是
例如:select id,age,name from user where age = 10;
使用索引覆盖:建组合索引idx_age_name(age,name)即可
我自己建了个群,对 JAVA 开发有兴趣的朋友欢迎加入QQ群:322708204 进行技术讨论,里面资深架构师会分享一些整理好的BATJ面试题:有Spring,MyBatis,Netty源码分析,高并发、高性能、分布式、微服务架构的原理,JVM性能优化、分布式架构等这些成为架构师必备的知识体系。
分页查询
因为name字段不是索引,所以在分页查询需要进行回表查询,此时Extra为Using filesort文件排序,查询性能低下。
使用索引覆盖:建组合索引idx_age_name(age,name)

863

被折叠的 条评论
为什么被折叠?



